DRS/A
Table of Contents

The registrant is submitting this draft registration statement confidentially as an “emerging growth company” pursuant to Section 6(e) of the Securities Act of 1933, as amended (the “Securities Act”).

As confidentiality submitted with the Securities and Exchange Commission on March 3, 2022.

Registration No. 333-                

 

 

 

UNITED STATES

SECURITIES AND EXCHANGE COMMISSION

Washington, D.C. 20549

 

 

Amendment No. 1 to

Form S-11

FOR REGISTRATION

UNDER THE SECURITIES ACT OF 1933

OF SECURITIES OF CERTAIN REAL ESTATE COMPANIES

 

 

J.P. Morgan Real Estate Income Trust, Inc.

(Exact name of registrant as specified in governing instruments)

 

 

277 Park Avenue

9th Floor

New York, New York 10172

(212) 270-6000

(Address, including zip code, and telephone number, including area code, of registrant’s principal executive offices)

 

 

J.P. Morgan Investment Management Inc.

Michael P. Kelly

383 Madison Avenue

New York, New York 10179

(212) 270-6000

(Name, address, including zip code, and telephone number, including area code, of agent for service)

 

 

With copies to:

Rosemarie A. Thurston

Jason W. Goode

Alston & Bird LLP

1201 W. Peachtree Street

Atlanta, Georgia 30309

(404) 881-7000

 

 

Approximate date of commencement of proposed sale to the public:

As soon as practicable after this registration statement becomes effective.

If any of the securities being registered on this Form are to be offered on a delayed or continuous basis pursuant to Rule 415 under the Securities Act, check the following box.  ☒


Table of Contents

If this Form is filed to register additional securities for an offering pursuant to Rule 462(b) under the Securities Act, check the following box and list the Securities Act registration statement number of the earlier effective registration statement for the same offering.  ☐

If this Form is a post-effective amendment filed pursuant to Rule 462(c) under the Securities Act, check the following box and list the Securities Act registration statement number of the earlier effective registration statement for the same offering.  ☐

If this Form is a post-effective amendment filed pursuant to Rule 462(d) under the Securities Act, check the following box and list the Securities Act registration statement number of the earlier effective registration statement for the same offering.  ☐

If delivery of the prospectus is expected to be made pursuant to Rule 434, check the following box.  ☐

Indicate by check mark whether the registrant is a large accelerated filer, an accelerated filer, a non-accelerated filer, a smaller reporting company, or an emerging growth company. See the definitions of “large accelerated filer,” “accelerated filer,” “smaller reporting company,” and “emerging growth company” in Rule 12b-2 of the Exchange Act.

 

Large accelerated filer      Accelerated filer  
Non-accelerated filer      Smaller reporting company  
     Emerging growth company  

If an emerging growth company, indicate by check mark if the registrant has elected not to use the extended transition period for complying with any new or revised financial accounting standards provided pursuant to Section 7(a)(2)(B) of the Securities Act.  ☒

 

 

CALCULATION OF REGISTRATION FEE

 

 

Title of Securities
to be Registered
 

Proposed

Maximum
Aggregate

Offering Price(1)

  Amount of
Registration Fee(2)

Primary Offering, Class T, Class S, Class D, and Class I Common Stock, par value $0.01 per share

  $4,000,000,000   $370,800

Distribution Reinvestment Plan, Class T, Class S, Class D, and Class I Common Stock, par value $0.01 per share

  $1,000,000,000   $92,700

Total Class T, Class S, Class D, and Class I Common Stock, $0.01 par value per share

  $5,000,000,000   $463,500

 

 

(1)

The registrant reserves the right to reallocate the shares of common stock being offered between the primary offering and the registrant’s distribution reinvestment plan.

(2)

Calculated pursuant to Rule 457(o) of the Securities Act of 1933, as amended.

 

 

The registrant hereby amends this registration statement on such date or dates as may be necessary to delay its effective date until the registrant shall file a further amendment which specifically states that this registration statement shall thereafter become effective in accordance with Section 8(a) of the Securities Act of 1933 or until the registration statement shall become effective on such date as the Securities and Exchange Commission, acting pursuant to said Section 8(a), may determine.

 

 

 


Table of Contents

The information in this prospectus is not complete and may be changed. These securities may not be sold until the registration statement filed with the Securities and Exchange Commission and applicable state securities commissions is effective. This prospectus is not an offer to sell these securities and we are not soliciting an offer to buy these securities in any jurisdiction where the offer or sale is not permitted.

 

SUBJECT TO COMPLETION

PRELIMINARY PROSPECTUS DATED MARCH 3, 2022

 

LOGO

J.P. Morgan Real Estate Income Trust, Inc.

Maximum Offering of $5,000,000,000

 

 

J.P. Morgan Real Estate Income Trust, Inc. is a newly organized corporation formed to invest primarily in stabilized, income-generating real properties. To a lesser extent, we will also invest in real estate debt and real estate-related securities. We are externally managed and sponsored by J.P. Morgan Investment Management Inc. (in such capacity, the “Adviser” or “JPMIM”). Our objective is to bring JPMIM’s leading real estate investment platform with over 50 years of experience investing on behalf of some of the world’s most respected institutions to the non-listed real estate investment trust (“REIT”) industry. We intend to qualify as a REIT for U.S. federal income tax purposes. We are not a mutual fund and do not intend to register as an investment company under the Investment Company Act of 1940, as amended (the “Investment Company Act”). We have not yet identified any investments and thus are considered a blind pool.

We are offering on a continuous basis up to $5,000,000,000 in shares of common stock, consisting of up to $4,000,000,000 in shares in our primary offering and up to $1,000,000,000 in shares pursuant to our distribution reinvestment plan. We are offering to sell any combination of four classes of shares of our common stock, Class T common stock (“Class T shares”), Class S common stock (“Class S shares”), Class D common stock (“Class D shares”), and Class I common stock (“Class I shares”), in each case, par value $0.01 per share, with a dollar value up to the maximum offering amount. The share classes have different upfront selling commissions and dealer manager fees, and different ongoing stockholder servicing fees. On or prior to the commencement of this offering, JPMIM has agreed to purchase $100 million in shares of our Class E common stock, par value $0.01 per share (“Class E shares”) or Class E units of the Operating Partnership (as defined below), or a combination thereof, subject to reduction to an amount not less than $25 million (based on aggregate commitments from other investors to purchase Class E shares in excess of $100 million). We will not commence this offering until we have received commitments to purchase shares of our common stock and units in the Operating Partnership in an aggregate of at least $150 million, including the shares and units purchased by JPMIM.

The initial per share purchase price for our Class T shares, Class S shares, Class D shares, and Class I shares sold in this offering will be equal to the most recently determined net asset value (“NAV”) per share for the Class E shares sold in our private offering, plus, for Class T shares, Class S shares and Class D shares only, applicable upfront selling commissions and dealer manager fees. Thereafter, the purchase price per share for each class of our common stock will vary and will generally equal our prior month’s NAV per share for such class, as determined monthly, plus any applicable upfront selling commissions and dealer manager fees. We may offer shares at a price that we believe reflects the NAV per share of such stock more appropriately than the prior month’s NAV per share in cases where we believe there has been a material change (positive or negative) to our NAV per share since the end of the prior month. This is a “best efforts” offering, which means that J.P. Morgan Institutional Investments Inc., the dealer manager for this offering (the “Dealer Manager”), will use its best efforts to sell shares, but is not obligated to purchase or sell any specific amount of shares in this offering.

Although we do not intend to list our shares of common stock for trading on an exchange or other trading market, in an effort to provide our stockholders with liquidity in respect of their investment in our shares, we have adopted a share repurchase plan whereby, subject to certain limitations, stockholders may request on a monthly basis that we repurchase all or any portion of their shares. We may choose to repurchase all, some or none of the shares that have been requested to be repurchased at the end of any particular month, in our discretion, subject to any limitations in the share repurchase plan. Subject to deductions for early repurchase, the repurchase price per share for each class of common stock would be equal to the then-current offering price before applicable selling commissions and dealer manager fees (the “transaction price”), as determined monthly, for such class.

 

 

This investment involves a high degree of risk. You should purchase these securities only if you can afford the complete loss of your investment. See “Risk Factors” beginning on page 35 for risks to consider before buying our shares, including:


Table of Contents
  We have no operating history and there is no assurance that we will be able to successfully achieve our investment objectives.

 

  This is a “blind pool” offering. You will not have the opportunity to evaluate our future investments before we make them.

 

  Since there is no public trading market for shares of our common stock, repurchase of shares by us will likely be the only way to dispose of your shares. Our share repurchase plan will provide stockholders with the opportunity to request that we repurchase their shares on a monthly basis, but we are not obligated to repurchase any shares and may choose to repurchase only some, or even none, of the shares that have been requested to be repurchased in any month. In addition, repurchases will be subject to available liquidity and other significant restrictions. Further, our board of directors may make exceptions to, modify or suspend our share repurchase plan if in its reasonable judgment it deems such action to be in our best interest and the best interest of our stockholders, such as when repurchase requests would place an undue burden on our liquidity, adversely affect our operations or risk having an adverse impact on us that would outweigh the benefit of repurchasing our shares. Our board of directors cannot terminate our share repurchase plan absent a liquidity event which results in our stockholders receiving cash or securities listed on a national securities exchange or where otherwise required by law. As a result, our shares should be considered as having only limited liquidity and at times may be illiquid.

 

  We are a perpetual-life REIT. While we may consider a liquidity event at any time in the future, we are not obligated by our charter or otherwise to effect a liquidity event at any time.

 

  We cannot guarantee that we will make distributions, and if we do we may fund such
   

distributions from sources other than cash flow from operations, including, without limitation, the sale of or repayments under our assets, borrowings, return of capital or offering proceeds, and we have no limits on the amounts we may pay from such sources.

 

  The purchase price and repurchase price for shares of our common stock are generally based on our prior month’s NAV (subject to material changes as described above) and are not based on any public trading market. While our valuation advisor will approve property values each month and each property will have quarterly independent appraisals, the valuation of properties is inherently subjective, and our NAV may not accurately reflect the actual price at which our investments could be liquidated on any given day.

 

  We have no employees and are dependent on the Adviser to conduct our operations. The Adviser will face conflicts of interest as a result of, among other things, the allocation of investment opportunities among us and Other J.P. Morgan Accounts (as defined herein), the allocation of time of its investment professionals and the substantial fees that we will pay to the Adviser.

 

  This is a “best efforts” offering. If we are not able to raise a substantial amount of capital in the near term, our ability to achieve our investment objectives could be adversely affected.

 

  There are limits on the ownership and transferability of our shares. See “Description of Capital Stock—Restrictions on Ownership and Transfer.”

 

  If we fail to qualify as a REIT and no relief provisions apply, our NAV and cash available for distribution to our stockholders could materially decrease.
 

 

Neither the Securities and Exchange Commission (the “SEC”), the Attorney General of the State of New York nor any other state securities regulator has approved or disapproved of these securities or determined if this prospectus is truthful or complete. Any representation to the contrary is a criminal offense.


Table of Contents

The use of forecasts in this offering is prohibited. Any oral or written predictions about the amount or certainty of any cash benefits or tax consequences that may result from an investment in our common stock is prohibited. No one is authorized to make any statements about this offering different from those that appear in this prospectus.

 

     Price to the
Public(1)
     Upfront Selling
Commissions(2)
     Dealer
Manager Fees(2)
     Proceeds to Us,
Before

Expenses(3)
 

Maximum Primary Offering(4)

   $ 4,000,000,000      $ 77,580,257      $ 4,830,918      $ 3,917,588,825  

Class T Shares, per Share

   $ 10.35      $ 0.30      $ 0.05      $ 10.00  

Class S Shares, per Share

   $ 10.35      $ 0.35        —        $ 10.00  

Class D Shares, per Share

   $ 10.15      $ 0.15        —        $ 10.00  

Class I Shares, per Share

   $ 10.00        —          —        $ 10.00  

Maximum Distribution Reinvestment Plan(4)

   $ 1,000,000,000        —          —        $ 1,000,000,000  

 

(1)

The initial per share purchase price for our Class T shares, Class S shares, Class D shares, and Class I shares sold in this offering will be equal to the most recently determined NAV per share for the Class E shares sold in our private offering, plus, for Class T shares, Class S shares and Class D shares only, applicable upfront selling commissions and dealer manager fees. The price per share shown for each of our classes of shares of common stock assumes that the most recently determined NAV per share for our Class E shares is $10.00. Shares of each class will be issued on a monthly basis at a price per share generally equal to the prior month’s NAV per share for such class, plus applicable upfront selling commissions and dealer manager fees.

(2)

The table assumes that all shares are sold in the primary offering, with 25% of the gross offering proceeds from the sale of each of our Class T, Class S, Class D, and Class I shares. The number of shares of each class sold and the relative proportions in which the classes of shares are sold are uncertain and may differ significantly from this assumption. For Class T shares sold in the primary offering, investors will pay upfront selling commissions of up to 3.0% of the transaction price and upfront dealer manager fees of 0.5% of the transaction price, however such amounts may vary at certain participating broker-dealers, provided that the sum will not exceed 3.5% of the transaction price. For Class S shares sold in the primary offering, investors will pay upfront selling commissions of up to 3.5% of the transaction price and no dealer manager fees. For Class D shares sold in the primary offering, investors will pay upfront selling commissions of up to 1.5% of the transaction price and no dealer manager fees. For Class I shares sold in the primary offering, investors will not pay upfront selling commissions or dealer manager fees. We will also pay the following selling commissions over time as stockholder servicing fees to the Dealer Manager, subject to Financial Industry Regulatory Authority, Inc. (“FINRA”) limitations on underwriting compensation: (a) for Class T shares only, an advisor stockholder servicing fee of 0.65% per annum, and a dealer stockholder servicing fee of 0.20% per annum, of the aggregate NAV for the Class T shares, however, with respect to Class T shares sold through certain participating broker-dealers, the advisor stockholder servicing fee and the dealer stockholder servicing fee may be other amounts, provided that the sum of such fees will always equal 0.85% per annum of the NAV of such shares, (b) for Class S shares only, a stockholder servicing fee equal to 0.85% per annum of the aggregate NAV for the Class S shares and (c) for Class D shares only, a stockholder servicing fee equal to 0.25% per annum of the aggregate NAV for the Class D shares, in each case, payable monthly. No stockholder servicing fees will be paid with respect to the Class I shares. The total amount that will be paid over time for other underwriting compensation depends on the average length of time for which shares remain outstanding, the term over which such amount is measured and the performance of our investments. We will also pay or reimburse certain organization and offering expenses, including, subject to FINRA limitations on underwriting compensation, certain wholesaling expenses. See “Plan of Distribution,” “Estimated Use of Proceeds” and “Compensation.”

(3)

Proceeds are calculated before deducting stockholder servicing fees or organization and offering expenses payable by us, which are paid over time.

(4)

We reserve the right to reallocate shares of common stock between our distribution reinvestment plan and our primary offering.

 

 

The date of this prospectus is                        , 2022


Table of Contents

SUITABILITY STANDARDS

Shares of our common stock are suitable only as a long-term investment for persons of adequate financial means who do not need near- term liquidity from their investment. We do not expect there to be a public market for our shares and thus it may be difficult for you to sell your shares. On a limited basis, you may be able to have your shares repurchased through our share repurchase plan, although we are not obligated to repurchase any shares and may choose to repurchase only some, or even none, of the shares that have been requested to be repurchased in any particular month in our discretion. You should not purchase shares of our common stock if you need to sell them in the near future. The minimum initial investment that we will accept for Class T shares, Class S shares, or Class D shares is $2,500 and the minimum subsequent investment is $500 per transaction. The minimum initial investment that we will accept for shares of our Class I shares is $1,000,000 and the minimum subsequent investment is $500 per transaction, unless waived by us.

In consideration of these factors, we require that a purchaser of shares of our common stock have either:

 

   

a net worth of at least $250,000; or

 

   

a gross annual income of at least $70,000 and a net worth of at least $70,000.

For purposes of determining whether you satisfy the standards above, your net worth is calculated excluding the value of your home, home furnishings and automobiles. For the purposes of these suitability standards, unless otherwise indicated, “liquid net worth” is defined as that portion of net worth that consists of cash, cash equivalents and readily marketable investments.

Certain states have established suitability standards in addition to the minimum income and net worth standards described above. Shares will be sold to investors in these states only if they meet the additional suitability standards set forth below. Certain broker- dealers selling shares in this offering may impose greater suitability standards than the minimum income and net worth standards described above and the state-specific suitability standards described below.

Alabama Investors. Purchasers residing in Alabama may not invest more than 10% of their liquid net worth in us and in the securities of other public, non-listed REITs sponsored by JPMIM.

California Investors. Purchasers residing in California may not invest more than 10% of their net worth in this offering.

Idaho Investors. Purchasers residing in Idaho must have either (a) a net worth of $85,000 and annual gross income of $85,000 or (b) a liquid net worth of $300,000. Additionally, the total investment in us shall not exceed 10% of their liquid net worth.

Iowa Investors. Purchasers residing in Iowa must have either (a) an annual gross income of at least $100,000 and a net worth of at least $100,000, or (b) a net worth of at least $350,000. In addition, the aggregate investment in this offering and in the securities of other public, non-listed REITs may not exceed 10% of their liquid net worth. Purchasers who are accredited investors as defined in Regulation D under the Securities Act of 1933, as amended (the “Securities Act”), are not subject to the foregoing concentration limit.

Kansas Investors. It is recommended by the Office of the Kansas Securities Commissioner that Kansas investors limit their aggregate investment in us and other public, non-listed REITs to not more than 10% of their liquid net worth.

Kentucky Investors. Purchasers residing in Kentucky may not invest more than 10% of their liquid net worth in our shares or in any shares of our affiliated public, non-listed REITs.

 

i


Table of Contents

Maine Investors. The Maine Office of Securities recommends that an investor’s aggregate investment in this offering and other similar direct participation investments not exceed 10% of the investor’s liquid net worth.

Massachusetts Investors. Purchasers residing in Massachusetts must limit their aggregate investment in us and other illiquid direct participation programs to not more than 10% of their liquid net worth.

Missouri Investors. A purchaser residing in Missouri must limit his or her investment in our common stock to 10% of his or her liquid net worth.

Nebraska Investors. Purchasers residing in Nebraska who do not meet the definition of “accredited investor” as defined in Regulation D under the Securities Act, must limit their aggregate investment in this offering and in the securities of other public, non-listed REITs to 10% of such investor’s net worth.

New Jersey Investors. Purchasers residing in New Jersey are required to have (a) a minimum liquid net worth of at least $100,000 and a minimum annual gross income of not less than $85,000; or (b) a minimum liquid net worth of $350,000. In addition, the total investment in us and other non-listed direct investment programs (including REITs, business development companies, oil and gas programs, equipment leasing programs and commodity pools, but excluding unregistered, federally and state exempt private offerings) may not exceed 10% of an investor’s liquid net worth. For purposes of New Jersey’s suitability standard, “liquid net worth” is defined as that portion of net worth (total assets exclusive of home, home furnishings, and automobiles minus total liabilities) that consists of cash, cash equivalents and readily marketable securities.

New Mexico Investors. Purchasers residing in New Mexico may not invest more than 10% of their liquid net worth in our shares and other public, non-listed REITs.

North Dakota Investors. Purchasers residing in North Dakota must have a net worth of at least ten times their investment in us.

Ohio Investors. Purchasers residing in Ohio may not invest more than 10% of their liquid net worth in us and other public, non-listed REITs. For purposes of Ohio’s suitability standard, “liquid net worth” is defined as that portion of net worth (total assets exclusive of home, home furnishings, and automobiles minus total liabilities) that is comprised of cash, cash equivalents, and readily marketable securities.

Oregon Investors. Purchasers residing in Oregon may not invest more than 10% of their net worth in this offering.

Pennsylvania Investors. Purchasers residing in Pennsylvania may not invest more than 10% of their net worth (exclusive of home, home furnishings, and automobiles) in us.

Puerto Rico Investors. Purchasers residing in Puerto Rico may not invest more than 10% of their liquid net worth in us and other public, non-listed REITs. For purposes of Puerto Rico’s suitability standard, “liquid net worth” is defined as that portion of net worth (total assets exclusive of primary residence, home furnishings, and automobiles minus total liabilities) consisting of cash, cash equivalents, and readily marketable securities.

Tennessee Investors. Purchasers residing in Tennessee who are not “accredited investors” as defined in 17 C.F.R. § 230.501 may not invest more than 10% of their net worth in us.

Vermont Investors. A purchaser residing in Vermont who is not an “accredited investor” as defined in 17 C.F.R. § 230.501 may not purchase an amount of shares in this offering that exceeds 10% of the investor’s liquid net worth. Vermont residents who are “accredited investors” as defined in 17 C.F.R. § 230.501 are not subject to the limitation described in this paragraph.

For the purposes of Vermont’s suitability standard, “liquid net worth” is defined as an investor’s total assets (not including home, home furnishings, or automobiles) minus total liabilities.

 

ii


Table of Contents

The SEC’s Regulation Best Interest establishes a standard of conduct for broker-dealers and their associated persons when making a recommendation of any securities transaction or investment strategy involving securities to a retail customer. A retail customer is any natural person, or the legal representative of such person, who receives a recommendation of any securities transaction or investment strategy involving securities from a broker-dealer and uses the recommendation primarily for personal, family, or household purposes. When making such a recommendation, a broker-dealer and its associated persons must act in such customer’s best interest at the time the recommendation is made, without placing their financial or other interest ahead of the retail customer’s interests, and should consider reasonable alternatives in determining whether the broker-dealer and its associated persons have a reasonable basis for making the recommendation. This standard is different than the quantitative suitability standards we require for an investment in our shares and enhances the broker-dealer standard of conduct beyond existing suitability obligations. Regulation Best Interest became effective on June 30, 2020, and the full scope of its impact to sales of our shares remains uncertain and subject to evolving regulatory guidance.

Under SEC rules, the broker-dealer must meet four component obligations:

 

   

Disclosure Obligation: The broker-dealer must provide certain required disclosures before or at the time of the recommendation about the recommendation and the relationship between the broker-dealer and its retail customer. The disclosure includes a customer relationship summary on Form CRS. The broker-dealer’s disclosures are separate from the disclosures we provide to investors in this prospectus.

 

   

Care Obligation: The broker-dealer must exercise reasonable diligence, care, and skill in making the recommendation.

 

   

Conflict of Interest Obligation: The broker-dealer must establish, maintain, and enforce written policies and procedures reasonably designed to address conflicts of interest.

 

   

Compliance Obligation: The broker-dealer must establish, maintain, and enforce written policies and procedures reasonably designed to achieve compliance with Regulation Best Interest.

Each participating broker-dealer and other persons selling shares on our behalf directly to an investor must make every reasonable effort to determine that the purchase of shares of our common stock is a suitable and appropriate investment for each investor. In making this determination, participating broker-dealers and other persons will rely upon information provided by the investor to the participating broker-dealer or other person as well as the suitability assessment made by each participating broker-dealer or other person. Before you purchase shares of our common stock, your participating broker-dealer, authorized representative or other person placing an order for shares on your behalf will rely on relevant information provided by you to determine that you:

 

   

meet the minimum income and net worth standards established in your state;

 

   

are in a financial position appropriate to enable you to realize the potential benefits described in the prospectus; and

 

   

are able to bear the economic risk of the investment based on your overall financial situation.

Participating broker-dealers are required to maintain for six years records of the information used to determine that an investment in shares of our common stock is suitable and appropriate for a stockholder.

By signing the subscription agreement required for purchases of our common stock, you represent and warrant to us that you have received a copy of this prospectus and that you meet the net worth and annual gross income requirements described above. By making these representations, you do not waive any rights that you may have under federal or state securities laws.

 

iii


Table of Contents

ABOUT THIS PROSPECTUS

Please carefully read the information in this prospectus and any accompanying prospectus supplements, which we refer to collectively as the “prospectus.” You should rely only on the information contained in this prospectus. We have not authorized anyone to provide you with different information. This prospectus may only be used where it is legal to sell these securities. You should not assume that the information contained in this prospectus is accurate as of any date later than the date hereof or such other dates as are stated herein or as of the respective dates of any documents or other information incorporated herein by reference.

The words “we,” “us,” “our,” and “the Company” refer to J.P. Morgan Real Estate Income Trust, Inc., together with its consolidated subsidiaries, including J.P. Morgan REIT Operating Partnership, L.P. (the “Operating Partnership”), a Delaware limited partnership of which we are the general partner, unless the context requires otherwise.

References to (i) “J.P. Morgan” refer to, collectively, JPMIM, JPMorgan Chase & Co., and their respective affiliates and subsidiaries and, where applicable, any successor thereto; (ii) “JPMAM” refer to J.P. Morgan Asset Management Holdings Inc., its subsidiaries and affiliates and any successor thereto comprising the investment management businesses of J.P. Morgan, and their respective affiliates and subsidiaries and, where applicable, any successor thereto, (iii) “Real Estate Americas” or “REA” refers to JPMAM-Real Estate Americas, a sub-unit of JPMAM with expertise in real estate and real estate-related investments in the United States, and (iv) “Investment Committee” refer to, with respect to acquisitions or dispositions of real estate or real estate-related debt where the subject properties are located within the United States, the investment committee of Real Estate Americas, and, with respect to acquisitions or dispositions of real estate or real estate-related debt where the subject properties are located outside of the United States, such other investment committee of the applicable JPMAM line of business.

Unless otherwise noted, numerical information relating to J.P. Morgan and Real Estate Americas is approximate, is as of December 31, 2021, and includes activities of Real Estate Americas’ public and private portfolio companies, except that information for J.P. Morgan’s prior programs in the “Prior Performance” section of this prospectus and Appendix A is as of December 31, 2020.

Citations included herein to industry sources are used only to demonstrate third-party support for certain statements made herein to which such citations relate. Information included in such industry sources that do not relate to supporting the related statements made herein are not part of this prospectus and should not be relied upon.

 

iv


Table of Contents

CAUTIONARY NOTE REGARDING FORWARD-LOOKING STATEMENTS

This prospectus contains forward-looking statements about our business, including, in particular, statements about our plans, strategies and objectives. You can generally identify forward-looking statements by our use of forward-looking terminology such as “may,” “will,” “expect,” “intend,” “anticipate,” “estimate,” “believe,” “continue” or other similar words. These statements include our plans and objectives for future operations, including plans and objectives relating to future growth and availability of funds, and are based on current expectations that involve numerous risks and uncertainties. Assumptions relating to these statements involve judgments with respect to, among other things, future economic, competitive and market conditions and future business decisions, all of which are difficult or impossible to accurately predict and many of which are beyond our control. Although we believe the assumptions underlying the forward-looking statements, and the forward-looking statements themselves, are reasonable, any of the assumptions could be inaccurate and, therefore, there can be no assurance that these forward-looking statements will prove to be accurate and our actual results, performance and achievements may be materially different from that expressed or implied by these forward-looking statements. In light of the significant uncertainties inherent in these forward looking statements, the inclusion of this information should not be regarded as a representation by us or any other person that our objectives and plans, which we consider to be reasonable, will be achieved.

You should carefully review the “Risk Factors” section of this prospectus for a discussion of the risks and uncertainties that we believe are material to our business, operating results, prospects and financial condition. Except as otherwise required by federal securities laws, we do not undertake to publicly update or revise any forward-looking statements, whether as a result of new information, future events or otherwise.

 

v


Table of Contents

TABLE OF CONTENTS

 

SUITABILITY STANDARDS

     i  

ABOUT THIS PROSPECTUS

     iv  

CAUTIONARY NOTE REGARDING FORWARD-LOOKING STATEMENTS

     v  

PROSPECTUS SUMMARY

     1  

RISK FACTORS

     35  

ESTIMATED USE OF PROCEEDS

     117  

INVESTMENT OBJECTIVES AND STRATEGIES

     120  

MANAGEMENT

     135  

COMPENSATION

     147  

CONFLICTS OF INTEREST

     161  

NET ASSET VALUE CALCULATION AND VALUATION GUIDELINES

     174  

PLAN OF OPERATION

     184  

PRIOR PERFORMANCE

     192  

STOCK OWNERSHIP OF CERTAIN BENEFICIAL OWNERS AND MANAGEMENT

     196  

DESCRIPTION OF CAPITAL STOCK

     197  

CERTAIN PROVISIONS OF MARYLAND LAW AND OUR CHARTER AND BYLAWS

     209  

SUMMARY OF THE OPERATING PARTNERSHIP AGREEMENT

     212  

MATERIAL U.S. FEDERAL INCOME TAX CONSIDERATIONS

     218  

CERTAIN ERISA CONSIDERATIONS

     244  

PLAN OF DISTRIBUTION

     247  

HOW TO SUBSCRIBE

     254  

SHARE REPURCHASES

     257  

SUPPLEMENTAL SALES MATERIAL

     263  

REPORTS TO STOCKHOLDERS

     264  

LEGAL MATTERS

     265  

EXPERTS

     265  

PRIVACY POLICY NOTICE

     265  

WHERE YOU CAN FIND MORE INFORMATION

     265  

INDEX TO CONSOLIDATED BALANCE SHEET

     F-1  

APPENDIX A: PRIOR PERFORMANCE TABLES

     A-1  

APPENDIX B: DISTRIBUTION REINVESTMENT PLAN

     B-1  

APPENDIX C: FORM OF SUBSCRIPTION AGREEMENT

     C-1  

APPENDIX D: PRIVACY POLICY NOTICE

     D-1  

 

vi


Table of Contents

PROSPECTUS SUMMARY

This prospectus summary highlights certain information contained elsewhere in this prospectus. This is only a summary and it may not contain all of the information that is important to you. Before deciding to invest in this offering, you should carefully read this entire prospectus, including the “Risk Factors” section.

 

Q:

What is J.P. Morgan Real Estate Income Trust, Inc.?

 

A:

We are a Maryland corporation formed on November 5, 2021. We are externally managed and sponsored by J.P. Morgan Investment Management Inc.

 

Q:

Who is J.P. Morgan?

 

A:

JPMorgan Chase & Co. (NYSE: JPM) is a leading financial services firm based in the United States, with operations worldwide and $3.7 trillion in assets as of December 31, 2021. J.P. Morgan is a leader in investment banking, financial services for consumers and small businesses, commercial banking, financial transactions processing and asset management. It serves millions of customers in the United States and many of the world’s most prominent corporate institutional and government clients globally.

J.P. Morgan Asset Management, the marketing name for JPMorgan Chase & Co.’s asset management business globally, with assets under management of $2.7 trillion as of December 31, 2021, is a global leader in investment management. JPMAM offers global investment management in equities, fixed income, real estate, hedge funds, private equity and liquidity.

 

Q:

Who is J.P. Morgan Investment Management Inc.?

 

A:

JPMIM is one of the industry’s premier global real estate investment managers. JPMIM has over 50 years of experience advising and managing some of the world’s most respected corporations, pension plans, governments, institutions and high net worth investors on their real estate investments, with assets under management of approximately $82 billion of debt and equity real estate investments, including approximately $69 billion in assets managed in the United States by the Real Estate Americas platform as of December 31, 2021.

The Real Estate Americas platform has earned a market leadership position through its strategic relationships and information advantage. The Real Estate Americas team includes approximately 170 professionals across six U.S. offices in Boston, Chicago, Houston, Los Angeles, New York and San Francisco. Real Estate Americas combines regional and local market expertise with a multidisciplinary approach to investment, including acquisitions, asset management, research, debt capital markets, development and engineering, client strategy, financial, tax, valuations and product development.

Pursuant to the advisory agreement between us and JPMIM, as our investment adviser (the “Advisory Agreement”), the Adviser is responsible for sourcing, evaluating and monitoring our investment opportunities and making decisions related to the acquisition, management, financing and disposition of our assets in accordance with our investment objectives, guidelines, policies and limitations, subject to oversight by our board of directors. The Adviser will also be responsible for oversight over our other service providers. See “Management—The Adviser and J.P. Morgan” and “Management—The Advisory Agreement.”

 

Q:

How is the Adviser aligned with investors in this offering?

 

A:

In contrast with sponsors of certain public, non-listed REITs that initially invest only $200,000 in shares of common stock of the REIT, JPMIM has committed to purchase $100 million in Class E shares or Class E

 

1


Table of Contents
  units in the Operating Partnership, or a combination thereof, on or prior to the commencement of this offering, subject to reduction to an amount not less than $25 million (based on aggregate commitments from other investors to purchase Class E shares in excess of $100 million). We will not pay selling commissions or dealer manager fees in connection with the sale of such Class E shares or Class E units to JPMIM.

 

Q:

What are the repurchase terms for JPMIM’s investment in us?

 

A:

JPMIM has agreed to hold all of the Class E shares and Class E units it owns until the earlier of (i) the first date that our NAV reaches $1.5 billion and (ii) three years from the commencement of this offering. Following such date, each month we will repurchase, without further action by JPMIM (each, a “JPM Mandatory Repurchase”), a number of Class E shares or Class E units in an amount equal to the amount available under our share repurchase plan’s 2% monthly and 5% quarterly caps (after satisfying repurchase requests from investors who purchase shares pursuant to this offering and other holders of shares that are otherwise subject to repurchase under our share repurchase plan), until such time as JPMIM’s equity ownership in us has been fully repurchased; provided, that the number of shares subject to each JPM Mandatory Repurchase may be reduced where holders of our Class E shares that are not subject to repurchase under our share repurchase plan request repurchase of their shares, in which case the Class E shares held by JPMIM and such other investors will be repurchased on a pro rata basis based on their respective percentage ownership in us immediately prior to such repurchase (not to exceed an aggregate number of shares equal to the amount available under our share repurchase plan’s 2% monthly and 5% quarterly caps). Notwithstanding the foregoing, we will not effect any JPM Mandatory Repurchase during any month in which the full amount of all shares requested to be repurchased by stockholders other than JPMIM under our share repurchase plan is not repurchased or when our share repurchase plan has been suspended. In addition, subject to certain exceptions, at any time after the first anniversary of the commencement of this offering where the shares of our common stock and units representing limited partnership interests in the Operating Partnership (“Operating Partnership units”) owned by JPMIM, together with any such shares and units owned by its affiliates, represent a 24.99% or greater interest in us (such percentage referred to herein as the “JPM Interest”), we will, or will cause the Operating Partnership to, automatically and without further action by JPMIM, repurchase or redeem, as applicable, an amount of shares or units from JPMIM such that the JPM Interest is equal to or less than 24.99% after giving effect to such repurchase or redemption (each such repurchase or redemption, a “JPM Regulatory Repurchase”). To the extent the Adviser elects to receive its management fee in shares of our common stock or Operating Partnership units, we may repurchase those shares or units without regard to the limitations described above or the Early Repurchase Deduction (as defined below).

 

Q:

What competitive strengths does the Adviser offer?

 

A:

We believe our most powerful competitive strength is our relationship with JPMIM, which is one of the industry’s premier real estate investment managers. The Adviser’s global real estate (“GRE”) platform has managed direct property funds since 1970 and has approximately $82 billion in assets managed by over 245 professionals (as of December 31, 2021) in 17 global offices across the United States, the United Kingdom, Continental Europe and the Asia-Pacific region (as of December 31, 2021). In addition to several separately managed accounts, as of December 31, 2021, GRE manages 10 commingled funds across the risk/return spectrum on behalf of some of the world’s most respected corporations, governments, institutions and high net worth investors. We believe our long-term success in executing our investment strategy will be supported by the Adviser’s competitive strengths, which include:

Experience developed over decades. The Adviser has been investing in U.S. direct core real estate on behalf of a diverse set of investors for more than 50 years. Throughout that entire period, the Adviser successfully operated open-ended funds that established a monthly unit value at which investors could purchase units from the fund and cause the fund to redeem units. Members of GRE’s management team have worked together through several market cycles, demonstrating durability, resilience and consistency. Importantly,

 

2


Table of Contents

the current members of GRE senior management have, on average, 26 years of experience in the U.S. real estate industry, which largely consists of time working together on the GRE platform. GRE’s investment professionals have extensive experience finding and pricing opportunities through the various stages of economic cycles and responding quickly to changing market conditions to preserve capital value in down markets and enhance value in rising markets. As of December 31, 2021, the Adviser’s real estate investments under management in the United States include approximately:

 

   

74 million square feet of industrial properties;

 

   

55,000 residential units;

 

   

52 million square feet of office properties; and

 

   

36 million square feet of retail properties.

The Adviser’s extensive real estate portfolio provides valuable real-time, proprietary market data that we expect will enable the Adviser to identify and act on market conditions and trends more rapidly than many of our competitors. We expect that the proprietary data generated by the Adviser’s real estate portfolio will enable us to target specific themes with conviction and deploy significant amounts of discretionary capital.

Consistency in high volumes of sourcing and execution. The Adviser’s high-quality deal flow derives from a combination of broadly marketed and privately negotiated deals, and positions the Adviser as an experienced, effective and versatile real estate asset manager. The Adviser closed on over $8.5 billion of U.S. real estate equity and debt transactions in 2020 alone. In each of the past five years, the GRE platform has executed on average $12.3 billion in individual property investments and sales in the U.S., which provides extensive market knowledge. We expect to derive unique insights in building our real estate investment portfolio due to the Adviser’s market position and size that other real estate managers cannot match.

Extensive network of deep relationships. We believe the Adviser’s extensive network of relationships with high-quality U.S. real estate owners, operators and developers will not only help source new transactions for the platform, but also will provide abundant and ongoing third-party real estate management expertise. The Adviser expects to leverage these relationships for both its investment pipeline and information access. The Adviser has an extensive list of existing joint venture partners with which it enjoys favorable relationships. These partners also often bring additional deals to the Adviser’s investment team for consideration. The Adviser has longstanding relationships with many of the top investment sales and leasing brokers in the United States, which we believe will afford its Acquisitions team access to broad market knowledge and early investment sourcing.

Research and information advantage. The Adviser’s Research and Data Science team is an integral part of its investment process, spanning portfolio construction, acquisition, asset management and disposition. We believe the Adviser’s extensive resources and established processes will allow it to provide valuable information for its decision makers to assist them in the purchase, sale and other investment decisions the Adviser makes on our behalf. The Adviser has developed proprietary information technology tools that allow team members to access and analyze portfolio data real-time. These tools, coupled with the macro research developed by the in-house research team, the micro knowledge gleaned by investment teams working in various markets and research available through the broader J.P. Morgan platform, inform the investment process and offer us a competitive advantage when underwriting new transactions, managing existing assets or disposing of properties.

Unparalleled focus on asset management. Through 50 years of real estate investing, the Adviser has created a highly experienced in-house asset management team. Through thorough attention to detail and structural expertise from a team of engineers, we believe the Adviser’s asset management team provides a distinguished process that creates unique opportunities to improve performance at our properties.

 

3


Table of Contents

For more information regarding the Adviser and Real Estate Americas’ investment management business, see “Management—The Adviser and J.P. Morgan” and “Investment Objectives and Strategies—Potential Competitive Strengths.”

 

Q:

What are your investment objectives?

 

A:

Our investment objectives are to:

 

   

provide attractive current income in the form of regular, stable cash distributions;

 

   

preserve and protect invested capital;

 

   

realize appreciation in NAV from proactive investment management and asset management; and

 

   

provide an investment alternative for stockholders seeking to allocate a portion of their long-term investment portfolios to real estate.

We cannot assure you that we will achieve our investment objectives. In particular, we note that our NAV may be subject to volatility related to changes in the values of our assets. See “Risk Factors.”

 

Q:

What is your investment strategy?

 

A:

Our investment strategy is to acquire primarily stabilized, income-generating real properties. To a lesser extent, we will also make equity investments in real estate value creation opportunities that incorporate property refurbishment, redevelopment and development. We also expect to invest in real estate debt and real estate-related securities.

Generally, we will seek to invest:

 

   

At least 80% of our assets in properties and real estate debt; and

 

   

Up to 20% of our assets in real estate-related securities.

Notwithstanding the foregoing, the actual percentage of our portfolio that is invested in each investment type may from time to time be outside the levels provided above due to factors such as a large inflow of capital over a short period of time, the Adviser’s assessment of the relative attractiveness of opportunities, or an increase in anticipated cash requirements or repurchase requests and subject to any limitations or requirements relating to our intention to be treated as a REIT for U.S. federal income tax purposes. Certain investments, such as preferred equity investments, could be characterized as either real estate or real estate debt for purposes of our target allocation depending on the terms and characteristics of such investments.

We do not expect to be able to achieve these allocations until we have raised substantial proceeds in this offering and acquired a broad portfolio of equity real estate investments. Prior to that time, we will balance the goal of achieving our portfolio allocation targets with the goal of carefully evaluating and selecting investment opportunities to maximize risk-adjusted returns. Following the end of our ramp-up period, we believe that the size of our portfolio of investments should be sufficient for the Adviser to adhere more closely to our allocation targets, although we cannot predict how long our ramp-up period will last and cannot provide assurances that we will be able to raise sufficient proceeds in this offering to achieve our targeted portfolio allocation.

In addition, in order to enhance the level of diversification of our operations, we may make limited investments through other investment funds managed, sponsored, or advised by the Adviser or any asset management affiliate of the Adviser that invests primarily in real estate of the type consistent with one or more of our targeted investments (collectively, the “JPM-Advised Funds”). Any investment in the JPM-Advised Funds must be approved by a majority of our directors, including a majority of the independent directors, as being fair and reasonable and on terms no less favorable than those available from unaffiliated third parties. The value of any investment in JPM-Advised Funds with respect to which we

 

4


Table of Contents

incur a management fee will be excluded from our NAV for the purpose of calculating the management fee payable to the Adviser. In addition, the distributions payable to J.P. Morgan REIT OP Special Limited Partner, L.P., a Delaware limited partnership (the “Special Limited Partner”), with respect to its performance participation with respect to any calendar year, if any, will be reduced (but not below zero) by the amount of any direct or indirect performance fee or incentive allocation we incur as an investor in any JPM-Advised Funds with respect to that calendar year.

Our investment strategy is expected to capitalize on the Adviser’s deep operating experience, strong market reputation, longstanding relationships with top quality operating and service partners, developers and brokers across the United States and demonstrated execution capability, as well as the information advantage that the group’s experience, relationships and portfolio analytics provide to identify and acquire our target investments at attractive pricing.

See “Investment Objectives and Strategies” for a more detailed discussion of our investment strategy.

 

Q:

What types of properties do you intend to acquire?

 

A:

Our equity real estate investments focus on a range of asset types. These may include multifamily, industrial, net lease, retail and office assets, as well as other asset types, including, without limitation, healthcare, student housing, single family residential, senior living, data centers, manufactured housing, hotel and storage properties. While we expect our real estate investments will focus primarily on properties located in the United States, we may invest to a lesser extent in properties located in Canada, Europe and the Asia-Pacific region and potentially other international markets.

See “Investment Objectives and Strategies” for a more detailed discussion of the types of properties we intend to acquire.

 

Q:

Why do you intend to invest in real estate debt in addition to real properties?

 

A:

We believe that real estate debt investments will contribute to our overall net returns. The type of real estate debt investments we seek to originate or acquire are obligations backed principally by real estate of the type that generally meets our criteria for direct investment.

We intend to source, originate and manage a real estate debt portfolio consisting of subordinated mortgages, mezzanine loans, loan participations and other forms of debt investments made with respect to real estate and real estate-related assets as well as mortgage loans, bank loans, and other interests relating to real estate and debt of companies in the business of owning or operating real estate-related businesses. Mezzanine loans may take the form of subordinated loans secured by a pledge of the ownership interests of either the entity owning the real property or an entity that owns (directly or indirectly) the interest in the entity owning the real property. These types of investments may involve a higher degree of risk than mortgage lending because the investment may become unsecured as a result of foreclosure by the senior lender. We expect that these investments will be generally illiquid in nature. Mortgage loans are typically secured by single-family, multifamily or commercial property and are subject to risks of delinquency and foreclosure. The ability of a borrower to repay a loan secured by a multifamily or commercial property typically is dependent primarily upon the successful operation of the property rather than upon the existence of independent income or assets of the borrower. We do not intend to make loans to other persons or to engage in the purchase and sale of any types of investments other than those related to real estate. See “Investment Objectives and Strategies” for a more detailed discussion of the real estate debt investments we may make.

 

Q:

Why do you intend to invest in real estate-related securities in addition to real properties?

 

A:

We believe that our real estate-related securities will serve as a cash management strategy before investing offering proceeds into longer-term real estate assets. In addition, we believe that, subject to applicable law,

 

5


Table of Contents
  our real estate-related securities could be used, in part, to maintain appropriate liquidity levels in order to provide funds to satisfy repurchase requests under our share repurchase plan that we chose to satisfy in any particular month. Our securities portfolio will focus on agency and non-agency residential mortgage-backed securities (“RMBS”), commercial mortgage-backed securities (“CMBS”), collateralized loan obligations (“CLOs”), collateralized debt obligations (“CDOs”) and public equity real estate securities.

We may invest in securities that are unregistered (but are eligible for purchase and sale by certain qualified institutional buyers) or are held by control persons of the issuer and securities that are subject to contractual restrictions on their resale. However, we may only invest in equity securities if a majority of our directors, including a majority of the independent directors, not otherwise interested in the transaction approves such investment as being fair, competitive and commercially reasonable.

We do not intend that our investments in real estate-related securities will require us to register as an investment company under the Investment Company Act, and we intend to generally divest appropriate securities before any such registration would be required.

See “Investment Objectives and Strategies” for a more detailed discussion of real estate-related securities investments we may make.

 

Q:

What is a REIT?

 

A:

We intend to qualify as a REIT for U.S. federal income tax purposes beginning with our taxable year ending December 31, 2022.

In general, a REIT is a company that:

 

   

combines the capital of many investors to acquire or provide financing for real estate assets;

 

   

offers the benefits of a real estate portfolio under professional management;

 

   

satisfies the various requirements of the Internal Revenue Code of 1986, as amended (the “Code”), including a requirement to distribute to stockholders at least 90% of its REIT taxable income each year; and

 

   

is generally not subject to U.S. federal corporate income taxes on its net taxable income that it currently distributes to its stockholders, which substantially eliminates the “double taxation” (i.e., taxation at both the corporate and stockholder levels) that generally results from investments in a C corporation.

 

Q:

What is a non-listed, perpetual-life REIT?

 

A:

A non-listed REIT is a REIT whose shares are not listed for trading on a stock exchange or other securities market. We use the term “perpetual-life REIT” to describe an investment vehicle of indefinite duration, whose shares of common stock are intended to be sold by the REIT monthly on a continuous basis at a price generally equal to the REIT’s prior month’s NAV per share. In our perpetual-life structure, a stockholder may request that we repurchase their shares on a monthly basis, but we are not obligated to repurchase any shares and may choose to repurchase only some, or even none, of the shares that have been requested to be repurchased in any particular month in our discretion. While we may consider a liquidity event at any time in the future, we are not obligated by our charter or otherwise to effect a liquidity event at any time.

 

Q:

How will you identify investments and make decisions on whether to acquire properties?

 

A:

The Adviser will have the authority to implement our investment strategy, as determined by, and subject to the direction of, our board of directors.

We expect to derive unique insights in building our real estate investment portfolio due to the Adviser’s market position and size that other real estate managers cannot match. We believe the Adviser’s extensive

network of relationships with high-quality U.S. real estate owners, operators and developers will help source

 

6


Table of Contents

new transactions for our portfolio, as the Adviser leverages these relationships for its investment pipeline. The Adviser also has an extensive list of existing joint venture partners with which it enjoys favorable relationships and, in certain cases, has the opportunity for first-looks at potential new deal flow. These partners also often bring additional deals to the Adviser’s investment team for consideration. The Adviser has longstanding relationships with many of the top investment sales and leasing brokers in the United States, further affording the team access to broad market knowledge and early investment sourcing.

In addition, the Adviser’s Research and Data Science team is an integral part of its investment process, spanning portfolio construction, acquisition, asset management and disposition. The Adviser’s vast resources and established processes allow it to provide valuable information for its decision makers to assist them in the purchase, sale and other investment decisions the Adviser makes on our behalf. The Adviser has developed proprietary information technology tools that allow team members to access and analyze portfolio data real-time. These tools, coupled with the macro research developed by the in-house research team, the micro knowledge gleaned by investment teams working in various markets and research available through the broader J.P. Morgan platform, inform the investment process and offer us a competitive advantage when underwriting new transactions, managing existing assets or disposing of properties.

 

Q:

Will you use leverage?

 

A:

Yes. Our target leverage ratio after our ramp-up period is approximately 60%. Our leverage ratio is measured by dividing (i) consolidated property-level and entity-level debt net of cash and loan-related restricted cash, by (ii) the asset value of real estate investments (measured using the greater of fair market value and cost) plus the equity in our real estate debt and real estate-related investments.

We have also placed limits in our charter prohibiting us from borrowing more than 300% of our net assets, which approximates borrowing 75% of the cost of our investments. We may exceed this limit if a majority of our independent directors approves each borrowing in excess of the limit and we disclose the justification for doing so to our stockholders in our next quarterly report.

Financing a portion of the purchase price of our assets will allow us to broaden our portfolio by increasing the funds available to support our investment activities. Financing a portion, which may be substantial, of the purchase price is not free from risk. Using debt requires us to pay interest and principal, referred to as “debt service,” all of which decreases the amount of cash available for distribution to our stockholders or other purposes. We may also be unable to refinance the debt at maturity on favorable or equivalent terms, if at all, exposing us to the potential risk of loss with respect to assets pledged as collateral for loans. Certain of our debt may be floating rate and the effective interest rates on such debt will increase when the relevant interest benchmark increases.

 

Q:

Will your investment guidelines overlap with the objectives or guidelines of any Other J.P. Morgan Accounts (defined below), and do any Other J.P. Morgan Accounts receive priority with respect to certain investments?

 

A:

Our investment objectives, guidelines and strategy may sometimes overlap with those of existing Other J.P. Morgan Accounts (as defined below) that are actively investing and with future Other J.P. Morgan Accounts. However, we expect there will be sufficient investment opportunities for us within our investment guidelines because of the scale of the real estate market and the Adviser’s high volumes of sourcing and execution. This overlap could create conflicts of interest, which the Adviser and its affiliates will seek to manage in accordance with their prevailing policies and procedures.

The Adviser will allocate investment opportunities between us and Other J.P. Morgan Accounts in accordance with the Adviser’s investment allocation policy and accompanying procedures, which provide that the Adviser will allocate investment opportunities in a manner that it considers, in its sole discretion and consistent with its fiduciary obligations, to be reasonable. The Adviser’s allocation decisions will be based upon the Adviser’s good faith assessment of various factors, including (i) the allocation queue, (ii) the timing constraints of the transaction, and (iii) the investment objectives, remaining investment periods, targeted rates of return, available capital,

 

7


Table of Contents

available financing and composition of the applicable Other J.P. Morgan Accounts and our company. The allocation queue is managed primarily on a rotational basis. The order among the eligible accounts is based upon the amount of time elapsed since each account’s most recent allocation.

The Adviser calculates available capital, weighs the other factors described above (which will not be weighted equally) and makes other investment allocation decisions in accordance with its allocation policies and procedures in its sole discretion. The manner in which our available capital is determined may differ from, or subsequently change with respect to, Other J.P. Morgan Accounts. The amounts and forms of leverage utilized for investments will also be determined by the Adviser and its affiliates in their sole discretion. Any differences or adjustments with respect to the manner in which available capital is determined with respect to us or Other J.P. Morgan Accounts may adversely impact the Adviser’s allocation to us of particular investment opportunities. The Adviser is entitled to amend its investment allocation policies and procedures at any time without prior notice or our consent.

Other J.P. Morgan Accounts with similar investment objectives to ours engage in numerous material real estate transactions each year. There are currently two open-ended, perpetual-life Other J.P. Morgan Accounts with similar U.S. real estate investment objectives to ours that may seek to pursue similar investment opportunities. Total equity investments in the United States by the two Other J.P. Morgan Accounts in each of 2019, 2020 and 2021 were approximately $0.5 billion, $0.5 billion and $1.4 billion, respectively. The maximum amount of gross proceeds we will receive in this offering is approximately 14% of the combined NAV of the two open-ended, perpetual-life Other J.P. Morgan Accounts. At times, additional Other J.P. Morgan Accounts, generally in the form of separately managed accounts, may seek to purse similar investment opportunities, but their participation in the queue is infrequent relative to the aforementioned accounts.

“Other J.P. Morgan Accounts” means investment funds, REITs, vehicles, accounts, products and other similar arrangements sponsored, advised, or managed by J.P. Morgan or its affiliates, including the JPM-Advised Funds, whether currently in existence or subsequently established (in each case, including any related successor funds, alternative vehicles, supplemental capital vehicles, surge funds, over- flow funds, co-investment vehicles and other entities formed in connection with J.P. Morgan or its affiliates side-by-side or additional general partner investments with respect thereto).

 

Q:

Will you acquire properties in joint ventures, including joint ventures with affiliates?

 

A:

We may acquire properties through one or more joint ventures with Other J.P. Morgan Accounts or with non-affiliated third parties. Any joint venture with an affiliate of the Adviser must be approved by a majority of our directors (including a majority of our independent directors) as being fair and reasonable to us and on substantially the same, or more favorable, terms and conditions as those received by other joint venture partners. We will not participate in joint ventures in which we do not have or share control to the extent that we believe such participation would potentially threaten our status as a non-investment company exempt from the Investment Company Act. This may prevent us from receiving an allocation with respect to certain investment opportunities that are suitable for both us and one or more Other J.P. Morgan Accounts.

 

Q:

How is an investment in shares of your common stock different from listed REITs?

 

A:

An investment in shares of our common stock generally differs from an investment in listed REITs in a number of ways, including:

 

   

Shares of listed REITs are priced by the trading market, which is influenced generally by numerous factors, not all of which are related to the underlying value of the entity’s real estate assets and liabilities. We use the estimated value of our real estate assets and liabilities to determine our NAV and the purchase and repurchase price of our common stock will generally be based on our prior month’s NAV and not based on any public trading market.

 

8


Table of Contents
   

An investment in our shares has limited or no liquidity and our share repurchase plan may be modified or suspended. In contrast, an investment in a listed REIT is a liquid investment, as shares generally can be sold on an exchange at any time.

 

   

Listed REITs are often self-managed, whereas our investment operations are managed by the Adviser.

 

   

Unlike the offering of a listed REIT, this offering has been registered in every state in which we are offering and selling shares. As a result, we include certain limits in our governing documents that are not typically provided for in the charter of a listed REIT. For example, our charter limits the fees we may pay to the Adviser and its affiliates, limits our ability to make certain investments, limits the aggregate amount we may borrow, requires our independent directors to approve certain actions and restricts our ability to indemnify our directors, the Adviser and its affiliates. A listed REIT does not typically provide for these restrictions within its charter. A listed REIT is, however, subject to the governance requirements of the exchange on which its stock is traded, including requirements relating to its board of directors, audit committee, independent director oversight of executive compensation and the director nomination process, code of conduct, stockholder meetings, related party transactions, stockholder approvals, and voting rights. Although we expect to follow many of these same governance guidelines, there is no requirement that we do so.

 

Q:

For whom may an investment in your shares be appropriate?

 

A:

An investment in our shares may be appropriate for you if you:

 

   

meet the minimum suitability standards described above under “Suitability Standards;”

 

   

seek to allocate a portion of your investment portfolio to a direct investment vehicle with an income-oriented portfolio of real estate and real estate-related investments;

 

   

seek to receive current income through regular distribution payments;

 

   

wish to obtain the potential benefit of long-term capital appreciation; and

 

   

are able to hold your shares as a long-term investment and do not need liquidity from your investment quickly in the near future.

We cannot assure you that an investment in our shares will allow you to realize any of these objectives. An investment in our shares is only intended for investors who do not need the ability to sell their shares quickly in the future since we are not obligated to repurchase any shares of our common stock and may choose to repurchase only some, or even none, of the shares that have been requested to be repurchased in any particular month in our discretion, and the opportunity to have your shares repurchased under our share repurchase plan may not always be available. See “Share Repurchases—Repurchase Limitations.”

 

Q:

How will you structure the ownership and operation of your assets?

 

A:

We plan to own all or substantially all of our assets through the Operating Partnership. We are the sole general partner of the Operating Partnership and the Special Limited Partner owns a special limited partner interest in the Operating Partnership. In addition, each of the Adviser and the Special Limited Partner may elect to receive units in the Operating Partnership in lieu of cash for its management fee and performance participation interest, respectively. See “Compensation.” The Adviser and the Special Limited Partner may put these units back to the Operating Partnership and receive cash unless our board of directors determines that any such repurchase for cash would be prohibited by applicable law or our charter, in which case such Operating Partnership units will be repurchased for shares of our common stock. The use of the Operating Partnership to hold all of our assets is referred to as an Umbrella Partnership Real Estate Investment Trust

 

9


Table of Contents
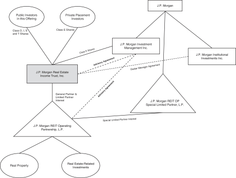
  (“UPREIT”). Using an UPREIT structure may give us an advantage in acquiring properties from persons who want to defer recognizing a gain for U.S. federal income tax purposes.

The following chart shows our current ownership structure and our relationship with J.P. Morgan, the Adviser, the Dealer Manager and their respective affiliates as of the commencement of this offering.

 

LOGO

 

Q:

Are there any risks involved in buying your shares?

 

A:

Investing in our common stock involves a high degree of risk. If we are unable to effectively manage the impact of these risks, we may not meet our investment objectives and, therefore, you should purchase our shares only if you can afford a complete loss of your investment. An investment in shares of our common stock involves significant risks and is intended only for investors with a long-term investment horizon and who do not require immediate liquidity or guaranteed income. Some of the more significant risks relating to an investment in shares of our common stock include those listed below.

 

   

We have no operating history and there is no assurance that we will be able to successfully achieve our investment objectives.

 

   

Because this is a “blind pool” offering, you will not have the opportunity to evaluate our investments before we make them.

 

   

Since there is no public trading market for shares of our common stock, repurchase of shares by us will likely be the only way to dispose of your shares. Our share repurchase plan will provide stockholders with the opportunity to request that we repurchase their shares on a monthly basis, but we are not obligated to repurchase any shares and may choose to repurchase only some, or even none, of the shares that have been requested to be repurchased in any month. In addition, repurchases will be subject to available liquidity and other significant restrictions. Further, our board of directors may make exceptions to, modify or suspend our share repurchase plan if in its reasonable judgment it deems such action to be in our best interest and the best interest of our stockholders, such as when repurchase requests would place an undue burden on our liquidity,

 

10


Table of Contents
 

adversely affect our operations or risk having an adverse impact on us that would outweigh the benefit of repurchasing our shares. Our board of directors cannot terminate our share repurchase plan absent a liquidity event which results in our stockholders receiving cash or securities listed on a national securities exchange or where otherwise required by law. As a result, our shares should be considered as having only limited liquidity and at times may be illiquid.

 

   

We cannot guarantee that we will make distributions, and if we do we may fund such distributions from sources other than cash flow from operations, including, without limitation, the sale of or repayments under our assets, borrowings, return of capital or offering proceeds, and we have no limits on the amounts we may pay from such sources.

 

   

The purchase and repurchase price for shares of our common stock will generally be based on our prior month’s NAV (subject to material changes as described above) and will not be based on any public trading market. While, our valuation advisor will approve property values each month and each property will have quarterly independent appraisals, the valuation of properties is inherently subjective and our NAV may not accurately reflect the actual price at which our assets could be liquidated on any given day.

 

   

We have no employees and are dependent on the Adviser to conduct our operations. The Adviser will face conflicts of interest as a result of, among other things, the allocation of investment opportunities among us and Other J.P. Morgan Accounts, the allocation of time of its investment professionals and the substantial fees that we will pay to the Adviser.

 

   

This is a “best efforts” offering. If we are not able to raise a substantial amount of capital in the near term, our ability to achieve our investment objectives could be adversely affected.

 

   

Principal and interest payments on any borrowings will reduce the amount of funds available for distribution or investment in additional real estate assets.

 

   

There are limits on the ownership and transferability of our shares. See “Description of Capital Stock—Restrictions on Ownership and Transfer.”

 

   

If we fail to qualify as a REIT and no relief provisions apply, our NAV and cash available for distribution to our stockholders could materially decrease.

See “Risk Factors.”

 

Q:

Do you currently own any investments?

 

A:

No.

 

Q:

What is the role of our board of directors?

 

A:

We operate under the direction of our board of directors, the members of which are accountable to us and our stockholders as fiduciaries. We have five directors, four of whom have been determined to be independent of us, the Adviser, J.P. Morgan and its affiliates. Our independent directors are responsible for reviewing the performance of the Adviser and approving the compensation paid to the Adviser and its affiliates. Our directors are elected annually by our stockholders. The names and biographical information of our directors are provided under “Management—Directors and Executive Officers.”

For so long as the Advisory Agreement is in effect, the Adviser has the right to designate for nomination, subject to the approval of such nomination by our board of directors, one affiliated director to the slate of directors to be voted on by the stockholders at our annual meeting of stockholders; provided, however, that such designation right shall be suspended for such period of time as necessary so that a majority of directors are at all times independent directors. Our board of directors must also consult with the Adviser in connection with (i) its selection of each independent director for nomination to the slate of directors to be

 

11


Table of Contents

voted on at the annual meeting of stockholders, and (ii) filling any vacancies created by the removal, resignation, retirement or death of any director. See “Management.”

 

Q:

What is the difference between the Class T, Class S, Class D and Class I shares of common stock being offered?

 

A:

We are offering to the public four classes of shares of our common stock, Class T shares, Class S shares, Class D shares and Class I shares. The differences among the share classes relate to upfront selling commissions, dealer manager fees and ongoing stockholder servicing fees. No upfront selling commissions, dealer manager fees or stockholder servicing fees are paid with respect to Class I shares. See “Description of Capital Stock” and “Plan of Distribution” for a discussion of the differences between our Class T shares, Class S shares, Class D shares and Class I shares.

Assuming a constant net asset value per share of $10.00 and assuming applicable stockholder servicing fees are paid until the 8.75% of gross proceeds limit described in “Compensation—Stockholder Servicing Fee—The Dealer Manager” is reached, we expect that a one-time investment in 1,000 shares of each class of our shares (representing an aggregate net asset value of $10,000 for each class) would be subject to the following upfront selling commissions, dealer manager fees and stockholder servicing fees:

 

     Upfront Selling
Commissions
     Dealer
Manager Fees
     Annual
Stockholder
Servicing Fees
     Maximum
Stockholder Servicing Fees
Over Life of Investment

(Length of Time)
     Total
(Length of Time)
 

Class T

   $ 300      $ 50      $ 85      $ 556 (7 years)      $ 906 (7 years)  

Class S

   $ 350      $ 0      $ 85      $ 556 (7 years)      $ 906 (7 years)  

Class D

   $ 150      $ 0      $ 25      $ 738 (30 years)      $ 888 (30 years)  

Class I

   $ 0      $ 0      $ 0      $ 0      $ 0  

Class T shares and Class S shares are available through brokerage and transaction-based accounts. Class D shares are generally available for purchase in this offering only (1) through fee-based programs, also known as wrap accounts, that provide access to Class D shares, (2) through participating broker-dealers that have alternative fee arrangements with their clients to provide access to Class D shares, (3) through certain registered investment advisers, (4) through bank trust departments or any other organization or person authorized to act in a fiduciary capacity for its clients or customers or (5) by other categories of investors that we name in an amendment or supplement to this prospectus. Class I shares are generally available for purchase in this offering only (1) through fee-based programs, also known as wrap accounts, that provide access to Class I shares, (2) by endowments, foundations, pension funds and other institutional investors, (3) through participating broker-dealers that have alternative fee arrangements with their clients to provide access to Class I shares, (4) through certain registered investment advisers, (5) by our executive officers and directors and their immediate family members, as well as officers and employees of the Adviser, J.P. Morgan or other affiliates and their immediate family members and joint venture partners, consultants and other service providers, (6) by Other J.P. Morgan Accounts or (7) by other categories of investors that we name in an amendment or supplement to this prospectus. In certain cases, where a holder of Class S shares, Class T shares, or Class D shares exits a relationship with a participating broker-dealer for this offering and does not enter into a new relationship with a participating broker-dealer for this offering, such holder’s shares may be exchanged into an equivalent NAV amount of Class I shares. Before making your investment decision, please consult with your investment professional regarding your account type and the classes of common stock you may be eligible to purchase.

Certain participating broker-dealers may offer volume discounts, which would reduce upfront selling commissions and would therefore increase the length of time required for selling commissions, dealer manager fees and stockholder servicing fees to reach 8.75% of gross proceeds. In the case of Class T shares sold through certain participating broker-dealers, a lower limit than 8.75% of gross proceeds may be used, as set

 

12


Table of Contents

forth in the applicable agreement between the Dealer Manager and a participating broker-dealer at the time such Class T shares were issued. See “—What fees do you pay to the Adviser and its affiliates?” and “Plan of Distribution—Underwriting Compensation—Upfront Selling Commissions and Dealer Manager Fees.”

If you are eligible to purchase all four classes of shares, then in most cases you should consider Class I shares because Class I shares have no upfront selling commissions, dealer manager fees or stockholder servicing fees, which will reduce the NAV or distributions of the other share classes. However, Class I shares will not receive stockholder services. If you are eligible to purchase Class T shares, Class S shares and Class D shares but not Class I shares, in most cases you should consider Class D shares because Class D shares have lower upfront selling commissions, no dealer manager fees and lower annual stockholder servicing fees. Investors should also inquire with their financial representative about what additional fees may be charged with respect to the share class under consideration or with respect to the type of account in which the shares will be held, as that is also an important consideration when selecting a share class.

 

Q:

What are the terms of the Class E shares of our common stock?

 

A:

Class E shares are not available for purchase in this offering. Class E shares are only available for purchase by (i) our officers and directors, (ii) affiliates or employees of J.P. Morgan, (iii) Other J.P. Morgan Accounts and (iv) certain third-party investors who purchase at least $25 million in Class E shares, subject to our discretion to reduce such minimum. Holders of the Class E shares are entitled to receive distributions at the same rate applicable to other classes of our common stock, except with regard to deductions based on class-specific fees and expenses. The Class E shares are not subject to any upfront selling commissions, dealer manager fees, stockholder servicing fees, management fees payable to the Adviser or the performance participation payable to the Special Limited Partner. Therefore, Class E shares will have a higher NAV and a different distribution amount relative to our other share classes. Holders of the Class E shares are entitled to the same voting rights as holders of other classes of our common stock.

 

Q:

What is the per share purchase price?

 

A:

The initial per share purchase price for our Class T shares, Class S shares, Class D shares and Class I shares sold in this offering will be equal to the most recently determined NAV per share for the Class E shares of our common stock sold in our private offering, plus, for Class T shares, Class S shares and Class D shares only, applicable upfront selling commissions and dealer manager fees. Thereafter, the purchase price per share for each class of our common stock will vary and will generally equal our prior month’s NAV per share for such class, as determined monthly, plus any applicable upfront selling commissions and dealer manager fees. We may offer shares at a price that we believe reflects the NAV per share of such stock more appropriately than the prior month’s NAV per share in cases where we believe there has been a material change (positive or negative) to our NAV per share since the end of the prior month. The NAV per share for the share classes we are offering to the public may differ because stockholder servicing fees, management fees and the performance participation allocable to a specific class of shares are only included in the NAV calculation for that class.

 

Q:

How will your NAV per share be calculated?

 

A:

Our NAV will be calculated monthly based on the net asset values of our investments (including securities investments), the addition of any other assets (such as cash on hand) and the deduction of any other liabilities. SitusAMC Real Estate Valuation Services, LLC, formerly known as RERC, LLC (“SitusAMC” or our “independent valuation advisor”), a valuation firm, was selected by the Adviser and approved by our board of directors, including a majority of our independent directors, to serve as our independent valuation advisor. SitusAMC will review the appraisals provided annually for each of our properties by other independent third-party appraisal firms. SitusAMC will also provide an appraisal of each property on a quarterly basis other than properties that are subject to an independent third-party appraisal during that fiscal quarter.

 

13


Table of Contents

Our NAV per share will be calculated by our fund administrator, [            ], a third-party firm that provides us with certain administrative and accounting services, and such calculation will be reviewed and confirmed by the Adviser. In addition, we will update the valuations of our properties monthly, based on the most recent annual third-party or SitusAMC appraisals and current market data and other relevant information, with review and confirmation for reasonableness by our independent valuation advisor. However, the Adviser is ultimately responsible for the determination of our NAV.

NAV is not a measure used under generally accepted accounting principles in the U.S. (“GAAP”) and the valuations of and certain adjustments made to our assets and liabilities used in the determination of NAV will differ from GAAP. You should not consider NAV to be equivalent to stockholders’ equity or any other GAAP measure. See “Net Asset Value Calculation and Valuation Guidelines” for more information regarding the calculation of our NAV per share of each class and how our properties and real estate-related securities will be valued.

 

Q:

Is there any minimum investment required?

 

A:

The minimum initial investment that we will accept for Class T shares, Class S shares, or Class D shares is $2,500 and the minimum subsequent investment is $500 per transaction. The minimum initial investment that we will accept for shares of our Class I common stock is $1,000,000 and the minimum subsequent investment is $500 per transaction, unless waived by us. The minimum subsequent investment amount does not apply to purchases made under our distribution reinvestment plan.

 

Q:

What is a “best efforts” offering?

 

A:

This is our initial public offering of common stock on a “best efforts” basis. A “best efforts” offering means that the Dealer Manager and the participating brokers are only required to use their best efforts to sell the shares. When shares are offered to the public on a “best efforts” basis, no underwriter, broker-dealer or other person has a firm commitment or obligation to purchase any of the shares. Therefore, we cannot guarantee that any minimum number of shares will be sold.

 

Q:

What is the expected term of this offering?

 

A:

We have registered $4,000,000,000 in shares of our common stock, in any combination of Class T shares, Class S shares, Class D shares and Class I shares, to be sold in our primary offering and up to $1,000,000,000 in shares to be sold pursuant to our distribution reinvestment plan. It is our intent, however, to conduct a continuous offering for an indefinite period of time, by filing for additional offerings of our shares of common stock, subject to regulatory approval and continued compliance with the rules and regulations of the SEC and applicable state laws.

We will endeavor to take all reasonable actions to avoid interruptions in the continuous offering of our shares of common stock. There can be no assurance, however, that we will not need to suspend our continuous offering while the SEC and, where required, state securities regulators, review such filings for additional offerings of our stock until such filings are declared effective, if at all.

 

14


Table of Contents
Q:

When may I make purchases of shares and at what price?

 

A:

Subscriptions to purchase our common stock may be made on an ongoing basis, but investors may only purchase shares of our common stock pursuant to accepted subscription orders as of the first calendar day of each month (based on the prior month’s transaction price), and to be accepted, a subscription request must be received in good order at least five business days prior to the last business day of the preceding month (unless waived by us). The initial per share purchase price for our Class T shares, Class S shares, Class D shares, and Class I shares sold in this offering will be equal to the most recently determined NAV per share for the Class E shares of our common stock sold in our private offering, plus, for Class T shares, Class S shares and Class D shares only, applicable upfront selling commissions and dealer manager fees. Thereafter, the purchase price per share for each class of our common stock will generally equal our prior month’s NAV per share for such class as of the last calendar day of such month, as determined monthly, plus any applicable upfront selling commissions and dealer manager fees. We will disclose the transaction price for each month when available on our website at www.jpmreit.com and in prospectus supplements filed with the SEC.

For example, if you wish to subscribe for shares of our common stock in July, your subscription request must be received in good order at least five business days before the last business day of July. Generally, the offering price will equal the NAV per share of the applicable class as of June 30, plus applicable upfront selling commissions and dealer manager fees. If accepted, your subscription will be effective on August 1. We may offer shares at a price that we believe reflects the NAV per share of such stock more appropriately than the prior month’s NAV per share, including by updating a previously disclosed offering price, in cases where we believe there has been a material change (positive or negative) to our NAV per share since the end of the prior month. See “How to Subscribe” for more details.

 

Q:

Will I receive distributions and how often?

 

A:

We expect to pay regular monthly distributions commencing with the first full calendar month after we commence operations. Any distributions we make will be at the discretion of our board of directors, considering factors such as our earnings, cash flow, capital needs and general financial condition and the requirements of Maryland law. As a result, our distribution rates and payment frequency may vary from time to time. Share repurchases under our share repurchase plan are effectuated as of the opening of the last calendar day of each month and we expect to declare monthly distributions with a record date as of the close of business on the last calendar day of each month. You will not be entitled to receive a distribution if your shares are repurchased prior to the applicable time of the record date.

The discretion of our board of directors as to the payment of distributions will be directed, in substantial part, by its determination to cause us to comply with the REIT requirements. To maintain our qualification as a REIT, we generally are required to make aggregate annual distributions to our stockholders of at least 90% of our REIT taxable income determined without regard to the dividends-paid deduction and excluding net capital gains. See “Description of Capital Stock—Distribution Policy” and “Material U.S. Federal Income Tax Considerations.”

The per share amount of distributions on Class T shares, Class S shares, Class D shares and Class I shares will generally differ because of different class-specific stockholder servicing fees that will be deducted from the gross distributions for each share class. Specifically, distributions on Class T shares and Class S shares will be lower than Class D shares, and Class D shares will be lower than Class I shares because we are required to pay higher ongoing stockholder servicing fees with respect to the Class T shares and Class S shares (compared to Class D shares and Class I shares) and we are required to pay higher ongoing stockholder servicing fees with respect to Class D shares (compared to Class I shares).

There is no assurance we will pay distributions in any particular amount, if at all. We may fund any distributions from sources other than cash flow from operations, including, without limitation, the sale of or

 

15


Table of Contents

repayment under our assets, borrowings, return of capital or offering proceeds, and we have no limits on the amounts we may pay from such sources. The extent to which we pay distributions from sources other than cash flow from operations will depend on various factors, including the level of participation in our distribution reinvestment plan, the extent to which the Adviser elects to receive its management fee in shares of our common stock or Operating Partnership units and the Special Limited Partner elects to receive distributions on its performance participation interest in Operating Partnership units, how quickly we invest the proceeds from this and any future offering and the performance of our investments, including our real estate-related securities portfolio. Funding distributions from the sale of or repayment under our assets, borrowings, return of capital or offering proceeds will result in us having less funds available to acquire properties or other real estate-related investments and may also negatively impact our ability to generate cash flows. As a result, the return you realize on your investment may be reduced. Likewise, funding distributions from the sale of additional securities will dilute your interest in us on a percentage basis and may impact the value of your investment especially if we sell these securities at prices less than the price you paid for your shares. We believe the likelihood that we pay distributions from sources other than cash flow from operations will be higher in the early stages of this offering.

 

Q:

Will the distributions I receive be taxable as ordinary income?

 

A:

The federal income tax treatment of distributions that you receive, including cash distributions that are reinvested pursuant to our distribution reinvestment plan, will depend upon the extent they are paid from our current or accumulated earnings and profits and, accordingly, treated as dividends, and upon whether any portion of such distributions are designated as qualified dividend income or capital gain dividends, both of which are subject at capital gains rates that do not exceed 20% for non-corporate stockholders. Distributions from REITs that are treated as dividends but are not designated as qualified dividend income or capital gain dividends are treated as ordinary income. Under the legislation commonly referred to as the Tax Cuts and Jobs Act (the “Tax Cuts and Jobs Act”), for taxable years beginning before January 1, 2026, “qualified REIT dividends” (REIT dividends that are not designated as “qualified dividend income” or capital gain dividends) are taxed as ordinary income after deducting up to 20% of the amount of the dividend in the case of non-corporate U.S. stockholders.

Dividends received from REITs generally are not eligible to be taxed at the lower capital gain rates applicable to individuals for “qualified dividend income” from C corporations (i.e., corporations generally subject to U.S. federal corporate income tax). In certain circumstances, we may designate a portion of our distributions as qualified dividend income, e.g., if we receive qualified dividend income from a C corporation such as a taxable REIT subsidiary of ours, but we do not expect to designate a substantial portion of our distributions as qualified dividend income. In addition, we may designate a portion of distributions as capital gain dividends taxable at capital gain rates to the extent we recognize net capital gains from sales of assets.

A portion of your distributions may be considered return of capital for U.S. federal income tax purposes. Amounts considered a return of capital generally will not be subject to tax, but will instead reduce the tax basis of your investment. This, in effect, defers a portion of your tax until your shares are repurchased, you sell your shares or we are liquidated, at which time you generally will be taxed at capital gains rates. Because each investor’s tax position is different, you should consult with your tax advisor. In particular, non-U.S. investors should consult their tax advisors regarding potential withholding taxes on distributions that you receive. See “Material U.S. Federal Income Tax Considerations.”

 

16


Table of Contents
Q:

May I reinvest my cash distributions in additional shares?

 

A:

Yes. We have adopted a distribution reinvestment plan whereby stockholders (other than Alabama, Idaho, Kansas, Kentucky, Maine, Maryland, Massachusetts, Nebraska, New Jersey, North Carolina, Ohio, Oregon, Texas, Vermont and Washington investors) will have their cash distributions automatically reinvested in additional shares of our common stock unless they elect to receive their distributions in cash. Alabama, Idaho, Kansas, Kentucky, Maine, Maryland, Massachusetts, Nebraska, New Jersey, North Carolina, Ohio, Oregon, Texas, Vermont and Washington investors will automatically receive their distributions in cash unless they elect to have their cash distributions reinvested in additional shares of our common stock. If you participate in our distribution reinvestment plan, the cash distributions attributable to the class of shares that you own will be automatically invested in additional shares of the same class. The purchase price for shares purchased under our distribution reinvestment plan will be equal to the transaction price at the time the distribution is payable. Stockholders will not pay upfront selling commissions when purchasing shares under our distribution reinvestment plan; however, all outstanding Class T shares, Class S shares and Class D shares, including those purchased under our distribution reinvestment plan, will be subject to ongoing stockholder servicing fees. Participants may terminate their participation in the distribution reinvestment plan with ten business days’ prior written notice to us. See “Description of Capital Stock—Distribution Reinvestment Plan” for more information regarding the reinvestment of distributions you may receive from us. For the complete terms of the distribution reinvestment plan, see Appendix B to this prospectus.

 

Q:

Can I request that my shares be repurchased?

 

A:

Yes. However, while stockholders may request on a monthly basis that we repurchase all or any portion of their shares pursuant to our share repurchase plan, we are not obligated to repurchase any shares and may choose to repurchase only some, or even none, of the shares that have been requested to be repurchased in any particular month in our discretion. In addition, our ability to fulfill repurchase requests is subject to a number of limitations. As a result, share repurchases may not be available each month. Under our share repurchase plan, to the extent we choose to repurchase shares in any particular month, we will only repurchase shares as of the last calendar day of that month (each such date, a “Repurchase Date”). Repurchases will be made at the transaction price in effect on the Repurchase Date, except that shares that have not been outstanding for at least one year will be repurchased at 98% of the transaction price (an “Early Repurchase Deduction”). The Early Repurchase Deduction may be waived in the case of repurchase requests arising from the death or qualified disability of the holder and in other limited circumstances. To have your shares repurchased, your repurchase request and required documentation must be received in good order by 4:00 p.m. (Eastern time) on the second to last business day of the applicable month. Settlements of share repurchases will be made within three business days of the Repurchase Date. We will begin the share repurchase plan, if at all, in the first month of the first full calendar quarter following the commencement of this offering. An investor may withdraw its repurchase request by notifying the transfer agent before 4:00pm (Eastern time) on the Repurchase Date.

The aggregate NAV of total repurchases of Class T shares, Class S shares, Class D shares and Class I shares (including repurchases at certain non-U.S. investor access funds primarily created to hold shares of our common stock, if any, but excluding any Early Repurchase Deduction applicable to the repurchased shares) will be limited to no more than 2% of our aggregate NAV per month (measured using the aggregate NAV as of the end of the immediately preceding month) and no more than 5% of our aggregate NAV per calendar quarter (measured using the average aggregate NAV as of the end of the immediately preceding three months). We will only process repurchases of J.P. Morgan’s Class E shares after all other stockholder repurchase requests have been processed (except with respect to JPM Regulatory Repurchases or repurchases of shares of common stock that our Adviser receives in lieu of a management fee (including any units that are subsequently converted to shares of our common stock)).

 

17


Table of Contents

In the event that we determine to repurchase some but not all of the shares submitted for repurchase during any month, shares repurchased at the end of the month will be repurchased on a pro rata basis based on the amount requested to be repurchased after we have repurchased all shares for which repurchase has been requested due to death, disability or divorce and other limited exceptions. All unsatisfied repurchase requests must be resubmitted after the start of the next month or quarter, or upon the recommencement of the share repurchase plan, as applicable.

The vast majority of our assets will consist of properties that cannot generally be readily liquidated without impacting our ability to realize full value upon their disposition. Therefore, we may not always have sufficient liquid resources to satisfy repurchase requests. In order to provide liquidity for share repurchases, we intend to, subject to any limitations and requirements relating to our intention to qualify as a REIT, generally maintain under normal circumstances an allocation to securities, cash, cash equivalents and other short-term investments, which may be up to 20% of our overall NAV. We may fund repurchase requests from sources other than cash flow from operations, including, without limitation, the sale of assets, borrowings, return of capital or offering proceeds, and we have no limits on the amounts we may pay from such sources. Should repurchase requests, in our judgment, place an undue burden on our liquidity, adversely affect our operations or risk having an adverse impact on the company as a whole, or should we otherwise determine that investing our liquid assets in real properties or other illiquid investments rather than repurchasing our shares is in the best interests of the company as a whole, then we may choose to repurchase fewer shares than have been requested to be repurchased, or none at all.

Further, our board of directors may make exceptions to, modify or suspend our share repurchase plan if in its reasonable judgment it deems such action to be in our best interest and the best interest of our stockholders. If the transaction price for the applicable month is not made available by the tenth business day prior to the last business day of the month (or is changed after such date), then no repurchase requests will be accepted for such month and stockholders who wish to have their shares repurchased the following month must resubmit their repurchase requests. See “Share Repurchases—Repurchase Limitations.”

 

Q:

Will I be notified of how my investment is doing?

 

A:

Yes. We will provide you with periodic updates on the performance of your investment with us, including:

 

   

three quarterly financial reports and investor statements;

 

   

an annual report;

 

   

in the case of certain U.S. stockholders, an annual Internal Revenue Service (“IRS”) Form 1099-DIV or IRS Form 1099- B, if required, and, in the case of non-U.S. stockholders, an annual IRS Form 1042-S;

 

   

confirmation statements (after transactions affecting your balance, except reinvestment of distributions in us and certain transactions through minimum account investment or withdrawal programs); and

 

   

a quarterly statement providing material information regarding your participation in the distribution reinvestment plan and an annual statement providing tax information with respect to income earned on shares under the distribution reinvestment plan for the calendar year.

Depending on legal requirements, we may post this information on our website, www.jpmreit.com, or provide this information to you via U.S. mail or other courier, electronic delivery, or some combination of the foregoing. Information about us will also be available on the SEC’s website at www.sec.gov.

In addition, our monthly NAV per share for each class will be posted on our website promptly after it has become available.

 

18


Table of Contents
Q:

What fees do you pay to the Adviser and its affiliates?

 

A:

We will pay the Adviser, the Special Limited Partner and the Dealer Manager the fees, allocations and expense reimbursements described below in connection with performing services for us.

We do not intend to pay the Adviser or its affiliates any separate fees for property acquisitions, dispositions, financings or development, although our charter permits us to do so, subject to certain limitations. We will, however, reimburse the Adviser for out-of-pocket expenses related to the foregoing activities to the extent such expenses are paid by the Adviser.

 

Type of
Compensation and
Recipient

  

Determination of Amount

  

Estimated Amount

   Organization and Offering Activities   
Upfront Selling Commissions and Dealer Manager Fees—The Dealer Manager   

The Dealer Manager will be entitled to receive upfront selling commissions of up to 3.0%, and upfront dealer manager fees of 0.5%, of the transaction price of each Class T share sold in the primary offering, however such amounts may vary at certain participating broker-dealers provided that the sum will not exceed 3.5% of the transaction price. The Dealer Manager will be entitled to receive upfront selling commissions of up to 3.5% of the transaction price of each Class S share sold in the primary offering. The Dealer Manager will be entitled to receive upfront selling commissions of up to 1.5% of the transaction price of each Class D share sold in the primary offering. The initial per share purchase price for our Class T shares, Class S shares, Class D shares, and Class I shares sold in this offering will be equal to the most recently determined NAV per share for the Class E shares sold in our private offering. Thereafter, the purchase price per share for each class of our common stock will vary and will generally equal our prior month’s NAV per share for such class, as determined monthly. The Dealer Manager anticipates that all or a portion of the upfront selling commissions and dealer manager fees will be retained by, or reallowed (paid) to, participating broker-dealers.

 

No upfront selling commissions or dealer manager fees will be paid with respect to purchases of Class I shares or shares of any class sold pursuant to our distribution reinvestment plan.

   The actual amount will depend on the number of Class T shares, Class S shares, and Class D shares sold and the transaction price of each Class T share, Class S share and Class D share. Aggregate upfront selling commissions will equal approximately $77.6 million if we sell the maximum amount and aggregate dealer manager fees will equal approximately $4.8 million if we sell the maximum amount, in each case, in our primary offering, assuming that 1/4 of our offering proceeds are from the sale of each of Class T shares and Class S shares and that the transaction price of each of our Class T shares and Class S shares remains constant at $10.00.

 

19


Table of Contents

Type of
Compensation and
Recipient

  

Determination of Amount

  

Estimated Amount

Stockholder Servicing Fees—The Dealer Manager   

Subject to FINRA limitations on underwriting compensation, we will pay the Dealer Manager selling commissions over time as stockholder servicing fees for ongoing services rendered to stockholders by participating broker-dealers or broker-dealers servicing investors’ accounts, referred to as servicing broker-dealers:

 

•   with respect to our outstanding Class T shares equal to 0.85% per annum of the aggregate NAV of our outstanding Class T shares, consisting of an advisor stockholder servicing fee of 0.65% per annum, and a dealer stockholder servicing fee of 0.20% per annum, of the aggregate NAV of our outstanding Class T shares; however, with respect to Class T shares sold through certain participating broker-dealers, the advisor stockholder servicing fee and the dealer stockholder servicing fee may be other amounts, provided that the sum of such fees will always equal 0.85% per annum of the NAV of such shares;

 

•   with respect to our outstanding Class S shares equal to 0.85% per annum of the aggregate NAV of our outstanding Class S shares; and

 

•   with respect to our outstanding Class D shares equal to 0.25% per annum of the aggregate NAV of our outstanding Class D shares.

 

We will not pay a stockholder servicing fee with respect to our outstanding Class E shares or Class I shares and as a result, it is a class-specific expense.

 

The stockholder servicing fees will be paid monthly in arrears. The Dealer Manager will reallow (pay) all or a portion of the stockholder servicing fees to participating broker-dealers and servicing broker-dealers for ongoing stockholder services performed by such broker-dealers, and will waive stockholder servicing fees to the extent a broker-dealer is not eligible to receive it for failure to provide such services. Because the stockholder servicing fees are calculated based on our NAV for our Class T shares, Class S shares and Class D shares, they will reduce the

   Actual amounts depend upon the per share NAVs of our Class T shares, Class S shares and Class D shares, the number of Class T shares, Class S shares and Class D shares purchased and when such shares are purchased. For each of Class T shares and Class S shares, the stockholder servicing fees will equal approximately $8.2 million per annum if we sell the maximum amount. For Class D shares, the stockholder servicing fees will equal approximately $2.5 million per annum if we sell the maximum amount. In each case, we are assuming that, in our primary offering, 1/4 of our offering proceeds are from the sale of Class T shares, Class S shares and Class D shares, and that the NAV per share of our Class T shares, Class S shares and Class D shares remains constant at $10.00 and none of our stockholders participate in our distribution reinvestment plan.

 

20


Table of Contents

Type of
Compensation and
Recipient

  

Determination of Amount

  

Estimated Amount

  

NAV or, alternatively, the distributions payable, with respect to the shares of each such class, including shares issued under our distribution reinvestment plan.

 

We will cease paying the stockholder servicing fee with respect to any Class T share, Class S share or Class D share sold in the primary offering at the end of the month in which the Dealer Manager in conjunction with the transfer agent determines that total upfront selling commissions, dealer manager fees and stockholder servicing fees paid with respect to the shares held by such stockholder within such account would exceed 8.75% (or, in the case of Class T shares sold through certain participating broker-dealers, a lower limit as set forth in the applicable agreement between the Dealer Manager and such participating broker-dealer at the time such Class T shares were issued) of the gross proceeds from the sale of such shares (including the gross proceeds of any shares issued under our distribution reinvestment plan upon the reinvestment of distributions paid with respect thereto or with respect to any shares issued under our distribution reinvestment plan directly or indirectly attributable thereto). At such time as such threshold has been reached, such Class T share, Class S share or Class D share (and any shares issued under our distribution reinvestment plan upon the reinvestment of distributions paid with respect thereto or with respect to any shares issued under our distribution plan directly or indirectly attributable thereto), including any fractional shares, will convert into a number of Class I shares (or fraction thereof) with an equivalent aggregate NAV as such shares. Although we cannot predict the length of time over which the stockholder servicing fee will be paid due to potential changes in the NAV of our shares, this fee would be paid with respect to a Class T share or Class S share over approximately 7 years from the date of purchase and with respect to a Class D share over approximately 30 years from the date of purchase, assuming payment of the full upfront selling commissions and dealer manager fees, opting out of the distribution reinvestment plan and a constant NAV of $10.00 per share. Under these assumptions, if a

  

 

21


Table of Contents

Type of
Compensation and
Recipient

  

Determination of Amount

  

Estimated Amount

  

stockholder holds his or her shares for these time periods, this fee with respect to a Class T share or Class S share would total approximately $0.91 and with respect to a Class D share would total approximately $0.88.

 

In addition, we will cease paying the stockholder servicing fee on the Class T shares, Class S shares and Class D shares on the earlier to occur of the following: (i) a listing of Class I shares, (ii) our merger or consolidation with or into another entity, or the sale or other disposition of all or substantially all of our assets, in each case in a transaction in which our stockholders receives cash, securities listed on a national exchange or a combination thereof, or (iii) the end of the month following the completion of this offering in which we, with the assistance of the Dealer Manager, determine that, in the aggregate, underwriting compensation from all sources in connection with this offering, including upfront selling commissions, the stockholder servicing fee and other underwriting compensation, is equal to 10% of the gross proceeds from our primary offering. If not already converted as described in the preceding paragraph, on the earliest of the foregoing, each Class T share, Class S share and Class D share (including any fractional share) held in a stockholder’s account will convert into a number of Class I shares (or fraction thereof) with an aggregate NAV as such shares.

 

For a description of the services required from the participating broker-dealer or servicing broker-dealer, see the “Plan of Distribution—Underwriting Compensation—Stockholder Servicing Fees—Class T, Class S and Class D Shares.”

  
Organization and Offering Expense Reimbursement—The Adviser    The Adviser may advance some or all of our organization and offering expenses on our behalf (including legal, accounting, printing, mailing, subscription processing and filing fees and expenses, reasonable bona fide due diligence expenses of participating broker-dealers supported by detailed and itemized invoices, costs in connection with preparing sales materials, design and website expenses, fees and expenses of our transfer agent, and expense reimbursements for actual costs incurred by    We estimate our organization and offering expenses to be approximately $14.1 million if we sell the maximum offering amount.

 

22


Table of Contents

Type of
Compensation and
Recipient

  

Determination of Amount

  

Estimated Amount

  

employees of the Dealer Manager in the performance of wholesaling activities, but excluding upfront selling commissions, dealer manager fees and the stockholder servicing fee) through the first anniversary of the commencement of this offering. We will reimburse the Adviser for all such advanced expenses ratably over the 60 months following the first anniversary of the commencement of this offering. Such reimbursement may be paid, at the Adviser’s election, in cash, Class E shares, Class I shares, Class E units or Class I units. If the Adviser elects to receive any portion of such reimbursement in shares of our common stock or Operating Partnership units, we may repurchase such shares or units from the Adviser at a later date. Such shares of our common stock and Operating Partnership units that are subsequently converted to shares of our common stock that the Adviser receives in lieu of cash will not be subject to the repurchase limits of our share repurchase plan or any Early Repurchase Deduction. Wholesaling compensation expenses of persons associated with the Dealer Manager will be paid by the Adviser without reimbursement from us.

 

After the first anniversary of the commencement of this offering, we will reimburse the Adviser for any organization and offering expenses that it incurs on our behalf as and when incurred. After the termination of the primary offering and again after termination of the offering under our distribution reinvestment plan, the Adviser has agreed to reimburse us to the extent that the organization and offering expenses that we incur exceed 15% of our gross proceeds from the applicable offering.

  
   Investment Activities   
Acquisition Expense Reimbursement—The Adviser    We do not intend to pay the Adviser any acquisition, financing (except interest payments to the lender in cases where the lender is an affiliate of the Adviser) or other similar fees in connection with making investments. We will, however, reimburse the Adviser for out-of-pocket expenses in connection with the selection, evaluation, structuring, acquisition, origination, financing and development of    Actual amounts are dependent upon actual expenses incurred and, therefore, cannot be determined at this time.

 

23


Table of Contents

Type of
Compensation and
Recipient

  

Determination of Amount

  

Estimated Amount

   properties and real estate-related investments, whether or not such investments are acquired, and make payments to third parties or certain of the Adviser’s affiliates in connection with making investments as described in “—Fees from Other Services—Affiliates of the Adviser” below.   
   Operational Activities   

Management Fee and Expense Reimbursement—

The Adviser

  

We will pay the Adviser a management fee equal to 0.90% of our NAV for the Class T shares, Class S shares, Class D shares and Class I shares per annum payable monthly. Additionally, to the extent that the Operating Partnership issues Operating Partnership units to parties other than us, the Operating Partnership will pay the Adviser a management fee equal to 0.90% of the NAV of the Operating Partnership attributable to such Class T, Class S, Class D and Class I Operating Partnership units not held by us per annum payable monthly. We do not pay the Adviser a management fee with respect to the Class E shares or Class E units and as a result, it is a class-specific expense.

 

The value of any investment in JPM-Advised Funds with respect to which we incur a management fee will be excluded from our NAV for the purpose of calculating the management fee payable to the Adviser.

 

The management fee may be paid, at the Adviser’s election, in cash, Class E shares, Class I shares, Class E units or Class I units of the Operating Partnership. To the extent that the Adviser elects to receive any portion of its management fee in shares of our common stock or Operating Partnership units, we may repurchase such shares or units from the Adviser at a later date and such shares and units will not be subject to the repurchase limits of our share repurchase plan or any Early Repurchase Deduction. The Operating Partnership will repurchase any such Operating Partnership units for cash unless our board of directors determines that any such repurchase for cash would be prohibited by applicable law or the Operating Partnership’s partnership agreement, in which case such Operating Partnership units will be

  

Actual amounts of the management fee depend upon our aggregate NAV. The management fee will equal approximately $35.3 million per annum if we sell the maximum amount in our primary offering, assuming that the NAV per share of each class of our common stock remains constant at $10.00 and before giving effect to any shares issued under our distribution reinvestment plan.

 

Actual amounts of out-of-pocket expenses paid by the Adviser that we reimburse are dependent upon actual expenses incurred and, therefore, cannot be determined at this time.

 

24


Table of Contents

Type of
Compensation and
Recipient

  

Determination of Amount

  

Estimated Amount

  

repurchased for shares of our common stock with an equivalent aggregate NAV. The Adviser and the Special Limited Partner will have the option of exchanging any class of shares obtained in respect of its management fee for an equivalent aggregate NAV amount of any other class of shares.

 

In addition to the organization and offering expense and acquisition expense reimbursements described above, we will reimburse the Adviser for out-of-pocket costs and expenses it incurs in connection with the services it provides to us, including, but not limited to, (1) the actual cost of goods and services used by us and obtained from third parties, including fees paid to administrators, consultants, attorneys, technology providers and other services providers, and brokerage fees paid in connection with the purchase and sale of investments and securities, (2) expenses of managing and operating our properties, whether payable to an affiliate or a non-affiliated person and (3) administrative service expenses, including, but not limited to, personnel and related employment costs incurred by the Adviser or its affiliates in performing administrative services on our behalf (including legal, accounting, investor relations, tax, capital markets, financial operations services and other administrative services), provided that no reimbursement shall be made for expenses related to personnel of the Adviser and its affiliates who provide investment advisory services to us pursuant to the Advisory Agreement or who serve as our directors or executive officers as designated by our board of directors. See “Management—The Advisory Agreement— Management Fee, Performance Participation and Expense Reimbursements.”

  
Performance Participation Allocation—The Special Limited Partner    So long as the Advisory Agreement has not been terminated, the Special Limited Partner will hold a performance participation interest in the Operating Partnership that entitles it to receive an allocation from the Operating Partnership equal to 12.5% of the Total Return, subject to a 5% Hurdle Amount and a High Water Mark, with a Catch-Up (each term as defined herein). Such allocation will be measured on a calendar year basis, made quarterly and accrued monthly. The performance participation interest is not    Actual amounts of the performance participation depend upon the Operating Partnership’s actual annual total return and, therefore, cannot be calculated at this time.

 

25


Table of Contents

Type of
Compensation and
Recipient

  

Determination of Amount

  

Estimated Amount

  

paid on the Class E Operating Partnership units, and as a result, it is a class-specific expense. The distributions payable to the Special Limited Partner with respect to its performance participation with respect to any calendar year, if any, will be reduced (but not below zero) by the amount of any direct or indirect performance fee or incentive allocation we incur as an investor in any JPM-Advised Funds with respect to that calendar year.

 

For a detailed explanation of how the performance participation allocation is calculated, see “Summary of the Operating Partnership Agreement—Special Limited Partner Interest.”

  
Fees from Other Services—Affiliates of the Adviser    We may retain certain of the Adviser’s affiliates, from time to time, for services relating to our investments or our operations, which may include accounting and audit services (including valuation support services), account management services, corporate secretarial services, data management services, directorship services, information technology services, finance/budget services, human resources, judicial processes, legal services, operational services, risk management services, tax services, treasury services, loan management services, construction management services, property management services, leasing services, property, title and other types of insurance and related services, transaction support services, transaction consulting services and other similar operational matters. The Operating Partnership or its subsidiary may also issue equity incentive compensation to certain employees of such affiliates for services provided. Any compensation paid to the Adviser’s affiliates for any such services will not reduce the management fee or performance participation allocation. Any such arrangements will be at or below market rates. For more information about such services, please see “Risk Factors—Risks Related to Conflicts of Interest—The Adviser may face conflicts of interests in choosing our service providers and certain service providers may provide services to the Dealer Manager, the Adviser or J.P. Morgan on more favorable terms than those payable by us.”    Actual amounts depend on to what extent affiliates of the Adviser are actually engaged to perform such services.

 

26


Table of Contents

In calculating the management fee, we will use our NAV before giving effect to accruals for the management fee, performance participation allocation, stockholder servicing fees or distributions payable on our shares. In calculating our stockholder servicing fee, we will use our NAV before giving effect to accruals for the stockholder servicing fee or distributions payable on our shares.

Commencing with the first four fiscal quarters after the commencement of this offering, our Total Operating Expenses, including any performance participation allocation made to the Special Limited Partner with respect to its performance participation interest in the Operating Partnership, will be limited during any four fiscal quarters to the greater of (a) 2.0% of our Average Invested Assets and (b) 25.0% of our Net Income. This limit may be exceeded only if our independent directors have made a finding that, based on such unusual and non- recurring factors as they deem sufficient, a higher level of expenses is justified, and such finding is recorded in the minutes of a meeting of the independent directors. For purposes of these limits:

 

   

“Total Operating Expenses” are all costs and expenses paid or incurred by us, as determined under GAAP, including the management fee and the performance participation, but excluding: (i) the expenses of raising capital such as organization and offering expenses, legal, audit, accounting, underwriting, brokerage, listing, registration and other fees, printing and other such expenses and taxes incurred in connection with the issuance, distribution, transfer, registration and listing of our capital stock, (ii) property-level expenses incurred at each property, (iii) interest payments, (iv) taxes, (v) non-cash expenditures such as depreciation, amortization and bad debt reserves, (vi) incentive fees paid in compliance with our charter, (vii) acquisition fees and acquisition expenses related to the selection and acquisition of assets, whether or not a property is actually acquired, (viii) real estate commissions on the sale of property and (ix) other fees and expenses connected with the acquisition, disposition and ownership of real estate interests, mortgage loans or other property (including the costs of foreclosure, insurance premiums, legal services, maintenance, repair and improvement of property).

 

   

“Average Invested Assets” means, for any period, the average of the aggregate book value of our assets, invested, directly or indirectly, in equity interests in and loans secured by real estate, including all properties, mortgages and real estate-related securities and consolidated and unconsolidated joint ventures or other partnerships, before deducting depreciation, amortization, impairments, bad debt reserves or other non-cash reserves, computed by taking the average of such values at the end of each month during such period.

 

   

“Net Income” means, for any period, total revenues applicable to such period, less the total expenses applicable to such period other than additions to, or allowances for, non-cash charges such as depreciation, amortization, impairments and reserves for bad debt or other similar non-cash reserves.

See “Management—The Advisory Agreement—Management Fee, Performance Participation and Expense Reimbursements.”

 

Q:

What are your policies related to conflicts of interests with J.P. Morgan and its affiliates?

 

A:

Businesses or Services Provided by the Adviser to Others. The Advisory Agreement provides that it does not (i) prevent the Adviser or any of its affiliates, officers, directors or employees from engaging in other businesses or from rendering services of any kind to any other person or entity, whether or not the investment objectives or guidelines of any such other person or entity are similar to those of ours, including, without limitation, the sponsoring, closing or managing of any Other J.P. Morgan Accounts, (ii) in any way bind or restrict the Adviser or any of its affiliates, officers, directors or employees from buying, selling or trading any securities or commodities for their own accounts or for the account of others for whom the Adviser or any of its affiliates, officers, directors or employees may be acting or (iii) prevent the Adviser or any of its affiliates from receiving fees or other compensation or profits from activities described in clauses (i) or (ii) above which shall be for the Adviser’s (or its affiliates’) sole benefit. In particular, there will be overlap of real property and

 

27


Table of Contents
  real estate- related investment opportunities with certain Other J.P. Morgan Accounts that are actively investing and similar overlap with future Other J.P. Morgan Accounts. See “—Will your investment guidelines overlap with the objectives or guidelines of any Other J.P. Morgan Accounts, and do any Other J.P. Morgan Accounts receive priority with respect to certain investments?” above.

Allocation of Future Investment Opportunities. The Advisory Agreement acknowledges that, while information and recommendations supplied to us shall, in the Adviser’s reasonable and good faith judgment, be appropriate under the circumstances and in light of our investment guidelines, such information and recommendations may be different in certain material respects from the information and recommendations supplied by the Adviser or its affiliates to others (including, for greater certainty, the Other J.P. Morgan Accounts and their investors, as described below). In addition, as acknowledged in the Advisory Agreement, the Adviser and its affiliates advise and manage Other J.P. Morgan Accounts and we expect will in the future sponsor, advise and manage additional Other J.P. Morgan Accounts. This overlap could create conflicts of interest. Additionally, in certain circumstances investment opportunities suitable for us will not be presented to us and there may be one or more investment opportunities where our participation is restricted.

J.P. Morgan believes our investment objectives, guidelines and strategy are generally distinct from Other J.P. Morgan Accounts. Accordingly, we expect there will be sufficient investment opportunities for us within our investment guidelines because of the scale of the real estate market. Pursuant to the terms of the Advisory Agreement, we have acknowledged and agreed that (i) as part of J.P. Morgan’s or its affiliates’ regular businesses, personnel of the Adviser and its affiliates may from time to time work on other projects and matters (including with respect to one or more Other J.P. Morgan Accounts), and that conflicts may arise with respect to the allocation of personnel between us and one or more Other J.P. Morgan Accounts or the Adviser and such other affiliates, (ii) unless prohibited by our charter, Other J.P. Morgan Accounts may invest, from time to time, in investments in which we also invest (including at a different level of an issuer’s capital structure (e.g., an investment by an Other J.P. Morgan Account in a debt or mezzanine interest with respect to the same portfolio entity in which we own an equity interest or vice versa) or in a different tranche of equity or debt with respect to an issuer in which we have an interest) and while J.P. Morgan and its affiliates will seek to resolve any such conflicts in a fair and reasonable manner in accordance with its prevailing policies and procedures with respect to conflicts resolution among Other J.P. Morgan Accounts generally, such transactions are not required to be presented to our board of directors or any committee thereof for approval (unless otherwise required by our charter or investment guidelines), and there can be no assurance that any conflicts will be resolved in our favor, (iii) the Adviser’s affiliates may from time to time receive fees from portfolio entities or other issuers for the arranging, underwriting, syndication or refinancing of investments or other additional fees, including fees related to administrative services, construction, special servicing, leasing, development, property oversight and other property management services, as well as services related to mortgage servicing, group purchasing, healthcare, consulting/brokerage, capital markets/credit origination, loan servicing, property, title and other types of insurance, management consulting and other similar operational matters, including with respect to Other J.P. Morgan Accounts and related portfolio entities, and while such fees may give rise to conflicts of interest we will not receive the benefit of any such fees, and (iv) the terms and conditions of the governing agreements of such Other J.P. Morgan Accounts (including with respect to the economic, reporting, and other rights afforded to investors in such Other J.P. Morgan Accounts) are materially different from the terms and conditions applicable to us and our stockholders, and neither we nor any of our stockholders (in such capacity) shall have the right to receive the benefit of any such different terms applicable to investors in such Other J.P. Morgan Accounts as a result of an investment in us or otherwise. In addition, pursuant to the terms of the Advisory Agreement, the Adviser is required to keep our board of directors reasonably informed on a periodic basis in connection with the foregoing.

Transactions with any Other J.P. Morgan Account or Affiliate. Pursuant to the terms of the Advisory Agreement, and subject to applicable law, the Adviser is not permitted to consummate on our behalf any

 

28


Table of Contents

transaction that involves (i) the sale of any investment to or (ii) the acquisition of any investment from J.P. Morgan, any Other J.P. Morgan Account or any of their affiliates unless such transaction is approved by a majority of our directors, including a majority of independent directors, not otherwise interested in such transaction as being fair and reasonable to us. In addition, for any such property acquisition by us, our purchase price will be limited to the cost of the property to the affiliate, including acquisition-related expenses, or if substantial justification exists, the current appraised value of the property as determined by an independent expert. In addition, we may enter into joint ventures with Other J.P. Morgan Accounts, or with J.P. Morgan, the Adviser, one or more of our directors, or any of their respective affiliates, only if a majority of our directors (including a majority of our independent directors) not otherwise interested in the transaction approve the transaction as being fair and reasonable to us and on substantially the same, or more favorable, terms and conditions as those received by other joint venture partners. Pursuant to the terms of the Advisory Agreement, it is agreed that the Adviser will seek to resolve any conflicts of interest in a fair and reasonable manner in accordance with its prevailing policies and procedures with respect to conflicts resolution among Other J.P. Morgan Accounts generally, but only those transactions set forth in this paragraph will be expressly required to be presented for approval to the independent directors of our board of directors or any committee thereof (unless otherwise required by our charter or our investment guidelines).

Corporate Opportunities. We anticipate that our board of directors will adopt a resolution that provides, subject to certain exceptions, that none of J.P. Morgan or any of its affiliates, any of our directors or any person that any of our directors controls will be required to refrain directly or indirectly from engaging in any business opportunity, including any business opportunity in the same or similar business activities or lines of business in which we or any of our affiliates may from time to time be engaged or propose to engage, or from competing with us, and that we renounce any interest or expectancy in, or in being offered an opportunity to participate in, any such business opportunity, unless offered to a person in his or her capacity as one of our directors or officers and intended exclusively for us or any of our subsidiaries.

 

Q:

Are there any limitations on the level of ownership of shares?

 

A:

Our charter contains restrictions on the number of shares any one person or group may own. Specifically, our charter will not permit any person or group to own more than 9.9% of our outstanding common stock or of our outstanding capital stock of all classes or series, and attempts to acquire our common stock or our capital stock of all other classes or series in excess of these 9.9% limits would not be effective without an exemption (prospectively or retroactively) from these limits by our board of directors. These limits may be further reduced if our board of directors waives these limits for certain holders. See “Description of Capital Stock— Restrictions on Ownership and Transfer.” These restrictions are designed, among other purposes, to enable us to comply with ownership restrictions imposed on REITs by the Code, and may have the effect of preventing a third party from engaging in a business combination or other transaction even if doing so would result in you receiving a “premium” for your shares. See “Risk Factors—Risks Related to This Offering and Our Organizational Structure” for additional discussion regarding restrictions on share ownership.

 

Q:

Are there any ERISA considerations in connection with an investment in our shares?

 

A:

The section of this prospectus captioned “Certain ERISA Considerations” describes the effect that the purchase of shares will have on individual retirement accounts (“IRA”) and retirement plans that are subject to the Employee Retirement Income Security Act of 1974, as amended (“ERISA”), and the Code. ERISA and the Code are federal laws that regulate the operation of certain tax-advantaged retirement plans. Any retirement plan trustee or individual considering purchasing shares for a retirement plan or an IRA should consider, at a minimum: (1) whether the investment is in accordance with the documents and instruments governing the IRA, plan or other account; (2) whether the investment satisfies the fiduciary requirements

 

29


Table of Contents
  associated with the IRA, plan or other account; (3) whether the investment will generate unrelated business taxable income to the IRA, plan or other account; (4) whether there is sufficient liquidity for that investment under the IRA, plan or other account; (5) the need to value the assets of the IRA, plan or other account annually or more frequently; and (6) whether the investment would constitute a non-exempt prohibited transaction under applicable law. See “Risk Factors—Retirement Plan Risks” and “Certain ERISA Considerations.”

 

Q:

Are there any Investment Company Act of 1940 considerations?

 

A:

We intend to engage primarily in the business of investing in real estate and to conduct our operations so that neither we nor any of our subsidiaries is required to register as an investment company under the Investment Company Act. A company is an “investment company” under the Investment Company Act:

 

   

under Section 3(a)(1)(A), if it is, or holds itself out as being, engaged primarily, or proposes to engage primarily, in the business of investing, reinvesting or trading in securities; or

 

   

under Section 3(a)(1)(C), if it is engaged, or proposes to engage, in the business of investing, reinvesting, owning, holding or trading in securities and owns, or proposes to acquire, “investment securities” having a value exceeding 40% of the value of its total assets (exclusive of government securities and cash items) on an unconsolidated basis, which we refer to as the “40% test.” The term “investment securities” generally includes all securities except U.S. government securities and securities of majority-owned subsidiaries that are not themselves investment companies and are not relying on the exception from the definition of investment company under Section 3(c)(1) or Section 3(c)(7) of the Investment Company Act.

We intend to acquire real estate and real estate-related assets directly, primarily by acquiring fee interests in real property. We may also invest in real property indirectly through investments in the JPM-Advised Funds and joint venture entities, including joint venture entities in which we do not own a controlling interest and joint venture entities in which Other J.P. Morgan Accounts may invest. We plan to conduct our businesses primarily through the Operating Partnership, a majority-owned subsidiary, and expect to establish other direct or indirect majority-owned subsidiaries to hold particular assets.

We believe that neither we nor any of our wholly or majority-owned subsidiaries will be considered an investment company under Section 3(a)(1)(A) of the Investment Company Act because they will not engage primarily or hold themselves out as being engaged primarily in the business of investing, reinvesting or trading in securities. Rather, we and our subsidiaries will be primarily engaged in non-investment company businesses related to real estate. Consequently, we expect to be able to conduct our subsidiaries’ respective operations such that none of them will be required to register as an investment company under the Investment Company Act.

We intend to conduct our operations so that we and most, if not all, of our wholly and majority-owned subsidiaries will comply with the 40% test and/or comply with the requirements for reliance on the exception from the definition of investment company provided by Section 3(c)(5)(C) of the Investment Company Act, which is available for entities “primarily engaged in the business of purchasing or otherwise acquiring mortgages and other liens on and interests in real estate.” We will continuously monitor our holdings on an ongoing basis to determine compliance with these tests. For purposes of our compliance with the 40% test under Section 3(a)(1)(C), we expect that most, if not all, of our wholly-owned and majority-owned subsidiaries will not be relying on exceptions under either Section 3(c)(1) or 3(c)(7) of the Investment Company Act. Consequently, interests in these subsidiaries (which are expected to constitute a substantial majority of our assets) generally will not constitute “investment securities.” Accordingly, we believe that we and most, if not all, of our wholly and majority-owned subsidiaries will not be considered investment companies under Section 3(a)(1)(C) of the Investment Company Act.

 

30


Table of Contents

We will determine whether an entity is a majority-owned subsidiary of ours. The Investment Company Act defines a majority-owned subsidiary of a person as a company 50% or more of the outstanding voting securities of which are owned by such person, or by another company which is a majority-owned subsidiary of such person. The Investment Company Act defines voting securities as any security presently entitling the owner or holder thereof to vote for the election of directors of a company. We treat entities in which we own at least 50% of the outstanding voting securities as majority-owned subsidiaries for purposes of the 40% test. We have not requested that the SEC or its staff approve our treatment of any entity as a majority- owned subsidiary, and neither has done so. If the SEC or its staff was to disagree with our treatment of one or more subsidiary entities as majority-owned subsidiaries, we would need to adjust our strategy and our assets in order to continue to pass the 40% test. Any adjustment in our strategy could have a material adverse effect on us.

For purposes of our potential reliance on the exception from the definition of investment company provided by Section 3(c)(5)(C), the SEC staff has taken the position that this exception, in addition to prohibiting the issuance of certain types of securities, generally requires that at least 55% of an entity’s assets must be comprised of mortgages and other liens on and interests in real estate, also known as “qualifying assets,” and at least another 25% of the entity’s assets must be comprised of additional qualifying assets or a broader category of assets that we refer to as “real estate-related assets” under the Investment Company Act (and no more than 20% of the entity’s assets may be comprised of miscellaneous assets).

We will classify our assets for purposes of our 3(c)(5)(C) exemption based upon no-action positions taken by the SEC staff and interpretive guidance provided by the SEC and its staff. These no-action positions are based on specific factual situations that may be substantially different from the factual situations we may face, and a number of these no-action positions were issued more than twenty years ago. No assurance can be given that the SEC or its staff will concur with our classification of our assets. In addition, the SEC or its staff may, in the future, issue further guidance that may require us to re-classify our assets for purposes of the Investment Company Act. If we are required to re-classify our assets, we may no longer be in compliance with the exception from the definition of an investment company provided by Section 3(c)(5)(C) of the Investment Company Act.

For purposes of determining whether we satisfy the 55%/25% test, based on certain no-action letters issued by the SEC staff, we intend to classify our fee interests in real property, held by us directly or through our wholly owned or majority-owned subsidiaries, as qualifying assets. In addition, based on no-action letters issued by the SEC staff, we will treat our investments in any joint ventures that in turn invest in qualifying assets such as real property as qualifying assets, but only if we are active in the management and operation of the joint venture and have the right to approve major decisions by the joint venture; otherwise, they will be classified as real estate-related assets. We will not participate in joint ventures in which we do not have or share control to the extent that we believe such participation would potentially threaten our status as a non-investment company exempt from the Investment Company Act. This may prevent us from receiving an allocation with respect to certain investment opportunities that are suitable for both us and one or more Other J.P. Morgan Accounts. We expect that no less than 55% of our assets will consist of investments in real property, including any joint ventures that we control or in which we share control.

Qualifying for an exemption from registration under the Investment Company Act will limit our ability to make certain investments. For example, these restrictions may limit our and our subsidiaries’ ability to invest directly in mortgage-backed securities (“MBS”) that represent less than the entire ownership in a pool of mortgage loans, debt and equity tranches of securitizations and certain asset-backed securities, non-controlling equity interests in real estate companies or in assets not related to real estate.

Although we intend to monitor our portfolio, there can be no assurance that we will be able to maintain this exemption from registration.

 

31


Table of Contents

A change in the value of any of our assets could negatively affect our ability to maintain our exemption from registration under the Investment Company Act. To maintain compliance with the Section 3(c)(5)(C) exception, we may be unable to sell assets we would otherwise want to sell and may need to sell assets we would otherwise wish to retain. In addition, we may have to acquire additional assets that we might not otherwise have acquired or may have to forego opportunities to acquire assets that we would otherwise want to acquire and would be important to our investment strategy.

To the extent that the SEC or its staff provides more specific guidance regarding any of the matters bearing upon the definition of investment company and the exemptions to that definition, we may be required to adjust our strategy accordingly. On August 31, 2011, the SEC issued a concept release and request for comments regarding the Section 3(c)(5) (C) exception (Release No. IC-29778) in which it contemplated the possibility of issuing new rules or providing new interpretations of the exemption that might, among other things, define the phrase “liens on and other interests in real estate” or consider sources of income in determining a company’s “primary business.” Any additional guidance from the SEC or its staff could provide additional flexibility to us, or it could further inhibit our ability to pursue the strategies we have chosen.

If we are required to register as an investment company under the Investment Company Act, we would become subject to substantial regulation with respect to our capital structure (including our ability to use borrowings), management, operations, transactions with affiliated persons (as defined in the Investment Company Act), and portfolio composition, including disclosure requirements and restrictions with respect to diversification and industry concentration, and other matters. Compliance with the Investment Company Act would, accordingly, limit our ability to make certain investments and require us to significantly restructure our business plan. For additional discussion of the risks that we would face if we were required to register as an investment company under the Investment Company Act, see “Risk Factors—Risks Related to This Offering and Our Organizational Structure—Your investment return may be reduced if we are required to register as an investment company under the Investment Company Act.”

 

Q:

What is the impact of being an “emerging growth company”?

 

A:

We are an “emerging growth company,” as defined by the JOBS Act. As an emerging growth company, we are eligible to take advantage of certain exemptions from various reporting and disclosure requirements that are applicable to public companies that are not emerging growth companies. For so long as we remain an emerging growth company, we will not be required to:

 

   

have an auditor attestation report on our internal control over financial reporting pursuant to Section 404(b) of the Sarbanes-Oxley Act of 2002 (“Sarbanes-Oxley Act”);

 

   

submit certain executive compensation matters to stockholder advisory votes pursuant to the “say on frequency” and “say on pay” provisions (requiring a non-binding stockholder vote to approve compensation of certain executive officers) and the “say on golden parachute” provisions (requiring a non-binding stockholder vote to approve golden parachute arrangements for certain executive officers in connection with mergers and certain other business combinations) of the Dodd-Frank Wall Street Reform and Consumer Protection Act of 2010, as amended (the “Dodd-Frank Act”); or

 

   

disclose certain executive compensation related items, such as the correlation between executive compensation and performance and comparisons of the chief executive officer’s compensation to median employee compensation.

 

32


Table of Contents

In addition, the JOBS Act provides that an emerging growth company may take advantage of an extended transition period for complying with new or revised accounting standards that have different effective dates for public and private companies. This means that an emerging growth company can delay adopting certain accounting standards until such standards are otherwise applicable to private companies. We have elected to opt out of this transition period, and will therefore comply with new or revised accounting standards on the applicable dates on which the adoption of these standards is required for non-emerging growth companies. This election is irrevocable.

We will remain an emerging growth company for up to five years, or until the earliest of: (1) the last date of the fiscal year during which we had total annual gross revenues of $1.07 billion or more; (2) the date on which we have, during the previous three-year period, issued more than $1 billion in non-convertible debt; or (3) the date on which we are deemed to be a “large accelerated filer” as defined under Rule 12b-2 under the Securities Exchange Act of 1934, as amended (the “Exchange Act”).

We do not believe that being an emerging growth company will have a significant impact on our business or this offering. As stated above, we have elected to opt out of the extended transition period for complying with new or revised accounting standards available to emerging growth companies. Also, because we are not a large accelerated filer or an accelerated filer under Section 12b-2 of the Exchange Act, and will not be for so long as our shares of common stock are not traded on a securities exchange, we will not be subject to auditor attestation requirements of Section 404(b) of the Sarbanes-Oxley Act even once we are no longer an emerging growth company. In addition, so long as we are externally managed by the Adviser and we do not directly compensate our executive officers, or reimburse the Adviser or its affiliates for the salaries, bonuses, benefits and severance payments for persons who also serve as one of our executive officers or as an executive officer of the Adviser, we do not expect to include disclosures relating to executive compensation in our periodic reports or proxy statements and, as a result, do not expect to be required to seek stockholder approval of executive compensation and golden parachute compensation arrangements pursuant to Section 14A(a) and (b) of the Exchange Act.

 

Q:

When will I get my detailed tax information?

 

A:

In the case of certain U.S. stockholders, we expect your IRS Form 1099-DIV tax information, if required, to be mailed by January 31 of each year.

 

Q:

Who can help answer my questions?

 

A:

If you have more questions about this offering or if you would like additional copies of this prospectus, you should contact your investment professional or our transfer agent:

DST Systems, Inc.

PO Box 219125

Kansas City, MO 64121-9125

 

33


Table of Contents

Overnight Address:

DST Systems, Inc.

430 W 7th Street Suite 219125

Kansas City, MO 64105-1407

Toll Free Number:

844-753-6353

9:00 a.m. - 6:00 p.m. (Eastern time)

 

34


Table of Contents

RISK FACTORS

An investment in shares of our common stock involves risks. You should specifically consider the following material risks in addition to the other information contained in this prospectus before you decide to purchase shares of our common stock. The occurrence of any of the following risks might cause you to lose a significant part of your investment. The risks and uncertainties discussed below are not the only ones we face, but do represent those risks and uncertainties that we believe are most significant to our business, operating results, financial condition, prospects and forward-looking statements.

Risks Related to This Offering and Our Organizational Structure

We have no operating history and there is no assurance that we will be able to successfully achieve our investment objectives.

We are a newly formed entity with no operating history and may not be able to achieve our investment objectives. As of the date of this prospectus, we have not made any investments in real estate or otherwise and do not own any properties or have any operations or financing from sources other than from the Adviser or its affiliates. We cannot assure you that the past experiences of affiliates of the Adviser will be sufficient to allow us to successfully achieve our investment objectives. As a result, an investment in our shares of common stock may entail more risk than the shares of common stock of a REIT with a substantial operating history.

This is a blind pool offering and thus you will not have the opportunity to evaluate our investments before we make them, which makes your investment more speculative.

We have not yet acquired or identified any investments that we may make and thus are not able to provide you with any information to assist you in evaluating the merits of any specific properties or real estate-related investments that we may acquire, except for investments that may be described in one or more supplements to this prospectus. We will seek to invest substantially all of the net offering proceeds from this offering, after the payment of fees and expenses, in the acquisition of and investment in interests in properties or real estate-related investments. However, because you will be unable to evaluate the economic merit of our investments before we make them, you will have to rely entirely on the ability of the Adviser to select suitable and successful investment opportunities. Furthermore, the Adviser will have broad discretion in selecting the types of properties we will invest in and, subject to applicable law, the tenants of those properties. We may be subject to similar risks in relation to investments made by entities in which we acquire an interest but do not control, such as the JPM-Advised Funds. These factors increase the risk that your investment may not generate returns comparable to other real estate investment alternatives.

The Adviser manages our portfolio pursuant to very broad investment guidelines and generally is not required to seek the approval of our board of directors for each investment, financing or asset allocation decision made by it, which may result in our making riskier investments and which could adversely affect our results of operations and financial condition.

Our board of directors approved very broad investment guidelines that delegate to the Adviser the authority to execute acquisitions and dispositions of properties and real estate-related investments on our behalf, in each case so long as such investments are consistent with the investment guidelines and our charter. The Adviser will implement on our behalf the strategies and discretionary approaches it believes from time to time may be best suited to prevailing market conditions in furtherance of that purpose, subject to the limitations under our investment guidelines and our charter. There can be no assurance that the Adviser will be successful in implementing any particular strategy or discretionary approach to our investment activities. Our board of directors will review our investment guidelines on an annual basis (or more often as it deems appropriate) and our investment portfolio periodically. The prior approval of our board of directors or a committee of independent directors will be required only as set forth in our charter (including for transactions with affiliates of the Adviser)

 

35


Table of Contents

or for the acquisition or disposition of assets that are not in accordance with our investment guidelines. In addition, in conducting periodic reviews, our directors will rely primarily on information provided to them by the Adviser. Furthermore, transactions entered into on our behalf by the Adviser may be costly, difficult or impossible to unwind when they are subsequently reviewed by our board of directors.

There is no public trading market for shares of our common stock; therefore, your ability to dispose of your shares will likely be limited to repurchase by us. If you do sell your shares to us, you may receive less than the price you paid.

There is no current public trading market for shares of our common stock, and we do not expect that such a market will ever develop. Therefore, repurchase of shares by us will likely be the only way for you to dispose of your shares. We will repurchase shares at a price equal to the transaction price of the class of shares being repurchased on the date of repurchase (which will generally be equal to our prior month’s NAV per share) and not based on the price at which you initially purchased your shares. Subject to limited exceptions, shares that have not been outstanding for at least one year will be repurchased at 98% of the transaction price. As a result, you may receive less than the price you paid for your shares when you sell them to us pursuant to our share repurchase plan. See “Share Repurchases—Early Repurchase Deduction.”

Your ability to have your shares repurchased through our share repurchase plan is limited. We may choose to repurchase fewer shares than have been requested to be repurchased, in our discretion at any time, and the amount of shares we may repurchase is subject to caps. Further, our board of directors may make exceptions to, modify or suspend our share repurchase plan if it deems such action to be in our best interests and the best interests of our stockholders.

We may choose to repurchase fewer shares than have been requested in any particular month to be repurchased under our share repurchase plan, or none at all, in our discretion at any time. We may repurchase fewer shares than have been requested to be repurchased due to lack of readily available funds because of adverse market conditions beyond our control, the need to maintain liquidity for our operations or because we have determined that investing in real property or other illiquid investments is a better use of our capital than repurchasing our shares. In addition, the aggregate NAV of total repurchases (including repurchases at certain non-U.S. investor access funds primarily created to hold shares of our common stock, if any, but excluding any Early Repurchase Deduction applicable to the repurchased shares) is limited, in any calendar month, to no more than 2% of our aggregate NAV (measured using the aggregate NAV as of the end of the immediately preceding month) and, in any calendar quarter, to shares whose aggregate value is no more than 5% of our aggregate NAV (measured using the average aggregate NAV at the end of the immediately preceding three months). Further, our board of directors may make exceptions to, modify or suspend our share repurchase plan if in its reasonable judgment it deems such action to be in our best interests and the best interests of our stockholders. Our board of directors cannot terminate our share repurchase plan absent a liquidity event which results in our stockholders receiving cash or securities listed on a national securities exchange or where otherwise required by law. If the full amount of all shares of our common stock requested to be repurchased in any given month are not repurchased, funds will be allocated pro rata based on the total number of shares of common stock requested to be repurchased without regard to class after we have repurchased all shares for which repurchase has been requested due to death, disability or divorce and other limited exceptions. All unsatisfied repurchase requests must be resubmitted after the start of the next month or quarter, or upon the recommencement of the share repurchase plan, as applicable.

The vast majority of our assets will consist of properties that cannot generally be readily liquidated without impacting our ability to realize full value upon their disposition. Therefore, we may not always have a sufficient amount of cash to immediately satisfy repurchase requests. Should repurchase requests, in our judgment, place an undue burden on our liquidity, adversely affect our operations or risk having an adverse impact on the Company as a whole, or should we otherwise determine that investing our liquid assets in real properties or other illiquid investments rather than repurchasing our shares is in the best interests of the Company as a whole, then we may

 

36


Table of Contents

choose to repurchase fewer shares than have been requested to be repurchased, or none at all. Upon suspension of our share repurchase plan, our share repurchase plan requires our board of directors to consider at least quarterly whether the continued suspension of the plan is in the best interests of the Company and our stockholders; however, we are not required to authorize the recommencement of the share repurchase plan within any specified period of time. As a result, your ability to have your shares repurchased by us may be limited and at times you may not be able to liquidate your investment. See “Share Repurchases—Repurchase Limitations.”

Economic events that may cause our stockholders to request that we repurchase their shares may materially adversely affect our cash flow and our results of operations and financial condition.

Economic events affecting the U.S. economy, such as the general negative performance of the real estate sector or disruptions in the public securities markets, could cause our stockholders to seek repurchase of their shares pursuant to our share repurchase plan at a time when such events are adversely affecting the performance of our assets. Even if we decide to satisfy all resulting repurchase requests, our cash flow could be materially adversely affected. In addition, if we determine to sell assets to satisfy repurchase requests, we may not be able to realize the return on such assets that we may have been able to achieve had we sold at a more favorable time, and our results of operations and financial condition, including, without limitation, breadth of our portfolio by property type and location, could be materially adversely affected.

In addition, certain broker-dealers may recommend to their clients that they seek repurchase of some or all of the shares of our common stock that they hold. Any such recommendation may result in a significant volume of repurchase requests in a given period, which may use up capacity under the caps of our share repurchase plan and may result in repurchase requests being fulfilled on pro rata basis.

We face risks associated with the deployment of our capital.

In light of the nature of our continuous public offering as well as ongoing and periodic private offerings and the need to be able to deploy potentially large amounts of capital quickly to capitalize on potential investment opportunities, if we have difficulty identifying and purchasing suitable properties on attractive terms, there could be a delay between the time we receive net proceeds from the sale of shares of our common stock in this offering or any private offering and the time we invest the net proceeds. We may also from time to time hold cash pending deployment into investments or have less than our targeted leverage, which cash or shortfall in targeted leverage may at times be significant, particularly at times when we are receiving high amounts of offering proceeds or times when there are few attractive investment opportunities. We may hold such cash in money market accounts or other similar temporary investments, each of which are subject to the management fees payable to the Adviser.

In the event we are unable to find suitable investments, such cash may be maintained for longer periods which would be dilutive to overall investment returns. This could cause a substantial delay in the time it takes for your investment to realize its full potential return and could adversely affect our ability to pay regular distributions of cash flow from operations to you. It is not anticipated that the temporary investment of such cash into money market accounts or other similar temporary investments pending deployment into investments will generate significant interest, and investors should understand that such low interest payments on the temporarily invested cash may adversely affect overall returns. In the event we fail to timely invest the net proceeds of sales of our common stock or do not deploy sufficient capital to meet our targeted leverage, our results of operations and financial condition may be adversely affected.

If we are unable to successfully integrate new investments and manage our growth, our results of operations and financial condition may suffer.

We may be unable to successfully and efficiently integrate newly acquired investments into our existing portfolio or otherwise effectively manage our assets or growth. In addition, increases in the size of our investment portfolio or changes in our investment focus may place significant demands on the Adviser’s administrative,

 

37


Table of Contents

operational, asset management, financial and other resources which could lead to decreased efficiency. Any failure to effectively manage such growth or increase in scale could adversely affect our results of operations and financial condition.

The amount and source of distributions we may make to our stockholders is uncertain, and we may be unable to generate sufficient cash flows from our operations to make distributions to our stockholders at any time in the future.

We have not established a minimum distribution payment level, and our ability to make distributions to our stockholders may be adversely affected by a number of factors, including the risk factors described in this prospectus. Because we currently have no properties and have not identified any properties to acquire with the proceeds of this offering, we may not generate sufficient income to make distributions to our stockholders. Our board of directors (or a committee of our board of directors) will make determinations regarding distributions based upon, among other factors, our financial performance, debt service obligations, debt covenants, REIT qualification and tax requirements and capital expenditure requirements. Among the factors that could impair our ability to make distributions to our stockholders are:

 

   

the limited size of our portfolio in the early stages of our development;

 

   

our inability to invest the proceeds from sales of our shares on a timely basis in income-producing properties;

 

   

our inability to realize attractive risk-adjusted returns on our investments;

 

   

high levels of expenses or reduced revenues that reduce our cash flow or non-cash earnings; and

 

   

defaults in our investment portfolio or decreases in the value of our investments.

As a result, we may not be able to make distributions to our stockholders at any time in the future, and the level of any distributions we do make to our stockholders may not increase or even be maintained over time, any of which could materially and adversely affect the value of your investment.

We may pay distributions from sources other than our cash flow from operations, including, without limitation, the sale of or repayment under our assets, borrowings or offering proceeds, and we have no limits on the amounts we may pay from such sources.

We may not generate sufficient cash flow from operations to fully fund distributions to stockholders, particularly during the early stages of our operations. Therefore, particularly in the earlier part of this offering, we may fund distributions to our stockholders from sources other than cash flow from operations, including, without limitation, the sale of or repayment under our assets, borrowings, return of capital or offering proceeds. The extent to which we pay distributions from sources other than cash flow from operations will depend on various factors, including the level of participation in our distribution reinvestment plan, the extent to which the Adviser elects to receive its management fee in shares of our common stock or Operating Partnership units and the Special Limited Partner elects to receive distributions on its performance participation interest in Operating Partnership units, how quickly we invest the proceeds from this and any future offering and the performance of our investments. Funding distributions from the sale of or repayment under our assets, borrowings or proceeds of this offering will result in us having less funds available to make new investments. As a result, the return you realize on your investment may be reduced. Doing so may also negatively impact our ability to generate cash flows. Likewise, funding distributions from the sale of additional securities will dilute your interest in us on a percentage basis and may impact the value of your investment especially if we sell these securities at prices less than the price you paid for your shares. We may be required to continue to fund our regular distributions from a combination of some of these sources if our investments fail to perform, if expenses are greater than our revenues or due to numerous other factors. We have not established a limit on the amount of our distributions that may be paid from any of these sources.

 

38


Table of Contents

To the extent we borrow funds to pay distributions, we would incur borrowing costs and these borrowings would require a future repayment. The use of these sources for distributions and the ultimate repayment of any liabilities incurred could adversely impact our ability to pay distributions in future periods, decrease our NAV, decrease the amount of cash we have available for operations and new investments and adversely impact the value of your investment.

We may also defer operating expenses or pay expenses (including management fees of the Adviser or distributions to the Special Limited Partner) with shares of our common stock or Operating Partnership units in order to preserve cash flow for the payment of distributions. The ultimate repayment of these deferred expenses could adversely affect our operations and reduce the future return on your investment. We may repurchase shares or redeem Operating Partnership units from the Adviser or the Special Limited Partner shortly after issuing such shares or units as compensation. The payment of expenses in shares of our common stock or with Operating Partnership units will dilute your percentage ownership interest in us. There is no guarantee any of our operating expenses will be deferred and the Adviser and Special Limited Partner are under no obligation to receive fees or distributions in shares of our common stock or Operating Partnership units and may elect to receive such amounts in cash.

Payments to the Adviser or the Special Limited Partner in the form of common stock or Operating Partnership units they elect to receive in lieu of fees or distributions will dilute future cash available for distribution to our stockholders.

The Adviser or the Special Limited Partner may choose to receive our common stock or Operating Partnership units in lieu of certain fees or distributions. The holders of all Operating Partnership units will be entitled to receive cash from operations pro rata with the distributions being paid to us and such distributions to the holder of the Operating Partnership units will reduce the cash available for distribution to us and, in turn, to our stockholders. Furthermore, under certain circumstances the Operating Partnership units held by the Adviser or the Special Limited Partner are required to be repurchased, in cash at the holder’s election, and there may not be sufficient cash to make such a repurchase payment; therefore, we may need to use cash from operations, borrowings, offering proceeds or other sources to make the payment, which will reduce cash available for distribution to you or for new investments. The Special Limited Partner may receive such distributions of units related to its performance participation interest quarterly, and the frequency of repurchases of units from the Special Limited Partner may increase compared to our operating history prior to such change. Although the Special Limited Partner is required to pay a Quarterly Shortfall Obligation (as defined below) with respect to units received in connection with distributions of Quarterly Allocations (as defined below), there is no guarantee this Quarterly Shortfall Obligation will adequately offset the dilutive impacts on us. Repurchases of our shares or Operating Partnership units from the Adviser paid to the Adviser as a management fee and as a result of a JPM Regulatory Repurchase are not subject to the monthly and quarterly volume limitations or the Early Purchase Deduction, and such repurchases receive priority over other shares subject to repurchase requests during such period. Repurchases of our shares or Operating Partnership units from the Special Limited Partner distributed to the Special Limited Partner with respect to its performance participation interest are not subject to the Early Purchase Deduction, but, in the case of shares, such repurchases are subject to the monthly and quarterly volume limitations and do not receive priority over other shares subject to repurchase requests during such period.

Purchases and repurchases of shares of our common stock will not be made based on the current NAV per share of our common stock.

Generally, our offering price per share and the price at which we make repurchases of our shares will equal the NAV per share of the applicable class as of the last calendar day of the prior month, plus, in the case of our offering price, applicable upfront selling commissions and dealer manager fees. The NAV per share, if calculated as of the date on which you make your subscription request or repurchase request, may be significantly different than the transaction price you pay or the repurchase price you receive. Certain of our investments or liabilities may be subject to high levels of volatility from time to time and could change in value significantly between the

 

39


Table of Contents

end of the prior month as of which our NAV is determined and the date that you acquire or repurchase our shares, however the prior month’s NAV per share will generally continue to be used as the transaction price per share and repurchase price per share. In exceptional circumstances, we may in our sole discretion, but are not obligated to, offer and repurchase shares at a different price that we believe reflects the NAV per share of such stock more appropriately than the prior month’s NAV per share, including by updating a previously disclosed transaction price, in cases where we believe there has been a material change (positive or negative) to our NAV per share since the end of the prior month and we believe an updated price is appropriate. In such exceptional cases, the transaction price and the repurchase price will not equal our NAV per share as of any time.

Valuations and appraisals of our real estate and real estate-related investments are estimates of fair value and may not necessarily correspond to realizable value.

For the purposes of calculating our monthly NAV, our properties will generally initially be valued at cost, which we expect to represent fair value at that time. Thereafter, valuations of properties will be determined by the Adviser based in part on appraisals of each of our properties by independent third-party appraisal firms reviewed by our independent valuation advisor at least once per year and interim quarter appraisals performed by our independent valuation advisor in accordance with valuation guidelines approved by our board of directors. The Adviser will also conduct a monthly valuation of our properties that will be reviewed and confirmed for reasonableness by our independent valuation advisor. Our real estate-related investments with readily available market quotations will be valued monthly at fair market value. Certain investments, such as mortgages and mezzanine loans, are unlikely to have market quotations. In the case of loans we acquire, the initial value will generally be the acquisition price of the loan. In the case of loans we originate, the initial value will generally be the par value of the loan. Each such loan investment will then be valued by the Adviser within the first three full months after we make such investment and no less than quarterly thereafter. Additionally, the Adviser may in its discretion consider material market data and other information that becomes available after the end of the applicable month in valuing our assets and liabilities and calculating our NAV for a particular month. For more information regarding our valuation process, see “Net Asset Value Calculation and Valuation Guidelines.”

Although monthly valuations of each of our real properties will be reviewed and confirmed for reasonableness by our independent valuation advisor, such valuations are based on asset and portfolio level information provided by the Adviser, including historical operating revenues and expenses of the properties, lease agreements on the properties, revenues and expenses of the properties, information regarding recent or planned capital expenditures and any other information relevant to valuing the real property, which information will not be independently verified by our independent valuation advisor. Similarly, each month, our independent valuation advisor will review and confirm for reasonableness the Adviser’s quarterly valuations (and the Adviser’s monthly updates of such valuations) of our real estate-related investments for which market quotations are not readily available. However, such confirmations are based on information provided by the Adviser, which information will not be verified by our independent valuation advisor.

Within the parameters of our valuation guidelines, the valuation methodologies used to value our properties and certain of our investments will involve subjective judgments and projections and may not be accurate. Valuation methodologies will also involve assumptions and opinions about future events, which may or may not turn out to be correct. Valuations and appraisals of our properties and real estate-related investments will be only estimates of fair value. Ultimate realization of the value of an asset depends to a great extent on economic, market and other conditions beyond our control and the control of the Adviser and our independent valuation advisor. Further, valuations do not necessarily represent the price at which an asset would sell, since market prices of assets can only be determined by negotiation between a willing buyer and seller. As such, the carrying value of an asset may not reflect the price at which the asset could be sold in the market, and the difference between carrying value and the ultimate sales price could be material. In addition, accurate valuations are more difficult to obtain in times of low transaction volume because there are fewer market transactions that can be considered in the context of the appraisal. There will be no retroactive adjustment in the valuation of such assets, the offering price of our shares of common stock, the price we paid to repurchase shares of our common stock or NAV-based

 

40


Table of Contents

fees we paid to the Adviser and the Dealer Manager to the extent such valuations prove to not accurately reflect the realizable value of our assets. Because the price you will pay for shares of our common stock in this offering, and the price at which your shares may be repurchased by us pursuant to our share repurchase plan are generally based on our prior month’s NAV per share, you may pay more than realizable value or receive less than realizable value for your investment.

Our NAV per share amounts may change materially if the appraised values of our properties materially change from prior appraisals or the actual operating results for a particular month differ from what we originally budgeted for that month.

We anticipate that the appraisals of our properties will be conducted on a rolling basis, such that properties may be appraised at different times within the quarter, but that each property will be appraised by either our independent valuation advisor or another third-party appraiser at least once per quarter. When these appraisals are considered by the Adviser for purposes of valuing the relevant property, there may be a material change in our NAV per share amounts for each class of our common stock from those previously reported. In addition, actual operating results for a given month may differ from what we originally budgeted for that month, which may cause a material increase or decrease in the NAV per share amounts. We will not retroactively adjust the NAV per share of each class reported for the previous month. Therefore, because a new appraisal may differ materially from the prior appraisal or the actual results from operations may be better or worse than what we previously budgeted for a particular month, the adjustment to take into consideration the new appraisal or actual operating results may cause the NAV per share for each class of our common stock to increase or decrease, and such increase or decrease will occur in the month the adjustment is made.

It may be difficult to reflect, fully and accurately, material events that may impact our monthly NAV.

The Adviser’s determination of our monthly NAV per share will be based in part on appraisals of each of our properties provided annually by independent third-party appraisal firms in individual appraisal reports reviewed by our independent valuation advisor, appraisals performed by our independent valuation advisor in each of the other three fiscal quarters, and quarterly valuations of our real estate-related investments for which market prices are not readily available provided by the Adviser and reviewed by our independent valuation advisor, each in accordance with valuation guidelines approved by our board of directors. As a result, our published NAV per share in any given month may not fully reflect any or all changes in value that may have occurred since the most recent appraisal or valuation. The Adviser will review appraisal reports and monitor our real estate investments, and is responsible for notifying the independent valuation advisor of the occurrence of any property-specific or market-driven event it believes may cause a material valuation change in the valuation, but it may be difficult to reflect fully and accurately rapidly changing market conditions or material events that may impact the value of our properties or liabilities between valuations, or to obtain complete information regarding any such events in a timely manner. For example, an unexpected termination or renewal of a material lease, a material increase or decrease in vacancies or an unanticipated structural or environmental event at a property may cause the value of a property to change materially, yet obtaining sufficient relevant information after the occurrence has come to light or analyzing fully the financial impact of such an event may be difficult to do and may require some time. As a result, the NAV per share may not reflect a material event until such time as sufficient information is available and analyzed, and the financial impact is fully evaluated, such that our NAV may be appropriately adjusted in accordance with our valuation guidelines. Depending on the circumstance, the resulting potential disparity in our NAV may be in favor or to the detriment of either stockholders who repurchase their shares, or stockholders who buy new shares, or existing stockholders.

If we are unable to raise substantial funds, we will be limited in the number and type of investments we make, and the value of your investment in us will be more dependent on the performance of any of the specific assets we acquire.

This offering is being made on a “best efforts” basis, meaning that the Dealer Manager is only required to use its best efforts to sell our shares and has no firm commitment or obligation to purchase any shares. As a result, the

 

41


Table of Contents

amount of proceeds we raise in this offering may be substantially less than the amount we would need to achieve a broader portfolio of investments. If we are unable to raise substantial funds, we will make fewer investments, resulting in less breadth in terms of the type, number, geography and size of investments that we make. In that case, the likelihood that any single asset’s performance would adversely affect our profitability will increase. There is a greater risk that you will lose money in your investment if we have less breadth in our portfolio. Further, we will have certain fixed operating expenses, including expenses of being a public reporting company, regardless of whether we are able to raise substantial funds. Our inability to raise substantial funds would increase our fixed operating expenses as a percentage of gross income, reducing our net income and limiting our ability to make distributions.

In the event we are able to quickly raise a substantial amount of capital, we may have difficulty investing it in properties.

If we are able to quickly raise capital during this offering, we may have difficulty identifying and purchasing suitable properties on attractive terms. Therefore, there could be a delay between the time we receive net proceeds from the sale of shares of our common stock in this offering and the time we invest the net proceeds. This could cause a substantial delay in the time it takes for your investment to realize its full potential return and could adversely affect our ability to pay regular distributions of cash flow from operations to you. If we fail to timely invest the net proceeds of this offering, our results of operations and financial condition may be adversely affected.

NAV calculations are not governed by governmental or independent securities, financial or accounting rules or standards.

The methods used to calculate our NAV, including the components used in calculating our NAV, is not prescribed by rules of the SEC or any other regulatory agency. Further, there are no accounting rules or standards that prescribe which components should be used in calculating NAV, and our NAV is not audited by our independent registered public accounting firm. We calculate and publish NAV solely for purposes of establishing the price at which we sell and repurchase shares of our common stock and to calculate certain fees and distributions payable to the Adviser, the Special Limited Partner and the Dealer Manager, and you should not view our NAV as a measure of our historical or future financial condition or performance. The components and methodology used in calculating our NAV may differ from those used by other companies now or in the future.

In addition, calculations of our NAV, to the extent that they incorporate valuations of our assets and liabilities, are not prepared in accordance with GAAP. These valuations may differ from liquidation values that could be realized in the event that we were forced to sell assets.

Additionally, errors may occur in calculating our NAV, which could impact the price at which we sell and repurchase shares of our common stock and the amount of the Adviser’s management fee and the Special Limited Partner’s performance participation interest. In particular, errors could occur in estimating the value of our interests in the JPM-Advised Funds or resulting in the overestimation of any performance fee or allocation charged at a JPM-Advised Fund, which could result in a lower repurchase price for a stockholder whose shares are repurchased prior to such fee or allocation being paid. The Adviser has implemented certain policies and procedures to address such errors in NAV calculations. If such errors were to occur, the Adviser, depending on the circumstances surrounding each error and the extent of any impact the error has on the price at which shares of our common stock were sold or repurchased or on the amount of the Adviser’s management fee or the Special Limited Partner’s performance participation interest, may determine in its sole discretion to take certain corrective actions in response to such errors, including, subject to the Adviser’s policies and procedures, making adjustments to prior NAV calculations. You should carefully review the disclosure of our valuation policies and how NAV will be calculated under “Net Asset Value Calculation and Valuation Guidelines.”

 

42


Table of Contents

Our board of directors may, in the future, adopt certain measures under Maryland law without stockholder approval that may have the effect of making it less likely that a stockholder would receive a “control premium” for his or her shares.

A corporation organized under Maryland law with a class of equity securities registered under the Exchange Act and at least three independent directors is permitted to elect to be subject, by a charter or bylaw provision or a resolution of its board of directors and notwithstanding any contrary charter or bylaw provision, to any or all of five provisions:

 

   

staggering the board of directors into three classes;

 

   

requiring a two-thirds vote of stockholders to remove directors;

 

   

providing that only the board of directors can fix the size of the board;

 

   

providing that all vacancies on the board, regardless of how the vacancy was created, may be filled only by the affirmative vote of a majority of the remaining directors in office and for the remainder of the full term of the class of directors in which the vacancy occurred; and

 

   

providing for a majority requirement for the calling of a stockholder-requested special meeting of stockholders.

These provisions may discourage an extraordinary transaction, such as a merger, tender offer or sale of all or substantially all of our assets, all of which might provide a premium price for stockholders’ shares. In our charter, we have elected that vacancies on our board of directors be filled only by the remaining directors and for the remainder of the full term of the directorship in which the vacancy occurred. Through other provisions in our charter and bylaws, we vest in our board of directors the exclusive power to fix the number of directorships, provided that the number is not less than three. In addition, for so long as the Advisory Agreement is in effect, the Adviser has the right to designate for nomination, subject to the approval of such nomination by our board of directors, one affiliated director to the slate of directors to be voted on by the stockholders at our annual meeting of stockholders; provided, however, that such designation right shall be suspended for such period of time as necessary so that a majority of directors are at all times independent directors. Our board of directors must also consult with the Adviser in connection with (i) its selection of each independent director for nomination to the slate of directors to be voted on at the annual meeting of stockholders, and (ii) filling any vacancies created by the removal, resignation, retirement or death of any director. See “Management.” These and other provisions in our charter and bylaws could make it more difficult for stockholders or potential acquirers to obtain control of our board of directors or initiate actions that are opposed by our then-current board of directors, including a merger, tender offer or proxy contest involving our company. We have not elected to be subject to any of the other provisions described above, but our charter does not prohibit our board of directors from opting into any of these provisions in the future.

Further, under the Maryland Business Combination Act, we may not engage in any merger or other business combination with an “interested stockholder” (which is defined as (1) any person who beneficially owns, directly or indirectly, 10% or more of the voting power of our outstanding voting stock and (2) an affiliate or associate of ours who, at any time within the two-year period prior to the date in question, was the beneficial owner, directly or indirectly, of 10% or more of the voting power of our then outstanding stock) or any affiliate of that interested stockholder for a period of five years after the most recent date on which the interested stockholder became an interested stockholder. A person is not an interested stockholder if our board of directors approved in advance the transaction by which such person would otherwise have become an interested stockholder. In approving a transaction, our board of directors may provide that its approval is subject to compliance, at or after the time of approval, with any terms or conditions determined by our board of directors. After the five-year period ends, any merger or other business combination with the interested stockholder or any affiliate of the interested stockholder must be recommended by our board of directors and approved by the affirmative vote of at least:

 

   

80% of all votes entitled to be cast by holders of outstanding shares of our voting stock; and

 

43


Table of Contents
   

two-thirds of all of the votes entitled to be cast by holders of outstanding shares of our voting stock other than those shares owned or held by the interested stockholder with whom or with whose affiliate the business combination is to be effected or held by an affiliate or associate of the interested stockholder.

These supermajority voting provisions do not apply if, among other things, our stockholders receive a minimum price (as defined in the Maryland General Corporation Law (the “MGCL”)) for their common stock and the consideration is received in cash or in the same form as previously paid by the interested stockholder.

The statute permits various exemptions from its provisions, including business combinations that are exempted by our board of directors prior to the time the interested stockholder becomes an interested stockholder. Our board of directors has adopted a resolution exempting any business combination involving us and any person, including J.P. Morgan, the Dealer Manager and the Adviser, from the provisions of this law, provided that such business combination is first approved by our board of directors.

Our charter permits our board of directors to authorize us to issue preferred stock on terms that may subordinate the rights of the holders of our current common stock or discourage a third party from acquiring us.

Our board of directors is permitted, subject to certain restrictions set forth in our charter, to authorize the issuance of shares of preferred stock without stockholder approval. Further, our board of directors may classify or reclassify any unissued shares of common or preferred stock into other classes or series of stock and establish the preferences, conversion or other rights, voting powers, restrictions, limitations as to dividends and other distributions, qualifications, and terms or conditions of redemption of the stock and may amend our charter from time to time to increase or decrease the aggregate number of shares of stock or the number of shares of any class or series of stock that we have authority to issue without stockholder approval. Thus, our board of directors could authorize us to issue shares of preferred stock with terms and conditions that could subordinate the rights of the holders of our common stock or have the effect of delaying, deferring or preventing a change in control of us, including an extraordinary transaction such as a merger, tender offer or sale of all or substantially all of our assets, that might provide a premium price for holders of our common stock.

Maryland law limits, in some cases, the ability of a third party to vote shares acquired in a “control share acquisition.”

The Maryland Control Share Acquisition Act provides that “control shares” of a Maryland corporation acquired in a “control share acquisition” have no voting rights except to the extent approved by stockholders by a vote of two-thirds of the votes entitled to be cast on the matter. Shares of stock owned by the acquirer, by officers or by employees who are directors of the corporation, are excluded from shares entitled to vote on the matter. “Control shares” are voting shares of stock which, if aggregated with all other shares of stock owned by the acquirer or in respect of which the acquirer can exercise or direct the exercise of voting power (except solely by virtue of a revocable proxy), would entitle the acquirer to exercise voting power in electing directors within specified ranges of voting power. Control shares do not include shares the acquiring person is then entitled to vote as a result of having previously obtained stockholder approval or shares acquired directly from the corporation. A “control share acquisition” means the acquisition of issued and outstanding control shares. The control share acquisition statute does not apply: (1) to shares acquired in a merger, consolidation or statutory share exchange if the Maryland corporation is a party to the transaction; or (2) to acquisitions approved or exempted by the charter or bylaws of the Maryland corporation. Our bylaws contain a provision exempting from the Control Share Acquisition Act any and all acquisitions of our stock by any person. There can be no assurance that this provision will not be amended or eliminated at any time in the future. For a more detailed discussion on the Maryland laws governing control share acquisitions, see “Certain Provisions of Maryland Law and Our Charter and Bylaws—Control Share Acquisition.”

 

44


Table of Contents

Maryland law and our organizational documents limit our rights and the rights of our stockholders to recover claims against our directors and officers, which could reduce your and our recovery against them if they cause us to incur losses.

Maryland law provides that a director will not have any liability as a director so long as he or she performs his or her duties in accordance with the applicable standard of conduct. In addition, our charter generally limits the personal liability of our directors and officers for monetary damages subject to the limitations of the North American Securities Administrators Association’s Statement of Policy Regarding Real Estate Investment Trusts, as revised and adopted on May 7, 2007 (the “NASAA REIT Guidelines”) and Maryland law. Maryland law and our charter provide that no director or officer shall be liable to us or our stockholders for monetary damages unless the director or officer (1) actually received an improper benefit or profit in money, property or services or (2) was actively and deliberately dishonest as established by a final judgment as material to the cause of action. Moreover, our charter generally requires us to indemnify and advance expenses to our directors and officers for losses they may incur by reason of their service in those capacities unless their act or omission was material to the matter giving rise to the proceeding and was committed in bad faith or was the result of active and deliberate dishonesty, they actually received an improper personal benefit in money, property or services or, in the case of any criminal proceeding, they had reasonable cause to believe the act or omission was unlawful. Further, we have entered into separate indemnification agreements with each of our officers and directors. As a result, you and we may have more limited rights against our directors or officers than might otherwise exist under common law, which could reduce your and our recovery from these persons if they act in a manner that causes us to incur losses. In addition, we are obligated to fund the defense costs incurred by these persons in some cases. However, our charter provides that we may not indemnify any of our directors, the Adviser or any of its or our affiliates, for any liability or loss suffered by them or hold any of our directors, the Adviser or any of its or our affiliates harmless for any liability or loss suffered by us, unless they have determined, in good faith, that the course of conduct that caused the loss or liability was in our best interests, they were acting on our behalf or performing services for us, the liability or loss was not the result of negligence or misconduct by any of our non-independent directors, the Adviser or any of its or our affiliates, or gross negligence or willful misconduct by any of our independent directors, and the indemnification or agreement to hold harmless is recoverable only out of our net assets and not from the stockholders. See “Management—Limited Liability and Indemnification of Directors, Officers, the Adviser and Other Agents.”

Maryland law limits our stockholders’ ability to amend our charter or dissolve us without the approval of our board of directors.

Although the NASAA REIT Guidelines indicate that stockholders are permitted to amend our charter or terminate us without the necessity for concurrence by our board of directors, we are required to comply with the MGCL, which provides that any amendment to our charter or any dissolution of our company must first be declared advisable by our board of directors. Therefore, our stockholders may vote to authorize the amendment of our charter or the dissolution of our company, but only after such action has been declared advisable by our board of directors. Accordingly, the only proposals to amend our charter or to dissolve our company that will be presented to our stockholders will be those that have been declared advisable by our board of directors and also require approval by our stockholders.

Your interest in us will be diluted if we issue additional shares. Your interest in our assets will also be diluted if the Operating Partnership issues additional units.

Holders of our common stock will not have preemptive rights to any shares we issue in the future. Our charter authorizes us to issue up to 3,100,000,000 shares of capital stock, of which 3,000,000,000 shares are classified as common stock, of which 600,000,000 shares are classified as Class T shares, 600,000,000 shares are classified as Class S shares, 600,000,000 shares are classified as Class D shares, 600,000,000 are classified as Class I shares and 600,000,000 shares are classified as Class E shares, and 100,000,000 shares are classified as preferred stock. In addition, our board of directors may amend our charter from time to time to increase or decrease the aggregate

 

45


Table of Contents

number of authorized shares of capital stock or the number of authorized shares of capital stock of any class or series without stockholder approval. After you purchase shares of our common stock in this offering, our board of directors may elect, without stockholder approval, to: (1) sell additional shares in this or future public offerings; (2) issue shares of our common stock or units in the Operating Partnership in private offerings; (3) issue shares of our common stock or units in the Operating Partnership upon the exercise of the options we may grant to our independent directors or future employees; (4) issue shares of our common stock or units in the Operating Partnership to the Adviser or the Special Limited Partner, or their successors or assigns, in payment of an outstanding obligation to pay fees for services rendered to us or the performance participation allocation; (5) issue shares of our common stock or units in the Operating Partnership to sellers of properties we acquire, or (6) issue equity incentive compensation to certain employees of affiliated service providers or to third parties as satisfaction of obligations under incentive compensation arrangements. To the extent we issue additional shares of common stock after your purchase in this offering, your percentage ownership interest in us will be diluted. Because we hold all of our assets through the Operating Partnership, to the extent we issue additional units of the Operating Partnership after you purchase in this offering, your percentage ownership interest in our assets will be diluted. Because certain classes of the units of the Operating Partnership may, in the discretion of our board of directors, be exchanged for shares of our common stock, any merger, exchange or conversion between the Operating Partnership and another entity ultimately could result in the issuance of a substantial number of shares of our common stock, thereby diluting the percentage ownership interest of other stockholders. Because of these and other reasons, our stockholders may experience substantial dilution in their percentage ownership of our shares or their interests in the underlying assets held by the Operating Partnership. Operating Partnership units may have different and preferential rights to the claims of common units of the Operating Partnership which correspond to the common stock held by our stockholders. Certain units in the Operating Partnership may have different and preferential rights to the terms of the common Operating Partnership units which correspond to the common stock held by our stockholders.

We will not be required to comply with certain reporting requirements, including those relating to auditor’s attestation reports on the effectiveness of our system of internal control over financial reporting, accounting standards and disclosure about our executive compensation, that apply to other public companies.

The JOBS Act contains provisions that, among other things, relax certain reporting requirements for emerging growth companies, including certain requirements relating to accounting standards and compensation disclosure. We are classified as an emerging growth company. For as long as we are an emerging growth company, which may be up to five full fiscal years, unlike other public companies, we will not be required to (1) provide an auditor’s attestation report on the effectiveness of our system of internal control over financial reporting pursuant to Section 404 of the Sarbanes-Oxley Act, (2) comply with any new or revised financial accounting standards applicable to public companies until such standards are also applicable to private companies under Section 102(b)(1) of the JOBS Act, (3) comply with any new requirements adopted by the Public Company Accounting Oversight Board (“PCAOB”) requiring mandatory audit firm rotation or a supplement to the auditor’s report in which the auditor would be required to provide additional information about the audit and the financial statements of the issuer, (4) comply with any new audit rules adopted by the PCAOB after April 5, 2012 unless the SEC determines otherwise, (5) provide certain disclosure regarding executive compensation required of larger public companies or (6) hold stockholder advisory votes on executive compensation.

Once we are no longer an emerging growth company, so long as our shares of common stock are not traded on a securities exchange, we will be deemed to be a “non-accelerated filer” under the Exchange Act, and as a non-accelerated filer, we will be exempt from compliance with the auditor attestation requirements of Section 404 of the Sarbanes-Oxley Act. In addition, so long as we are externally managed by the Adviser and we do not directly compensate our executive officers, or reimburse the Adviser or its affiliates for salaries, bonuses, benefits and severance payments for persons who also serve as one of our executive officers or as an executive officer of the Adviser, we do not have any executive compensation, making the exemptions listed in (5) and (6) above generally inapplicable.

 

46


Table of Contents

We cannot predict if investors will find our common stock less attractive because we choose to rely on any of the exemptions discussed above.

As noted above, under the JOBS Act, emerging growth companies can delay adopting new or revised accounting standards that have different effective dates for public and private companies until such time as those standards apply to private companies. We have elected to opt out of this transition period, and will therefore comply with new or revised accounting standards on the applicable dates on which the adoption of these standards is required for non-emerging growth companies. This election is irrevocable.

Our UPREIT structure may result in potential conflicts of interest with limited partners in the Operating Partnership whose interests may not be aligned with those of our stockholders.

Our directors and officers have duties to our corporation and our stockholders under Maryland law and our charter in connection with their management of the corporation. At the same time, we, as general partner, will have fiduciary duties under Delaware law to the Operating Partnership and to the limited partners in connection with the management of the Operating Partnership. Our duties as general partner of the Operating Partnership and its partners may come into conflict with the duties of our directors and officers to the corporation and our stockholders. Under Delaware law, a general partner of a Delaware limited partnership owes its limited partners the duties of good faith and fair dealing. Other duties, including fiduciary duties, may be modified or eliminated in the partnership’s partnership agreement. The partnership agreement of the Operating Partnership provides that, for so long as we own a controlling interest in the Operating Partnership, any conflict that cannot be resolved in a manner not adverse to either our stockholders or the limited partners may be resolved in favor of our stockholders.

Additionally, the partnership agreement expressly limits our liability by providing that we and our officers, directors, agents and employees will not be liable or accountable to the Operating Partnership for losses sustained, liabilities incurred or benefits not derived if we or our officers, directors, agents or employees acted in good faith. In addition, the Operating Partnership is required to indemnify us and our officers, directors, employees, agents and designees to the extent permitted by applicable law from and against any and all claims arising from operations of the Operating Partnership, unless it is established that: (1) the act or omission was material to the matter giving rise to the proceeding and either was committed in bad faith or was the result of active and deliberate dishonesty; (2) the indemnified party received an improper personal benefit in money, property or services; or (3) in the case of a criminal proceeding, the indemnified person had reasonable cause to believe that the act or omission was unlawful.

The provisions of Delaware law that allow the fiduciary duties of a general partner to be modified by a partnership agreement have not been tested in a court of law, and we have not obtained an opinion of counsel covering the provisions set forth in the partnership agreement that purport to waive or restrict our fiduciary duties.

Your investment return may be reduced if we are required to register as an investment company under the Investment Company Act.

We intend to conduct our operations so that neither we, nor the Operating Partnership nor the subsidiaries of the Operating Partnership are investment companies under the Investment Company Act. However, there can be no assurance that we and our subsidiaries will be able to successfully avoid registering as an investment company. See “Prospectus Summary—Are there any Investment Company Act of 1940 considerations?”

A change in the value of any of our assets could negatively affect our ability to maintain our exemption from regulation under the Investment Company Act. To maintain compliance with the applicable exemption under the Investment Company Act, we may be unable to sell assets we would otherwise want to sell and may need to sell assets we would otherwise wish to retain. In addition, we may have to acquire additional assets that we might not

 

47


Table of Contents

otherwise have acquired or may have to forego opportunities to acquire assets that we would otherwise want to acquire and would be important to our investment strategy.

If we were required to register as an investment company but failed to do so, we would become subject to substantial regulation with respect to our capital structure (including our ability to use borrowings), management, operations, transactions with affiliated persons (as defined in the Investment Company Act), and portfolio composition, including disclosure requirements and restrictions with respect to diversification and industry concentration, and other matters. Compliance with the Investment Company Act would, accordingly, limit our ability to make certain investments and require us to significantly restructure our business plan, which could materially adversely affect our NAV and our ability to pay distributions to our stockholders.

Our investments in the JPM-Advised Funds are subject to the risk that the JPM-Advised Funds will fail to avoid qualifying as an investment company as well. If any of the JPM-Advised Funds is required to register as an investment company, the extra costs and expenses and limitations on operations resulting from such as described above could adversely impact such JPM-Advised Fund’s operations, which would indirectly reduce your investment return, and that registration also could adversely affect our status as an investment company.

Our business may be subject to certain U.S. regulatory regimes applicable to J.P. Morgan and the Adviser, including applicable financial industry rules, which may impact the Adviser’s ability to implement our business strategy and to generate returns to our stockholders.

Certain laws applicable to J.P. Morgan and the Adviser may have an impact on the Adviser’s ability to implement our business strategy and to generate returns to our stockholders. J.P. Morgan is a bank holding company (a “BHC”) under the Bank Holding Company Act of 1956, as amended (the “BHCA”), and is therefore subject to supervision and regulation by the Federal Reserve Board (the “Federal Reserve”). In addition, J.P. Morgan is a financial holding company (a “FHC”) under the BHCA, which is a status available to BHCs that meet certain criteria. FHCs may engage in a broader range of activities than BHCs that are not FHCs. The activities of J.P. Morgan and its subsidiaries, including our company for any time period that we are deemed to be controlled by J.P. Morgan under the BHCA, will be subject to restrictions imposed by the BHCA and related regulations. For the purposes of the BHCA, J.P. Morgan will be deemed to “control” us if it directly or indirectly owns or controls 5% or more of any class of our voting securities or 25% or more of our total equity outside of an initial one-year seeding period. Accordingly, for any time period that we are deemed to be controlled for purposes of the BHCA, the BHCA and other applicable banking laws, rules, regulations and guidelines, and their interpretation and administration by the appropriate regulatory agencies, including the Federal Reserve, may restrict our investments, transactions and operations and may restrict the transactions and relationships between the Adviser, J.P. Morgan and their affiliates, on the one hand, and our company on the other hand.

J.P. Morgan and its affiliates may in the future, in its sole discretion and without notice to investors, engage in activities impacting us or the Adviser in order to comply with the BHCA or other legal requirements applicable to, or reduce or eliminate the impact or applicability of any bank regulatory or other restrictions on, J.P. Morgan or us. In addition, J.P. Morgan may cease in the future to qualify as an FHC, which may subject us to additional restrictions. Moreover, there can be no assurance that the bank regulatory requirements applicable to J.P. Morgan and us, or the interpretation thereof, will not change, or that any such change will not have a material adverse effect on us.

In addition, the U.S. Gramm-Leach-Bliley Act of 1999, as amended (the “GLB Act”), amended the BHCA to allow a FHC, such as J.P. Morgan, to make investments in non-financial companies as part of a bona fide merchant banking activity. These investments may be made in any type of ownership interest in any type of non-financial entity (a portfolio company) and may represent any amount of the equity of a portfolio company. Investments made under this authority are referred to as merchant banking investments. The activities of J.P. Morgan and its subsidiaries, including our company for any time period we are deemed to be controlled under the BHCA, will be conducted pursuant to this merchant banking authority.

 

48


Table of Contents

The GLB Act imposes conditions on the length of time that these investments may be held and the ability of a FHC to routinely manage or operate the portfolio company. FHCs may hold, directly or indirectly (for example, through a fund controlled by a FHC), any merchant banking investment for a period of up to 10 years without regulatory approval. A FHC is prohibited from routinely managing or operating a portfolio company except as may be necessary or required to obtain a reasonable return on the resale or disposition of the investment. The implementing rules of the BHCA address a number of arrangements that would not be considered to represent routinely managing or operating a company and that would, therefore, be permissible at any time, as well as arrangements that represent routinely managing or operating a company. In particular, the rules provide that a FHC would generally not be considered to routinely manage or operate a portfolio company by having one or more representatives on the board of directors of the portfolio company, or by requiring a portfolio company (through written covenants or otherwise) to obtain a FHC’s approval to take actions outside the ordinary course of business, such as: the acquisition of another company; the sale, recapitalization or liquidation of the portfolio company’s material assets; the issuance of additional capital stock; or making significant changes to the portfolio company’s business plan. To the extent we are no longer deemed to be controlled for purposes of the BHCA, these restrictions, including the 10 year holding period, will not apply to our investments.

Under the GLB Act, a FHC may be subject to special corrective action requirements. The GLB Act specifically authorizes the Federal Reserve to impose limitations on the conduct or activities of a FHC that is subject to a corrective action agreement if the Federal Reserve believes that such limitations are appropriate under the circumstances and consistent with the purposes of the BHCA. Under certain circumstances, the Federal Reserve may order a FHC to either cease all merchant banking activity (including divestiture of existing portfolio companies) or to divest ownership or control of any depository institution the company owns or controls.

J.P. Morgan believes that entities owned directly or indirectly by us will be structured in a manner that complies with the GLB Act requirements. J.P. Morgan has not obtained any regulatory confirmation of that belief, and there can be no assurance that a regulatory body would agree with such determination for the purposes of the BHCA. If J.P. Morgan were to be deemed to be not in compliance, J.P. Morgan could be required to, among other things, either (1) restructure its relationship to us and companies owned by us so as to come in compliance, or (2) divest itself of such investments.

Additionally, under Section 13 of the BHCA, as implemented by final regulations (known as the Volcker Rule), during any time period that we are deemed controlled under the BHCA, we will be subject to the restrictions and prohibitions under the Volcker Rule. J.P. Morgan believes that we will be deemed controlled under the BHCA if J.P. Morgan or its affiliates holds 25% or more of our total equity or 5% or more of any class of our voting shares, outside of an initial one-year period from when J.P. Morgan first organized us. The Volcker Rule restrictions that would apply directly to us during any time period that we are controlled under the BHCA include a prohibition on us acquiring or retaining, as principal, any ownership interest in, or sponsoring, covered funds, as such terms are defined in the final regulations, unless the investment or activity is conducted in accordance with an exclusion or exemption. In addition, during any time period that we are deemed controlled under the BHCA, we will be subject to restrictions on trading that could adversely impact our ability to execute our investment strategy. These restrictions include limits on the types of instruments we may hold or the imposition of minimum holding periods for certain instruments, including, but not limited to, securities and derivatives. Should this occur our board of directors may determine to suspend our share repurchase plan or the Adviser may cause us to enter into or draw on a credit facility to fund repurchase requests, which may result in gains or losses, increased transaction and other costs or adverse tax consequences.

In addition, we are treated as an affiliate of JPMorgan Chase Bank, N.A. (“JPMCB”) for purposes of Sections 23A and 23B of the U.S. Federal Reserve Act, which place certain qualitative and quantitative restrictions on transactions between JPMCB or subsidiaries of JPMCB and its affiliates. Transactions between JPMCB and unrelated third parties may also be subject to Section 23A and 23B of the Federal Reserve Act if the proceeds of the transactions are transferred to, or are used for the benefit of, the affiliate. To the extent that we do business with JPMCB or subsidiaries of JPMCB, such transactions may be subject to these rules and, as such, may be

 

49


Table of Contents

subject to restrictions that make the transactions less advantageous to us than transactions with unaffiliated parties. There may be certain investment opportunities, investment strategies, or actions that the Investment Adviser will not undertake on behalf of us in view of these requirements or J.P. Morgan’s relationship with companies in which we invest.

We depend on the Adviser to develop appropriate systems and procedures to control operational risk.

Operational risks arising from mistakes made in the confirmation or settlement of transactions, from transactions not being properly booked, evaluated or accounted for or other similar disruption in our operations may cause us to suffer financial losses, the disruption of our business, liability to third parties, regulatory intervention or damage to our reputation. We depend on the Adviser and its affiliates to develop the appropriate systems and procedures to control operational risk. We rely heavily on our financial, accounting and other data processing systems. The ability of our systems to accommodate transactions could also constrain our ability to properly manage our portfolio. Generally, the Adviser will not be liable for losses incurred due to the occurrence of any such errors.

We are subject to the risk that our trading orders may not be executed in a timely and efficient manner due to various circumstances, including, without limitation, systems failure or human error. As a result, we could be unable to achieve the market position selected by the Adviser or might incur a loss in liquidating our positions. Since some of the markets in which we may effect transactions are over-the-counter or interdealer markets, the participants in such markets are typically not subject to credit evaluation or regulatory oversight comparable to that which members of exchange-based markets are subject. We are also exposed to the risk that a counterparty will not settle a transaction in accordance with its terms and conditions, thereby causing us to suffer a loss.

Cybersecurity risks could result in the loss of data, interruptions in our business, damage to our reputation, and subject us to regulatory actions, increased costs and financial losses, each of which could have a material adverse effect on our business and results of operations.

Our operations are highly dependent on the secure operation of the Adviser’s and other computer systems to manage, process, store and transmit information. Such technology systems, data and information may be vulnerable to damage or interruption from computer viruses, malware, network failures, computer and telecommunication failures, infiltration by unauthorized persons and security breaches (e.g., “hacking” or malicious software coding), usage errors by the respective professionals of the Adviser, J.P. Morgan and its affiliates, power outages and catastrophic events such as fires, tornadoes, floods, hurricanes and earthquakes. Although the Adviser, J.P. Morgan and its affiliates have implemented various measures to manage risks relating to these types of events, if these systems are compromised, become inoperable for extended periods of time or cease to function properly, we or other relevant parties may have to make a significant investment to fix or replace them. The failure of these systems or of disaster recovery plans for any reason could cause significant interruptions in our operations, potentially resulting in financial losses, interference with the ability to calculate the NAV, the inability to transact business, or a failure to maintain the security, confidentiality or privacy of sensitive data, including personal information relating to stockholders (and the beneficial owners of stockholders). Such a failure could harm our or the Adviser’s reputation, subject any such entity and their respective affiliates to legal claims, regulatory enforcement actions or liability and otherwise affect their business and financial performance. While we, J.P. Morgan, the Adviser and its affiliates will seek to maintain business continuity plans in the event of, and risk management systems and adequate levels of cyber-security protection to prevent, cyber-security incidents, there are inherent limitations in such plans and systems including the possibility that certain risks have not been identified. Furthermore, J.P. Morgan, the Adviser and its affiliates cannot control the cybersecurity plans and systems put in place by their service providers or any other third-parties whose operations may affect us or our stockholders. We and the Investors could be negatively impacted as a result.

Cybersecurity incidents and cyber-attacks have been occurring globally at a more frequent and severe level and will likely continue to increase in frequency in the future. Our information and technology systems as well as

 

50


Table of Contents

those of the Adviser and other related parties, such as service providers, may be vulnerable to damage or interruption from cybersecurity breaches, computer viruses or other malicious code, “phishing” attempts and other forms of social engineering, network failures, computer and telecommunication failures, infiltration by unauthorized persons and other security breaches, usage errors by their respective professionals or service providers, power, communications or other service outages and catastrophic events such as fires, tornadoes, floods, hurricanes and earthquakes. Cyberattacks and other security threats could originate from a wide variety of external sources, including cyber criminals, nation state hackers, hacktivists and other outside parties. Cyberattacks and other security threats could also originate from the malicious or accidental acts of insiders, such as the Adviser’s employees, or third-party agents and consultants. There has been an increase in the frequency and sophistication of the cyber and security threats J.P. Morgan faces, with attacks ranging from those common to businesses generally to those that are more advanced and persistent, which may target J.P. Morgan because J.P. Morgan, as a diversified global financial services firm, holds a significant amount of confidential and sensitive information about its customers, clients, investors, business activities, and its and its clients’ potential transaction activity and investments. As a result, J.P. Morgan and its affiliates, including the Adviser, may face a heightened risk of a security breach or disruption with respect to this information. There can be no assurance that measures J.P. Morgan takes to ensure the integrity of its systems will provide protection, especially because cyberattack techniques used change frequently or are not recognized until successful.

In addition, on May 25, 2018, the European Union’s General Data Protection Regulation (“GDPR”) came into effect. The GDPR aims to modernize the legal framework of data protection and privacy in Europe to ensure the consistent protection of personal data by making businesses more accountable for compliance with applicable requirements. Accordingly, onerous penalties will be imposed for breaches of the GDPR, including a failure to report cybersecurity breaches or to implement or maintain appropriate cybersecurity systems and protocols and while we will endeavor to maintain systems to avoid such breaches and penalties, there can be no assurance that these systems will always be effective in doing so.

There can be no assurance that cyber-security breaches or incursions with respect to ourselves, the Adviser, its affiliates or any of our investments will not occur in the future, particularly given cyber-attackers may specifically target critical infrastructure in which we invest.

Compliance with the SEC’s Regulation Best Interest by participating broker-dealers may negatively impact our ability to raise capital in this offering, which could harm our ability to achieve our investment objectives.

Commencing June 30, 2020, broker-dealers are required to comply with Regulation Best Interest, which, among other requirements, establishes a new standard of conduct for broker-dealers and their associated persons when making a recommendation of any securities transaction or investment strategy involving securities to a retail customer. The full impact of Regulation Best Interest on participating broker-dealers cannot be determined at this time, and it may negatively impact whether participating broker-dealers and their associated persons recommend this offering to certain retail customers. In particular, under SEC guidance concerning Regulation Best Interest, a broker-dealer recommending an investment in our shares should consider a number of factors, including, but not limited to, cost and complexity of the investment and reasonably available alternatives in determining whether there is a reasonable basis for the recommendation. Broker-dealers may recommend a more costly or complex product as long as they have a reasonable basis to believe is in the best interest of a particular retail customer. However, if broker-dealers instead choose alternatives to our shares, many of which likely exist, our ability to raise capital will be adversely affected. If Regulation Best Interest reduces our ability to raise capital in this offering, it may harm our ability to achieve our objectives.

 

51


Table of Contents

Risks Related to Investments in Real Estate

Our operating results will be affected by economic and regulatory changes that impact the real estate market in general.

We will be subject to risks generally attributable to the ownership of real property, including:

 

   

changes in global, national, regional or local economic, demographic or capital market conditions;

 

   

future adverse national real estate trends, including increasing vacancy rates, declining rental rates and general deterioration of market conditions;

 

   

changes in supply of or demand for similar properties in a given market or metropolitan area, which could result in rising vacancy rates or decreasing market rental rates;

 

   

vacancies, fluctuations in the average occupancy and room rates for hotel properties or inability to lease space on favorable terms;

 

   

increased competition for properties targeted by our investment strategy;

 

   

bankruptcies, financial difficulties or lease defaults by our tenants;

 

   

increases in interest rates and lack of availability of financing; and

 

   

changes in government rules, regulations and fiscal policies, including increases in property taxes, changes in zoning laws, limitations on rental rates, and increasing costs to comply with environmental laws.

All of these factors are beyond our control. Any negative changes in these factors could affect our performance and our ability to meet our obligations and make distributions to stockholders.

Our success is dependent on general market and economic conditions.

The real estate industry generally and the success of our investment activities in particular will both be affected by global and national economic and market conditions generally and by the local economic conditions where our properties are located. These factors may affect the level and volatility of real estate prices, which could impair our profitability or result in losses. In addition, general fluctuations in the market prices of securities and interest rates may affect our investment opportunities and the value of our investments. J.P. Morgan’s financial condition may be adversely affected by a significant economic downturn and it may be subject to legal, regulatory, reputational and other unforeseen risks that could have a material adverse effect on J.P. Morgan’s businesses and operations (including the Adviser).

A depression, recession or slowdown in the U.S. real estate market or one or more regional real estate markets, and to a lesser extent, the global economy (or any particular segment thereof) would have a pronounced impact on us, the value of our assets and our profitability, impede the ability of our assets to perform under or refinance their existing obligations, and impair our ability to effectively deploy our capital or realize upon investments on favorable terms. We would also be affected by any overall weakening of, or disruptions in, the financial markets. Any of the foregoing events could result in substantial losses to our business, which losses will likely be exacerbated by the presence of leverage in our capital structure or our investments capital structures.

Market disruptions in a single country could cause a worsening of conditions on a regional and even global level, and economic problems in a single country are increasingly affecting other markets and economies. A continuation of this trend could result in problems in one country adversely affecting regional and even global economic conditions and markets. For example, concerns about the fiscal stability and growth prospects of certain European countries in the last economic downturn had a negative impact on most economies of the Eurozone and global markets. The occurrence of similar crises in the future could cause increased volatility in the economies and financial markets of countries throughout a region, or even globally.

 

52


Table of Contents

The Russian Federation invaded Ukraine on February 24, 2022, which has resulted in rising geopolitical tensions. The United States, the United Kingdom, European Union member states and other countries have imposed economic sanctions on the Russian Federation, parts of Ukraine and various designated parties. As further military conflicts and economic sanctions continue to evolve, it has become increasingly difficult to predict the impact of these events or how long they will last. Depending on direction and timing, the Russian Federation-Ukraine conflict may exacerbate normal risks associated with the performance of our investments.

For example, as a result of the 2008 financial crisis, the availability of debt financing secured by commercial real estate was significantly restricted as a result of tightened lending standards for a prolonged period. As a result of the uncertainties in the credit market, real estate investors were unable to obtain debt financing on attractive terms, which adversely affected investment returns on acquisitions or their ability to make acquisitions or property improvements. Any future financial market disruptions may force us to use a greater proportion of our offering proceeds to finance our acquisitions and fund property improvements, reducing the cash available to pay distributions or satisfy repurchase requests and reducing the number of acquisitions we would otherwise make.

Certain countries have been susceptible to epidemics and pandemics, most recently novel coronavirus know us COVID-19, which has been designated as a pandemic by the World Health Organization. The outbreak of such epidemics or pandemics, together with the resulting restrictions on travel or quarantines imposed, have had a negative impact on the economy and business activity globally (including in the markets in which we expect to invest), and thereby could adversely affect the performance of our future investments. Furthermore, the rapid development of epidemics or pandemics could preclude prediction as to their ultimate adverse impact on economic and market conditions, and, as a result, present material uncertainty and risk with respect to us and the performance of our investments. These epidemics or pandemics could have particularly adverse impacts on certain industries, such as the hospitality and leisure industries, and may also have particular negative effects on certain regions in which we own investments.

The current outbreak of COVID-19 has caused severe disruptions in the U.S. and global economy.

The global impact of the outbreak of COVID-19 has been widespread and many countries reacted to the outbreak by instituting quarantines and restrictions on travel, closing financial markets and restricting trading, and limiting operations of non-essential businesses. While many of these restrictions have been lifted, a surge in new cases could cause these restrictions to be reinstated. The reactions to the pandemic created disruption in global supply chains and adversely impacted many industries. Although vaccines for COVID-19 have been made available to the general public in the United States and in many places around the world, vaccination rates vary, the vaccines may lose effectiveness without boosters and new strains of COVID-19 may emerge that are resistant to the vaccines. The rapid development and fluidity of this situation precludes any prediction as to the ultimate adverse impact of COVID-19 on economic and market conditions, and, as a result, present uncertainty and risk with respect to us. The full extent of the impact and effects of COVID-19 will depend on future developments, including, among other factors, the duration and spread of the outbreak, along with related travel advisories, quarantines and restrictions, the recovery time of the disrupted supply chains and industries, the impact of labor market interruptions, the impact of government interventions, and uncertainty with respect to the duration of the global economic slowdown. COVID-19 and the current financial, economic and capital markets environment, and future developments in these and other areas present uncertainty and risk with respect to our performance, results of operations and ability to pay distributions and satisfy repurchase requests.

We may be subject to additional risks from our non-U.S. investments.

We may invest in real estate located outside of the United States and real estate-related investments issued in, or backed by real estate in, countries outside the United States, including Canada, Europe, the Asia-Pacific region and potentially other international markets. Non-U.S. real estate and real estate-related investments involve certain factors not typically associated with investing in real estate and real estate-related investments in the

 

53


Table of Contents

United States, including risks relating to (i) currency exchange matters, including fluctuations in the rate of exchange between the U.S. dollar and the various non-United States currencies in which such investments are denominated, and costs associated with conversion of investment principal and income from one currency into another; (ii) differences in conventions relating to documentation, settlement, corporate actions, stakeholder rights and other matters; (iii) differences between U.S. and non-U.S. real estate markets, including potential price volatility in and relative illiquidity of some non-U.S. markets; (iv) the absence of uniform accounting, auditing and financial reporting standards, practices and disclosure requirements and differences in government supervision and regulation; (v) certain economic, social and political risks, including potential exchange-control regulations, potential restrictions on non-U.S. investment and repatriation of capital, the risks associated with political, economic or social instability, including the risk of sovereign defaults, regulatory change, and the possibility of expropriation or confiscatory taxation or the imposition of withholding or other taxes on dividends, interest, capital gains, other income or gross sale or disposition proceeds, and adverse economic and political developments; (vi) the possible imposition of non-U.S. taxes on income and gains and gross sales or other proceeds recognized with respect to such investments; (vii) differing and potentially less well-developed or well-tested corporate laws regarding stakeholder rights, creditors’ rights (including the rights of secured parties), fiduciary duties and the protection of investors; (viii) different laws and regulations including differences in the legal and regulatory environment or enhanced legal and regulatory compliance; (ix) political hostility to investments by foreign investors; and (x) less publicly available information. Furthermore, while we may have the capacity, but not the obligation, to mitigate such additional risks, including through the utilization of certain foreign exchange hedging instruments, there is no guarantee that we will be successful in mitigating such risks and in turn may introduce additional risks and expenses linked to such efforts.

Our portfolio may be concentrated in a limited number of industries, geographies or investments.

Our portfolio may be heavily concentrated at any time in only a limited number of industries, geographies or investments, and, as a consequence, our aggregate return may be substantially affected by the unfavorable performance of even a single investment. To the extent the Adviser concentrates our investments in a particular type of asset or geography, our portfolio may become more susceptible to fluctuations in value resulting from adverse economic or business conditions affecting that particular type of asset or geography. Investors have no assurance as to the degree of diversification in our investments, either by geographic region or asset type.

We may change our investment and operational policies without stockholder consent.

Except for changes to the investment restrictions contained in our charter, which require stockholder consent to amend, we may change our investment and operational policies, including our policies with respect to investments, operations, indebtedness, capitalization and distributions, at any time without the consent of our stockholders, which could result in our making investments that are different from, and possibly riskier or more highly leveraged than, the types of investments described in this prospectus. Our board of directors also approved very broad investment guidelines with which we must comply, but these guidelines provide the Adviser with broad discretion and can be changed by our board of directors. A change in our investment strategy may, among other things, increase our exposure to real estate market fluctuations, default risk and interest rate risk, all of which could materially affect our results of operations and financial condition.

We may have difficulty selling our investments, which may limit our flexibility and ability to pay distributions.

Because real estate and certain real estate-related investments are relatively illiquid, it could be difficult for us to promptly sell one or more of our investments on favorable terms. Additionally, we may in the future agree to lock-out or other provisions when we acquire a property investment that materially restricts us from selling such property or our interest in such property for a period of time. This may limit our ability to change our portfolio quickly in response to adverse changes in the performance of any such property or economic or market trends. In addition, U.S. federal tax laws that impose a 100% excise tax on gains from sales of dealer property by a REIT (generally, property held for sale, rather than investment) could limit our ability to sell properties and may affect

 

54


Table of Contents

our ability to sell properties without adversely affecting returns to our stockholders. These restrictions could adversely affect our results of operations and financial condition.

We face risks associated with property acquisitions.

We intend to acquire properties and portfolios of properties, including large portfolios that could result in changes to our capital structure. Our acquisition activities and their success are subject to the following risks:

 

   

we may be unable to complete an acquisition after making a non-refundable deposit and incurring certain other acquisition- related costs;

 

   

we may be unable to obtain financing for acquisitions on commercially reasonable terms or at all;

 

   

acquired properties may fail to perform as expected;

 

   

acquired properties may be located in new markets in which we may face risks associated with a lack of market knowledge or understanding of the local economy, lack of business relationships in the area and unfamiliarity with local governmental and permitting procedures; and

 

   

we may be unable to quickly and efficiently integrate new acquisitions, particularly acquisitions of portfolios of properties, into our existing operations.

In addition, while we will invest primarily in stabilized, income-generating real estate, we also expect to acquire assets that require some amount of capital investment in order to be renovated or repositioned. These investments are generally subject to higher risk of loss than investments in stabilized real estate and there is no guarantee that any renovation or repositioning will be successful, or that the actual costs will not be greater than our estimates.

Certain of our investments may have additional capital requirements.

Certain of our investments, including those that may be in a development phase, if any, are expected to require additional financing to satisfy their working capital requirements or development strategies. The amount of such additional financing needed will depend upon the maturity and objectives of the particular asset, which may be an unfavorable price at such time. Each round of financing (whether from us or other investors) is typically intended to provide enough capital to reach the next major milestone in an asset’s life-cycle. If the funds provided are not sufficient, additional capital may be required to be raised at a price unfavorable to the existing investors, including us. In addition, we may make additional debt and equity investments or exercise warrants, options, convertible securities or other rights that were acquired in the initial investment in such portfolio company in order to preserve our proportionate ownership when a subsequent financing is planned, or to protect our investment when such portfolio company’s performance does not meet expectations. The availability of capital is generally a function of capital market conditions that are beyond the control of us or any portfolio company. There can be no assurance that we or any portfolio company will be able to predict accurately the future capital requirements necessary for success or that additional funds will be available from any source. Failure to provide sufficient additional capital with respect to an investment could adversely affect our performance.

The sale and disposition of real properties carry certain litigation risks at the property level that may reduce our profitability and the return on your investment.

The acquisition, ownership and disposition of real properties carry certain specific litigation risks. Litigation may be commenced with respect to a property acquired by us in relation to activities that took place prior to our acquisition of such property. In addition, at the time of disposition of an individual property, a potential buyer may claim that it should have been afforded the opportunity to purchase the asset or alternatively that such potential buyer should be awarded due diligence expenses incurred or statutory damages for misrepresentation relating to disclosure made, if such buyer is passed over in favor of another as part of our efforts to maximize

 

55


Table of Contents

sale proceeds. Similarly, successful buyers may later sue us under various damage theories, including those sounding in tort, for losses associated with latent defects or other problems not uncovered in due diligence.

Competition for investment opportunities may reduce our profitability and the return on your investment.

We face competition from various entities for investment opportunities in properties, including other REITs, real estate operating companies, pension funds, insurance companies, investment funds and companies, partnerships and developers, some of which are likely a source of reasonable alternatives under Regulation Best Interest. In addition to third-party competitors, other programs sponsored by the Adviser and its affiliates, particularly those with investment strategies that overlap with ours may seek investment opportunities under the Adviser’s prevailing policies and procedures. Some of these entities may have greater access to capital to acquire properties than we have. Competition from these entities may reduce the number of suitable investment opportunities offered to us or increase the bargaining power of property owners seeking to sell. Additionally, disruptions and dislocations in the credit markets could have a material impact on the cost and availability of debt to finance real estate acquisitions, which is a key component of our acquisition strategy. The lack of available debt on reasonable terms or at all could result in a further reduction of suitable investment opportunities and create a competitive advantage for other entities that have greater financial resources than we do. In addition, over the past several years, a number of real estate funds and publicly traded and public, non-listed REITs have been formed and others have been consolidated (and many such existing funds have grown in size) for the purpose of investing in real estate and real estate-related investments. Additional real estate funds, vehicles and REITs with similar investment objectives are expected to be formed in the future by other unrelated parties and further consolidations may occur (resulting in larger funds and vehicles). Consequently, it is expected that increased competition for appropriate investment opportunities would reduce the number of investment opportunities available to us and adversely affect the terms, including price, upon which investments can be made. This competition may cause us to acquire properties and other investments at higher prices or by using less-than-ideal capital structures, and in such case our returns will be lower and the value of our assets may not appreciate or may decrease significantly below the amount we paid for such assets. If such events occur, you may experience a lower return on your investment.

We may make a substantial amount of joint venture investments, including with Other J.P. Morgan Accounts. Joint venture investments could be adversely affected by our lack of sole decision-making authority, our reliance on the financial condition of our joint venture partners and disputes between us and our joint venture partners.

We may co-invest in the future with Other J.P. Morgan Accounts or third parties in partnerships or other entities that own real estate properties, which we collectively refer to as joint ventures. We likely will acquire non-controlling interests or shared control interests in joint ventures. Even if we have some control in a joint venture, we would not be in a position to exercise sole decision-making authority regarding the joint venture. Investments in joint ventures may, under certain circumstances, involve risks not present were another party not involved, including the possibility that joint venture partners might become bankrupt or fail to fund their required capital contributions. Joint venture partners may have economic or other business interests or goals that are inconsistent with our business interests or goals, and may be in a position to take actions contrary to our policies or objectives. Such investments may also have the potential risk of impasses on decisions, such as a sale, because neither we nor the joint venture partner would have full control over the joint venture. Disputes between us and joint venture partners may result in litigation or arbitration that would increase our expenses and prevent our officers and directors from focusing their time and effort on our business. Consequently, actions by or disputes with joint venture partners might result in subjecting properties owned by the joint venture to additional risk. In addition, we may in certain circumstances be liable for the actions of our joint venture partners.

In addition, in connection with investments in which we participate alongside any Other J.P. Morgan Accounts, the Adviser may decline to exercise, or delegate to a third party, certain control, foreclosure and similar governance rights relating to such investments for legal, tax, regulatory or other reasons. There is no guarantee that we will be able to co-invest with any Other J.P. Morgan Account. We will not participate in joint ventures in

 

56


Table of Contents

which we do not have or share control to the extent that we believe such participation would potentially threaten our status as a non-investment company exempt from the Investment Company Act. This may prevent us from receiving an allocation with respect to certain investment opportunities that are suitable for both us and one or more Other J.P. Morgan Accounts.

If we have a right of first refusal to buy out a joint venture partner, we may be unable to finance such a buy-out if it becomes exercisable or we are required to purchase such interest at a time when it would not otherwise be in our best interest to do so. If our interest is subject to a buy/sell right, we may not have sufficient cash, available borrowing capacity or other capital resources to allow us to elect to purchase an interest of a joint venture partner subject to the buy/sell right, in which case we may be forced to sell our interest as the result of the exercise of such right when we would otherwise prefer to keep our interest. In some joint ventures, we may be obligated to buy all or a portion of our joint venture partner’s interest in connection with a crystallization event, and we may be unable to finance such a buy-out when such crystallization event occurs, which may result in interest or other penalties accruing on the purchase price. If we buy our joint venture partner’s interest we will have increased exposure in the underlying investment. The price we use to buy our joint venture partner’s interest or sell our interest is typically determined by negotiations between us and our joint venture partner and there is no assurance that such price will be representative of the value of the underlying property or equal to our then-current valuation of our interest in the joint venture that is used to calculate our NAV. Finally, we may not be able to sell our interest in a joint venture if we desire to exit the venture for any reason or if our interest is likewise subject to a right of first refusal of our joint venture partner, our ability to sell such interest may be adversely impacted by such right. Joint ownership arrangements with J.P. Morgan affiliates may also entail further conflicts of interest.

Some additional risks and conflicts related to our joint venture investments (including joint venture investments with J.P. Morgan affiliates) include:

 

   

the joint venture partner could have economic or other interests that are inconsistent with or different from our interests, including interests relating to the financing, management, operation, leasing or sale of the assets purchased by such joint venture;

 

   

our joint venture partners may receive ongoing fees from our joint ventures, including promote payments and potential buyouts of their equity investments, all of which may reduce amounts otherwise payable to us;

 

   

tax, Investment Company Act and other regulatory requirements applicable to the joint venture partner could cause it to want to take actions contrary to our interests;

 

   

the joint venture partner could have joint control or joint governance of the joint venture even in cases where its economic stake in the joint venture is significantly less than ours;

 

   

under the joint venture arrangement, it is possible that neither we nor the joint venture partner will be in a position to unilaterally control the joint venture, and deadlocks may occur. Such deadlocks could adversely impact the operations and profitability of the joint venture, including as a result of the inability of the joint venture to act quickly in connection with a potential acquisition or disposition. In addition, depending on the governance structure of such joint venture partner, decisions of such vehicle may be subject to approval by individuals who are independent of J.P. Morgan;

 

   

under the joint venture arrangement, we and the joint venture partner may have a buy/sell right and, as a result of an impasse that triggers the exercise of such right, we may be forced to sell our investment in the joint venture, or buy the joint venture partner’s share of the joint venture at a time when it would not otherwise be in our best interest to do so;

 

   

our participation in investments in which a joint venture partner participates will be less than what our participation would have been had such joint venture partner not participated, and because there may be no limit on the amount of capital that such joint venture partner can raise, the degree of our participation in such investments may decrease over time;

 

57


Table of Contents
   

under the joint venture arrangement, we and the joint venture partner could each have preemptive rights in respect of future issuances by the joint venture, which could limit a joint venture’s ability to attract new third-party capital;

 

   

under the joint venture arrangement, a removal of the Adviser could trigger change of control restrictions that may include buy/sell rights like those described above, a loss of governance rights in the joint venture or other adverse consequences;

 

   

under the joint venture arrangement, the termination or non-renewal of the Adviser pursuant to the terms of the advisory agreement could trigger change of control restrictions that may include buy/sell rights like those described above, a loss of governance rights in the joint venture or other adverse consequences;

 

   

under the joint venture arrangement, we and the joint venture partner could be subject to lock-ups, which could prevent us from disposing of our interests in the joint venture at a time it determines it would be advantageous to exit; and

 

   

the joint venture partner could have a right of first offer, tag-along rights, drag-along rights, consent rights or other similar rights in respect of any transfers of the ownership interests in the joint venture to third parties, which could have the effect of making such transfers more complicated or limiting or delaying us from selling our interest in the applicable investment.

Furthermore, we may have conflicting fiduciary obligations if we acquire properties with J.P. Morgan affiliates or other related entities; as a result, in any such transaction we may not have the benefit of arm’s-length negotiations of the type normally conducted between unrelated parties.

Acquiring or attempting to acquire multiple properties in a single transaction may adversely affect our operations.

From time to time, we may acquire multiple properties in a single transaction. Portfolio acquisitions typically are more complex and expensive than single-property acquisitions, and the risk that a multiple-property acquisition does not close may be greater than in a single-property acquisition. Portfolio acquisitions may also result in us owning investments in geographically dispersed markets, placing additional demands on the management of the properties in the portfolio. In addition, a seller may require that a group of properties be purchased as a package or also include certain additional investments or transactions even though, were it not part of the overall transaction, we may not want to purchase one or more properties included in such portfolio or participate in such additional investments or transactions. In these situations, if we are unable to identify another person or entity to acquire the unwanted properties or investments, or if the seller imposes a lock-out period or other restriction on a subsequent sale, we will be responsible for procuring a property manager or leasing agent to operate such properties or attempt to dispose of such properties or investments (if not subject to a lock-out period). We may also share the acquisition of large portfolios of properties with our affiliates, which can result in conflicts of interest, including as to the allocation of properties within the portfolio and the prices attributable to such properties. See “Risks Related to Conflicts of Interest—We may invest in joint ventures with Other J.P. Morgan Accounts or divide a pool of investments among us and Other J.P. Morgan Accounts.” It may also be difficult for the Adviser to fully analyze each property in a large portfolio, increasing the risk that properties do not perform as anticipated. We also may be required to accumulate a large amount of cash to fund such acquisitions. We would expect the returns that we earn on such cash to be less than the returns on investments in real property. The risks related to acquiring multiple properties in a single transaction may be more pronounced in single-family residential (“SFR”) acquisitions, where numerous SFR properties each with relatively small values individually are acquired in large portfolio, making it difficult for the Adviser to analyze individual properties. Therefore, acquiring multiple properties in a single transaction may reduce the overall yield on our portfolio.

 

58


Table of Contents

In the event we obtain options to acquire properties, we may lose the amount paid for such options whether or not the underlying property is purchased.

We may obtain options to acquire certain properties. The amount paid for an option, if any, is normally surrendered if the property is not purchased and may or may not be credited against the purchase price if the property is purchased. Any unreturned option payments will reduce the amount of cash available for further investments or distributions to our stockholders.

Our ability to redeem all or a portion of our investments in the JPM-Advised Funds is subject to significant restrictions.

We expect to make investments in the JPM-Advised Funds, which will be subject to significant restrictions. Our investments in the JPM-Advised Funds will be treated the same as investments by other investors in the JPM-Advised Funds, and the managers of the JPM-Advised Funds may limit redemptions, including as a result of certain tax, regulatory or other considerations. We may not be able to exit the JPM-Advised Funds or liquidate all or a portion of our interests in the JPM-Advised Funds.

We cannot assure you that the JPM-Advised Funds will have capital available on favorable terms or at all to fund the redemption of interests. If the JPM-Advised Funds are not able to raise additional capital to meet redemption requests, the JPM-Advised Funds may be required to sell assets that they would otherwise elect to retain or sell assets or otherwise raise capital on less than favorable terms or at a time when they would not otherwise do so. If the JPM-Advised Funds are forced to sell any assets under such circumstances, the disposition of such assets could materially adversely impact their operations and ability to make distributions to us and, consequently, the value of our investment in the JPM-Advised Funds.

In our due diligence review of potential investments, we may rely on third-party consultants and advisors and representations made by sellers of potential portfolio properties, and we may not identify all relevant facts that may be necessary or helpful in evaluating potential investments.

Before making investments, due diligence will typically be conducted in a manner that we deem reasonable and appropriate based on the facts and circumstances applicable to each investment. Due diligence may entail evaluation of important and complex business, financial, tax, accounting, environmental, social governance, real property and legal issues. Outside consultants, legal advisors, appraisers, accountants, investment banks and other third parties, including affiliates of the Adviser or J.P. Morgan, may be involved in the due diligence process to varying degrees depending on the type of investment, the costs of which will be borne by us. Such involvement of third-party advisors or consultants may present a number of risks primarily relating to the Adviser’s reduced control of the functions that are outsourced. Where affiliates of J.P. Morgan are utilized, the Adviser’s management fee will not be offset for the fees paid or expenses reimbursed to such affiliates. In addition, if the Adviser is unable to timely engage third-party providers, the ability to evaluate and acquire more complex targets could be adversely affected. In the due diligence process and when making an assessment regarding a potential investment, the Adviser will rely on the resources available to it, including information provided by the target of the investment and, in some circumstances, third-party investigations. The Adviser’s due diligence investigation with respect to any investment opportunity may not reveal or highlight all relevant facts that may be necessary or helpful in evaluating such investment opportunity, particularly for large portfolio investments. Moreover, such an investigation will not necessarily result in the investment being successful. There can be no assurance that attempts to provide downside protection with respect to investments, including pursuant to risk management procedures described in this prospectus, will achieve their desired effect and potential investors should regard an investment in us as being speculative and having a high degree of risk.

 

59


Table of Contents

Certain properties may require an expedited transaction, which may result in limited information being available about the property prior to its acquisition.

Investment analyses and decisions by the Adviser may be required to be undertaken on an expedited basis to take advantage of investment opportunities. In such cases, the information available to the Adviser at the time of making an investment decision may be limited, and the Adviser may not have access to detailed information regarding the investment property or portfolio of properties, such as physical characteristics, environmental matters, zoning regulations or other local conditions affecting such investment. Therefore, no assurance can be given that the Adviser will have knowledge of all circumstances that may adversely affect an investment, and we may make investments which we would not have made if more extensive due diligence had been undertaken. Because large portfolios of properties still generally require diligence to analyze individual properties, these risks are exacerbated in expedited transactions of large portfolios. In addition, the Adviser may use consultants, legal advisors, appraisers, accountants, investment banks and other third parties in connection with its evaluation or diligence of certain investments. No assurance can be given as to the accuracy or completeness of the information provided by such third parties, and we may incur liability as a result of such third parties’ actions.

There can be no assurance that the Adviser will be able to detect or prevent irregular accounting, employee misconduct or other fraudulent practices or material misstatements or omissions by the seller in connection with our property acquisitions during the due diligence phase or during our efforts to monitor and disclose information about the investment on an ongoing basis or that any risk management procedures implemented by us will be adequate.

In the event of fraud by the seller of any portfolio property, we may suffer a partial or total loss of capital invested in that property. An additional concern is the possibility of material misrepresentation or omission on the part of the seller. Such inaccuracy or incompleteness may adversely affect the value of our investments in such portfolio property. We will rely upon the accuracy and completeness of representations made by sellers of portfolio properties in the due diligence process to the extent reasonable when we make our investments, but cannot guarantee such accuracy or completeness.

In addition, we will rely on information, including financial information and non-GAAP metrics, provided by sellers of our investments for disclosure to our investors about potential acquisitions or current assets owned by us. Accordingly, although we believe such information to be accurate, such information cannot be independently verified by the Adviser, and in some cases such information has not been independently reviewed or audited while under our ownership or control or at all. We cannot assure you that the financial statements or metrics of properties we will acquire would not be materially different if such statements or metrics had been independently audited or reviewed.

Consultants, legal advisors, appraisers, accountants, investment banks and other third parties may be involved in the due diligence process or the ongoing operation of our portfolio properties to varying degrees depending on the type of investment. For example, certain asset management and finance functions, such as data entry relating to a portfolio property, may be outsourced to a third-party service provider whose fees and expenses will be borne by such portfolio property or us. Such involvement of third-party advisors or consultants may present a number of risks primarily relating to our reduced control of the functions that are outsourced.

We will rely on property managers to operate our properties and leasing agents to lease vacancies in our properties.

The Adviser intends to hire property managers to manage our properties and leasing agents to lease vacancies in our properties. These property managers may be our affiliates, subject to applicable law, or partners in joint ventures that we enter into. We may also use portfolio entities owned by us to provide these property management, leasing and similar services. The property managers will have significant decision-making authority with respect to the management of our properties. We will be particularly dependent on property managers of any hospitality and leisure properties we invest in. As a result, our ability to direct and control how

 

60


Table of Contents

our properties are managed on a day-to-day basis may be limited. Thus, the success of our business may depend in large part on the ability of our property managers to manage the day-to-day operations and the ability of our leasing agents to lease vacancies in our properties. In cases where we use one of our portfolio entities to provide property management services, we will directly incur the expenses of property management and the other costs and obligations associated with operating the portfolio entity, including the compensation of our portfolio entity employees. Any adversity experienced by, or problems in our relationship with, our property managers or leasing agents could adversely impact the operation and profitability of our properties.

We will depend on tenants for our revenue, and therefore our revenue will be dependent on the success and economic viability of our tenants. Our reliance on single or significant tenants in certain buildings may decrease our ability to lease vacated space and could adversely affect our income, performance, operations and ability to pay distributions.

We expect that rental income from real property will, directly or indirectly, constitute a significant portion of our income. Delays in collecting accounts receivable from tenants could adversely affect our cash flows and financial condition. In addition, the inability of a single major tenant or a number of smaller tenants to meet their rental obligations would adversely affect our income. Therefore, our financial success will be indirectly dependent on the success of the businesses operated by the tenants in our properties or in the properties securing loans we may own. The weakening of the financial condition of or the bankruptcy or insolvency of a significant tenant or a number of smaller tenants and vacancies caused by defaults of tenants or the expiration of leases may adversely affect our operations, performance and our ability to pay distributions.

Generally, under U.S. bankruptcy law, a debtor tenant has 120 days to exercise the option of assuming or rejecting the obligations under any unexpired lease for nonresidential real property, which period may be extended once by the bankruptcy court for an additional 90 days. If the tenant assumes its lease, the tenant must cure all defaults under the lease and may be required to provide adequate assurance of its future performance under the lease. If the tenant rejects the lease, we will have a claim against the tenant’s bankruptcy estate. Although rent owing for the period between filing for bankruptcy and rejection of the lease may be afforded administrative expense priority and paid in full, pre-bankruptcy arrears and amounts owing under the remaining term of the lease will be afforded general unsecured claim status (absent collateral securing the claim). Moreover, amounts owing under the remaining term of the lease will be capped. Other than equity and subordinated claims, general unsecured claims are the last claims paid in a bankruptcy and therefore funds may not be available to pay such claims in full.

Some of our properties may be leased to a single or significant tenant and, accordingly, may be suited to the particular or unique needs of such tenant. We may have difficulty replacing such a tenant if the floor plan of the vacant space limits the types of businesses that can use the space without major renovation. In addition, the resale value of the property could be diminished because the market value of a particular property will depend principally upon the value of the leases of such property.

Similarly, some of our properties, including, for example, industrial warehouses and student housing properties, may be leased out to single tenants or tenants that are otherwise reliant on a single enterprise to remain in business and hotel properties are generally operated by a single operator. Adverse impacts to such tenants, businesses or operators, including as a result of changes in market or economic conditions, natural disasters, outbreaks of an infectious disease, pandemic or any other serious public health concern, political events or other factors that may impact the operation of these properties, may have negative effects on our business and financial results. As a result, such tenants or operators may be required to suspend operations for what could be an extended period of time. Further, if such tenants default under their leases or such operators are unable to operate, we may not be able to promptly enter into a new lease or operating arrangement, rental rates or other terms under any new leases or operating arrangement may be less favorable than the terms of the existing lease or operating arrangement or we may be required to make capital improvements to such properties for a new tenant or operator, any of which could adversely impact our operating results.

 

61


Table of Contents

We may be unable to renew leases as leases expire.

We may not be able to lease properties that are vacant or become vacant because a tenant decides not to renew its lease or by the continued default of a tenant under its lease. In addition, certain of the properties we acquire may have some level of vacancy at the time of acquisition. Certain other properties may be specifically suited to the particular needs of a tenant and may become vacant after we acquire them. Even if a tenant renews its lease or we enter into a lease with a new tenant, the terms of the new lease may be less favorable than the terms of the old lease. In addition, the resale value of the property could be diminished because the market value may depend principally upon the value of the property’s leases. If we are unable to promptly renew or enter into new leases, or if the rental rates are lower than expected, our results of operations and financial condition will be adversely affected. For example, following the termination or expiration of a tenant’s lease there may be a period of time before we will begin receiving rental payments under a replacement lease. During that period, we will continue to bear fixed expenses such as interest, real estate taxes, maintenance, security, repairs and other operating expenses. In addition, declining economic conditions may impair our ability to attract replacement tenants and achieve rental rates equal to or greater than the rents paid under previous leases. Increased competition for tenants may require us to make capital improvements to properties which would not have otherwise been planned. Any unbudgeted capital improvements that we undertake may divert cash that would otherwise be available for distributions or for satisfying repurchase requests. Ultimately, to the extent that we are unable to renew leases or re-let space as leases expire, decreased cash flow from tenants will result, which could adversely impact our operating results.

We may be required to expend funds to correct defects or to make improvements before a tenant can be found for a property at an attractive lease rate or an investment in a property can be sold. No assurance can be given that we will have funds available to correct those defects or to make those improvements. In acquiring a property, we may agree to lock-out provisions that materially restrict us from selling that property for a period of time or impose other restrictions, such as a limitation on the amount of debt that can be placed on that property. These factors and others that could impede our ability to respond to adverse changes in the performance of our properties could significantly affect our financial condition and operating results.

Leases with retail properties’ tenants may restrict us from re-leasing space.

Most leases with retail tenants contain provisions giving the particular tenant the exclusive right to sell particular types of merchandise or provide specific types of services within the particular retail center. These provisions may limit the number and types of prospective tenants interested in leasing space in a particular retail property.

Our properties will face significant competition.

We may face significant competition from owners, operators and developers of properties. Substantially all of our properties will face competition from similar properties in the same market. This competition may affect our ability to attract and retain tenants and may reduce the rents we are able to charge. These competing properties may have vacancy rates higher than our properties, which may result in their owners being willing to lease available space at lower prices than the space in our properties. If one of our properties were to lose an anchor tenant, this could impact the leases of other tenants, who may be able to modify or terminate their leases as a result.

Our properties may be leased at below-market rates under long-term leases.

We may seek to negotiate longer-term leases to reduce the cash flow volatility associated with lease rollovers, provided that contractual rent increases are generally included. In addition, where appropriate, we will seek leases that provide for operating expenses, or expense increases, to be paid by the tenants. These leases may allow tenants to renew the lease with pre-defined rate increases. If we do not accurately judge the potential for increases in market rental rates, or if our negotiated increases provide for a discount to then-current market rental rates (in exchange for lower volatility), we may set the rental rates of these long-term leases at levels such that

 

62


Table of Contents

even after contractual rental increases, the resulting rental rates are less than then-current market rental rates. Further, we may be unable to terminate those leases or adjust the rent to then-prevailing market rates. As a result, our income and distributions to our stockholders could be lower than if we did not enter into long-term leases.

We may experience material losses or damage related to our properties and such losses may not be covered by insurance.

We may experience material losses related to our properties arising from natural disasters, such as extreme weather events, climate change, earthquakes or floods, and acts of God, vandalism or other crime, faulty construction or accidents, fire, outbreaks of an infectious disease, pandemic or any other serious public health concern, war, acts of terrorism or other catastrophes. We plan to carry insurance covering our properties under policies the Adviser deems appropriate. The Adviser will select policy specifications and insured limits that it believes to be appropriate and adequate given the relative risk of loss, the cost of the coverage and industry practice. Insurance policies on our properties may include some coverage for losses that are generally catastrophic in nature, such as losses due to terrorism, earthquakes and floods, but we cannot assure you that it will be adequate to cover all losses and some of our policies will be insured subject to limitations involving large deductibles or co-payments and policy limits that may not be sufficient to cover losses. In general, losses related to terrorism are becoming harder and more expensive to insure against. In some cases, the insurers exclude terrorism, in others the coverage against terrorist acts is limited or available only for a significant price. A similar dynamic has been unfolding with respect to certain weather and fire events, with insurers excluding certain investments that have high risk of weather, earthquake or fire events. As the effects of climate change increase, we expect the frequency and impact of weather and climate-related events and conditions could increase as well. As a result, not all investments may be insured against terrorism, weather or fire. If we or one or more of our tenants experience a loss that is uninsured or that exceeds policy limits, we could lose the capital invested in the damaged properties as well as the anticipated future cash flows from those properties. In addition, if the damaged properties are subject to recourse indebtedness, we would continue to be liable for the indebtedness, even if these properties were irreparably damaged. Certain of these events, such as war or an outbreak of an infectious disease, could have a broader negative impact on the global or local economy, thereby adversely affecting us or the Adviser.

The impacts of climate-related initiatives at the U.S. federal and state levels remain uncertain at this time but could result in increased operating costs.

Government authorities and various interest groups are promoting laws and regulations that could limit greenhouse gas (“GHG”) emissions due to concerns over contributions to climate change. The United States Environmental Protection Agency (the “EPA”) has moved to regulate GHG emissions from large stationary sources, including electricity producers, and mobile sources, through fuel efficiency and other requirements, using its existing authority under the Clean Air Act. Moreover, certain state and regional programs are being implemented to require reductions in GHG emissions. Any additional taxation or regulation of energy use, including as a result of (i) the regulations that the EPA has proposed or may propose in the future, (ii) state programs and regulations, or (iii) renewed GHG legislative efforts by future Congresses, could result in increased operating costs that we may not be able to effectively pass on to our tenants. In addition, any increased regulation of GHG emissions could impose substantial costs on our industrial tenants. These costs include, for example, an increase in the cost of the fuel and other energy purchased by our industrial tenants and capital costs associated with updating or replacing their trucks earlier than planned. Any such increased costs could impact the financial condition of our industrial tenants and their ability to meet their lease obligations and to lease or re-lease our properties.

 

63


Table of Contents

We could become subject to liability for environmental violations, regardless of whether we caused such violations.

We could become subject to liability in the form of fines or damages for noncompliance with environmental laws and regulations. These laws and regulations generally govern wastewater discharges, air emissions, the operation and removal of underground and above-ground storage tanks, the use, storage, treatment, transportation and disposal of solid hazardous materials, the remediation of contaminated property associated with the disposal of solid and hazardous materials and other health and safety-related concerns. Some of these laws and regulations may impose joint and several liability on tenants, owners or managers for the costs of investigation or remediation of contaminated properties, regardless of fault or the legality of the original disposal. Under various federal, state and local environmental laws, ordinances, and regulations, a current or former owner or manager of real property may be liable for the cost to remove or remediate hazardous or toxic substances, wastes, or petroleum products on, under, from, or in such property. These costs could be substantial and liability under these laws may attach whether or not the owner or manager knew of, or was responsible for, the presence of such contamination. Even if more than one person may have been responsible for the contamination, each liable party may be held entirely responsible for all of the clean-up costs incurred.

In addition, third parties may sue the owner or manager of a property for damages based on personal injury, natural resources, or property damage or for other costs, including investigation and clean-up costs, resulting from the environmental contamination. The presence of contamination on one of our properties, or the failure to properly remediate a contaminated property, could give rise to a lien in favor of the government for costs it may incur to address the contamination, or otherwise adversely affect our ability to sell or lease the property or borrow using the property as collateral. In addition, if contamination is discovered on our properties, environmental laws may impose restrictions on the manner in which the property may be used or businesses may be operated, and these restrictions may require substantial expenditures or prevent us from entering into leases with prospective tenants. There can be no assurance that future laws, ordinances or regulations will not impose any material environmental liability, or that the environmental condition of our properties will not be affected by the operations of the tenants, by the existing condition of the land, by operations in the vicinity of the properties. There can be no assurance that these laws, or changes in these laws, will not have a material adverse effect on our business, results of operations or financial condition. We could also suffer losses if reserves or insurance proceeds prove inadequate to cover any such matters. The cost to perform any remediation, and the cost to defend against any related claims, could exceed the value of the relevant investment, and in such cases we could be forced to satisfy the claims from other assets. We may have an indemnity from a third party purporting to cover these liabilities, but there can be no assurance as to the financial viability of any indemnifying party at the time a claim arises. In addition, some environmental laws create a lien on a contaminated asset in favor of governments or government agencies for costs they may incur in connection with the contamination.

Our costs associated with complying with the Americans with Disabilities Act of 1990 (the “ADA”) may affect cash available for distributions.

Any domestic properties we acquire will generally be subject to the ADA. Under the ADA, all places of public accommodation are required to comply with federal requirements related to access and use by disabled persons. The ADA has separate compliance requirements for “public accommodations” and “commercial facilities” that generally require that buildings and services be made accessible and available to people with disabilities. The ADA’s requirements could require removal of access barriers and could result in the imposition of injunctive relief, monetary penalties or, in some cases, an award of damages. We may not acquire properties that comply with the ADA or we may not be able to allocate the burden on the seller or other third party, such as a tenant, to ensure compliance with the ADA in all cases.

 

64


Table of Contents

The properties we acquire will be subject to property taxes that may increase in the future, which could adversely affect our cash flow.

Any properties we acquire will be subject to real and personal property taxes that may increase as property tax rates change and as the properties are assessed or reassessed by taxing authorities. Some of our leases may provide that the property taxes, or increases therein, are charged to the lessees as an expense related to the properties that they occupy. As the owner of the properties, however, we are ultimately responsible for payment of the taxes to the government. If property taxes increase, our tenants may be unable (or not obligated) to make the required tax payments, ultimately requiring us to pay the taxes. In addition, we will generally be responsible for property taxes related to any vacant space. If we purchase residential properties, the leases for such properties typically will not allow us to pass through real estate taxes and other taxes to residents of such properties. Consequently, any tax increases may adversely affect our results of operations at such properties.

Certain of our investments may be in the form of ground leases, which provide limited rights to the underlying property.

We may in the future invest from time to time in real properties that are subject to ground leases. As a lessee under a ground lease, we may be exposed to the possibility of losing the property upon termination, or an earlier breach by us, of the ground lease, which may adversely impact our investment performance. Furthermore, ground leases generally provide for certain provisions that limit the ability to sell certain properties subject to the lease. In order to assign or transfer rights and obligations under certain ground leases, we will generally need to obtain consent of the landlord of such property, which, in turn, could adversely impact the price realized from any such sale.

Certain of our industrial properties may be special use or build-to-suit and may be difficult to sell or relet upon tenant defaults or lease terminations.

Certain of our industrial properties may include special use or build-to-suit properties. These types of properties are relatively illiquid compared to other types of real estate and financial assets and this illiquidity will limit our ability to quickly change our portfolio in response to changes in economic or other conditions. With such properties, if the current lease is terminated or not renewed, we may be required to renovate the property or to make rent concessions in order to lease the property to another tenant, finance the property or sell the property. In addition, in the event we are forced to sell the property, we may have difficulty selling it to a party other than the tenant or borrower due to the special purpose for which the property may have been designed. These and other limitations may affect our ability to sell or relet our industrial properties and adversely affect our results of operations at such properties.

We face risks in effecting operating improvements.

In some cases, the success of an investment will depend, in part, on our ability to restructure and effect improvements in the operations of a property. The activity of identifying and implementing restructuring programs and operating improvements at a property entails a high degree of uncertainty. There can be no assurance that we will be able to successfully identify and implement such restructuring programs and improvements.

Our industrial tenants may be adversely affected by a decline in manufacturing activity in the United States.

Fluctuations in manufacturing activity in the United States may adversely affect our industrial tenants and therefore the demand for and profitability of our industrial properties. Trade agreements with foreign countries have given employers the option to utilize less expensive foreign manufacturing workers. Outsourcing manufacturing activities could reduce the demand for U.S. workers, thereby reducing the profitability of our industrial tenants and the demand for and profitability of our industrial properties.

 

65


Table of Contents

We could be negatively impacted by the condition of Federal National Mortgage Association (“Fannie Mae”) and Federal Home Loan Mortgage Corporation (“Freddie Mac”) and by changes in government support for multifamily housing.

Fannie Mae and Freddie Mac are a major source of financing for multifamily real estate in the United States. We expect to utilize loan programs sponsored by these entities as a key source of capital to finance our growth and our operations. In September 2008, the U.S. government increased its control of Fannie Mae and Freddie Mac and placed both companies into a government conservatorship under the Federal Housing Finance Agency. In December 2009, the U.S. Treasury increased its financial support for these conservatorships. In February 2011, the Obama administration released its blueprint for winding down Fannie Mae and Freddie Mac and for reforming the system of housing finance. Since that time, members of Congress have introduced and Congressional committees have considered a substantial number of bills that include comprehensive or incremental approaches to winding down Fannie Mae and Freddie Mac or changing their purposes, businesses, or operations. A decision by the U.S. government to eliminate or downscale Fannie Mae or Freddie Mac or to reduce government support for multifamily housing more generally may adversely affect interest rates, capital availability, development of multifamily communities and the value of multifamily assets and, as a result, may adversely affect our future growth and operations. Any potential reduction in loans, guarantees and credit-enhancement arrangements from Fannie Mae and Freddie Mac could jeopardize the effectiveness of the multifamily sector’s derivative securities market, potentially causing breaches in loan covenants, and through reduced loan availability, impact the value of multifamily assets, which could impair the value of a significant portion of multifamily communities. Specifically, the potential for a decrease in liquidity made available to the multifamily sector by Fannie Mae and Freddie Mac could:

 

   

make it more difficult for us to secure new takeout financing for any multifamily development projects we acquire;

 

   

hinder our ability to refinance any completed multifamily assets;

 

   

decrease the amount of available liquidity and credit that could be used to broaden our portfolio through the acquisition of multifamily assets; and

 

   

require us to obtain other sources of debt capital with potentially different terms.

Short-term leases, including leases associated with any multifamily properties, we acquire may expose us to the effects of declining market rent and could adversely impact our ability to make cash distributions to you.

Short-term leases may expose us to the effects of declining market rent. We expect that, to the extent that we invest in any multifamily properties, substantially all of our multifamily leases will be on a short-term basis. Because these leases generally permit the residents to leave at the end of the lease term without penalty, our rental revenues may be impacted by declines in market rents more quickly than if our leases were for longer terms.

Increased levels of unemployment could adversely affect the occupancy and rental rates of any multifamily properties we acquire.

Increased levels of unemployment in multifamily markets could significantly decrease occupancy and rental rates. In times of increasing unemployment, multifamily occupancy and rental rates have historically been adversely affected by:

 

   

rental residents deciding to share rental units and therefore rent fewer units;

 

   

potential residents moving back into family homes or delaying leaving family homes;

 

   

a reduced demand for higher-rent units;

 

   

a decline in household formation;

 

66


Table of Contents
   

persons enrolled in college delaying leaving college or choosing to proceed to or return to graduate school in the absence of available employment;

 

   

the inability or unwillingness of residents to pay rent increases; and

 

   

increased collection losses.

These factors generally have contributed to lower rental rates. To the extent that we invest in multifamily properties, our results of operations, financial condition and ability to make distributions to you may be adversely affected if these factors do not improve or worsen.

If any credit market disruptions or economic slowdowns occur, any investments in multifamily properties may face increased competition from single-family homes and condominiums for rent, which could limit our ability to retain residents, lease apartment units or increase or maintain rents.

Any multifamily communities in which we invest may compete with numerous housing alternatives in attracting residents, including single-family homes and condominiums available for rent. Such competitive housing alternatives may become more prevalent in a particular area in the event of any tightening of mortgage lending underwriting criteria, homeowner foreclosures, declines in single-family home and condominium sales or lack of available credit. The number of single-family homes and condominiums for rent in a particular area could limit our ability to retain residents, lease apartment units or increase or maintain rents.

The multifamily properties in which we invest must comply with the Fair Housing Amendment of 1988.

The multifamily properties in which we invest domestically, if any, must comply with the Fair Housing Amendment Act of 1988 (“FHAA”) which requires that multifamily communities first occupied after March 13, 1991 be accessible to handicapped residents and visitors. Compliance with the FHAA could require removal of structural barriers to handicapped access in a community, including the interiors of apartment units covered under the FHAA. Recently there has been heightened scrutiny of multifamily housing communities for compliance with the requirements of the FHAA and the ADA and an increasing number of substantial enforcement actions and private lawsuits have been brought against multifamily communities to ensure compliance with these requirements.

Noncompliance with the FHAA and the ADA could result in the imposition of fines, awards of damages to private litigants, payment of attorneys’ fees and other costs to plaintiffs, substantial litigation costs and substantial costs of remediation.

Rent control and other changes in applicable laws, or noncompliance with applicable laws, could adversely affect our multifamily properties.

Lower revenue growth or significant unanticipated expenditures may result from changes in rent control or rent stabilization laws or other residential landlord/tenant laws. Municipalities may implement, consider or be urged by advocacy groups to consider rent control or rent stabilization laws and regulations or take other actions that could limit our ability to raise rents based on market conditions. For example, in 2016 in Mountain View, California, voters passed a referendum that limits rent increases on existing tenants (but not on new move-ins) in communities built before 1995. These initiatives and any other future enactments of rent control or rent stabilization laws or other laws regulating multifamily housing, as well as any lawsuits against us arising from such rent control or other laws, may reduce rental revenues or increase operating costs. Such laws and regulations may limit our ability to charge market rents, increase rents, evict tenants or recover increases in our operating costs and could make it more difficult for us to dispose of properties in certain circumstances. Expenses associated with investments in residential properties, such as debt service, real estate taxes, insurance and maintenance costs, are generally not reduced when circumstances cause a reduction in rental income from such properties.

 

67


Table of Contents

The hospitality or leisure market is seasonal, highly competitive and generally subject to greater volatility than our other market segments.

The hospitality or leisure business is seasonal, highly competitive and influenced by factors such as general and local economic conditions, location, room rates, quality, service levels, reputation and reservation systems, among many other factors. The hospitality or leisure industry generally experiences seasonal slowdown in the third quarter and, to a lesser extent, in the fourth quarter of each year. As a result of such seasonality, there will likely be quarterly fluctuations in results of operations of any hospitality or leisure properties that we own. There are many competitors in this market, and these competitors may have substantially greater marketing and financial resources than those available to us.

Competition also comes from non-traditional hospitality sources, such as home-sharing platforms. This competition, along with other factors, such as over-building in the hospitality or leisure industry and certain deterrents to traveling, may increase the number of rooms available and may decrease the average occupancy and room rates of our hospitality or leisure properties. The demand for rooms at any hospitality or leisure properties that we may acquire will change much more rapidly than the demand for space at other properties that we acquire. In addition, any such properties that we may own may be adversely affected by factors outside our control, such as extreme weather conditions or natural disasters, terrorist attacks or alerts, outbreaks of contagious diseases, airline strikes, economic factors and other considerations affecting travel. These factors could have a material adverse effect on our financial condition, results of operations and ability to pay distributions to stockholders.

Student housing properties are subject to seasonality.

Student housing properties are typically leased during annual leasing seasons based upon the school’s calendar and local market practice. If we acquire student housing properties, the properties may be highly dependent on the effectiveness of our marketing and leasing efforts and personnel during such seasons. Additionally, student housing properties are generally on short-term leases, which may expose us to increased leasing risk. We may not be able to re-lease the properties on similar terms, if we are able to re-lease the properties at all. The terms of renewal or re-lease (including the cost of required renovations) may be less favorable to us than the prior lease. If we are unable to re-lease all or a substantial portion of our properties, or if the rental rates upon such re-leasing are significantly lower than expected rates, our cash flows from operations could be adversely affected.

Prior to the commencement of each new lease period, we will prepare the units for new incoming residents. Other than revenue generated by in-place leases for returning residents, we will not generally recognize lease revenue during this period referred to as “turn” as we will have no leases in place. In addition, during turn, we may incur expenses preparing our units for occupancy, which we will recognize immediately. This lease turn period may result in seasonality in our operating results, and as a result, we may experience significantly reduced cash flows during such periods.

In addition, we may be adversely affected by a change in university admission policies. For example, if a university reduces the number of student admissions, the demand for our student housing properties may be reduced and our occupancy rates may decline. Our student housing properties may also compete with university-owned student housing and other national and regional owner-operators of off-campus student housing in a number of markets as well as with smaller local owner-operators.

Our retail tenants may face competition from numerous retail channels.

Retailers leasing our properties may face competition from shopping via the internet, discount or value retailers, factory outlet centers, wholesale clubs, mail order catalogues and operators and television shopping networks. Such competition could adversely affect our tenants and, consequently, our revenues and funds available for distribution.

 

68


Table of Contents

Retail properties depend on anchor tenants to attract shoppers and could be adversely affected by the loss of a key anchor tenant.

Retail properties, like other properties, are subject to the risk that tenants may be unable to make their lease payments or may decline to extend a lease upon its expiration. A lease termination by a tenant that occupies a large area of a retail center (commonly referred to as an anchor tenant) could impact leases of other tenants. Other tenants may be entitled to modify the terms of their existing leases in the event of a lease termination by an anchor tenant, or the closure of the business of an anchor tenant that leaves its space vacant even if the anchor tenant continues to pay rent. Any such modifications or conditions could be unfavorable to us as the property owner and could decrease rents or expense recoveries. Additionally, major tenant closures may result in decreased customer traffic, which could lead to decreased sales at other stores. In the event of default by a tenant or anchor store, we may experience delays and costs in enforcing our rights as landlord to recover amounts due to us under the terms of our agreements with those parties.

We may be adversely affected by trends in the office real estate industry.

Some businesses are rapidly evolving to make employee telecommuting, flexible work schedules, open workplaces and teleconferencing increasingly common. These practices enable businesses to reduce their space requirements. A continuation of the movement towards these practices could over time erode the overall demand for office space and, in turn, place downward pressure on occupancy, rental rates and property valuations, each of which could have an adverse effect on our financial position, results of operations, cash flows and ability to make expected distributions to our stockholders. We may also be negatively impacted by competition from other short-term office or shared space leasing companies.

We could be negatively impacted by increased competition, decreased demand and restrictive zoning ordinances in the manufactured housing markets in which we may invest.

The manufactured housing industry is generally subject to many of the same national and regional economic and demographic factors that affect the housing industry generally. These factors, including shortage of consumer financing, public perception, consumer confidence, inflation, regional population and employment trends, availability of and cost of alternative housing, weather conditions and general economic conditions, tend to impact manufactured homes to a greater degree than traditional residential homes. If we invest in the manufactured housing markets, our operating results from our manufactured housing investments may be adversely affected by: (i) competition from other available manufactured housing sites or available land for the placement of manufactured homes outside of established communities and alternative forms of housing (such as apartment buildings and site built single-family homes) and (ii) local real estate market conditions such as the oversupply of manufactured housing sites or a reduction in demand for manufactured housing sites in an area. In addition, the inability to secure zoning permits from local authorities may pose the most significant barrier to entry for developing new manufactured housing sites.

Manufactured home loans may be subject to greater credit risk.

We may hold loans secured by manufactured homes, which generally have higher delinquency and default rates than standard residential mortgage loans due to various factors, including, among other things, the manner in which borrowers have handled previous credit, the absence or limited extent of borrowers’ prior credit history, limited financial resources, frequent changes in or loss of employment and changes in borrowers’ personal or domestic situations that affect their ability to repay loans. Any substantial economic slowdown could increase delinquencies, defaults, repossessions and foreclosures with respect to manufactured homes. Also, the value of manufactured homes may depreciate over time, which can negatively impact the manufactured home industry and lead to increased defaults and delinquencies and lower recovery rates upon default.

 

69


Table of Contents

To the extent we invest in self-storage, we may be subject to risks from fluctuating demand and competition in the self-storage industry.

Self-storage investments are subject to operating risks common to the self-storage industry, which include business layoffs or downsizing, industry slowdowns, relocation of businesses and changing demographics, changes in supply of, or demand for, similar or competing self-storage properties in an area and the excess amount of self-storage space in a particular market, changes in market rental rates and inability to collect rents from customers. The self-storage industry has at times experienced overbuilding in response to perceived increases in demand. A recurrence of overbuilding might cause our future self-storage investments to experience a decrease in occupancy levels, as well as limit the ability to increase rents and offer discounted rents.

We may invest in commercial properties subject to net leases, which could subject us to losses.

We may invest in commercial properties subject to net leases. Typically, net leases require the tenants to pay substantially all of the operating costs associated with the properties. As a result, the value of, and income from, investments in commercial properties subject to net leases will depend, in part, upon the ability of the applicable tenant to meet its obligations to maintain the property under the terms of the net lease. If a tenant fails or becomes unable to maintain a property, we will be subject to all risks associated with owning the underlying real estate. In addition, we may have limited oversight into the operations or the managers of these properties, subject to the terms of the net leases.

Certain commercial properties subject to net leases in which we invest may be occupied by a single tenant and, therefore, the success of such investments is largely dependent on the financial stability of each such tenant. A default of any such tenant on its lease payments to us would cause us to lose the revenue from the property and cause us to have to find an alternative source of revenue to meet any mortgage payment and prevent a foreclosure if the property is subject to a mortgage. In the event of a default, we may experience delays in enforcing our rights as landlord and may incur substantial costs in protecting our investment and re-letting our property. If a lease is terminated, we may also incur significant losses to make the leased premises ready for another tenant and experience difficulty or a significant delay in re-leasing such property.

In addition, net leases typically have longer lease terms and, thus, there is an increased risk that contractual rental increases in future years will fail to result in fair market rental rates during those years.

We may acquire these investments through sale-leaseback transactions, which involve the purchase of a property and the leasing of such property back to the seller thereof. If we enter into a sale-leaseback transaction, we will seek to structure any such sale-leaseback transaction such that the lease will be characterized as a “true lease” for U.S. federal income tax purposes, thereby allowing us to be treated as the owner of the property for U.S. federal income tax purposes. However, we cannot assure you that the IRS will not challenge such characterization. In the event that any such sale-leaseback transaction is challenged and recharacterized as a financing transaction or loan for U.S. federal income tax purposes, deductions for depreciation and cost recovery relating to such property would be disallowed, and the timing of our income inclusion could differ from that of the lease payments. If a sale-leaseback transaction were so recharacterized (or otherwise not respected as a lease), we might fail to satisfy the REIT qualification “asset tests” or “income tests” and, consequently, lose our REIT status effective with the year of recharacterization. Alternatively, the amount of our REIT taxable income could be recalculated, which might also cause us to fail to meet the REIT distribution requirement for a taxable year.

If a tenant of a net lease defaults and we are unable to find a replacement tenant, we may attempt to hold and operate the relevant property ourselves through a taxable REIT subsidiary, which would subject income on the property to corporate-level taxation, thereby reducing our funds available for distribution. In certain circumstances, depending on how much capacity we have available of the total value we are permitted to hold in taxable REIT subsidiaries under applicable rules, we may not be able to hold and operate the property in a taxable REIT subsidiary, which could result in the property and the related income not satisfying the REIT qualification asset and income tests and could jeopardize our REIT status.

 

70


Table of Contents

Technological or other innovations may disrupt the markets and sectors in which we operate and subject us to increased competition or negatively impact the tenants of our properties and the value of our properties.

Current trends in the real estate market and the sectors in which we may invest generally have been toward disrupting the industry with technological or other innovations, and multiple young companies have been successful in capitalizing on this trend toward disruption. In this period of rapid technological and commercial innovation, new businesses and approaches may be created that could affect us, tenants of our properties or our investments or alter the market practices that help frame our strategy. For example, the value of our future hospitality properties may be affected by competition from the non-traditional hospitality sector (such as short-term rental services), our future office properties may be affected by competition from shared office spaces (including co-working environments), our future retail properties may be affected by changes in consumer behavior, including increased shopping via the internet, and our future warehouse industrial properties may be affected if supply chains evolve in a way that decreases the need for traditional warehousing. Any of these new approaches could damage our future investments, significantly disrupt the market in which we operate and subject us to increased competition, which could materially and adversely affect our business, financial condition and results of investments. Moreover, given the pace of innovation in recent years, the impact on a particular investment may not have been foreseeable at the time we made the investment. Furthermore, we could base investment decisions on views about the direction or degree of innovation that prove inaccurate and lead to losses.

Inflation may adversely affect our financial condition and results of operations.

An increase in inflation could have an adverse impact on any floating rate mortgages, credit facility and general and administrative expenses, as these costs could increase at a rate higher than our rental and other revenue. Inflation could also have an adverse effect on consumer spending, which could impact our tenants’ revenues and, in turn, our percentage rents, where applicable.

In addition, leases of long-term duration or which include renewal options that specify a maximum rate increase may result in below-market lease rates over time if we do not accurately estimate inflation or market lease rates. Provisions of our leases designed to mitigate the risk of inflation and unexpected increases in market lease rates, such as periodic rental increases, may not adequately protect us from the impact of inflation or unexpected increases in market lease rates. If we are subject to below-market lease rates on a significant number of our properties pursuant to long-term leases and our operating and other expenses are increasing faster than anticipated, our business, financial condition, results of operations, cash flows or our ability to satisfy our debt service obligations or to pay distributions on our common stock could be materially adversely affected.

Risks Related to Investments in Real Estate-Related Investments

Investments in real estate-related debt are subject to risks including various creditor risks and early redemption features which may materially adversely affect our results of operations and financial condition.

The real estate-related debt and other interests in which we may invest may include secured or unsecured debt at various levels of an issuer’s capital structure. The real estate-related debt in which we may invest may not be protected by financial covenants or limitations upon additional indebtedness, may be illiquid or have limited liquidity, and may not be rated by a credit rating agency. Real estate-related debt investments are also subject to other creditor risks, including (i) the possible invalidation of an investment transaction as a “fraudulent conveyance” under relevant creditors’ rights laws, (ii) so-called lender liability claims by the issuer of the obligation and (iii) environmental liabilities that may arise with respect to collateral securing the obligations. Our investments may be subject to early redemption features, refinancing options, pre-payment options, or similar provisions which, in each case, could result in the issuer repaying the principal on an obligation held by us earlier than expected, resulting in a lower return to us than anticipated or reinvesting in a new obligation at a lower return to us.

 

71


Table of Contents

Our debt investments face prepayment risk and interest rate fluctuations that may adversely affect our results of operations and financial condition.

During periods of declining interest rates, the issuer of a security or borrower under a loan may exercise its option to prepay principal earlier than scheduled, forcing us to reinvest the proceeds from such prepayment in lower yielding securities or loans, which may result in a decline in our return. Debt investments frequently have call features that allow the issuer to redeem the security at dates prior to its stated maturity at a specified price (typically greater than par) only if certain prescribed conditions are met. An issuer may choose to redeem a debt security if, for example, the issuer can refinance the debt at a lower cost due to declining interest rates or an improvement in the credit standing of the issuer. In addition, the market price of our investments will change in response to changes in interest rates and other factors. During periods of declining interest rates, the market price of fixed-rate debt investments generally rises. Conversely, during periods of rising interest rates, the market price of such investments generally declines. The magnitude of these fluctuations in the market price of debt investments is generally greater for securities with longer maturities. If the U.S. Federal Reserve or other relevant central banks increase benchmark interest rates, this could also negatively impact the price of debt instruments and could adversely affect the value of our debt investments and the NAV per share of our common stock.

Reinvestment risk could affect the price for our shares or their overall returns.

Reinvestment risk is the risk that income from our portfolio will decline if we invest the proceeds from matured, traded or called securities at market interest rates that are below our securities portfolio’s current earnings rate. A decline in income could affect the NAV of our shares or their overall returns.

Debt-oriented real estate investments face a number of general market-related risks that can affect the creditworthiness of issuers, and modifications to certain loan structures and market terms make it more difficult to monitor and evaluate investments.

Any deterioration of real estate fundamentals generally, and in the United States in particular, could negatively impact our performance by making it more difficult for issuers to satisfy their debt payment obligations, increasing the default risk applicable to issuers, or making it relatively more difficult for us to generate attractive risk-adjusted returns. Changes in general economic conditions will affect the creditworthiness of issuers or real estate collateral relating to our investments and may include economic or market fluctuations, changes in environmental and zoning laws, casualty or condemnation losses, regulatory limitations on rents, decreases in property values, changes in the appeal of properties to tenants, changes in supply and demand for competing properties in an area (as a result, for instance, of overbuilding), fluctuations in real estate fundamentals (including average occupancy, operating income and room rates for hotel properties), the financial resources of tenants, changes in availability of debt financing which may render the sale or refinancing of properties difficult or impracticable, changes in building, environmental and other laws, energy and supply shortages, various uninsured or uninsurable risks, natural disasters, political events, trade barriers, currency exchange controls, changes in government regulations (such as rent control), changes in real property tax rates and operating expenses, changes in interest rates, changes in the availability of debt financing or mortgage funds which may render the sale or refinancing of properties difficult or impracticable, increased mortgage defaults, increases in borrowing rates, outbreaks of an infectious disease, epidemics/pandemics or other serious public health concerns, negative developments in the economy or political climate that depress travel activity (including restrictions on travel or quarantines imposed), environmental liabilities, contingent liabilities on disposition of assets, acts of God, terrorist attacks, war, demand or real estate values generally and other factors that are beyond the control of the Adviser. Such changes may develop rapidly and it may be difficult to determine the comprehensive impact of such changes on our investments, particularly for investments that may have inherently limited liquidity. These changes may also create significant volatility in the markets for our investments which could cause rapid and large fluctuations in the values of such investments. There can be no assurance that there will be a ready market for the resale of our debt investments because such investments may not be liquid. Illiquidity may result from the absence of an established market for the investments, as well as legal or contractual restrictions on their resale by us. The value of securities of companies which service the real estate business sector may also be affected by such risks.

 

72


Table of Contents

The Adviser cannot predict whether economic conditions generally, and the conditions for real estate debt investing in particular, will deteriorate in the future. Declines in the performance of the U.S. and global economies or in the real estate debt markets could have a material adverse effect on our investment activities. In addition, market conditions relating to real estate debt investments have evolved since the financial crisis, which has resulted in a modification to certain loan structures and market terms. For example, it has become increasingly difficult for investors in certain circumstances to receive full transparency with respect to underlying investments because transactions are often effectuated on an indirect basis through pools or conduit vehicles rather than directly with the borrower. These and other similar changes in loan structures or market terms may make it more difficult for us to monitor and evaluate real estate debt investments.

The operating and financial risks of issuers and the underlying default risk across capital structures may adversely affect our results of operations and financial condition.

Our real estate debt investments involve credit or default risk, which is the risk that an issuer or borrower will be unable to make principal and interest payments on its outstanding debt when due. The risk of default and losses on real estate-related investments will be affected by a number of factors, including global, regional and local economic conditions, interest rates, the commercial real estate market in general, an issuer’s equity and the financial circumstances of the issuer, as well as general economic conditions. Such default risk will be heightened to the extent we make relatively junior investments in an issuer’s capital structure since such investments are structurally subordinate to more senior tranches in such issuer’s capital structure, and our overall returns would be adversely affected to the extent one or more issuers is unable to meet its debt payment obligations when due. To the extent we hold an equity or “mezzanine” interest in any issuer that is unable to meet its debt payment obligations, such equity or mezzanine interest could become subordinated to the rights of such issuer’s creditors in a bankruptcy. See “—We may invest in subordinated debt, which is subject to greater credit risk than senior debt” below. Furthermore, the financial performance of one or more issuers could deteriorate as a result of, among other things, adverse developments in their businesses, changes in the competitive environment or an economic downturn. As a result, underlying properties or issuers that we expected to be stable may operate, or expect to operate, at a loss or have significant fluctuations in ongoing operating results, may otherwise have a weak financial condition or be experiencing financial distress and subject our investments to additional risk of loss and default.

We may invest in commercial mortgage loans which are non-recourse in nature and include limited options for financial recovery in the event of default; an event of default may adversely affect our results of operations and financial condition.

We may invest from time to time in commercial mortgage loans, including mezzanine loans and B-notes, which are secured by multifamily, commercial or other properties and are subject to risks of delinquency and foreclosure and risks of loss. Commercial real estate loans are generally not fully amortizing, which means that they may have a significant principal balance or balloon payment due on maturity. Full satisfaction of the balloon payment by a commercial borrower is heavily dependent on the availability of subsequent financing or a functioning sales market, as well as other factors such as the value of the property, the level of prevailing mortgage rates, the borrower’s equity in the property and the financial condition and operating history of the property and the borrower. In certain situations, and during periods of credit distress, the unavailability of real estate financing may lead to default by a commercial borrower. In addition, in the absence of any such takeout financing, the ability of a borrower to repay a loan secured by an income- producing property will depend upon the successful operation of such property rather than upon the existence of independent income or assets of the borrower. If the net operating income of the property is reduced, the borrower’s ability to repay the loan may be impaired. Furthermore, we may not have the same access to information in connection with investments in commercial mortgage loans, either when investigating a potential investment or after making an investment, as compared to publicly traded securities.

 

73


Table of Contents

Commercial mortgage loans are usually non-recourse in nature. Therefore, if a commercial borrower defaults on the commercial mortgage loan, then the options for financial recovery are limited in nature. To the extent the underlying default rates with respect to the pool or tranche of commercial real estate loans in which we directly or indirectly invest increase, the performance of our investments related thereto may be adversely affected. Default rates and losses on commercial mortgage loans will be affected by a number of factors, including global, regional and local economic conditions in the area where the mortgage properties are located, the borrower’s equity in the mortgage property and the financial circumstances of the borrower. A continued decline in specific commercial real estate markets and property valuations may result in higher delinquencies and defaults and potentially foreclosures. In the event of default, the lender will have no right to assets beyond collateral attached to the commercial mortgage loan. The overall level of commercial mortgage loan defaults remains significant and market values of the underlying commercial real estate remain distressed in many cases. It has also become increasingly difficult for lenders to dispose of foreclosed commercial real estate without incurring substantial investment losses, ultimately leading to a decline in the value of such investments.

In the event of any default under a mortgage or real estate loan held directly by us, we will bear a risk of loss of principal to the extent of any deficiency between the value of the collateral and the principal and accrued interest of the mortgage or real estate loan, which could have a material adverse effect on our profitability. In the event of the bankruptcy of a mortgage or real estate loan borrower, the mortgage or real estate loan to such borrower will be deemed to be secured only to the extent of the value of the underlying collateral at the time of bankruptcy (as determined by the bankruptcy court), and the lien securing the mortgage or real estate loan will be subject to the avoidance powers of the bankruptcy trustee or debtor-in-possession to the extent the lien is unenforceable under state law. Additionally, in the event of a default under any senior debt, the junior or subordinate lender generally forecloses on the equity, purchases the senior debt or negotiates a forbearance or restructuring arrangement with the senior lender in order to preserve its collateral.

We may invest in high yield securities which are generally subject to more risk than higher rated securities.

Debt securities that are, at the time of purchase, rated below investment grade (below Baa by Moody’s and below BBB by S&P and Fitch), an equivalent rating assigned by another nationally recognized statistical rating organization or unrated but judged by the Adviser to be of comparable quality are commonly referred to as “high yield” securities or “junk bonds.”

Investments in high yield securities generally provide greater income and increased opportunity for capital appreciation than investments in higher quality securities, but they also typically entail greater price volatility and principal and income risk, including the possibility of issuer default and bankruptcy. High yield securities are regarded as predominantly speculative with respect to the issuer’s continuing ability to meet principal and interest payments. Debt securities in the lowest investment grade category also may be considered to possess some speculative characteristics by certain rating agencies. In addition, analysis of the creditworthiness of issuers of high yield securities may be more complex than for issuers of higher quality securities.

High yield securities may be more susceptible to real or perceived adverse economic and competitive industry conditions than investment grade securities. A projection of an economic downturn or of a period of rising interest rates, for example, could cause a decline in high yield security prices because the advent of a recession could lessen the ability of an issuer to make principal and interest payments on its debt obligations. If an issuer of high yield securities defaults, in addition to risking non-payment of all or a portion of interest and principal, we may incur additional expenses to seek recovery. The market prices of high yield securities structured as zero- coupon, step-up or payment-in-kind securities will normally be affected to a greater extent by interest rate changes, and therefore tend to be more volatile than the prices of securities that pay interest currently and in cash.

The secondary market on which high yield securities are traded may be less liquid than the market for investment grade securities. Less liquidity in the secondary trading market could adversely affect the price at which we could sell a high yield security, and could adversely affect the NAV of our shares. Adverse publicity and investor

 

74


Table of Contents

perceptions, whether or not based on fundamental analysis, may decrease the values and liquidity of high yield securities, especially in a thinly-traded market. When secondary markets for high yield securities are less liquid than the market for investment grade securities, it may be more difficult to value the securities because such valuation may require more research, and elements of judgment may play a greater role in the valuation because there is less reliable, objective data available. During periods of thin trading in these markets, the spread between bid and asked prices is likely to increase significantly and we may have greater difficulty selling our portfolio securities. We will be more dependent on the Adviser’s research and analysis when investing in high yield securities.

Some of our securities investments may become distressed, which securities would have a high risk of default and may be illiquid.

While it is generally anticipated that our real estate-related investments will focus primarily on investments in CMBS and other debt investments that are not considered distressed (based on our belief that there is not a low likelihood of repayment), our investments may become distressed following our acquisition thereof. Additionally, we may invest in real estate-related investments that we believe are available to purchase at “discounted” rates or “undervalued” prices. Purchasing real estate-related securities at what may appear to be “undervalued” or “discounted” levels is no guarantee that these investments will generate attractive returns to us or will not be subject to further reductions in value. There is no assurance that such investments can be acquired at favorable prices, that such investments will not default, or that the market for such interests will improve. In addition, the market conditions for real estate-related securities may deteriorate further, which could have an adverse effect on the performance of our investments.

During an economic downturn or recession, securities of financially troubled or operationally troubled issuers are more likely to go into default than securities of other issuers. Securities of financially troubled issuers and operationally troubled issuers are less liquid and more volatile than securities of companies not experiencing financial difficulties. The market prices of such securities are subject to erratic and abrupt market movements and the spread between bid and asked prices may be greater than normally expected. Investment in the securities of financially troubled issuers and operationally troubled issuers involves a high degree of credit and market risk. There is no assurance that the Adviser will correctly evaluate the value of the assets collateralizing such investments or the prospects for a successful reorganization or similar action.

These financial difficulties may never be overcome and may cause issuers to become subject to bankruptcy or other similar administrative proceedings, or may require a substantial amount of workout negotiations or restructuring, which may entail, among other things, an extension of the term, a substantial reduction in the interest rate, a substantial write-down of the principal of such investment and other concessions which could adversely affect our returns on the investment. There is a possibility that we may incur substantial or total losses on our investments and in certain circumstances, subject us to certain additional potential liabilities that may exceed the value of our original investment therein.

For example, under certain circumstances, a lender who has inappropriately exercised control over the management and policies of a debtor may have its claims subordinated or disallowed or may be found liable for damages suffered by parties as a result of such actions. In any reorganization or liquidation proceeding relating to our investments, we may lose our entire investment, may be required to accept cash or securities with a value less than our original investment or may be required to accept different terms, including payment over an extended period of time. In addition, under certain circumstances payments to us may be reclaimed if any such payment or distribution is later determined to have been a fraudulent conveyance, preferential payment, or similar transactions under applicable bankruptcy and insolvency laws. Furthermore, bankruptcy laws and similar laws applicable to administrative proceedings may delay our ability to realize on collateral for loan positions we held, or may adversely affect the economic terms and priority of such loans through doctrines such as equitable subordination or may result in a restructure of the debt through principles such as the “cramdown” provisions of the bankruptcy laws.

 

75


Table of Contents

However, even if a restructuring were successfully accomplished, a risk exists that, upon maturity of such investment, replacement “takeout” financing will not be available, resulting in an inability by the issuer to repay the investment. Although unlikely, it is possible that the Adviser may find it necessary or desirable to foreclose on collateral securing one or more real estate debt investments. The foreclosure process varies jurisdiction by jurisdiction and can be lengthy and expensive. Issuers often resist foreclosure actions by asserting numerous claims, counterclaims and defenses against the holder of a real estate loan, including, without limitation, lender liability claims and defenses, even when such assertions may have no basis in fact, in an effort to prolong the foreclosure action, which often prolongs and complicates an already difficult and time-consuming process. In some states or other jurisdictions, foreclosure actions can take up to several years or more to conclude. During the foreclosure proceedings, an issuer may have the ability to file for bankruptcy, potentially staying the foreclosure action and further delaying the foreclosure process. Foreclosure litigation tends to create a negative public image of the collateral property and may result in disrupting ongoing leasing, management, development and other operations of the property. In the event we foreclose on a debt investment, we will be subject to the risks associated with owning and operating real estate.

Certain risks associated with CMBS may adversely affect our results of operations and financial condition.

We may invest a portion of our assets in pools or tranches of CMBS, including horizontal and other risk retention investments. The collateral underlying CMBS generally consists of commercial mortgages on real property that has a multifamily or commercial use, such as retail space, office buildings, warehouse property and hotels. CMBS have been issued in a variety of issuances, with varying structures including senior and subordinated classes. The commercial mortgages underlying CMBS generally face the risks described above in “—We may invest in commercial mortgage loans which are non-recourse in nature and include limited options for financial recovery in the event of default; an event of default may adversely affect our results of operations and financial condition.”

CMBS may also have structural characteristics that distinguish them from other securities. The interest rate payable on these types of securities may be set or effectively capped at the weighted average net coupon of the underlying assets themselves. As a result of this cap, the return to investors in such a security would be dependent on the relevant timing and rate of delinquencies and prepayments of mortgage loans bearing a higher rate of interest. In general, early prepayments will have a greater impact on the yield to investors. Federal and state law may also affect the return to investors by capping the interest rates payable by certain mortgagors. Certain CMBS may provide for the payment of only interest for a stated period of time. In addition, in a bankruptcy or similar proceeding involving the originator or the servicer of the CMBS (often the same entity or an affiliate), the assets of the issuer of such securities could be treated as never having been truly sold to the originator to the issuer and could be substantively consolidated with those of the originator, or the transfer of such assets to the issuer could be voided as a fraudulent transfer.

The credit markets, including the CMBS market, have periodically experienced decreased liquidity on the primary and secondary markets during periods of market volatility. Such market conditions could re-occur and would impact the valuations of our investments and impair our ability to sell such investments if we were required to liquidate all or a portion of our CMBS investments quickly. Additionally, certain of our securities investments, such as horizontal or other risk retention investments in CMBS, may have certain holding period and other restrictions that limit our ability to sell such investments.

Concentrated CMBS investments may pose specific risks beyond the control of the Adviser that may adversely affect our results of operations and financial condition.

Default risks with respect to CMBS investments may be further pronounced in the case of single-issuer CMBSs or CMBSs secured by a small or less diverse collateral pool. At any one time, a portfolio of CMBS may be backed by commercial mortgage loans disproportionately secured by properties in only a few states, regions or foreign countries. As a result, such investments may be more susceptible to geographic risks relating to such

 

76


Table of Contents

areas, including adverse economic conditions, declining home values, adverse events affecting industries located in such areas and other factors beyond the control of the Adviser relative to investments in multi-issuer CMBS or a pool of mortgage loans having more diverse property locations.

The quality of the CMBS is dependent on the credit quality and selection of the mortgages for each issuance.

CMBS are also affected by the quality of the credit extended. As a result, the quality of the CMBS is dependent upon the selection of the commercial mortgages for each issuance and the cash flow generated by the commercial real estate assets, as well as the relative diversification of the collateral pool underlying such CMBS and other factors such as adverse selection within a particular tranche or issuance.

We may utilize non-recourse securitizations of certain of our CMBS investments, which may expose us to risks that could result in losses.

We may seek to utilize non-recourse securitizations of certain of our CMBS investments to the extent consistent with REIT and Investment Company Act requirements. This would likely involve us creating a special-purpose vehicle, contributing a pool of our assets to the entity, and selling interests in the entity on a non-recourse basis to purchasers (whom we would expect to be willing to accept a lower interest rate to invest in investment-grade loan pools). We would expect to retain all or a portion of the equity in the securitized pool of loans or investments. Prior to any such financing, we may use short-term facilities to finance the acquisition of securities until a sufficient quantity of securities had been accumulated, at which time we would refinance these facilities through a securitization, such as a CMBS, or issuance of CLOs, or the private placement of loan participations or other long-term financing. If we were to employ this strategy, we would be subject to the risk that we would not be able to acquire, during the period that our short-term facilities are available, a sufficient amount of eligible securities to maximize the efficiency of a CMBS, CLO or private placement issuance. We also would be subject to the risk that we would not be able to obtain short-term credit facilities or would not be able to renew any short-term credit facilities after they expire should we find it necessary to extend our short-term credit facilities to allow more time to seek and acquire the necessary eligible securities for a long-term financing. The inability to consummate securitizations of our portfolio to finance our loans and investments on a long-term basis could require us to seek other forms of potentially less attractive financing or to liquidate assets at an inopportune time or price, which could adversely affect our performance and our ability to grow our business. Moreover, conditions in the capital markets, including volatility and disruption in the capital and credit markets, may not permit a non-recourse securitization at any particular time or may make the issuance of any such securitization less attractive to us even when we do have sufficient eligible assets. We may also suffer losses if the value of the mortgage loans we acquire declines prior to securitization. Declines in the value of a mortgage loan can be due to, among other things, changes in interest rates and changes in the credit quality of the loan. In addition, transaction costs incurred in executing transactions impact any liability that we may incur, or may be required to reserve for, in connection with executing a transaction can cause a loss to us. To the extent that we incur a loss executing or participating in future securitizations for the reasons described above or for other reasons, it could materially and adversely impact our business and financial condition.

In addition, the securitization of investments in our portfolio might magnify our exposure to losses because any equity interest we retain in the issuing entity would be subordinate to the notes issued to investors and we would, therefore, absorb all of the losses sustained with respect to a securitized pool of assets before the owners of the notes experience any losses. The inability to securitize our portfolio may hurt our performance and our ability to grow our business. At the same time, the securitization of our loans or investments might expose us to losses, as the residual loans or investments in which we do not sell interests will tend to be riskier and more likely to generate losses. Moreover, the Dodd-Frank Act contains a risk retention requirement for all asset-backed securities, which requires both public and private securitizers to retain not less than 5% of the credit risk of the assets collateralizing any asset-backed security issuance. Significant restrictions exist, and additional restrictions may be added in the future, regarding who may hold risk retention interests, the structure of the entities that hold risk retention interests and when and how such risk retention interests may be transferred. Therefore, such risk

 

77


Table of Contents

retention interests will generally be illiquid. As a result of the risk retention requirements, we may be required to purchase and retain certain interests in a securitization into which we sell mortgage loans or when we act as issuer, may be required to sell certain interests in a securitization at prices below levels that such interests have historically yielded or may be required to enter into certain arrangements related to risk retention that we have not historically been required to enter into and, accordingly, the risk retention rules may increase our potential liabilities or reduce our potential profits in connection with securitization of mortgage loans. It is likely, therefore, that these risk retention rules will increase the administrative and operational costs of asset securitizations.

There are certain risks associated with the insolvency of obligations backing MBS and other investments.

The real estate loans backing MBS and other investments may be subject to various laws enacted in the jurisdiction or state of the borrower for the protection of creditors. If an unpaid creditor files a lawsuit seeking payment, the court may invalidate all or part of the borrower’s debt as a fraudulent conveyance, subordinate such indebtedness to existing or future creditors of the borrower or recover amounts previously paid by the borrower in satisfaction of such indebtedness, based on certain tests for borrower insolvency and other facts and circumstances, which may vary by jurisdiction. There can be no assurance as to what standard a court would apply in order to determine whether the borrower was “insolvent” after giving effect to the incurrence of the indebtedness constituting the mortgage backing the MBS and other investments, or that regardless of the method of valuation, a court would not determine that the borrower was “insolvent” after giving effect to such incurrence. In addition, in the event of the insolvency of a borrower, payments made on such mortgage loans could be subject to avoidance as a “preference” if made within a certain period of time (which may be as long as one year and one day) before insolvency.

There are certain risks associated with MBS interest shortfalls.

Our MBS investments may be subject to interest shortfalls due to interest collected from the underlying loans not being sufficient to pay accrued interest to all of the MBS interest holders. Interest shortfalls to the MBS trust will occur when the servicer does not advance full interest payments on defaulted loans. The servicer in a MBS trust is required to advance monthly principal and interest payments due on a delinquent loan. Once a loan is delinquent for a period of time (generally 60 days), the servicer is required to obtain a new appraisal to determine the value of the property securing the loan. The servicer is only required to advance interest based on the lesser of the loan amount or 90%, generally, of the appraised value. Interest shortfalls occur when 90%, generally, of the appraised value is less than the loan amount and the servicer does not advance interest on the full loan amount. The resulting interest shortfalls impact interest payments on the most junior class in the trust first. As interest shortfalls increase, more senior classes may be impacted. Over time, senior classes may be reimbursed for accumulated shortfalls if the delinquent loans are resolved, but there is no guarantee that shortfalls will be collected. Interest shortfalls to the MBS trust may also occur as a result of accumulated advances and expenses on defaulted loans. When a defaulted loan or foreclosed property is liquidated, the servicer will be reimbursed for accumulated advances and expenses prior to payments to MBS bond holders. If proceeds are insufficient to reimburse the servicer or if a defaulted loan is modified and not foreclosed, the servicer is able to make a claim on interest payments that is senior to the bond holders to cover accumulated advances and expenses. If the claim is greater than interest collected on the loans, interest shortfalls could impact one or more bond classes in a MBS trust until the servicer’s claim is satisfied.

We may acquire MBS affiliated with J.P. Morgan.

We may acquire MBS whereby mortgages underlying the MBS were issued or acquired by, properties underlying the mortgages in the MBS are owned by, or the MBS is serviced or structured by, a J.P. Morgan affiliate. While we may acquire such MBS from third parties on terms already negotiated by and agreed with third parties and will forgo certain non-economic rights (including voting rights) in such MBS as long as the affiliation persists, which we believe should mostly mitigate any conflicts of interest, there is no assurance that such procedures will

 

78


Table of Contents

adequately address all of the conflicts of interest that may arise or will address such conflicts in a manner that results in the allocation of a particular investment opportunity to us or is otherwise favorable to us.

Our CMBS investments face risks associated with extensions that may adversely affect our results of operations and financial condition.

Our CMBS and other investments may be subject to extension, resulting in the term of the securities being longer than expected. Extensions are affected by a number of factors, including the general availability of financing in the market, the value of the related mortgaged property, the borrower’s equity in the mortgaged property, the financial circumstances of the borrower, fluctuations in the business operated by the borrower on the mortgaged property, competition, general economic conditions and other factors. Such extensions may also be made without the Adviser’s consent.

There are certain risks associated with the servicers of commercial real estate loans underlying CMBS and other investments.

The exercise of remedies and successful realization of liquidation proceeds relating to commercial real estate loans underlying CMBS and other investments may be highly dependent on the performance of the servicer or special servicer. The servicer may not be appropriately staffed or compensated to immediately address issues or concerns with the underlying loans. Such servicers may exit the business and need to be replaced, which could have a negative impact on the portfolio due to lack of focus during a transition. Special servicers frequently are affiliated with investors who have purchased the most subordinate bond classes, and certain servicing actions, such as a loan extension instead of forcing a borrower pay off, may benefit the subordinate bond classes more so than the senior bonds. While servicers are obligated to service the portfolio subject to a servicing standard and maximize the present value of the loans for all bond classes, servicers with an affiliate investment in the CMBS or other investments may have a conflict of interest. There may be a limited number of special servicers available, particularly those which do not have conflicts of interest. In addition, to the extent any such servicers fail to effectively perform their obligations pursuant to the applicable servicing agreements, such failure may adversely affect our investments.

We may invest in structured products or similar products that may include structural and legal risks.

We may invest from time to time in structured products and other similar real estate-related interests. These investments may include debt securities issued by a private investment fund that invests, on a leveraged basis, in bank loans, high-yield debt or other asset groups, certificates issued by a structured investment vehicle that holds pools of commercial mortgage loans. We may also invest in credit risk transfer notes that, while not structured products, face similar risks as structured products because they are debt securities issued by governmental agencies but their value depends in part on a pool of mortgage loans. Our investments in structured products will be subject to a number of risks, including risks related to the fact that the structured products will be leveraged, and other structural and legal risks related thereto. Utilization of leverage is a speculative investment technique and will generally magnify the opportunities for gain and risk of loss borne by an investor investing in the subordinated debt securities. Many structured products contain covenants designed to protect the providers of debt financing to such structured products. A failure to satisfy those covenants could result in the untimely liquidation of the structured product and a complete loss of our investment therein. In addition, if the particular structured product is invested in a security in which we are also invested, this would tend to increase our overall exposure to the credit of the issuer of such securities, at least on an absolute, if not on a relative basis. The value of an investment in a structured product will depend on the investment performance of the assets in which the structured product invests and will, therefore, be subject to all of the risks associated with an investment in those assets. These risks include the possibility of a default by, or bankruptcy of, the issuers of such assets or a claim that the pledging of collateral to secure any such asset constituted a fraudulent conveyance or preferential transfer that can be subordinated to the rights of other creditors of the issuer of such asset or nullified under applicable law.

 

79


Table of Contents

We may acquire and sell residential credit investments, which may subject us to legal, regulatory and other risks that could adversely impact our business and financial results.

We may invest directly and indirectly in residential credit investments, which may include performing loans, nonperforming loans, residential mortgage loans and RMBS, which represent interests in pools of residential mortgage loans secured by one to four family residential mortgage loans. Investments in residential credit (including RMBS) are subject to various risks and uncertainties, including credit, market, interest rate, structural and legal risk. These risks may be magnified by volatility in the economy and in real estate markets generally. Any downturn in the U.S. or global economies may adversely affect the financial condition of residential owners and tenants, making it more difficult for them to meet their periodic repayment obligations relating to residential real estate. Residential credits are not traded on an exchange and there may be a limited market for the securities, especially when there is a perceived weakness in the mortgage and real estate market sectors. In addition, interest and principal payments for RMBS are made more frequently than traditional debt securities and the principal of any RMBS may often be prepaid at any time because the underlying residential mortgage loans may be prepaid at any time.

Residential mortgage loans are obligations of the borrowers thereunder only and are not typically insured or guaranteed by any other person or entity, although such loans may be securitized by government agencies and the securities issued may be guaranteed. The rate of defaults and losses on residential mortgage loans will be affected by a number of factors, including general economic conditions and those in the geographic area where the mortgaged property is located, the terms of the mortgage loan, the borrower’s equity in the mortgaged property, and the financial circumstances of the borrower. Certain mortgage loans may be of sub-prime credit quality (i.e., do not meet the customary credit standards of Fannie Mae and Freddie Mac). Delinquencies and liquidation proceedings are more likely with sub-prime mortgage loans than with mortgage loans that satisfy customary credit standards. If a residential mortgage loan is in default, foreclosure of such residential mortgage loan may be a lengthy and difficult process, and may involve significant expenses. Furthermore, the market for defaulted residential mortgage loans or foreclosed properties may be very limited.

Residential mortgage loans in an issue of RMBS may also be subject to various U.S. federal and state laws, foreign laws, public policies and principles of equity that protect consumers which, among other things, may regulate interest rates and other fees, require certain disclosures, require licensing of originators, prohibit discriminatory lending practices, regulate the use of consumer credit information, and regulate debt collection practices. In addition, a number of legislative proposals have been introduced in the United States at the federal, state, and municipal level that are designed to discourage predatory lending practices. Violation of such laws, public policies, and principles may limit the servicer’s ability to collect all or part of the principal or interest on a residential mortgage loan, entitle the borrower to a refund of amounts previously paid by it, or subject the servicer to damages and administrative enforcement. Any such violation could also result in cash flow delays and losses on the related issue of RMBS.

To the extent we invest in RMBS, which may include government mortgage pass-through securities and non-agency RMBS, we will be subject to certain other risks which may adversely affect our results of operations and financial condition.

To the extent we invest in RMBS, our investments will be subject to the risks of defaults, foreclosure timeline extension, fraud, home price depreciation and unfavorable modification of loan principal amount, interest rate and amortization of principal accompanying the underlying residential mortgage loans. To the extent that assets underlying our investments are concentrated geographically, by property type or in certain other respects, we may be subject to certain of the foregoing risks to a greater extent. In the event of defaults on the residential mortgage loans that underlie our investments in RMBS and the exhaustion of any underlying or any additional credit support, we may not realize our anticipated return on our investments and we may incur a loss on these investments. At any one time, a portfolio of RMBS may be backed by residential mortgage loans with disproportionately large aggregate principal amounts secured by properties in only a few states or regions in the

 

80


Table of Contents

United States or in only a few foreign countries. As a result, the residential mortgage loans may be more susceptible to geographic risks relating to such areas, such as adverse economic conditions, adverse political changes, adverse events affecting industries located in such areas and natural hazards affecting such areas, than would be the case for a pool of mortgage loans having more diverse property locations. We may also acquire non-agency RMBS, which are backed by residential property but, in contrast to agency RMBS, their principal and interest are not guaranteed by federally chartered entities such as the Fannie Mae and Freddie Mac and, in the case of the Government National Mortgage Association (“Ginnie Mae”), the U.S. government. In addition, we may invest in government mortgage pass-through securities, which represent participation interests in pools of residential mortgage loans purchased from individual lenders by a federal agency or originated by private lenders and guaranteed by a federal agency, including those issued or guaranteed by Ginnie Mae, Fannie Mae and Freddie Mac. Ginnie Mae certificates are direct obligations of the U.S. Government and, as such, are backed by the “full faith and credit” of the United States. Fannie Mae is a federally chartered, privately owned corporation and Freddie Mac is a corporate instrumentality of the United States. Fannie Mae and Freddie Mac certificates are not backed by the full faith and credit of the United States but the issuing agency or instrumentality has the right to borrow, to meet its obligations, from an existing line of credit with the U.S. Treasury. The U.S. Treasury has no legal obligation to provide such line of credit and may choose not to do so.

We will face risks related to our investments in collateralized debt obligations.

We may also invest from time to time in CDOs. CDOs include, among other things, CLOs and other similarly structured securities. A CLO is a trust typically collateralized by a pool of loans, which may include, among others, domestic and foreign senior secured loans, senior unsecured loans and subordinate corporate loans, including loans that may be rated below investment grade or equivalent unrated loans. CDOs may charge a management fee and administrative expenses. For CLOs, the cash flows from the trust are split into two or more portions, called tranches, varying in risk and yield. The riskiest portion is the “equity” tranche which bears the bulk of defaults from the bonds or loans in the trust and serves to protect the other, more senior tranches from default in all but the most severe circumstances. Since it is partially protected from defaults, a senior tranche from a CLO trust typically has higher ratings and lower yields than the underlying securities, and can be rated investment grade. Despite the protection from the equity tranche, CLO tranches can experience substantial losses due to actual defaults, increased sensitivity to defaults due to collateral default and disappearance of protecting tranches, market anticipation of defaults and aversion to CLO securities as a class. The risks of an investment in a CDO depend largely on the type of the collateral and the class of the CDO in which we invest.

Normally, CLOs and other CDOs are privately offered and sold, and thus are not registered under the securities laws. As a result, certain investments in CDOs may be characterized as illiquid securities and volatility in CLO and CDO trading markets may cause the value of these investments to decline. Moreover, if the underlying mortgage portfolio has been overvalued by the originator, or if the values subsequently decline and, as a result, less collateral value is available to satisfy interest and principal payments and any other fees in connection with the trust or other conduit arrangement for such securities, we may incur significant losses. Also, with respect to the CLOs and CDOs in which we may invest, control over the related underlying loans will be exercised through a special servicer or collateral manager designated by a “directing certificate holder” or a “controlling class representative,” or otherwise pursuant to the related securitization documents. We may acquire classes of CLOs or CDOs for which we may not have the right to appoint the directing certificate holder or otherwise direct the special servicing or collateral management. With respect to the management and servicing of those loans, the related special servicer or collateral manager may take actions that could adversely affect our interests. In addition to the risks associated with debt instruments (e.g., interest rate risk and credit risk), CDOs carry additional risks including, but not limited to: (i) the possibility that distributions from collateral securities will not be adequate to make interest or other payments; (ii) the quality of the collateral may decline in value or default; (iii) the possibility that we may invest in CDOs that are subordinate to other classes; and (iv) the complex structure of the security may not be fully understood at the time of investment and may produce disputes with the issuer or unexpected investment results.

 

81


Table of Contents

We may invest in subordinated debt, which is subject to greater credit risk than senior debt.

We may from time to time invest in debt instruments, including junior tranches of CMBS and “mezzanine” or junior mortgage loans (e.g., B-Notes), that are subordinated in an issuer’s capital structure. To the extent we invest in subordinated debt of an issuer’s capital structure, including subordinated CMBS bonds or other mezzanine debt, such investments and our remedies with respect thereto, including the ability to foreclose on any collateral securing such investments, will be subject to the rights of holders of more senior tranches in an issuer’s capital structure and, to the extent applicable, contractual inter-creditor, co-lender and participation agreement provisions.

Investments in subordinated debt involve greater credit risk of default and loss than the more senior classes or tranches of debt in an issuer’s capital structure. Subordinated tranches of debt instruments (including MBS) absorb losses from default before other more senior tranches of such instruments, which creates a risk particularly if such instruments (or securities) have been issued with little or no credit enhancement or equity. As a result, to the extent we invest in subordinate debt instruments (including MBS), we would likely receive payments or interest distributions after, and must bear the effects of losses or defaults on the senior debt (including underlying mortgage loans, senior mezzanine debt or senior CMBS bonds) before, the holders of other more senior tranches of debt instruments with respect to such issuer.

We will face risks related to our investments in mezzanine loans.

Although not directly secured by the underlying real estate, mezzanine loans are also subject to risk of subordination and share certain characteristics of subordinate loan interests described above. As with commercial mortgage loans, repayment of a mezzanine loan is dependent on the successful operation of the underlying commercial properties and, therefore, is subject to similar considerations and risks. Mezzanine loans may also be affected by the successful operation of other properties, but mezzanine loans are not secured by interests in the underlying commercial properties.

With most mezzanine loans, the bulk of the loan balance is payable at maturity with a one-time “balloon payment.” Full satisfaction of the balloon payment by a borrower is heavily dependent on the availability of subsequent financing or a functioning sales market, and full satisfaction of a loan will be affected by a borrower’s access to credit or a functioning sales market. In certain situations, and during periods of credit distress, the unavailability of real estate financing may lead to default by a borrower. In addition, in the absence of any such takeout financing, the ability of a borrower to repay a loan may be impaired. Moreover, mezzanine loans are usually non-recourse in nature. Therefore, if a borrower defaults on the loan, then the options for financial recovery are limited in nature. To the extent the underlying default rates with respect to the pool or tranche of commercial real estate loans in which we directly or indirectly invest increase, the performance of our investments related thereto may be adversely affected.

B-Notes and A/B Structures may pose additional risks that may adversely affect our results of operations and financial condition.

We may invest in B-notes, which are mortgage loans typically (i) secured by a first mortgage on a commercial property or group of related properties and (ii) subordinated to an A-note portion of the same first mortgage secured by the same collateral (which we would not expect to hold). As a result, if a borrower defaults, there may not be sufficient funds remaining to repay B-note holders after payment to the A-note holders. Since each transaction is privately negotiated, B-notes can vary in their structural characteristics and risks. In addition to the risks described above, certain additional risks apply to B-note investments, including those described herein. The B-note portion of a loan is typically small relative to the overall loan, and is in the first loss position. As a means to protect against the holder of the A-note from taking certain actions or, receiving certain benefits to the detriment of the holder of the B-note, the holder of the B-note often (but not always) has the right to purchase the A-note from its holder. If available, this right may not be meaningful to us. For example, we may not have the capital available to protect our B-note interest or purchasing the A-note may alter our overall portfolio and risk/

 

82


Table of Contents

return profile to the detriment of our stockholders. In addition, a B-note may be in the form of a “rake bond.” A “rake bond” is a CMBS backed solely by a single promissory note secured by a mortgaged property, which promissory note is subordinate in right of payment to one or more separate promissory notes secured by the same mortgaged property.

We may invest in a wide range of real estate-related investments pursuant to our broad investment guidelines.

Pursuant to our broad investment guidelines, our real estate-related investments may include, but are not limited to, CMBS, real estate-related corporate credit, mortgages, loans, mezzanine and other forms of debt (including RMBS and other residential credit and debt of real estate-related companies), preferred equity and derivatives, and such investments may not be secured by real estate assets. The Adviser may also employ new investment techniques or invest in new instruments that it believes will help achieve our investment objectives, whether or not such investment techniques or instruments are specifically defined herein, so long as such investments are consistent with the investment guidelines and our charter. New investment techniques or instruments may not be thoroughly tested in the market before being employed and may have operational or theoretical shortcomings which could result in unsuccessful investments and, ultimately, losses to us. In addition, any new investment technique or instrument developed by us may be more speculative than earlier investment techniques or instruments and may involve material and unanticipated risks. Our board of directors may also change our investment guidelines without the consent of our stockholders.

We may invest in real estate-related equity, which is subordinate to any indebtedness, but involves different rights.

We may invest from time to time in non-controlling preferred equity positions, common equity and other real estate-related interests. Preferred equity investments generally rank junior to all existing and future indebtedness, including commercial mezzanine and mortgage loans, but rank senior to the owners’ common equity. Preferred equity investments typically pay a dividend rather than interest payments and often have the right for such dividends to accrue if there is insufficient cash flow to pay currently.

These interests are not secured by the underlying real estate, but upon the occurrence of a default, the preferred equity provider typically has the right to effectuate a change of control with respect to the ownership of the property. In addition, equity investments may be illiquid or have limited liquidity due to lock-out periods, limited trading volume or other limitations or prohibitions against their transfer, sale, pledge or disposition, including any necessary registration with the SEC requiring coordination with the issuer for the sale of such securities. Our investments in real estate-related equity securities will involve risks relating to the particular issuer of the equity securities, including the financial condition and business outlook of the issuer. Issuers of real estate-related equity securities are subject to their own operating and other expenses and may be subject to a management fee and performance-based compensation (e.g., promote), which we as equity holders will indirectly bear. Issuers of real estate-related common equity securities generally invest in real estate or real estate-related assets and are subject to the inherent risks associated with real estate discussed in “—Risks Related to Investments in Real Estate.”

We may invest in real estate corporate debt, which consists of secured and unsecured obligations issued by companies in the business of owning and operating real estate-related businesses.

We may invest in corporate debt obligations of varying maturities issued by U.S. and foreign corporations and other business entities, which may include loans, corporate bonds, debentures, notes and other similar corporate debt instruments, including convertible securities. Bonds are fixed or variable rate debt obligations, including bills, notes, debentures, money market instruments and similar instruments and securities. Corporate debt is generally used by corporations and other issuers to borrow money from investors. The issuer pays the investor a rate of interest and normally must repay the amount borrowed on or before maturity. The rate of interest on corporate debt may be fixed, floating or variable, and may vary inversely with respect to a reference rate. The

 

83


Table of Contents

rate of return or return of principal on some debt obligations may be linked or indexed to the level of exchange rates between the U.S. dollar and a foreign currency or currencies. Debt instruments may be acquired with warrants attached. Certain bonds are “perpetual” in that they have no maturity date.

Our investments in real estate-related corporate credit will be subject to a number of risks, including interest rate risk, credit risk, high yield risk, issuer risk, foreign (non-U.S.) investment risk, inflation/deflation risk, liquidity risk, smaller company risk and management risk. We generally will not have direct recourse to real estate assets owned or operated by the issuers of the corporate debt obligations that we invest in and the value of such corporate debt obligations may be impacted by numerous factors and may not be closely tied to the value of the real estate held by the corporate issuer.

We may invest in equity of other REITs that invest in real estate or real estate debt as one of their core businesses and other real estate-related companies, which subjects us to certain risks including those risks associated with an investment in our own common stock.

REITs that invest primarily in real estate or real estate debt are subject to the risks of the real estate debt market and, more generally, the real estate and securities market.

REITs may be subject to a management fees and other expenses, and so when we invest in REITs we will bear our proportionate share of the costs of the REITs’ operations. Investing in REITs and real estate-related companies involves certain unique risks in addition to those risks associated with investing in the real estate industry in general. The market value of REIT shares and the ability of the REIT to distribute income may be adversely affected by several factors, including the risks described herein that relate to an investment in our common stock. REITs depend generally on their ability to generate cash flow to make distributions to stockholders, and distributions received by us from REITs may consist of dividends, capital gains or return of capital. Generally, dividends received by us from REIT shares and distributed to our stockholders will not constitute “qualified dividend income” eligible for the reduced tax rate applicable to qualified dividend income. In addition, the performance of a REIT may be affected by changes in the tax laws or by its failure to qualify for tax-free pass-through of income.

REITs (especially mortgage REITs) are also subject to interest rate risk. Rising interest rates may cause REIT investors to demand a higher annual yield, which may, in turn, cause a decline in the market price of the equity securities issued by a REIT.

Investing in certain REITs and real estate-related companies, which often have small market capitalizations, may also involve the same risks as investing in other small capitalization companies. REITs and real estate-related companies may have limited financial resources and their securities may trade less frequently and in limited volume and may be subject to more abrupt or erratic price movements than larger company securities.

Certain of our investments may have additional capital requirements.

Certain of our investments, including those that may be in a development phase, if any, are expected to require additional financing to satisfy their working capital requirements or development strategies. The amount of such additional financing needed will depend upon the maturity and objectives of the particular asset, which may be an unfavorable price at such time. Each round of financing (whether from us or other investors) is typically intended to provide enough capital to reach the next major milestone in an asset’s life-cycle. If the funds provided are not sufficient, additional capital may be required to be raised at a price unfavorable to the existing investors, including us. In addition, we may make additional debt and equity investments or exercise warrants, options, convertible securities or other rights that were acquired in the initial investment in such portfolio company in order to preserve our proportionate ownership when a subsequent financing is planned, or to protect our investment when such portfolio company’s performance does not meet expectations. The availability of capital is generally a function of capital market conditions that are beyond the control of us or any portfolio

 

84


Table of Contents

company. There can be no assurance that we or any portfolio company will be able to predict accurately the future capital requirements necessary for success or that additional funds will be available from any source. Failure to provide sufficient additional capital with respect to an investment could adversely affect our performance.

We will face “spread widening” risk related to our investment in securities.

For reasons not necessarily attributable to any of the risks set forth herein (for example, supply/demand imbalances or other market forces), the market spreads of the securities in which we invest may increase substantially causing the securities prices to fall. It may not be possible to predict, or to hedge against, such “spread widening” risk. The perceived discount in pricing described under “—Some of our real estate-related investments may become distressed, which securities would have a high risk of default and may be illiquid.” may still not reflect the true value of the real estate assets underlying such real estate-related investments in which we may invest, and therefore further deterioration in value with respect thereto may occur following our investment therein. In addition, mark-to-market accounting of our investments will have an interim effect on the reported value prior to realization of an investment.

We may invest in derivatives, which involve numerous risks.

Subject to our compliance with Code provisions related to maintaining our qualification as a REIT, we may enter into derivatives transactions including, but not limited to, interest rate swaps, total return swaps, credit default swaps and other swap agreements for hedging purposes. Derivative instruments, especially when purchased in large amounts, may not be liquid in all circumstances, so that in volatile markets we may not be able to close out a position without incurring a loss. The use of derivatives generally involves leverage in the sense that the investment exposure created by the derivatives may be significantly greater than our initial investment in the derivative. Leverage magnifies investment, market and certain other risks. Thus, the use of derivatives may result in losses in excess of principal and greater than if they had not been used. The value of such derivatives also depends upon the price of the underlying instrument or commodity. Such derivatives and other customized instruments also are subject to the risk of non-performance by the relevant counterparty. In addition, actual or implied daily limits on price fluctuations and speculative position limits on the exchanges or over-the-counter markets in which we may conduct our transactions in derivative instruments may prevent prompt liquidation of positions, subjecting us to the potential of greater losses. Derivative instruments that may be purchased or sold by us may include instruments not traded over-the-counter or on an exchange. The risk of nonperformance by the obligor on such an instrument may be greater and the ease with which we can dispose of or enter into closing transactions with respect to such an instrument may be less than in the case of an exchange-traded instrument. In addition, significant disparities may exist between “bid” and “asked” prices for derivative instruments that are traded over-the-counter and on an exchange. Such over-the-counter derivatives are also subject to types and levels of investor protections or governmental regulation that may differ from exchange traded instruments.

Our ability to successfully use derivative investments depends on the ability of the Adviser. The skills needed to employ derivatives strategies are different from those needed to select portfolio investments and, in connection with such strategies, the Adviser must make predictions with respect to market conditions, liquidity, market values, interest rates or other applicable factors, which may be inaccurate. The use of derivative investments may require us to sell or purchase portfolio investments at inopportune times or for prices below or above the current market values, may limit the amount of appreciation we can realize on an investment or may cause us to hold a security that we might otherwise want to sell. We will also be subject to credit risk with respect to the counterparties to our derivatives contracts (whether a clearing corporation in the case of exchange-traded instruments or another third party in the case of over-the-counter instruments). In addition, the use of derivatives will be subject to additional unique risks associated with such instruments including a lack of sufficient asset correlation, heightened volatility in reference to interest rates or prices of reference instruments and duration / term mismatch, each of which may create additional risk of loss.

 

85


Table of Contents

Failure to obtain and maintain an exemption from being regulated as a commodity pool operator could subject us to additional regulation and compliance requirements that could materially adversely affect our business, results of operations and financial condition.

Registration with the U.S. Commodity Futures Trading Commission (the “CFTC”) as a “commodity pool operator” or any change in our operations (including, without limitation, any change that causes us to be subject to certain specified covered statutory disqualifications) necessary to maintain our ability to rely upon CFTC Letter No. 12-13 or other exemption from the requirement for the Adviser to register as a “commodity pool operator” with the CFTC could adversely affect our ability to implement our investment program, conduct our operations or achieve our objectives and subject us to certain additional costs, expenses and administrative burdens. Furthermore, any determination by us to cease or to limit trading in interests that may be treated as “commodity interests” in order to comply with the regulations of the CFTC may have a material adverse effect on our ability to implement our investment objectives and to hedge risks associated with our operations.

We will face risks associated with short sales.

Our use of short sales for investment or risk management purposes subjects us to risks associated with selling short. We may engage in short sales where we do not own or have the right to acquire the security sold short at no additional cost. Our loss on a short sale theoretically could be unlimited in a case where we are unable, for whatever reason, to close out a short position.

Our short selling strategies may limit our ability to benefit from increases in the markets. Short selling also involves a form of financial leverage that may exaggerate any losses. Also, there is the risk that the counterparty to a short sale may fail to honor its contractual terms, causing a loss to us. Finally, SEC, FINRA, or other regulations relating to short selling may restrict our ability to engage in short selling.

We may make open market purchases or invest in traded securities.

We expect to invest in securities that are traded (publicly or through other active markets (including through private transactions)) and are, therefore, subject to the risks inherent in investing in traded securities. When investing in traded securities, we may be unable to obtain financial covenants or other contractual governance rights, including management rights that it might otherwise be able to obtain in making privately negotiated investments. Moreover, we may not have the same access to information in connection with investments in traded securities, either when investigating a potential investment or after making the investment, as compared to privately negotiated investments. Furthermore, we may be limited in our ability to make investments, and to sell existing investments, in traded securities because J.P. Morgan may be deemed to have material, non-public information regarding the issuers of those securities or as a result of other internal policies or requirements. The inability to sell traded securities in these circumstances could materially adversely affect the investment results. In addition, securities acquired of a public company may, depending on the circumstances and securities laws of the relevant jurisdiction, be subject to lock-up periods.

We may find it necessary or desirable to foreclose on certain of the loans or CMBS we acquire, and the foreclosure process may be lengthy and expensive.

We may find it necessary or desirable to foreclose on certain of the loans or CMBS we acquire, and the foreclosure process may be lengthy and expensive. The protection of the terms of the applicable loan, including the validity or enforceability of the loan and the maintenance of the anticipated priority and perfection of the applicable security interests may not be adequate. Furthermore, claims may be asserted by lenders or borrowers that might interfere with enforcement of our rights. Borrowers may resist foreclosure actions by asserting numerous claims, counterclaims and defenses against us, including, without limitation, lender liability claims and defenses, even when the assertions may have no basis in fact, in an effort to prolong the foreclosure action and seek to force the lender into a modification of the loan or a favorable buy-out of the borrower’s position in the

 

86


Table of Contents

loan. In some states, foreclosure actions can take several years or more to litigate. At any time prior to or during the foreclosure proceedings, the borrower may file for bankruptcy or its equivalent, which would have the effect of staying the foreclosure actions and further delaying the foreclosure process and potentially result in a reduction or discharge of a borrower’s debt. Foreclosure may create a negative public perception of the related property, resulting in a diminution of its value, and in the event of any such foreclosure or other similar real estate owned-proceeding, we would also become the subject to the various risks associated with direct ownership of real estate, including environmental liabilities. Even if we are successful in foreclosing on a loan, the liquidation proceeds upon sale of the underlying real estate may not be sufficient to recover our cost basis in the loan, resulting in a loss to us. Furthermore, any costs or delays involved in the foreclosure of the loan or a liquidation of the underlying property will further reduce the net proceeds and, thus, increase the loss.

Risks Related to Debt Financing

We will incur mortgage indebtedness and other borrowings, which may increase our business risks, could hinder our ability to make distributions and could decrease the value of your investment.

The acquisition of investment properties may be financed in substantial part by borrowing, which increases our exposure to loss. Under our charter, we have a limitation that precludes us from borrowing in excess of 300% of our net assets, which approximates borrowing 75% of the cost of our investments (unless a majority of our independent directors approves any borrowing in excess of the limit and we disclose the justification for doing so to our stockholders in our next quarterly report), but such restriction does not restrict the amount of indebtedness we may incur with respect to any single investment. Our target leverage ratio after our ramp-up period is approximately 60% of our gross real estate assets. Our leverage ratio is measured by dividing (i) consolidated property-level and entity-level debt net of cash and loan-related restricted cash, by (ii) the asset value of real estate investments (measured using the greater of fair market value and cost) plus the equity in our real estate debt and real estate-related investments. See “Investment Objectives and Strategies— Borrowing Policies.” We may exceed our target leverage ratio, particularly during a market downturn or in connection with a large acquisition. The use of leverage involves a high degree of financial risk and will increase the exposure of the investments to adverse economic factors such as rising interest rates, downturns in the economy or deteriorations in the condition of the investments. Principal and interest payments on indebtedness (including mortgages having “balloon” payments) will have to be made regardless of the sufficiency of cash flow from the properties. Our investments will be impaired by a smaller decline in the value of the properties than is the case where properties are owned with a proportionately smaller amount of debt.

We may incur or increase our mortgage debt by obtaining loans secured by a portfolio of some or all of the real estate acquired and may borrow under mortgages on properties after they are acquired. Depending on the level of leverage and decline in value, if mortgage payments are not made when due, one or more of the properties may be lost (and our investment therein rendered valueless) as a result of foreclosure by the mortgagee(s). A foreclosure may also have substantial adverse tax consequences for us.

Many of these same issues also apply to credit facilities which are expected to be in place at various times as well. For example, the loan documents for such facilities may include various coverage ratios, the continued compliance with which may not be completely within our control. If such coverage ratios are not met, the lenders under such credit facilities may declare any unfunded commitments to be terminated and declare any amounts outstanding to be due and payable. We may also rely on short-term financing that would be especially exposed to changes in availability.

Although borrowings by us have the potential to enhance overall returns that exceed our cost of funds, they will further diminish returns (or increase losses on capital) to the extent overall returns are less than our cost of funds. As a result, the possibilities of profit and loss are increased. Borrowing money to purchase properties provides us with the advantages of leverage, but exposes us to greater market risks and higher current expenses.

 

87


Table of Contents

We may encounter adverse changes in the credit markets.

Any adverse changes in the global credit markets could make it more difficult for us to obtain favorable financing. Our ability to generate attractive investment returns for our stockholders will be adversely affected to the extent we are unable to obtain favorable financing terms. If we are unable to obtain favorable financing terms, we may not be able to adequately leverage our portfolio, may face increased financing expenses or may face increased restrictions on our investment activities, any of which would negatively impact our performance.

In certain cases, financings for our properties may be recourse to us.

Generally, commercial real estate financings are structured as non-recourse to the borrower, which limits a lender’s recourse to the property pledged as collateral for the loan, and not the other assets of the borrower or to any parent of borrower, in the event of a loan default. However, lenders customarily will require that a creditworthy parent entity enter into so-called “recourse carveout” guarantees to protect the lender against certain bad-faith or other intentional acts of the borrower in violation of the loan documents. A “bad boy” guarantee typically provides that the lender can recover losses from the guarantors for certain bad acts, such as fraud or intentional misrepresentation, intentional waste, willful misconduct, criminal acts, misappropriation of funds, voluntary incurrence of prohibited debt and environmental losses sustained by lender. In addition, “bad boy” guarantees typically provide that the loan will be a full personal recourse obligation of the guarantor, for certain actions, such as prohibited transfers of the collateral or changes of control and voluntary bankruptcy of the borrower. These financing arrangements with respect to our investments generally require “bad boy” guarantees from us or the Operating Partnership and in the event that such a guarantee is called, our assets could be adversely affected. Moreover, our “bad boy” guarantees could apply to actions of the joint venture partners associated with our investments. While the Adviser expects to negotiate indemnities from such joint venture partners to protect against such risks, there remains the possibility that the acts of such joint venture partner could result in liability to us under such guarantees. We may provide “bad boy” guarantees on behalf of Other J.P. Morgan Accounts investing alongside us and as such guarantees are not for borrowed money, they will typically not be included under our leverage limitations.

If we draw on a line of credit to fund repurchases or for any other reason, our financial leverage ratio could increase beyond our target.

We may seek to obtain lines of credit in the future in an effort to provide for a ready source of liquidity for any business purpose, including to fund repurchases of shares of our common stock in the event that repurchase requests exceed our operating cash flow and net proceeds from our continuous offering. If we borrow under a line of credit to fund repurchases of shares of our common stock, our financial leverage will increase and may exceed our target leverage ratio. Our leverage may remain at the higher level until we receive additional net proceeds from our continuous offering or generate sufficient operating cash flow or proceeds from asset sales to repay outstanding indebtedness. In connection with a line of credit, distributions may be subordinated to payments required in connection with any indebtedness contemplated thereby. We may utilize a line of credit for the benefit of Other J.P. Morgan Accounts which may invest alongside us in one or more investments. In such circumstances, we generally intend to disclose such arrangements as part of our reporting and enter into arrangements to cause any Other J.P. Morgan Accounts to bear (or reimburse us for) their pro rata share of any costs and expenses (including interest payments) allocable to such extensions of credit.

Increases in interest rates could increase the amount of our loan payments and adversely affect our ability to make distributions to our stockholders.

Interest we pay on our loan obligations will reduce cash available for distributions. If we obtain variable rate loans, increases in interest rates would increase our interest costs, which would reduce our cash flows and our ability to make distributions to you. In addition, if we need to repay existing loans during periods of rising interest rates, we could be required to liquidate one or more of our investments at times that may not permit realization of the maximum return on such investments.

 

88


Table of Contents

Volatility in the financial markets and challenging economic conditions could adversely affect our ability to secure debt financing on attractive terms and our ability to service or refinance any future indebtedness that we may incur.

The volatility of the global credit markets could make it more difficult to obtain favorable financing for investments. During periods of volatility, which often occur during economic downturns, generally credit spreads widen, interest rates rise, and investor demand for high yield debt declines. These trends result in reduced willingness by investment banks and other lenders to finance new investments and deterioration of available terms. If the overall cost of borrowing increases, either by increases in the index rates or by increases in lender spreads, the increased costs may result in future acquisitions generating lower overall economic returns and potentially reducing future cash flow available for distribution. Disruptions in the debt markets negatively impact our ability to borrow monies to finance the purchase of, or other activities related to, real estate assets. If we are unable to borrow monies on terms and conditions that we find acceptable, we likely will have to reduce the number of properties we can purchase, and the return on the properties we do purchase may be lower. In addition, we may find it difficult, costly or impossible to refinance indebtedness that is maturing. Moreover, to the extent that such marketplace events are not temporary, they could have an adverse impact on the availability of credit to businesses generally and could lead to an overall weakening of the U.S. economy.

Lenders may require us to enter into restrictive covenants relating to our operations, which could limit our ability to make distributions to our stockholders.

When providing financing, a lender may impose restrictions on us that affect our distribution and operating policies and our ability to obtain additional loans. Loan documents we enter into may contain covenants that limit our ability to further mortgage or dispose of the property or discontinue insurance coverage. In addition, loan documents may limit our ability to enter into or terminate certain operating or lease agreements related to the property. Loan documents may also require lender approval of certain actions and as a result of the lender’s failure to grant such approval, we may not be able to take a course of action we deem most profitable. These or other limitations may adversely affect our flexibility and our ability to make distributions to you and the value of your investment.

If we enter into financing arrangements involving balloon payment obligations, it may adversely affect our ability to make distributions to our stockholders.

Some of our financing arrangements may require us to make a lump-sum or “balloon” payment at maturity. Our ability to make a balloon payment is uncertain and may depend upon our ability to obtain replacement financing or our ability to sell particular properties. At the time the balloon payment is due, we may or may not be able to refinance the balloon payment on terms as favorable as the original loan or sell the particular property at a price sufficient to make the balloon payment. Such a refinancing would be dependent upon interest rates and lenders’ policies at the time of refinancing, economic conditions in general and the value of the underlying properties in particular. The effect of a refinancing or sale could affect the rate of return to stockholders and the projected time of disposition of our assets.

We may use reverse repurchase agreements to finance our securities investments, which may expose us to risks that could result in losses.

We may use reverse repurchase agreements as a form of leverage to finance our securities investments, and the proceeds from reverse repurchase agreements will generally be invested in additional securities. There is a risk that the market value of the securities acquired from the proceeds received in connection with a reverse repurchase agreement may decline below the price of the securities underlying the reverse repurchase agreement that we have sold but remain obligated to repurchase. Reverse repurchase agreements also involve the risk that the counterparty liquidates the securities we delivered to it under the reverse repurchase agreements following the occurrence of an event of default under the applicable repurchase agreement by us. In addition, there is a risk that the market value of the securities we retain may decline. If the buyer of securities under a reverse repurchase agreement were to file for bankruptcy or experiences insolvency, we may be adversely affected. Furthermore, our

 

89


Table of Contents

counterparty may require us to provide additional margin in the form of cash, securities or other forms of collateral under the terms of the derivative contract. Also, in entering into reverse repurchase agreements, we will bear the risk of loss to the extent that the proceeds of the reverse repurchase agreement are less than the value of the underlying securities. In addition, the interest costs associated with reverse repurchase agreements transactions may adversely affect our results of operations and financial condition, and, in some cases, we may be worse off than if we had not used such instruments.

Failure to hedge effectively against interest rate changes may materially adversely affect our results of operations and financial condition.

Subject to any limitations required to maintain qualification as a REIT, we may seek to manage our exposure to interest rate volatility by using interest rate hedging arrangements, such as interest rate cap or collar agreements and interest rate swap agreements. These agreements involve risks, such as the risk that counterparties may fail to honor their obligations under these arrangements and that these arrangements may not be effective in reducing our exposure to interest rate changes. These interest rate hedging arrangements may create additional assets or liabilities from time to time that may be held or liquidated separately from the underlying property or loan for which they were originally established. Hedging may reduce the overall returns on our investments. Failure to hedge effectively against interest rate changes may materially adversely affect our results of operations and financial condition.

Changes to, or the elimination of, LIBOR may adversely affect interest expense related to borrowings under any future line of credit and real estate-related investments.

The London Interbank Offering Rate (“LIBOR”) is intended to represent the rate at which contributing banks may obtain short-term borrowings from each other in the London interbank market. On March 5, 2021, the U.K. Financial Conduct Authority (“FCA”) publicly announced that (i) immediately after December 31, 2021, publication of the 1-week and 2-month U.S. Dollar LIBOR settings will permanently cease; (ii) immediately after June 30, 2023, publication of the overnight and 12-month U.S. Dollar LIBOR settings will permanently cease; and (iii) immediately after June 30, 2023, the 1-month, 3-month and 6-month U.S. Dollar LIBOR settings will cease to be provided or, subject to the FCA’s consideration of the case, be provided on a synthetic basis and no longer be representative of the underlying market and economic reality they are intended to measure and that representativeness will not be restored. There is no assurance that the dates announced by the FCA will not change or that the administrator of LIBOR or regulators will not take further action that could impact the availability, composition or characteristics of LIBOR or the currencies or tenors for which LIBOR is published, and we recommend that you consult your advisors to stay informed of any such developments. In addition, certain regulated entities ceased entering into most new LIBOR contracts in connection with regulatory guidance or prohibitions. Public and private sector industry initiatives are currently underway to implement new or alternative reference rates to be used in place of LIBOR. There is no assurance that any such alternative reference rate will be similar to or produce the same value or economic equivalence as LIBOR or that it will have the same volume or liquidity as did LIBOR prior to its discontinuance, or unavailability or replacement, all of which may affect the value, volatility, or liquidity or return on a company’s loans, notes, derivatives and other instruments or investments comprising some or all its investments and result in costs incurred in connection with changing reference rates used for positions, closing out positions and entering into new trades. Certain of our investments may transition from LIBOR prior to the dates announced by the FCA. The transition from LIBOR to alternative reference rates may result in operational issues for us or our investments. No assurances can be given as to the impact of the LIBOR transition (and the timing of any such impact) on us and our investments.

 

90


Table of Contents

Risks Related to our Relationship with the Adviser and the Dealer Manager

We depend on the Adviser to select our investments and otherwise conduct our business, and any material adverse change in its financial condition or our relationship with the Adviser could have a material adverse effect on our business and ability to achieve our investment objectives.

Our success is dependent upon our relationship with, and the performance of, the Adviser in the acquisition and management of our investment portfolio, and our corporate operations. The Adviser may suffer or become distracted by adverse financial or operational problems in connection with J.P. Morgan’s business and activities unrelated to us and over which we have no control. Should the Adviser fail to allocate sufficient resources to perform its responsibilities to us for any reason, we may be unable to achieve our investment objectives or to pay distributions to our stockholders.

The termination or replacement of the Adviser could trigger a repayment event under our mortgage loans for some of our properties, the credit agreement governing any line of credit and repurchase agreements.

Lenders for certain of our properties may request provisions in the mortgage loan documentation that would make the termination or replacement of the Adviser an event requiring the immediate repayment of the full outstanding balance of the loan. If we elect to obtain a line of credit and are able to do so, the termination or replacement of the Adviser could trigger repayment of outstanding amounts under the credit agreement governing such line of credit or under the repurchase agreements that we may enter into in the future. If a repayment event occurs with respect to any of our properties, our results of operations and financial condition may be adversely affected.

The Adviser’s inability to retain the services of key real estate professionals could hurt our performance.

The Adviser’s power to approve the acquisition of a particular investment, finance or refinance any new or existing investment or dispose of an existing investment rests with the applicable Investment Committee or particular professionals employed by the Adviser, depending on the size and type of the investment. Accordingly, our success depends to a significant degree upon the contributions of certain key real estate professionals employed by the Adviser, each of whom would be difficult to replace. There is ever-increasing competition among alternative asset firms, financial institutions, private equity firms, investment advisors, investment managers, real estate investment companies, real estate investment trusts and other industry participants for hiring and retaining qualified investment professionals and there can be no assurance that such professionals will continue to be associated with the us or the Adviser, particularly in light of our perpetual-life nature, or that replacements will perform well. Neither we nor the Adviser have employment agreements with these individuals and they may not remain associated with us. If any of these persons were to cease their association with us, our operating results could suffer. Our future success depends, in large part, upon the Adviser’s ability to attract and retain highly skilled managerial, operational and marketing professionals. If the Adviser loses or is unable to obtain the services of highly skilled professionals, our ability to implement our investment strategies could be delayed or hindered.

The success of this offering is dependent, in part, on the ability of the Dealer Manager to retain key employees and associated persons and to successfully build and maintain a network of licensed participating broker-dealers.

The dealer manager for this offering is J.P. Morgan Institutional Investments Inc. The success of this offering and our ability to implement our business strategy is dependent upon the ability of our Dealer Manager to retain key employees and associated persons and to build and maintain a network of licensed securities broker-dealers and other agents. If the Dealer Manager is unable to do either, we may not be able to raise adequate proceeds through this offering to implement our investment strategy. The Dealer Manager’s associated persons may experience conflicts of interest in allocating their time between this offering and other investment products, which could

 

91


Table of Contents

adversely affect our ability to raise adequate proceeds through this offering and implement our investment strategy. Further, the participating broker-dealers retained by the Dealer Manager may have numerous competing investment products, some with similar or identical investment strategies and areas of focus as us, which they may elect to emphasize to their retail clients.

You will not have the benefit of an independent due diligence review by the Dealer Manager in connection with this offering and, if a conflict of interest arises between us and J.P. Morgan, we may incur additional fees and expenses.

Because the Adviser and the Dealer Manager are affiliates of J.P. Morgan, our sponsor, you will not have the benefit of an independent due diligence review and investigation of the type normally performed by an unaffiliated, independent underwriter and its counsel in connection with a securities offering. Accordingly, unless your investment professional is affiliated with a broker-dealer that conducts an independent due diligence review and investigation of our company and this offering, you will not have the benefit of such a review. In addition, if any situation arises in which our interests are in conflict with those of the Adviser, the Dealer Manager or its affiliates, and we are required to retain independent counsel, we will incur additional fees and expenses.

The fees we pay in connection with this offering and the agreements entered into with J.P. Morgan and its affiliates were not determined on an arm’s-length basis and therefore may not be on the same terms we could achieve from a third party.

The compensation paid to the Adviser, the Dealer Manager and other J.P. Morgan affiliates for services they provide us was not determined on an arm’s-length basis. All service agreements, contracts or arrangements between or among J.P. Morgan and its affiliates, including the Adviser and us, were not negotiated at arm’s-length. Such agreements include our Advisory Agreement, the Operating Partnership’s partnership agreement, our dealer manager agreement (the “Dealer Manager Agreement”), and any property management and other agreements we may enter into with affiliates of the Adviser from time to time.

We do not own the J.P. Morgan name, but we may use it as part of our corporate name pursuant to the Advisory Agreement. Use of the name by other parties or the termination of our license may harm our business.

The Adviser has granted us a fully paid-up, royalty-free, non-exclusive, non-transferable license to use the name “J.P. Morgan Real Estate Income Trust, Inc.” We have a right to use this name for so long as the Adviser serves as our advisor. J.P. Morgan retains the right to continue using the “J.P. Morgan” name. We will be unable to preclude J.P. Morgan from licensing or transferring the ownership of the “J.P. Morgan” name to third parties, some of whom may compete with us. Consequently, we will be unable to prevent any damage to goodwill that may occur as a result of the activities of J.P. Morgan or others. Furthermore, in the event that the Advisory Agreement is terminated, we will be required to, among other things, change our name. Any of these events could disrupt our recognition in the marketplace, damage any goodwill we may have generated and otherwise harm our business.

Risks Related to Conflicts of Interest

Various potential and actual conflicts of interest will arise, and these conflicts may not be identified or resolved in a manner favorable to us.

We are subject to conflicts of interest arising out of our relationship with J.P. Morgan and its affiliates, including the Adviser. The Adviser faces a conflict of interest between its responsibility to act in our best interests, on the one hand, and any benefit that could result to it or its affiliates from our operation, on the other hand. If and to the extent that our interests and those of the Adviser are not aligned due to such conflicts of interests, the execution of our business plan and our results of operations could be adversely affected, which could adversely affect our

 

92


Table of Contents

results of operations and financial condition. J.P. Morgan and our board of directors have adopted policies and procedures reasonably designed to appropriately prevent, limit or mitigate conflicts of interest. In addition, certain activities that could create conflicts of interest are limited or prohibited by applicable law. However, there is no guarantee that the policies and procedures adopted by us, the Adviser, J.P. Morgan and its affiliates, the terms and conditions of our charter and the Advisory Agreement or the restrictions imposed by applicable law will enable us to adequately identify, address or mitigate these conflicts of interest. In an effort to mitigate certain potential conflicts of interest, transactions between us and the Adviser or its affiliates will be subject to approval by a majority of our directors, including a majority of our independent directors not otherwise interested in the transaction, in accordance with the terms of our charter. Not all potential, apparent and actual conflicts of interest are discussed herein, and additional conflicts of interest could arise as a result of new activities, transactions or relationships commenced in the future. For additional discussion, see “Conflicts of Interest.”

The Adviser will face a conflict of interest because the management fees it will receive are payable regardless of the performance of our portfolio and were not determined by arms’ length negotiations.

We (and, to the extent that the Operating Partnership issues Operating Partnership units to parties other than us, the Operating Partnership) will pay the Adviser a management fee based on our NAV, excluding the NAV of the Class E shares which are not subject to the management fee, regardless of the performance of our portfolio. We will be required to pay the Adviser a management fee in a particular period despite experiencing a net loss or a decline in the value of our portfolio during that period. The Adviser’s entitlement to a management fee which is not based or conditioned upon the achievement of performance metrics or goals might reduce the Adviser’s incentive to devote its time and effort to seeking investments that provide attractive risk-adjusted returns for our portfolio. Due to the fact that the management fee is based on our NAV, the Adviser may also be motivated to accelerate acquisitions in order to increase our NAV or, similarly, delay or curtail repurchases of shares to maintain a higher NAV. The Adviser may benefit by us retaining ownership of our assets at times when our stockholders may be better served by the sale or disposition of our assets in order to avoid a reduction in our NAV. In addition, the management fee that the Adviser is entitled to receive has not been determined by “arm’s-length” negotiations and could be higher than the fees that another unaffiliated adviser might receive.

While it is not currently expected to be the case, the Adviser may, from time to time, voluntarily waive all or a portion of the management fees to which it is entitled. The Adviser may have an incentive to voluntarily waive fees as such waivers would make our performance more favorable than otherwise and prospective investors’ investment decisions are likely influenced by our performance. If the Adviser did elect to waive receipt of management fees with respect to any period, there is no guarantee that the Adviser would do so in any subsequent period.

The Adviser will face a conflict of interest due to the nature of the Special Limited Partner’s performance participation interest in the Operating Partnership.

The Special Limited Partner, an affiliate of J.P. Morgan, is entitled to receive distributions on its performance participation interest in the Operating Partnership each quarter based on the Operating Partnership’s annualized total return, which is calculated based upon our total distributions paid plus the change in the Operating Partnership’s NAV, excluding the NAV attributable to the Class E units which are not subject to the performance participation. The existence of the Special Limited Partner’s performance participation interest in the Operating Partnership may create an incentive for the Adviser to make riskier or more speculative investments on our behalf, cause us to incur more leverage, or sell an asset prematurely in an effort to increase the distributions to which the Special Limited Partner is entitled on its performance participation interest. Due to the fact that the distributions the Special Limited Partner is entitled to receive are based in part on the Operating Partnership’s NAV, the Adviser may also be motivated to accelerate acquisitions in order to increase the Operating Partnership’s NAV or, similarly, delay or curtail repurchases of our shares to maintain the Operating Partnership’s NAV. Except as noted herein with respect to Quarterly Allocations, the Special Limited Partner will not be obligated to return any portion of performance participation allocation due to the subsequent negative performance.

 

93


Table of Contents

The Adviser will face a conflict of interest because the fees it will receive for services performed are based in part on our NAV, which the Adviser is ultimately responsible for determining.

The Adviser is ultimately responsible for reviewing and confirming our NAV and overseeing the process surrounding the calculation of our NAV. The Adviser faces an inherent conflict of interest due to the fact that the Adviser is entitled to receive a management fee based on our NAV (excluding the NAV attributable to our Class E shares) and the Special Limited Partner is entitled to receive distributions on its performance participation interest based in part on the Operating Partnership’s NAV (excluding the NAV attributable to the Class E units which are not subject to the performance participation). The valuation of our investments and our NAV will affect the amount and timing of the management fee paid to the Adviser and the Special Limited Partner’s performance participation interest. As a result, there may be circumstances where the Adviser is incentivized to determine valuations that are higher than the actual fair value of our investments or manage the NAV calculation process in a manner that results in a higher NAV. If our NAV is calculated in a way that is not reflective of our actual NAV, then the purchase price of shares of our common stock or the price paid for the repurchase of your shares of common stock on a given date may not accurately reflect the value of our portfolio, and your shares may be worth less than the purchase price or more than the repurchase price.

J.P. Morgan personnel will work on other projects and conflicts may arise in the allocation of personnel between us and other projects.

The Adviser and its affiliates will devote such time as they determine to be necessary to conduct our business affairs in an appropriate manner. The Adviser has rendered in the past and will continue to render in the future investment advisory and other services to other clients (including investment vehicles and accounts which have the same or similar investment strategy as we do and which may compete with us for investment opportunities) and perform a variety of other functions that are unrelated to our operations. The directors, officers and employees of the Adviser and its affiliates are not required to devote all or any specific portion of their working time to our affairs and potential conflicts of interest will arise in allocating management time, services or functions among us and such other clients, including clients that have the same or a similar type of investment strategy as we do. As a result of these conflicts, we may not receive the level of support and assistance that we otherwise might receive if we were internally managed. The Adviser and its affiliates are not restricted from entering other investment advisory relationships or from engaging in other business activities.

J.P. Morgan, the Adviser and their affiliates will face various conflicts of interest as a result of its relationship with our company.

The Adviser is a member of J.P. Morgan’s asset management businesses. To the extent permitted under applicable law, we may engage from time to time in “principal transactions” with J.P. Morgan, provided that any such transactions will be approved by a majority of our independent directors in accordance with the terms of our charter. A principal transaction occurs when an investment adviser arranges for a security to be purchased from or sold to a client from its own account (which can include a fund in which the investment adviser or its personnel have a substantial ownership interest). J.P. Morgan may also act as our counterparty in connection with swaps, options, forward contracts, currency and interest rate hedging, other derivatives and other transactions, in all cases subject to applicable law and the related party transaction approval requirements in our charter.

J.P. Morgan may also execute from time to time “agency cross transactions” between us and other persons and will receive commissions from both parties to such transactions, in all cases subject to applicable law and the related party transaction approval requirements in our charter. An agency cross transaction occurs when an investment adviser, acting as a broker for a person other than the advisory client, knowingly makes a sale or purchase of any security for the account of that client. Moreover, the Adviser may cause or recommend that we execute the purchase or the sale of investments through J.P. Morgan as agent or select or recommend the selection of J.P. Morgan as executing broker in our transactions, and J.P. Morgan will receive fees or commissions in connection with such transactions. These principal and agency cross transactions create a conflict of interest between the Adviser’s interest in seeking that we receive best execution on all transactions and in limiting or reducing the fees that we pay, and its interest in generating additional profits and fees for J.P. Morgan.

 

94


Table of Contents

Sales of securities for our account may be bunched or aggregated with orders for other accounts of J.P. Morgan or its clients, including other investment funds. Due to prevailing trading activity, it is frequently not possible to receive the same price or execution on the entire volume of securities bought or sold. When this occurs, the various prices may be averaged, which could be disadvantageous to us. In addition, from time to time, the Adviser may use electronic communication networks (“ECNs”) or other alternative trading systems in which J.P. Morgan has an ownership interest. J.P. Morgan typically receives compensation based upon its ownership percentage in relation to the transaction fees charged by the ECNs.

From time to time, JPMIM’s affiliates, including, but not limited to, J.P. Morgan’s investment, commerical and private banking divisions, and J.P. Morgan’s corporate functions, will introduce to us a client who has a real estate or real estate-related investment (such as interests in loans or equity related to real estate assets) that it wishes to sell, or who wishes to acquire a real estate or real estate-related investment owned by us. If we pursue the resulting transaction, J.P. Morgan will have a conflict in its representation of the client over the price and terms of our investment or disposal. In addition, J.P. Morgan could provide real estate, investment banking, advisory or other services to our competitors with respect to our existing investments or with respect to certain real estate or real estate related investments that we are considering. Such activities will present J.P. Morgan with a conflict of interest vis-à-vis our investment and may also result in a conflict with respect to the allocation of resources to those entities.

Subject to applicable law (including, without limitation, ERISA), from time to time certain Other J.P. Morgan Accounts or discretionary clients of the Adviser or its affiliates (collectively, “Other J.P. Morgan Clients”) may invest in our shares. Such investment may give rise to a conflict of interest for the Adviser and its affiliates between acting in our best interests and Other J.P. Morgan Clients, as Other J.P. Morgan Clients will have certain interests in the way in which we are operated which may conflict with the interests of other stockholders. This may create an incentive for the Adviser or its affiliates to take, or not to take, certain actions that it would not otherwise take. Such investments by Other J.P. Morgan Clients present a potential conflict of interest as the Adviser and its affiliates may have the incentive to favor Other J.P. Morgan Clients. For example, the Adviser and its affiliates may face a challenge in balancing the respective duties to the Other J.P. Morgan Clients, our company and our other stockholders, and the Adviser and its affiliates acting on behalf of an Other J.P. Morgan Client may have access to information that may not be available to other stockholders. In the event that we elect to satisfy a large repurchase request pursuant to our share repurchase plan for shares held by an Other J.P. Morgan Client, we may determine to dispose of assets when we otherwise would not have done so in order to fund the repurchase. A large share repurchase could also cause us to incur additional expenses related to funding the repurchase. However, the Adviser and its affiliates have established policies, including information barriers, reasonably designed to mitigate the foregoing and other conflicts of interest that may arise in connection with the investment in us by Other J.P. Morgan Clients, in an effort to ensure that that the Adviser and its affiliates act in accordance with applicable law and their respective fiduciary obligations with respect to us and Other J.P. Morgan Clients.

In addition, J.P. Morgan may, subject to applicable law, be involved in the provision of a subscription line, a credit facility, or property-level debt or other financing to us in various capacities. This may present conflicts of interest for J.P. Morgan and the Adviser in the event that J.P. Morgan or the lender is required to take an action under such a facility which is adverse to us.

J.P. Morgan, the Adviser and their affiliates will face various potential conflicts of interest as a result of J.P. Morgan’s diverse investment banking, trading, advisory and other activities.

J.P. Morgan is a diversified financial services firm that provides a broad range of services (including financial, consulting, investment banking, advisory, brokerage and other services) and products to its clients and is a major participant in the global currency, equity, commodity, fixed-income, real assets, and other markets in which we may invest. In providing services and products to its clients other than us, the Adviser and its affiliates face conflicts of interest with respect to activities recommended to or performed for us, on one hand, and for J.P. Morgan’s other clients, on the other hand. For example, J.P. Morgan has, and continues to seek to develop,

 

95


Table of Contents

banking and other financial and advisory relationships with numerous U.S. and non-U.S. persons and governments. J.P. Morgan also advises and represents potential buyers and sellers of businesses worldwide. We could invest in, or could wish to invest in, such an entity represented by J.P. Morgan or with which J.P. Morgan has a banking or other financial relationship, and from which J.P. Morgan receives customary compensation. In addition, J.P. Morgan will from time to time recommend activities that would compete with or otherwise adversely affect us or our investments, such as when J.P. Morgan determines to close a line of credit to, to not extend credit to, or to foreclose on the assets of, an investment vehicle or a company in which we invest, or when J.P. Morgan advises a client and such advice is adverse to us. Further, any fees or compensation received by J.P. Morgan in connection with such activities (including, but not limited to, financial advisory fees, monitoring fees, advisor fees or fees in connection with restructurings or mergers and acquisitions, as well as underwriting or placement fees, financing or commitment fees, trustee fees and brokerage fees) will not be shared with us or any investor. It should be recognized that such relationships at times will indirectly preclude us from engaging in certain transactions and constrain our investment flexibility. Furthermore, the Adviser, from time to time in making or recommending temporary investments, may invest in an investment vehicle on our behalf or on behalf of one or more of its other clients, and thereby hold a significant portion of the interests in such investment vehicle, which will give rise to certain conflicts. For example, preferential terms are granted to J.P. Morgan clients as a result of the aggregate size of the commitments by all of such J.P. Morgan clients to certain investment vehicles, and therefore, the Adviser will have an incentive not to withdraw, or advise on withdrawing, our investment from any such investment vehicle when it might otherwise wish to do so in order to preserve the preferential terms for all of the J.P. Morgan clients.

Subject to compliance with the Adviser’s internal policies and applicable law, where J.P. Morgan offers financing, investment banking services, investment advisory or other products or services to any affiliate, such products or services will be offered at market rates and on terms similar to those offered by third-party financing sources or third-party service providers, as appropriate. Notwithstanding the foregoing, it is possible that the resulting terms could nevertheless be less favorable from our perspective than if the counterparty had been an independent third party.

J.P. Morgan may, to the extent permitted by applicable law and subject to the related party transaction approval requirements in our charter, receive certain fees for transactions with or services performed for or on our behalf or any other person in which we hold (directly or indirectly) investments, including fees relating to: (i) advisory, sale, development, redevelopment, construction, leasing or financing services performed by J.P. Morgan; and (ii) financing, investment banking, investment advisory, investment management, portfolio management, transaction arrangement, depositary, accounting or administrative services or other products or services provided, directly or indirectly, to us or any other person in which we hold (directly or indirectly) an investment. Subject to the reductions in the management fee we pay to the Adviser and the performance participation distributions payable to the Special Limited Partner in connection with our investments in the JPM-Advised Funds, the management fee we pay to the Adviser and the performance participation distributions our Operating Partnership makes to the Special Limited Partner will not be reduced or set-off by any portion of any such fees, and all fees that J.P. Morgan receives for transactions with, or services performed for or on behalf of, us or any other person in which we hold (directly or indirectly) an investment will be retained by J.P. Morgan for its own account, except as may otherwise be agreed to by the Adviser or any other J.P. Morgan affiliate in its absolute discretion.

To the extent permitted by applicable law and subject to the related party transaction approval requirements in our charter, the Adviser may allocate a portion of our brokerage transactions and cash-like investments to J.P. Morgan and its affiliates. Such affiliates will receive and retain for their own account compensation at customary rates for providing any such services or investment products. In addition, the Adviser may compensate J.P. Morgan for its contributions to structuring and distribution efforts with respect to certain investments and those amounts may be retained for its own account.

J.P. Morgan derives ancillary benefits from providing investment advisory, distribution, placement agent and other services to us. For example, providing such services to us or fees paid to third-party service providers

 

96


Table of Contents

engaged by the Adviser on our behalf or by us following a recommendation of the Adviser generally help J.P. Morgan enhance its relationships with various parties, facilitate additional business development and enable J.P. Morgan to obtain additional business and generate additional revenue. In addition, although the Adviser will act in accordance with its obligations under the Advisory Agreement, and in a manner consistent with the Adviser’s fiduciary duties and our charter, the fees, allocations, compensation and other benefits to J.P. Morgan (including benefits relating to business relationships of J.P. Morgan) arising from those decisions or recommendations will at times be greater as a result of certain portfolio, investment, service provider or other decisions or recommendations (including decisions or recommendations to either in-source or outsource certain processes or functions in connection with a variety of services that the Adviser provides to us) made by the Adviser for us than they would have been had other decisions or recommendations been made which also might have been appropriate for us.

In addition, the provision by the Adviser of its advisory services to us benefits J.P. Morgan in other ways. For example, we may, subject to applicable law, invest directly or indirectly in the securities, secured loans or other obligations of companies affiliated with J.P. Morgan or in which Other J.P. Morgan Accounts have an equity, debt or other interest. In addition, we may engage in investment transactions that result in Other J.P. Morgan Accounts being relieved of obligations or otherwise divesting of investments or transactions that cause us to have to divest certain investments due to our affiliation with such Other J.P. Morgan Accounts, in all cases subject to applicable law, including the Dodd-Frank Act. The purchase, holding and sale of investments by us at times will likely enhance the profitability of J.P. Morgan’s or such Other J.P. Morgan Account’s own investments in, and its activities with respect to, such companies.

The Adviser will face various conflicts of interest related to the allocation of investment opportunities between us and Other J.P. Morgan Accounts.

The Adviser may face conflicts of interest in determining whether an investment opportunity should be allocated to us or an Other J.P. Morgan Account. J.P. Morgan is actively engaged in investment advisory and management services for the Other J.P. Morgan Accounts. J.P. Morgan expects to sponsor or manage additional investment vehicles, funds, products and accounts in the future, including those that employ investment strategies that are substantially similar to our investment strategy and which may compete with us for the allocation of investment opportunities. Investment opportunities that are appropriate for us may also be appropriate for Other J.P. Morgan Accounts and there is no assurance that we will be allocated those investments we wish to pursue or that our stockholders would otherwise wish for us to pursue. When the Adviser manages or advises Other J.P. Morgan Accounts that pay or could potentially pay higher fees or other compensation and follow the same or similar investment strategy as we do, the Adviser will be incentivized to favor the other account paying it the potentially higher fees or other compensation. Investment opportunities or any portion thereof that we do not participate in will likely be offered to Other J.P. Morgan Accounts or such other persons or entities as determined by the Adviser in its sole discretion, and we will not receive any compensation related to such opportunities. The results of our investment activities will likely differ significantly from the results achieved by Other J.P. Morgan Accounts that implement the same or similar investment strategies as we do. There is no specific limit as to the number of Other J.P. Morgan Accounts which may be managed or advised by the Adviser or its affiliates.

The Adviser will allocate investment opportunities between us and Other J.P. Morgan Accounts in accordance with the Adviser’s investment allocation policy and accompanying procedures, which provide that the Adviser will allocate investment opportunities in a manner that it considers, in its sole discretion and consistent with its fiduciary obligations, to be reasonable. The Adviser’s allocation decisions will be based upon the Adviser’s good faith assessment of various factors, including (i) the allocation queue, (ii) the timing constraints of the transaction, and (iii) the investment objectives, remaining investment periods, targeted rates of return, available capital, available financing and composition of the applicable Other J.P. Morgan Accounts and our company. The allocation queue is managed primarily on a rotational basis. The order among the eligible accounts is based upon the amount of time elapsed since each account’s most recent allocation.

 

97


Table of Contents

The Adviser calculates available capital, weighs the other factors described above (which will not be weighted equally) and makes other investment allocation decisions in accordance with its allocation policies and procedures in its sole discretion. The manner in which our available capital is determined may differ from, or subsequently change with respect to, Other J.P. Morgan Accounts. The amounts and forms of leverage utilized for investments will also be determined by the Adviser and its affiliates in their sole discretion. Any differences or adjustments with respect to the manner in which available capital is determined with respect to us or Other J.P. Morgan Accounts may adversely impact our allocation of particular investment opportunities. The Adviser is entitled to amend its investment allocation policies and procedures at any time without prior notice or our consent.

Other J.P. Morgan Accounts with similar investment objectives to ours engage in numerous material real estate transactions each year. There are currently two open-ended, perpetual-life Other J.P. Morgan Accounts with similar U.S. real estate investment objectives to ours that may seek to pursue similar investment opportunities. Total equity investments in the United States by the two Other J.P. Morgan Accounts in each of 2019, 2020, and 2021 were approximately $0.5 billion, $0.5 billion and $1.4 billion, respectively. These two open-ended, perpetual-life Other J.P. Morgan Accounts have a combined net asset value of approximately $35.4 billion as of December 31, 2021. At times, additional Other J.P. Morgan Accounts, generally in the form of separately managed accounts, may seek to pursue similar investment opportunities, but their participation in the queue is relatively infrequent.

In addition to allocating investment opportunities suitable for us to Other J.P. Morgan Accounts, J.P. Morgan may also grant Other J.P. Morgan Accounts exclusive rights to certain investment opportunities. As a result, in certain cases we will not be afforded the chance to participate in attractive investment opportunities in which Other J.P. Morgan Accounts are given the opportunity to participate, or in some cases will be allocated a small part of an investment opportunity within our investment strategy when Other J.P. Morgan Accounts are allocated a larger portion. We may also at times be prohibited (due to, for example, exclusivity rights granted to other investment funds or regulatory limitations) from pursuing certain investment opportunities and our ability to participate in any particular opportunity may be substantially limited. Further, J.P. Morgan often represents participants on all aspects of real estate and real estate-related investment transactions including potential purchasers, sellers, borrowers, lenders and tenants. In such cases, J.P. Morgan’s clients may seek to prohibit J.P. Morgan entities or clients (including us) from investing in certain real estate or real estate-related investments.

For additional discussion, see “Conflicts of Interest-Competition With Other J.P. Morgan Accounts and Allocation of Investment Opportunities.”

J.P. Morgan may raise or manage Other J.P. Morgan Accounts which could result in the reallocation of J.P. Morgan personnel and the direction of potential investments to such Other J.P. Morgan Accounts.

J.P. Morgan reserves the right to raise capital for and manage capital for Other J.P. Morgan Accounts, including opportunistic and stabilized and substantially stabilized real estate funds or separate accounts, dedicated managed accounts, investments suitable for lower risk, lower return funds or higher risk, higher return funds, real estate-related securities obligation and trading investment vehicles, real estate funds primarily making investments in a single sector of the real estate investment space (e.g., office, industrial, retail or multifamily) or making non- controlling investments globally, in a particular region outside of the U.S. in public and private debt and equity securities and investment funds that may have the same or similar investment objectives or guidelines as us or investments, including those raised by us and one or more managed accounts (or other similar arrangements structured through an entity) for the benefit of one or more specific investors (or related group of investors) which, in each case, may have investment objectives or guidelines that overlap with ours. In particular, we expect that there will be overlap of real property and real estate-related securities investment opportunities with certain Other J.P. Morgan Accounts that are actively investing and similar overlap with future Other J.P. Morgan Accounts. The closing of an Other J.P. Morgan Account could result in the reallocation of J.P. Morgan personnel, including reallocation of existing real estate professionals, to such Other J.P. Morgan Account. In addition, potential investments that may be suitable for us may be directed toward such Other J.P. Morgan Account.

 

98


Table of Contents

Our activities may be restricted because of regulatory requirements applicable to J.P. Morgan or its internal policies designed to comply with or limit the applicability of, or that otherwise relate to such requirements.

There may be periods when the Adviser cannot initiate or recommend certain types of transactions, or must otherwise restrict or limit its advice in certain securities, derivatives and other instruments issued by or related to companies for which J.P. Morgan is performing investment banking, market making or other services or has proprietary positions. For example, when J.P. Morgan is engaged in an underwriting or other distribution of securities of, or advisory services for, a company, we will be prohibited from or limited in purchasing or selling securities of that company. In addition, there will be certain investment opportunities, investment strategies or actions that the Adviser will not undertake on behalf of, or recommend to, us in view of J.P. Morgan’s client or firm activities. J.P. Morgan maintains certain overall investment limitations on positions in securities or other financial instruments due to, among other things, investment restrictions imposed upon J.P. Morgan by law, regulation, contract or liquidity concerns. J.P. Morgan from time to time subscribes to or otherwise elects to become subject to investment policies on a firm-wide basis, including policies relating to environmental, social and corporate governance (sometimes referred to as “ESG”). Any of the foregoing limitations could preclude us from purchasing particular securities or financial instruments, even if such securities or financial instruments would otherwise meet our investment strategy. If certain aggregate ownership thresholds are reached or certain transactions are undertaken, our ability to purchase or dispose of investments, exercise rights or undertake business transactions, will be restricted. An investment vehicle not affiliated with J.P. Morgan would not be subject to these restrictions or considerations in relation to transactions involving J.P. Morgan.

J.P. Morgan may also, subject to applicable law, make a market in and conduct proprietary trading activities for its own account or for the account of its clients in securities of, or other investments in, companies in which we invest. The proprietary activities, investments or portfolio strategies of J.P. Morgan, and those of its customer accounts, could conflict with the transactions and strategies employed or recommended by the Adviser and affect the prices and availability of the securities and instruments in which we invest. J.P. Morgan may also create, write, sell, issue or act as a placement agent or distributor of derivative instruments where we are the counterparty or the performance of which is based directly or indirectly on our performance. Such activities will be conducted independently of us and carried out without reference to positions held by us and could affect the value of the investments held by us. In addition, such activities can limit investment opportunities in certain emerging markets and regulated industries in which limitations are imposed upon the aggregate amount of investment by affiliated investors. The results of our investment activities can differ significantly from the results achieved by Other J.P. Morgan Accounts.

We may invest in joint ventures and other co-investment arrangements with Other J.P. Morgan Accounts or divide a pool of investments among us and Other J.P. Morgan Accounts.

We may acquire properties and other assets through joint ventures and other co-investment arrangements with affiliates of the Adviser, including Other J.P. Morgan Accounts. Any joint venture with an affiliate of the Adviser must be approved by a majority of our independent directors in accordance with our charter. We may acquire non-controlling interests or shared control interests in such joint ventures. Even if we have some control in such a joint venture, we would not be in a position to exercise sole decision-making authority regarding the joint venture. Investments in joint ventures with affiliates of the Adviser will present the same inherent risks as all such transactions, including the possibility that joint venture partners might become bankrupt or fail to fund their required capital contributions. Our interests and the interests of a joint venture partner or co-investor may conflict in certain specific situations such as differences in investment strategy, exit strategy or level of leverage. In addition, in connection with investments in which we participate alongside any Other J.P. Morgan Accounts, the Adviser may decline to exercise, or delegate to a third party, certain control, foreclosure and similar governance rights relating to such shared investments for legal, tax, regulatory or other reasons. There is no guarantee that we will be able to co-invest with any Other J.P. Morgan Account in the future. We will not participate in joint ventures in which we do not have or share control to the extent that we believe such participation would potentially threaten our status as a non-investment company exempt from the Investment Company Act. This may prevent us from receiving an allocation with respect to certain investment opportunities that are suitable for both us and one or more Other J.P. Morgan Accounts. See “—Risks Related to Investments in Real Estate—We may make a substantial amount of joint venture investments, including with J.P. Morgan affiliates. Joint venture

 

99


Table of Contents

investments could be adversely affected by our lack of sole decision-making authority, our reliance on the financial condition of our joint venture partners and disputes between us and our joint venture partners.”

The terms on which affiliates of the Adviser, including Other J.P. Morgan Accounts, co-invest in an investment opportunity could be substantially different, and potentially more favorable, then the terms on which we invest. In such cases, conflicts could arise between J.P. Morgan or such Other J.P. Morgan Accounts, on the one side, and us, on the other side, with respect to investment strategy, growth and financing alternatives and with respect to the manner and timing of our exit from the investment compared to J.P. Morgan’s or such Other J.P. Morgan Accounts’ exit. J.P. Morgan or Other J.P. Morgan Accounts may also have short positions in the same security or instrument or a different security or instrument in the same issuer as a security or instrument purchased by us, which will likely present additional conflicts, particularly if the issuer experiences financial difficulties.

In some cases, the Adviser will invite strategic investors to co-invest with us because, for example, co-investing with a strategic investor provides us or the portfolio company in which we are investing with certain benefits. Strategic investors include investors or entities controlled by or affiliated with J.P. Morgan or investors with large or long-standing relationships with the Adviser. In such cases, the amount available for investment by us will be correspondingly reduced to permit a strategic investor the opportunity to co-invest.

For additional discussion, see “Conflicts of Interest-Joint Ventures and Co-Investments.”

We may co-invest with J.P. Morgan affiliates in real estate-related securities and such investments may be in different parts of the capital structure of an issuer and may otherwise involve conflicts of interest.

Conflict of interests could arise when we and the Other J.P. Morgan Accounts directly or indirectly make investments at different levels of an issuer’s or borrower’s capital structure or otherwise in different classes of the same issuer’s securities. In certain circumstances, Other J.P. Morgan Accounts may have different investment objectives or could pursue or enforce rights with respect to a particular issuer in which we have invested, and those activities could have an adverse effect on us. For example, if we hold debt instruments of an issuer and Other J.P. Morgan Accounts hold equity securities of the same issuer, then if the issuer experiences financial or operational challenges, we (as holder of the debt instrument) may seek a liquidation of the issuer, whereas the Other J.P. Morgan Accounts (which hold the equity securities) may prefer a reorganization of the issuer, and vice versa. In addition, an issuer in which we invest may use the proceeds of our investment to refinance or reorganize its capital structure which could result in repayment of debt held by Other J.P. Morgan Accounts. If the issuer performs poorly following such refinancing or reorganization, our results will suffer whereas the Other J.P. Morgan Accounts’ performance will not be affected because the Other J.P. Morgan Accounts no longer have an investment in the issuer.

In addition, we, along with the Other J.P. Morgan Accounts, may pursue or enforce rights with respect to a particular issuer, or the Adviser or J.P. Morgan may pursue or enforce rights with respect to a particular issuer on our behalf and on behalf of Other J.P. Morgan Accounts. We could be negatively impacted by the activities by or on behalf of such Other J.P. Morgan Accounts, and our transactions could be impaired or effected at prices or terms that are less favorable than would otherwise have been the case had a particular course of action with respect to the issuer of the securities not been pursued with respect to such Other J.P. Morgan Accounts.

These conflicts are magnified with respect to issuers that become insolvent. Furthermore, it is possible that in connection with an insolvency, bankruptcy, reorganization, or similar proceeding we will be limited (by applicable law, courts or otherwise) in the positions or actions we will be permitted to take due to other interests held or actions or positions taken by J.P. Morgan and its affiliates, Other J.P. Morgan Accounts and the Adviser. Finally, in certain instances, personnel of J.P. Morgan may obtain information about an issuer that is material to the management of Other J.P. Morgan Accounts and that will at times limit the ability of personnel of the Adviser to buy or sell, or to recommend the buying or selling of, securities of that issuer on our behalf. The results of our investment activities may differ significantly from the results achieved by J.P. Morgan for Other J.P. Morgan Accounts or for its own account. The Adviser will manage us and the Other J.P. Morgan Accounts it advises or manages in accordance with their

 

100


Table of Contents

respective investment strategies and guidelines; however, J.P. Morgan will from time to time give advice and take action with respect to any current or future Other J.P. Morgan Account that competes or conflicts with the advice the Adviser gives to, or actions taken for, us, including with respect to the timing or nature of actions relating to certain investments (including, without limitation, advising or having Other J.P. Morgan Accounts engage in short sales of securities or instruments issued by companies in which we have invested). Future investment activities by the Adviser on behalf of other clients will likely give rise to additional conflicts of interest and demands on the Adviser’s time and resources. While J.P. Morgan will seek to resolve any such conflicts in a fair and reasonable manner in accordance with its prevailing policies and procedures with respect to conflicts resolution among us and the Other J.P. Morgan Accounts, such transactions are not required to be presented to our board of directors for approval (unless otherwise required by our charter or investment guidelines), and there can be no assurance that any conflicts will be resolved in our favor.

The Adviser may face conflicts of interests in choosing our service providers and certain service providers may provide services to the Dealer Manager, the Adviser or J.P. Morgan on more favorable terms than those provided to us.

Certain third-party service providers (including accountants, administrators, lenders, bankers, brokers, attorneys, consultants, property managers and investment or commercial banking firms) that provide goods or services to us, J.P. Morgan or certain entities in which we have an investment may also provide goods or services to or have business, personal, financial or other relationships with J.P. Morgan and its other businesses. Such advisors and service providers may be investors in us, affiliates of the Dealer Manager or the Adviser, sources of investment opportunities or co-investors or commercial counterparties or entities in which J.P. Morgan or Other J.P. Morgan Accounts have an investment, and payments by us may indirectly benefit J.P. Morgan or such Other J.P. Morgan Accounts. Additionally, certain employees of J.P. Morgan or the Adviser may have family members or relatives employed by such advisors and service providers. These relationships could have the appearance of affecting or potentially influencing the Adviser in deciding whether to select or recommend such service providers to perform services for us. In addition, in instances where multiple J.P. Morgan businesses may be exploring a potential individual investment, certain of these service providers may choose to be engaged by other J.P. Morgan affiliates rather than us.

Employees of these affiliates may also receive performance-based compensation in respect of our investments. The fees and expenses of such J.P. Morgan-affiliated service providers (and, if applicable, their employees) will be borne by our investments and there will be no related offset to the management fee we pay to the Adviser. While J.P. Morgan believes that any such affiliated service providers, when engaged, generally provide (or will provide) services at rates equal to or better than those provided by third parties, there is an inherent conflict of interest that may incentivize J.P. Morgan to engage its affiliated service provider over a third party.

We expect to have a diverse stockholder group and the interests of our stockholders may conflict with one another and may conflict with the interests of investors in other vehicles that we co-invest with.

We expect to have a diverse stockholder group. As a result, our stockholders may have conflicting investment, tax and other interests with respect to their investments in us and with respect to the interests of investors in other investment vehicles managed or advised by the Adviser or its affiliates that participate in the same investments as us. The conflicting interests of individual stockholders with respect to other stockholders and relative to investors in other investment vehicles relate to, among other things, the nature, structuring, financing, tax profile and timing of disposition of investments. As a consequence, conflicts of interest may arise in connection with decisions made by the Adviser, including with respect to the nature or structuring of investments, which may be more beneficial for one stockholder than for another stockholder, especially with respect to stockholders’ individual tax situations. In addition, we may make investments that may have a negative impact on related investments made by our stockholders in separate transactions. In selecting and structuring investments appropriate for us, the Adviser considers the investment, tax and other objectives of us (including our qualification as a REIT) and our stockholders (and those of investors in other investment vehicles managed or

 

101


Table of Contents

advised by the Adviser or its affiliates) that participate in the same investments as us, not the investment, tax or other objectives of any stockholder individually. In addition, certain of our stockholders may also be investors in Other J.P. Morgan Accounts, including supplemental capital vehicles and co-investment vehicles that invest alongside us in one or more investments, which could create conflicts for the Adviser in the treatment of different investors.

The Adviser may face potential conflicts of interest related to access to and flow of certain information, including material, non-public information.

We, directly or through J.P. Morgan, the Adviser or certain of their respective affiliates may come into possession of material non-public information with respect to an issuer in which we have invested or may invest. Should this occur, the Adviser may be restricted from buying or selling securities, derivatives or loans of the issuer on our behalf until such time as the information becomes public or is no longer deemed material. Such restrictions could materially adversely affect our investment results.

J.P. Morgan’s internal information barriers that are designed to prevent the flow of certain types of information, including material, non-public, confidential information, from one area or part of J.P. Morgan to another area or group thereof, may restrict the Adviser’s ability to access information even when such information would be relevant to our potential investments. Due to such barriers, disclosure of such information to the personnel responsible for management of our business may be on a need-to-know basis only, and we may not be free to act upon any such information, even if another area or group of J.P. Morgan may trade on such information. Therefore, we or the Adviser may not have access to material non-public information in the possession of J.P. Morgan which might be relevant to an investment decision to be made by the Adviser on our behalf, and the Adviser may initiate a transaction or purchase or sell an investment which, if such information had been known to it, may not have been undertaken. Further, the Adviser may not be able to initiate a transaction on our behalf that it otherwise might have initiated and may not be able to purchase or sell an investment that it otherwise might have purchased or sold, which could negatively affect our operations.

Our board of directors has adopted a resolution that renounces our interest or expectancy with respect to business opportunities and competitive activities.

Our board of directors has adopted a resolution that provides that none of J.P. Morgan or its affiliates, our directors or any person our directors control will be required to refrain directly or indirectly from engaging in any business opportunities, including any business opportunities in the same or similar business activities or lines of business in which we or any of our affiliates may from time to time be engaged or propose to engage, or from competing with us, and that we renounce any interest or expectancy in, or in being offered an opportunity to participate in, any such business opportunities, unless offered to a person in his or her capacity as one of our directors or officers and intended exclusively for us or any of our subsidiaries.

We may source, sell or purchase assets either to or from the Adviser and its affiliates, and such transactions may cause conflicts of interest.

We may directly or indirectly source, sell or purchase all or any portion of an asset (or portfolio of assets/investments) to or from the Adviser and its affiliates or their respective related parties, including parties which such affiliates or related parties, or Other J.P. Morgan Accounts, own or have invested in. Such transactions will be subject to the approval of a majority of directors (including a majority of our independent directors) not otherwise interested in the transaction pursuant to our charter. We may also source, sell to or purchase from third parties interests in or assets issued by affiliates of the Adviser or their respective related parties and such transactions would not require approval by our independent directors or an offset of any fees we otherwise owe to the Adviser or its affiliates. The transactions described above involve conflicts of interest, as our sponsor and its affiliates may receive fees and other benefits, directly or indirectly, from or otherwise have interests in both parties to the transaction.

 

102


Table of Contents

J.P. Morgan, including the Adviser, may face conflicts of interest associated with the Adviser’s investments in us and the related share repurchase arrangement.

In connection with JPMIM’s commitment to purchase an aggregate of not less than $25 million in Class E shares or Class E units, or a combination thereof, our board of directors, including a majority of our independent directors, has approved an arrangement to repurchase the shares and units held by JPMIM. Pursuant to such arrangement, JPMIM has agreed to hold all of the Class E shares and Class E units it owns until the earlier of (i) the first date that our NAV reaches $1.5 billion and (ii) three years from the commencement of this offering. Following such date, each month we will repurchase, without further action by JPMIM, a number of Class E shares or Class E units in an amount equal to the amount available under our share repurchase plan’s 2% monthly and 5% quarterly caps (after satisfying repurchase requests from investors who purchase shares pursuant to this offering and other holders of shares that are otherwise subject to repurchase under our share repurchase plan), until such time as JPMIM’s equity ownership in us has been fully repurchased; provided, that the number of shares subject to each JPM Mandatory Repurchase may be reduced where holders of our Class E shares that are not subject to repurchase under our share repurchase plan request repurchase of their shares, in which case the Class E shares held by JPMIM and such other investors will be repurchased on a pro rata basis based on their respective percentage ownership in us immediately prior to such repurchase (not to exceed an aggregate number of shares equal to the amount available under our share repurchase plan’s 2% monthly and 5% quarterly caps). In addition, subject to certain exceptions, at any time after the first anniversary of the commencement of this offering where the JPM Interest equals 24.99% or greater, we will, or will cause the Operating Partnership to, automatically and without further action by JPMIM, repurchase or redeem, as applicable, an amount of shares or units from JPMIM such that the JPM Interest is equal to or less than 24.99% after giving effect to such repurchase or redemption.

Because this arrangement is with JPMIM, who also acts as our investment adviser, the terms were not negotiated at arm’s length. As a result, the Adviser may face conflicts of interest in conducting the share repurchase arrangement. In addition, because the Adviser owns a significant amount of shares of our common stock and Operating Partnership units, the Adviser may face conflicts of interest in managing our investment activities.

We are subject to potential conflicts of interest related to tenants.

Certain properties owned by us or an Other J.P. Morgan Account will, in certain circumstances, be leased out to tenants that are affiliates of J.P. Morgan, including but not limited to Other J.P. Morgan Accounts or their respective portfolio companies, which would give rise to a conflict of interest. In such events, the Adviser will seek to resolve any conflicts of interest in a fair and reasonable manner in accordance with its prevailing policies and procedures, subject to applicable oversight of the board of directors.

The personnel of the Dealer Manager, the Adviser and their affiliates may trade in securities for their own accounts, subject to restrictions applicable to J.P. Morgan personnel.

The officers, directors, members, managers, employees and associated persons (as applicable) of the Dealer Manager, the Adviser and their affiliates may trade in securities and make personal investments for their own accounts, subject to restrictions and reporting requirements as may be required by law and J.P. Morgan policies, or otherwise determined from time to time by the Dealer Manager or the Adviser. Such personal securities transactions and investments will, in certain circumstances, result in conflicts of interest, including to the extent they relate to (i) a company in which we hold or acquire an interest (either directly through a privately negotiated investment or indirectly through the purchase of securities or other traded instruments related thereto) and (ii) entities that have interests which are adverse to ours or pursue similar investment opportunities as us.

J.P. Morgan may structure certain investments such that J.P. Morgan will face conflicting fiduciary duties to us and certain debt funds.

J.P. Morgan may structure certain investments such that one or more mezzanine or other investment funds, structured vehicles or other collective investment vehicles primarily investing in senior secured loans, distressed

 

103


Table of Contents

debt, subordinated debt, high-yield securities, CMBS and other similar debt instruments managed by affiliates of J.P. Morgan (collectively, “Debt Funds”) are offered the opportunity to participate in the debt tranche of an investment owned by us or allocated to us. The Adviser and its affiliates owe fiduciary duties to the Debt Funds as well as to us. If the Debt Funds purchase high-yield securities or other debt instruments related to a property or real estate company that we hold an investment in (or if we make or have an investment in or, through the purchase of debt obligations become a lender to, a company or property in which a Debt Fund or an Other J.P. Morgan Account has a mezzanine or other debt investment), the Adviser and its affiliates will face a conflict of interest in respect of the advice given to, or the decisions made with regard to, the Debt Funds, such Other J.P. Morgan Accounts and us (e.g., with respect to the terms of such high- yield securities or other debt instruments, the enforcement of covenants, the terms of recapitalizations and the resolution of workouts or bankruptcies). Similarly, certain Other J.P. Morgan Accounts can be expected to invest in securities of publicly traded companies that are actual or potential investments of ours. The trading activities of Other J.P. Morgan Accounts may differ from or be inconsistent with activities that are undertaken for our account in any such securities. In addition, we may not pursue an investment otherwise within our investment objectives and guidelines as a result of such trading activities by Other J.P. Morgan Accounts.

J.P. Morgan’s potential involvement in financing a third party’s purchase of assets from us could lead to potential or actual conflicts of interest.

We may from time to time dispose of all or a portion of an investment by way of a third-party purchaser’s bid where J.P. Morgan or one or more Other J.P. Morgan Accounts is providing financing as part of such bid or acquisition of the investment or underlying assets thereof. This may include the circumstance where J.P. Morgan or one or more Other J.P. Morgan Accounts is making commitments to provide financing at or prior to the time such third-party purchaser commits to purchase such investments or assets from us. Such involvement of J.P. Morgan or one or more Other J.P. Morgan Accounts as such a provider of debt financing in connection with the potential acquisition of portfolio investments by third parties from us may give rise to potential or actual conflicts of interest.

We may provide debt financing in connection with acquisitions by third parties of assets owned by Other J.P. Morgan Accounts.

We may provide financing as part of a third-party purchaser’s bid or acquisition of (or investment in) a portfolio entity (or the underlying assets of) owned by one or more Other J.P. Morgan Accounts (or in connection with the acquisitions by one or more Other J.P. Morgan Accounts or their affiliates of assets or interests (or portfolios thereof) owned by a third party). This may include making commitments to provide financing at, prior to or around the time that any such purchaser commits to or makes such investments. We may make investments and provide debt financing with respect to portfolio entities in which Other J.P. Morgan Accounts or affiliates hold or subsequently acquire an interest. While the terms and conditions of any such arrangements will generally be on market terms, the involvement of the Other J.P. Morgan Accounts or affiliates in such transactions may affect credit decisions and the terms of such transactions or arrangements or may otherwise influence the Adviser’s decisions, which will give rise to potential or actual conflicts of interest and which may adversely impact us. For example, such transactions may involve the partial or complete payoff of such loans (with related proceeds being received by the applicable Other J.P. Morgan Accounts) or otherwise result in restructurings of terms and pricing relating to such existing loans with the borrowers thereof in respect of which such Other J.P. Morgan Accounts may receive refinancing proceeds or a retained interest in such loans in accordance with such restructuring arrangements. Additionally, in certain situations we may not commit to provide financing until a third party has committed to make a deposit in connection with the acquisition of an investment from an Other J.P. Morgan Account, which may result in us being disadvantaged in the overall bid process or potentially not consummating the investment.

 

104


Table of Contents

Certain principals and employees may be involved in and have a greater financial interest in the performance of other J.P. Morgan funds or accounts, and such activities may create conflicts of interest in making investment decisions on our behalf.

Certain of the principals and employees of the Adviser or the Dealer Manager may be subject to a variety of conflicts of interest relating to their responsibilities to us and the management of our real estate portfolio. Such individuals may serve in an advisory capacity to other managed accounts or investment vehicles, as members of an investment or advisory committee or a board of directors (or similar such capacity) for one or more investment funds, corporations, foundations or other organizations. Such positions may create a conflict between the services and advice provided to such entities and the responsibilities owed to us. The other managed accounts or investment funds in which such individuals may become involved may have investment objectives that overlap with ours. Furthermore, certain principals and employees of the Adviser may have a greater financial interest in the performance of such other funds or accounts than our performance. Such involvement may create conflicts of interest in making investments on our behalf and such other funds and accounts and other entities. Such principals and employees will seek to limit any such conflicts in a manner that is in accordance with their fiduciary duties to us and such organizations. Although the Adviser will generally seek to minimize the impact of any such conflicts, there can be no assurance they will be resolved favorably for us. Also, J.P. Morgan personnel are generally permitted to invest in alternative investment funds, private equity funds, real estate funds, hedge funds and other investment vehicles, as well as engage in other personal trading activities relating to companies, assets, securities or instruments (subject to J.P. Morgan’s Code of Ethics requirements), some of which will involve conflicts of interests. Such personal securities transactions will, in certain circumstances, relate to securities or instruments, which can be expected to also be held or acquired by us or Other J.P. Morgan Accounts, or otherwise relate to companies or issuers in which we have or acquire a different principal investment (including, for example, with respect to seniority). There can be no assurance that conflicts of interest arising out of such activities will be resolved in our favor. Investors will not receive any benefit from any such investments, and the financial incentives of J.P. Morgan personnel in such other investments could be greater than their financial incentives in relation to us.

We may be subject to additional potential conflicts of interests as a consequence of J.P. Morgan’s status as a public company.

As a consequence of J.P. Morgan’s status as a public company, our officers, directors, members, managers and employees and those of the Adviser may take into account certain considerations and other factors in connection with the management of the business and affairs of us and our affiliates that would not necessarily be taken into account if J.P. Morgan were not a public company.

We, Other J.P. Morgan Accounts and their portfolio entities may engage in permissible political activities with the intent of furthering our or their business interests or otherwise.

We, Other J.P. Morgan Accounts and their portfolio entities may, in the ordinary course of our or their respective businesses, make political contributions to elected officials, candidates for elected office or political organizations, hire lobbyists or engage in other permissible political activities with the intent of furthering our or their business interests or otherwise. In certain circumstances, there may be initiatives where such activities are coordinated by J.P. Morgan for the benefit of us, Other J.P. Morgan Accounts or their portfolio entities. The interests advanced by a portfolio entity through such activities may, in certain circumstances, not align with or be adverse to our interests, the interests of our stockholders or the interests of Other J.P. Morgan Accounts or their other portfolio entities. The costs of such activities may be allocated among us, Other J.P. Morgan Accounts and their portfolio entities (and borne indirectly by our stockholders). While the costs of such activities will typically be borne by the entity undertaking such activities, such activities may also directly or indirectly benefit us, Other J.P. Morgan Accounts, their portfolio entities or J.P. Morgan. There can be no assurance that any such activities will be successful in advancing our interests or the interests of an Other J.P. Morgan Accounts or a portfolio entity or otherwise benefit such entities.

 

105


Table of Contents

Additional potential conflicts of interest may arise in the future due to possible future activities.

The Adviser and its affiliates may expand the range of services that they provide over time. Except as and to the extent expressly provided in the Advisory Agreement, the Adviser and its affiliates will not be restricted in the scope of its business or in the performance of any such services (whether now offered or undertaken in the future) even if such activities could give rise to conflicts of interest, and whether or not such conflicts are described herein. The Adviser, J.P. Morgan and their affiliates continue to develop relationships with a significant number of companies, financial sponsors and their senior managers, including relationships with clients who may hold or may have held investments similar to those intended to be made by us. These clients may themselves represent appropriate investment opportunities for us or may compete with us for investment opportunities. Additional conflicts of interest could arise as a result of new activities, transactions or relationships commenced in the future. If any matter arises that we and our affiliates (including the Adviser) determine in our good faith judgment constitutes an actual and material conflict of interest, we and our affiliates (including the Adviser) will take such actions as we determine appropriate to mitigate the conflict.

Risks Related to our REIT Status and Certain Other Tax Items

If we do not qualify to be taxed as a REIT, we will be subject to tax as a regular corporation and could face a substantial tax liability.

We expect to operate so as to qualify to be taxed as a REIT under the Code. However, qualification as a REIT involves the application of highly technical and complex Code provisions for which only a limited number of judicial or administrative interpretations exist. Notwithstanding the availability of cure provisions in the Code, various compliance requirements could be failed and could jeopardize our REIT status. Furthermore, new tax legislation, administrative guidance or court decisions, in each instance potentially with retroactive effect, could make it more difficult or impossible for us to qualify as a REIT. If we fail to qualify as a REIT in any tax year, then:

 

   

we would be taxed as a regular domestic corporation, which under current laws, among other things, means being unable to deduct dividends paid to stockholders in computing taxable income and being subject to federal and applicable state and local income tax on our taxable income at regular corporate income tax rates;

 

   

any resulting tax liability could be substantial and could have a material adverse effect on our book value;

 

   

unless we were entitled to relief under applicable statutory provisions, we would be required to pay taxes, and therefore, our cash available for distribution to stockholders would be reduced for each of the years during which we did not qualify as a REIT and for which we had taxable income; and

 

   

we generally would not be eligible to re-elect to be taxed as a REIT for the subsequent four full taxable years.

We may be subject to adverse legislative or regulatory tax changes that could increase our tax liability, reduce our operating flexibility and reduce the price of our common stock.

In recent years, numerous legislative, judicial and administrative changes have been made in the provisions of U.S. federal income tax laws applicable to investments similar to an investment in shares of our common stock. The Tax Cuts and Jobs Act has resulted in fundamental changes to the Code, with many of the changes applicable to individuals applying only through December 31, 2025. Further changes to the tax laws, unrelated to the Tax Cuts and Jobs Act, are possible.

Although REITs generally receive certain tax advantages compared to entities taxed as regular corporations, it is possible that future legislation would result in a REIT having fewer tax advantages, and it could become more advantageous for a company that invests in real estate to elect to be treated for U.S. federal income tax purposes

 

106


Table of Contents

as a corporation. As a result, our charter authorizes our board of directors to revoke or otherwise terminate our REIT election, without the approval of our stockholders, if it determines that changes to U.S. federal income tax laws and regulations or other considerations mean it is no longer in our best interests to qualify as a REIT. According to publicly released statements, a top legislative priority of President Biden’s administration and of Democrats in the Senate and the House of Representatives is significant tax increases and various other changes to U.S. tax rules. It is unclear whether any legislation will be enacted into law or, if enacted, what form it would take, and it is also unclear whether there could be regulatory or administrative action that could affect U.S. tax rules.

We cannot assure you that any future changes will not adversely affect the taxation of our stockholders. Any such changes could have an adverse effect on an investment in our shares or on the market value or the resale potential of our assets. You are urged to consult with your tax advisor with respect to the impact of these legislative changes on your investment in our shares and the status of legislative, regulatory or administrative developments and proposals and their potential effect on an investment in our shares.

To maintain our REIT status, we may have to borrow funds on a short-term basis during unfavorable market conditions.

To qualify as a REIT, we generally must distribute annually to our stockholders dividends equal to a minimum of 90% of our net taxable income, determined without regard to the dividends-paid deduction and excluding net capital gains. We will be subject to regular corporate income taxes on any undistributed REIT taxable income, including undistributed net capital gain, each year. Additionally, we will be subject to a 4% nondeductible excise tax on any amount by which dividends paid by us in any calendar year are less than the sum of 85% of our ordinary income, 95% of our capital gain net income and 100% of our undistributed income from previous years. Payments we make to our stockholders under our share repurchase plan generally will not be taken into account for purposes of these distribution requirements. If we do not have sufficient cash to make distributions necessary to preserve our REIT status for any year or to avoid taxation, we may be forced to borrow funds or sell assets even if the market conditions at that time are not favorable for these borrowings or sales. These options could increase our costs or reduce our equity.

Compliance with REIT requirements may cause us to forego otherwise attractive opportunities, which may hinder or delay our ability to meet our investment objectives and reduce your overall return.

To qualify as a REIT, we are required at all times to satisfy tests relating to, among other things, the sources of our income, the nature and diversification of our assets, the ownership of our stock and the amounts we distribute to our stockholders. Compliance with the REIT requirements may impair our ability to operate solely on the basis of maximizing profits. For example, we may be required to make distributions to stockholders at disadvantageous times or when we do not have funds readily available for distribution.

Compliance with REIT requirements may force us to liquidate or restructure otherwise attractive investments.

To qualify as a REIT, at the end of each calendar quarter, at least 75% of the value of our assets must consist of cash, cash items, government securities and qualified real estate assets. The remainder of our investments in securities (other than qualified real estate assets, government securities and securities of our taxable REIT subsidiaries) generally cannot include more than 10% of the voting securities of any one issuer or more than 10% of the value of the outstanding securities of more than any one issuer (other than securities that qualify for the straight-debt safe harbor) unless we and such issuer jointly elect for such issuer to be treated as a “taxable REIT subsidiary” under the Code. Debt will generally meet the “straight debt” safe harbor if the debt is a written unconditional promise to pay on demand or on a specified date a certain sum of money, the debt is not convertible, directly or indirectly, into stock, and the interest rate and the interest payment dates of the debt are not contingent on the profits, the borrower’s discretion, or similar factors. Additionally, no more than 5% of the value of our assets (other than government securities, qualified real estate assets and securities of our taxable

 

107


Table of Contents

REIT subsidiaries) can consist of the securities of any one issuer, and no more than 20% of the value of our assets may be represented by securities of one or more taxable REIT subsidiaries. If we fail to comply with these requirements at the end of any calendar quarter, we must dispose of a portion of our assets within 30 days after the end of the calendar quarter or qualify for certain statutory relief provisions in order to avoid losing our REIT qualification and suffering adverse tax consequences. In order to satisfy these requirements and maintain our qualification as a REIT, we may be forced to liquidate assets from our portfolio or not make otherwise attractive investments. These actions could have the effect of reducing our income and amounts available for distribution to our stockholders.

Our charter does not permit any person or group to own more than 9.9% of our outstanding common stock or of our outstanding capital stock of all classes or series, and attempts to acquire our common stock or our capital stock of all other classes or series in excess of these 9.9% limits would not be effective without an exemption from these limits by our board of directors.

For us to qualify as a REIT under the Code, not more than 50% of the value of our outstanding stock may be owned, directly or indirectly, by five or fewer individuals (including certain entities treated as individuals for this purpose) during the last half of a taxable year other than the first taxable year in which we are taxed as a REIT. For the purpose of assisting our qualification as a REIT for U.S. federal income tax purposes, our charter prohibits beneficial or constructive ownership by any person or group of more than a certain percentage, which is expected to be 9.9%, by value or by number of shares, whichever is more restrictive, of the outstanding shares of our common stock or of our capital stock of all classes or series, which we refer to as the “Ownership Limits.” The constructive ownership rules under the Code and our charter are complex and may cause shares of the outstanding common stock owned by a group of related persons to be deemed to be constructively owned by one person. As a result, the acquisition of less than 9.9% of our outstanding common stock or our capital stock by a person could cause another person to be treated as owning in excess of 9.9% of our outstanding common stock or our capital stock, respectively, and thus violate the Ownership Limits. There can be no assurance that our board of directors, as permitted in the charter, will not decrease these Ownership Limits in the future. Any attempt to own or transfer shares of our common stock or capital stock in excess of the Ownership Limits without the consent of our board of directors will result either in the shares in excess of the limit being transferred by operation of our charter to a charitable trust, and the person who attempted to acquire such excess shares not having any rights in such excess shares, or in the transfer being void.

The Ownership Limits may have the effect of precluding a change in control of us by a third party, even if such change in control would be in the best interests of our stockholders or would result in receipt of a premium to the price of our common stock (and even if such change in control would not reasonably jeopardize our REIT status). Any exemptions to the Ownership Limits granted in the future may limit the power of our board of directors to increase the Ownership Limits or grant further exemptions.

Non-U.S. holders may be required to file U.S. federal income tax returns and pay U.S. federal income tax upon their receipt of certain distributions from us or upon their disposition of shares of our common stock.

In addition to any potential withholding tax on ordinary dividends, a non-U.S. holder (as such term is defined below under “U.S. Federal Income Tax Considerations—Taxation of U.S. Holders of Our Common Stock”), other than a “qualified shareholder” or a “qualified foreign pension fund,” as each is defined in Section 897 of the Code, that disposes of a “United States real property interest” (“USRPI”) (which includes shares of stock of a U.S. corporation whose assets consist principally of USRPIs), or that receives a distribution from a REIT that is attributable to gains from such a disposition, is generally subject to U.S. federal income tax under the Foreign Investment in Real Property Tax Act of 1980, as amended (“FIRPTA”), on the amount received from (or, in the case of a distribution, to the extent attributable to gains from) such disposition. FIRPTA gains must be reported on U.S. federal income tax returns and are subject to tax at regular U.S. federal income tax rates. Such tax does not apply, however, to gain on the disposition of stock in a REIT that is “domestically controlled.” Generally, a REIT is domestically controlled if less than 50% of its stock, by value, has been owned directly or indirectly by non-U.S. persons during a continuous five-year period ending on the date of disposition or, if shorter, during the

 

108


Table of Contents

entire period of the REIT’s existence. We cannot assure you that we will qualify as a domestically controlled REIT. If we were to fail to so qualify, amounts received by a non-U.S. holder on certain dispositions of shares of our common stock would be subject to tax under FIRPTA, unless (1) our shares of common stock were regularly traded on an established securities market and (2) the non-U.S. holder did not, at any time during a specified testing period, hold more than 10% of our common stock. We do not expect our shares to be regularly traded on an established securities market. Furthermore, even if we are domestically controlled, distributions by us that are attributable to gains from dispositions of USRPIs will be subject to tax under FIRPTA and special withholding rules unless the conditions in clauses (1) and (2) of the immediately preceding sentence are satisfied, subject to certain exceptions. See “U.S. Federal Income Tax Considerations—Taxation of Non-U.S. Holders of Our Common Stock—Sales of Our Common Stock.”

Investments outside the United States may subject us to additional taxes and could present additional complications to our ability to satisfy the REIT qualification requirements.

Non-U.S. investments may subject us to various non-U.S. tax liabilities, including withholding taxes. In addition, operating in functional currencies other than the U.S. dollar and in environments in which real estate transactions are typically structured differently than they are in the United States or are subject to different legal rules may present complications to our ability to structure non-U.S. investments in a manner that enables us to satisfy the REIT qualification requirements. Even if we maintain our status as a REIT, entities through which we hold investments in assets located outside the United States may be subject to income taxation by jurisdictions in which such assets are located or in which our subsidiaries that hold interests in such assets are located. Any such taxes could adversely affect our business, results of operations, cash flows or financial condition, and our cash available for distribution to our stockholders will be reduced by any such foreign income taxes.

We may incur tax liabilities that would reduce our cash available for distribution to you.

Even if we qualify and maintain our status as a REIT, we may become subject to U.S. federal income taxes and related state and local taxes. For example, net income from the sale of properties that are “dealer” properties sold by a REIT (a “prohibited transaction” under the Code) will be subject to a 100% tax. We may not make sufficient distributions to avoid excise taxes applicable to REITs. If we were to fail either gross income test (and did not lose our REIT status because such failure was due to reasonable cause and not willful neglect), we would be subject to tax on the income that does not meet the gross income test requirements. We also may decide to retain net capital gain we earn from the sale or other disposition of our investments and pay income tax directly on such income. In that event, our stockholders would be treated as if they earned that income and paid the tax we paid. However, stockholders that are tax-exempt, such as charities or qualified pension plans, would have no benefit from their deemed payment of such tax liability unless they file U.S. federal income tax returns and thereon seek a refund of such tax. We also may be subject to state and local taxes on our income or property, including franchise, payroll, mortgage recording and transfer taxes, either directly or at the level of the other companies through which we indirectly own our assets, such as our domestic taxable REIT subsidiaries, which are subject to full U.S. federal, state, local and foreign corporate-level income taxes. Any taxes we pay directly or indirectly will reduce our cash available for distribution to you.

Restrictions on the deduction of all of our interest expense could prevent us from satisfying the REIT distribution requirements and avoiding the incurrence of income or excise taxes.

Rules enacted as part of the Tax Cuts and Jobs Act may limit our ability (and the ability of entities that are not treated as disregarded entities for U.S. federal income tax purposes and in which we hold an interest) to deduct interest expense. Under amended Section 163(j) of the Code, the deduction for business interest expense may be limited to the amount of the taxpayer’s business interest income plus 30% of the taxpayer’s “adjusted taxable income” unless the taxpayer’s gross receipts do not exceed $25 million per year during the applicable testing period or the taxpayer qualifies to elect and elects to be treated as an “electing real property trade or business.” A taxpayer’s adjusted taxable income will start with its taxable income and add back items of non-business income

 

109


Table of Contents

and expense, business interest income and business interest expense, net operating losses, any deductions for “qualified business income,” and, in taxable years beginning before January 1, 2022, any deductions for depreciation, amortization or depletion. A taxpayer that is exempt from the interest expense limitations as an electing real property trade or business is ineligible for certain expensing benefits and is subject to less favorable depreciation rules for real property. The rules for business interest expense will apply to us and at the level of each entity in which or through which we invest that is not a disregarded entity for U.S. federal income tax purposes. To the extent that our interest expense is not deductible, our taxable income will be increased, as will our REIT distribution requirements and the amounts we need to distribute to avoid incurring income and excise taxes.

Our board of directors is authorized to revoke our REIT election without stockholder approval, which may cause adverse consequences to our stockholders.

Our charter authorizes our board of directors to revoke or otherwise terminate our REIT election, without the approval of our stockholders, if it determines that it is no longer in our best interests to qualify as a REIT. Our board of directors has fiduciary duties to us and our stockholders and could only cause such changes in our tax treatment if it determines in good faith that such changes are in our best interests and in the best interests of our stockholders. In this event, we would become subject to U.S. federal income tax on our taxable income and we would no longer be required to distribute most of our net income to our stockholders, which may cause a reduction in the total return to our stockholders.

You may have current tax liability on distributions you elect to reinvest in our common stock.

If you participate in our distribution reinvestment plan, you will be deemed to have received, and for U.S. federal income tax purposes will be taxed on, the amount reinvested in shares of our common stock to the extent the amount reinvested was not a tax-free return of capital. Therefore, unless you are a tax-exempt entity, you may be forced to use funds from other sources to pay your tax liability on the reinvested dividends.

We may choose to pay dividends in a combination of cash and shares of our common stock, in which case stockholders may be required to pay income taxes in excess of the cash dividends they receive.

We may choose to pay dividends in a combination of cash and shares of our common stock. Under IRS Revenue Procedure 2017-45, as a publicly offered REIT, we may give stockholders a choice, subject to various limits and requirements, of receiving a dividend in cash or in our common stock. As long as at least 20% of the total dividend is available in cash and certain other requirements are satisfied, the IRS will treat the stock distribution as a dividend (to the extent applicable rules treat such distribution as being made out of our earnings and profits). As a result, U.S. stockholders may be required to pay income taxes with respect to such dividends in excess of the cash dividends they receive. In the case of non-U.S. stockholders, we generally will be required to withhold tax with respect to the entire dividend, which withholding tax may exceed the amount of cash such non-U.S. stockholder would otherwise receive.

Generally, ordinary dividends payable by REITs do not qualify for reduced U.S. federal income tax rates.

Currently, the maximum tax rate applicable to qualified dividend income payable to certain non-corporate U.S. stockholders is 20%. Dividends payable by REITs, however, are not eligible for the reduced rate except to the extent designated as capital gain dividends or qualified dividend income. Although this does not adversely affect the taxation of REITs or dividends payable by REITs, the more favorable rates applicable to regular corporate qualified dividends could cause certain non-corporate investors to perceive investments in REITs to be relatively less attractive than investments in the stocks of non-REIT corporations that pay dividends, which could adversely affect the value of the shares of REITs, including our common stock. However, for taxable years through the taxable year ending December 31, 2025, non-corporate U.S. taxpayers may be entitled to claim a deduction in determining their taxable income of up to 20% of “qualified REIT dividends” (dividends not designated as

 

110


Table of Contents

capital gain dividends or qualified dividend income), subject to certain limitations. See “U.S. Federal Income Tax Considerations—Taxation of U.S. Holders of Our Common Stock—Distributions Generally.” You are urged to consult with your tax advisor regarding the effect of this change on your effective tax rate with respect to REIT dividends.

The failure of a mezzanine loan to qualify as a real estate asset could adversely affect our ability to qualify as a REIT.

We may acquire mezzanine loans, for which the IRS has provided a safe harbor but not rules of substantive law. Pursuant to the safe harbor, if a mezzanine loan meets certain requirements, it will be treated by the IRS as a real estate asset for purposes of the asset tests, and interest derived from the mezzanine loan will be treated as qualifying mortgage interest for purposes of the 75% gross income test. We may acquire mezzanine loans that do not meet all of the requirements of this safe harbor. In the event we own a mezzanine loan that does not meet the safe harbor, the IRS could challenge such loan’s treatment as a real estate asset for purposes of the REIT asset and gross income tests and, if such a challenge were sustained, we could fail to qualify as a REIT.

Our taxable REIT subsidiaries are subject to special rules that may result in increased taxes.

We may conduct certain activities or invest in assets through one or more taxable REIT subsidiaries. A taxable REIT subsidiary is a corporation other than a REIT in which a REIT directly or indirectly holds stock, and that has made a joint election with such REIT to be treated as a taxable REIT subsidiary. Other than some activities relating to hotel and health care properties, a taxable REIT subsidiary may generally engage in any business, including the provision of services to tenants of its parent REIT. A taxable REIT subsidiary is subject to U.S. federal income tax as a regular C corporation.

No more than 20% of the value of our total assets may consist of stock or securities of one or more taxable REIT subsidiaries. This requirement limits the extent to which we can conduct our activities through taxable REIT subsidiaries. The values of some of our assets, including assets that we hold through taxable REIT subsidiaries, may not be subject to precise determination, and values are subject to change in the future. Furthermore, if a REIT lends money to a taxable REIT subsidiary, the taxable REIT subsidiary may be unable to deduct all or a portion of the interest paid to the REIT, which could increase the tax liability of the taxable REIT subsidiary. In addition, as a REIT, we must pay a 100% penalty tax on certain payments that we receive if the economic arrangements between us and any of our taxable REIT subsidiaries are not comparable to similar arrangements between unrelated parties. We intend to structure transactions with any taxable REIT subsidiary on terms that we believe are arm’s length to avoid incurring the 100% excise tax described above; however, the IRS may successfully assert that the economic arrangements of any of our inter-company transactions are not comparable to similar arrangements between unrelated parties.

If the Operating Partnership failed to qualify as a partnership or is not otherwise disregarded for U.S. federal income tax purposes, we would cease to qualify as a REIT.

If the IRS were to successfully challenge the status of the Operating Partnership as a partnership or disregarded entity for U.S. federal income tax purposes, it would be taxable as a corporation. In the event that this occurs, it would reduce the amount of distributions that the Operating Partnership could make to us. This would also result in our failing to qualify as a REIT and becoming subject to a corporate-level tax on our income, which would substantially reduce our cash available to pay distributions and the yield on your investment.

Complying with REIT requirements may limit our ability to hedge effectively and may cause us to incur tax liabilities.

The REIT provisions of the Code may limit our ability to hedge our assets and operations. Under these provisions, any income that we generate from hedging transactions will be excluded from gross income for

 

111


Table of Contents

purposes of the 75% and 95% gross income tests if: (1) the instrument (A) hedges interest rate risk or foreign currency exposure on liabilities used to carry or acquire real estate assets, (B) hedges risk of currency fluctuations with respect to any item of income or gain that would be qualifying income under the 75% or 95% gross income tests or (C) hedges a position entered into pursuant to clause (A) or (B) after the extinguishment of such liability or disposition of the asset producing such income; and (2) such instrument is properly identified under applicable Treasury Regulations. Income from hedging transactions that do not meet these requirements will generally constitute non-qualifying income for purposes of both the 75% and 95% gross income tests. See “U.S. Federal Income Tax Considerations—Gross Income Tests” and “—Hedging Transactions.” As a result of these rules, we may have to limit our use of hedging techniques that might otherwise be advantageous or implement those hedges through a taxable REIT subsidiary. This could increase the cost of our hedging activities because our taxable REIT subsidiary would be subject to tax on gains or expose us to greater risks associated with changes in interest rates than we would otherwise want to bear. In addition, losses in our taxable REIT subsidiary will generally not provide any tax benefit, except for being carried forward against future taxable income in the taxable REIT subsidiary.

The “taxable mortgage pool” rules may increase the taxes that we or our stockholders may incur, and may limit the manner in which we effect future securitizations.

Securitizations could result in the creation of taxable mortgage pools for U.S. federal income tax purposes. As a REIT, so long as we own 100% of the equity interests in a taxable mortgage pool, we generally would not be adversely affected by the characterization of the securitization as a taxable mortgage pool. Certain categories of stockholders, however, such as foreign stockholders eligible for treaty or other benefits, stockholders with net operating losses, and certain tax-exempt stockholders that are subject to unrelated business income tax, could be subject to increased taxes on a portion of their dividend income from us that is attributable to the taxable mortgage pool. Because we hold substantially all of our assets through the Operating Partnership, which is treated as a partnership for U.S. federal income tax purposes, the foregoing rules would not apply if the Operating Partnership was, or owned an equity interest in, a taxable mortgage pool, and any such taxable mortgage pool would be treated as a corporation for U.S. federal income tax purposes and could prevent us from qualifying as a REIT. These limitations may prevent us from using certain techniques to maximize our returns from securitization transactions.

Our investments in construction loans may require us to make estimates about the fair value of land improvements that may be challenged by the IRS.

We may invest in construction loans, the interest from which will be qualifying income for purposes of the REIT gross income tests, provided that the loan value of the real property securing the construction loan is equal to or greater than the highest outstanding principal amount of the construction loan during any taxable year. For purposes of construction loans, the loan value of the real property is the fair value of the land plus the reasonably estimated cost of the improvements or developments (other than personal property) that secure the loan and that are to be constructed from the proceeds of the loan. There can be no assurance that the IRS would not challenge our estimate of the loan value of the real property.

If the leases of our properties to the taxable REIT subsidiary lessee are not respected as true leases for U.S. federal income tax purposes, we may fail to qualify as a REIT.

To qualify as a REIT, we must annually satisfy two gross income tests, under which specified percentages of our gross income must be derived from certain sources, such as “rents from real property.” In order for rents paid to the Operating Partnership by the taxable REIT subsidiary (“TRS”) lessee pursuant to leases of our properties to qualify as “rents from real property” for purposes of the gross income tests, the leases must be respected as true leases for U.S. federal income tax purposes and not be treated as service contracts, financing arrangements, joint ventures or some other type of arrangement. If our leases are not respected as true leases for U.S. federal income tax purposes, we may fail to qualify as a REIT.

 

112


Table of Contents

If any hotel managers that we may engage do not qualify as “eligible independent contractors,” or if our hotels are not “qualified lodging facilities,” we may fail to qualify as a REIT.

Rent paid by a lessee that is a “related party tenant” of ours generally will not be qualifying income for purposes of the two gross income tests applicable to REITs, but an exception is provided, however, for leases of “qualified lodging facilities” to a TRS so long as the hotels are managed by an “eligible independent contractor” and certain other requirements are satisfied. We expect to lease all or substantially all of our hotels to the TRS lessee, which is a disregarded subsidiary that is intended to qualify as a TRS. We expect that the TRS lessee will engage hotel managers and third-party property managers that are intended to qualify as “eligible independent contractors.” Among other requirements, in order to qualify as an eligible independent contractor, the hotel manager must not own, directly or through its equity owners, more than 35% of our outstanding stock, and no person or group of persons can own more than 35% of our outstanding stock and the equity interests of the hotel manager, taking into account certain ownership attribution rules. The ownership attribution rules that apply for purposes of these 35% thresholds are complex, and monitoring actual and constructive ownership of our stock by our hotel managers and their owners may not be practical. Accordingly, there can be no assurance that these ownership levels will not be exceeded.

In addition, for a hotel management company to qualify as an eligible independent contractor, such company or a related person must be actively engaged in the trade or business of operating “qualified lodging facilities” (as defined below) for one or more persons not related to the REIT or its TRS at each time that such company enters into a hotel management contract with a TRS or its TRS lessee. No assurances can be provided that any hotel managers that we may engage will in fact comply with this requirement in the future. Failure to comply with this requirement would require us to find other managers for future contracts, and if we hired a management company without knowledge of the failure, it could jeopardize our status as a REIT.

Finally, each property that we lease to our TRS lessee must be a “qualified lodging facility.” A “qualified lodging facility” is a hotel, motel, or other establishment more than one-half of the dwelling units in which are used on a transient basis, including customary amenities and facilities, provided that no wagering activities are conducted at or in connection with such facility by any person who is engaged in the business of accepting wagers and who is legally authorized to engage in such business at or in connection with such facility. The REIT provisions of the Code provide only limited guidance for making determinations under the requirements for qualified lodging facilities, and there can be no assurance that these requirements will be satisfied.

Recharacterization of sale-leaseback transactions may cause us to lose our REIT status.

We may purchase real properties and lease them back to the sellers of such properties. We cannot guarantee that the IRS will not challenge our characterization of any sale-leaseback transactions. In the event that any such sale- leaseback transaction is challenged and recharacterized as a financing transaction or loan for federal income tax purposes, deductions for depreciation and cost recovery relating to such property would be disallowed. If a sale-leaseback transaction were so recharacterized, we might fail to satisfy the REIT qualification “asset tests” or the “gross income tests” and, consequently, lose our REIT status. Alternatively, the amount of our REIT taxable income could be recalculated which might also cause us to fail to meet the distribution requirements for a taxable year.

Sales of our properties at gains are potentially subject to the prohibited transaction tax, which could reduce the return on a stockholder’s investment.

Our ability to dispose of property is restricted as a result of our REIT status. Under applicable provisions of the Code regarding prohibited transactions by REITs, we will be subject to a 100% tax on any gain realized on the sale or other disposition of any property (other than foreclosure property) we own, directly or through a subsidiary entity, including the Operating Partnership, but excluding our TRS’s, that is deemed to be inventory or property held primarily for sale to customers in the ordinary course of trade or business unless a safe harbor applies under the Code. Whether property is inventory or otherwise held primarily for sale to customers in the ordinary course of a trade or business depends on the particular facts and circumstances surrounding each property.

 

113


Table of Contents

There may be tax consequences to any modifications to our borrowings, our hedging transactions and other contracts to replace references to LIBOR.

We may be party to loan agreements with LIBOR-based interest rates and derivatives with LIBOR-based terms used for hedging and may hold or acquire assets with LIBOR-based terms. We may have to renegotiate such LIBOR-based instruments to replace references to LIBOR. Under current law, certain modifications of terms of LIBOR-based instruments may have tax consequences, including deemed taxable exchanges of the pre- modification instrument for the modified instrument. Proposed Treasury Regulations have been issued that would treat certain modifications that would be taxable events under current law as non-taxable events. The proposed Treasury Regulations also would permit real estate mortgage investment conduits (“REMICs”) to make certain modifications without losing REMIC qualification. The proposed Treasury Regulations do not discuss REIT-specific issues of modifications to LIBOR-based instruments. It is not clear when the proposed Treasury Regulations will be finalized or what, if any, changes will be made to the proposed Treasury Regulations in final Treasury Regulations. We will attempt to migrate to a post-LIBOR environment without jeopardizing our REIT qualification or suffering other adverse tax consequences but can give no assurances that we will succeed.

Characterization of the repurchase agreements we enter into to finance our investments as sales for tax purposes rather than as secured borrowing transactions could adversely affect our ability to qualify as a REIT.

We may enter into repurchase agreements with a variety of counterparties to finance assets in which we invest. When we enter into a repurchase agreement, we will generally sell assets to our counterparty to the agreement and receive cash from the counterparty. The counterparty will be obligated to resell the assets back to us at the end of the term of the transaction. We believe that, for U.S. federal income tax purposes, we will be treated as the owner of the assets that are the subject of repurchase agreements and that the repurchase agreements will be treated as secured borrowing transactions notwithstanding that such agreements may transfer record ownership of the assets to the counterparty during the term of the agreement. It is possible, however, that the IRS could successfully assert that we did not own these assets during the term of the repurchase agreements or earn the income generated by such assets for purposes of our application of the REIT asset and gross income tests.

Retirement Plan Risks

If the fiduciary of an employee benefit plan subject to ERISA fails to meet the fiduciary and other standards under ERISA, the Code or common law as a result of an investment in our stock, the fiduciary could be subject to civil penalties.

There are special considerations that apply to investing in our shares on behalf of a pension, profit sharing, 401(k) or other employer-sponsored retirement plan, health or welfare plans, IRAs, or Keogh plans. If you are investing the assets of any of the entities identified in the prior sentence in our common stock, you should satisfy yourself that:

 

   

the investment is consistent with your fiduciary obligations under applicable law, including common law, ERISA and the Code;

 

   

the investment is made in accordance with the documents and instruments governing the trust, plan or IRA, including a plan’s investment policy;

 

   

the investment satisfies the prudence and diversification requirements of Sections 404(a)(1)(B) and 404(a)(1)(C) of ERISA (to the extent such entity is subject to ERISA) and other applicable provisions of ERISA and the Code;

 

   

the investment will not impair the liquidity of the trust, plan or IRA;

 

   

the investment will not produce “unrelated business taxable income” for the plan or IRA;

 

114


Table of Contents
   

our stockholders will be able to value the assets of the REIT annually in accordance with ERISA requirements and applicable provisions of the plan or IRA; and

 

   

the investment will not constitute a non-exempt prohibited transaction under Title I of ERISA or Section 4975 of the Code.

Failure to satisfy the fiduciary standards of conduct and other applicable requirements of ERISA, the Code, or other applicable statutory or common law may result in the imposition of civil penalties, and can subject the fiduciary to equitable remedies. In addition, if an investment in our shares constitutes a non-exempt prohibited transaction under Title I of ERISA or Section 4975 of the Code, the fiduciary that authorized or directed the investment may be subject to the imposition of excise taxes with respect to the amount invested.

If our assets at any time are deemed to constitute “plan assets” under ERISA, that may lead to the rescission of certain transactions, tax or fiduciary liability and our being held in violation of certain ERISA and Code requirements.

Stockholders subject to ERISA should consult their own advisors as to the effect of ERISA on an investment in the shares. As discussed under “Certain ERISA Considerations,” if our assets are deemed to constitute “plan assets” of stockholders that are Covered Plans (as defined below) (i) certain transactions that we might enter into in the ordinary course of our business might have to be rescinded and may give rise to certain excise taxes and fiduciary liability under Title I of ERISA or Section 4975 of the Code; (ii) our management, as well as various providers of fiduciary or other services to us (including the Adviser), and any other parties with authority or control with respect to us or our assets, may be considered fiduciaries or otherwise parties in interest or disqualified persons for purposes of the fiduciary responsibility and prohibited transaction provisions of Title I of ERISA and Section 4975 of the Code; and (iii) the fiduciaries of stockholders that are Covered Plans would not be protected from “co-fiduciary liability” resulting from our decisions and could be in violation of certain ERISA requirements.

Accordingly, prospective investors that are (i) “employee benefit plans” (within the meaning of Section 3(3) of ERISA), which are subject to Title I of ERISA; (ii) “plans” defined in Section 4975 of the Code, which are subject to Section 4975 of the Code (including “Keogh” plans and IRAs); or (iii) entities whose underlying assets are deemed to include plan assets within the meaning of Section 3(42) of ERISA and the regulations thereunder (e.g., an entity of which 25% or more of the total value of any class of equity interests is held by “benefit plan investors”) (each such plan, account and entity described in clauses (i), (ii) and (iii) we refer to as “Covered Plans”) should consult with their own legal, tax, financial and other advisors prior to investing to review these implications in light of such investor’s particular circumstances. The sale of our common stock to any Covered Plan is in no respect a representation by us or any other person associated with the offering of our shares of common stock that such an investment meets all relevant legal requirements with respect to investments by plans generally or any particular plan, or that such an investment is appropriate for plans generally or any particular plan.

General Risk Factors

We depend on the availability of public utilities and services, especially for water and electric power. Any reduction, interruption or cancellation of these services may adversely affect us.

Public utilities, especially those that provide water and electric power, are fundamental for the sound operation of our assets. The delayed delivery or any material reduction or prolonged interruption of these services could allow tenants to terminate their leases or result in an increase in our costs, as we may be forced to use backup generators or other replacements for the reduced or interrupted utilities, which also could be insufficient to fully operate our facilities and could result in our inability to provide services.

 

115


Table of Contents

Certain properties may require permits or licenses.

A license, approval or permit may be required to acquire certain investments and their direct or indirect holding companies (or registration may be required before an acquisition can be completed). There can be no guarantee of when and if such a license, approval or permit will be obtained or if the registration will be effected.

We face legal risks when making investments.

Investments are usually governed by a complex series of legal documents and contracts. As a result, the risk of dispute over interpretation or enforceability of the documentation may be higher than for other investments. In addition, it is not uncommon for investments to be exposed to a variety of other legal risks. These can include, but are not limited to, environmental issues, land expropriation and other property-related claims, industrial action and legal action from special interest groups.

We may face risks associated with short sales.

Our use of short sales for investment or risk management purposes subjects us to risks associated with selling short. We may engage in short sales where we do not own or have the right to acquire the security sold short at no additional cost. Our loss on a short sale theoretically could be unlimited in a case where we are unable, for whatever reason, to close out a short position.

Our short selling strategies may limit our ability to benefit from increases in the markets. Short selling also involves a form of financial leverage that may exaggerate any losses. Also, there is the risk that the counterparty to a short sale may fail to honor its contractual terms, causing a loss to us. Finally, SEC, FINRA or other regulations relating to short selling may restrict our ability to engage in short selling.

We may incur contingent liabilities in connection with the disposition of investments.

In connection with the disposition of an investment, we may be required to make certain representations about the business, financial affairs and other aspects (such as environmental, property, tax, insurance, and litigation) of such investment typical of those made in connection with the sale of a business or other investment comparable to the investment being sold. We may also be required to indemnify the purchasers of such investment to the extent that any such representations are inaccurate or with respect to certain potential liabilities. These arrangements may result in the incurrence of contingent liabilities for which the Adviser may establish reserves or escrow accounts.

 

116


Table of Contents

ESTIMATED USE OF PROCEEDS

The following tables present information about the net proceeds raised in this offering for each class, assuming that we sell the maximum primary offering amount of $4,000,000,000 and no shares under our distribution reinvestment plan. The tables assume that 1/4 of our gross offering proceeds are from the sale of Class T shares, 1/4 of our gross offering proceeds are from the sale of Class S shares, 1/4 of our gross offering proceeds are from the sale of Class D shares and 1/4 of our gross offering proceeds are from the sale of Class I shares. The number of shares of each class sold and the relative proportions in which the classes of shares are sold are uncertain and may differ significantly from what is shown in the tables below. We may reallocate the shares of our common stock we are offering between the primary offering and our distribution reinvestment plan. We will only use the proceeds raised in this offering for the purposes set forth in this prospectus and in a manner within the investment guidelines approved by our board of directors, who serve as fiduciaries to our stockholders.

The estimated amount of upfront selling commissions and dealer manager fees reflected in the table below related to our Class T shares is calculated based on the Class T share purchase price of $10.00 plus $0.30 maximum upfront selling commissions and $0.05 dealer manager fees. The estimated amount of upfront selling commissions reflected in the table below related to our Class S shares is calculated based on the Class S share purchase price of $10.00 plus $0.35 maximum upfront selling commissions. The estimated amount of upfront selling commissions reflected in the table below related to our Class D shares is calculated based on the Class D share purchase price of $10.00 plus $0.15 maximum upfront selling commissions. The actual amount of upfront selling commissions and dealer manager fees, however, will vary from the estimated amounts shown because (1) our Class T shares, Class S shares and Class D shares will be sold at a price that varies monthly generally based on our prior month’s NAV per share for that class of shares and actual upfront selling commissions and dealer manager fees per Class T share, Class S share and Class D share will be a percentage of the transaction price and (2) the upfront selling commission and dealer manager fees may be reduced in connection with certain categories of sales of Class T, Class S and Class D shares. Any reduction in upfront selling commissions and dealer manager fees will be accompanied by a corresponding reduction in the per Class T share, per Class S share and per Class D share purchase price to the applicable stockholder, but will not affect the amounts available to us for investment. Because amounts in this table are estimates, they may not accurately reflect the actual receipt or use of the offering proceeds.

We intend to use the net proceeds from this offering to (1) make investments in accordance with our investment strategy and policies; (2) reduce borrowings and repay indebtedness incurred under various financing agreements we may enter into and (3) fund repurchases under our share repurchase plan. Generally, our policy will be to pay distributions from cash flow from operations. However, subject to Maryland law and the discretion of our board of directors, particularly in the earlier part of this offering, we may choose to use cash flows from the sale of or repayment under our assets, borrowings, return of capital or offering proceeds, or other sources to fund distributions to our stockholders.

The following table presents information regarding the use of proceeds raised in this offering with respect to Class T shares.

 

     Maximum Offering
of $1,000,000,000 in
Class T Shares
 

Gross Proceeds(1)

   $ 1,000,000,000        100.00

Upfront Selling Commissions and Dealer Manager Fees(2)

   $ 33,816,425        3.38

Organization and Offering Expenses(3)

   $ 3,519,105        0.35
  

 

 

    

 

 

 

Net Proceeds Available for Investment

   $ 962,664,470        96.27
  

 

 

    

 

 

 

 

117


Table of Contents

The following table presents information regarding the use of proceeds raised in this offering with respect to Class S shares.

 

     Maximum Offering
of $1,000,000,000 in
Class S Shares
 

Gross Proceeds(1)

   $ 1,000,000,000        100.00

Upfront Selling Commissions (2)

   $ 33,816,425        3.38

Organization and Offering Expenses(3)

   $ 3,519,105        0.35
  

 

 

    

 

 

 

Net Proceeds Available for Investment

   $ 962,664,470        96.27
  

 

 

    

 

 

 

The following table presents information regarding the use of proceeds raised in this offering with respect to Class D shares.

 

     Maximum Offering
of $1,000,000,000 in
Class D Shares
 

Gross Proceeds(1)

   $ 1,000,000,000        100.00

Upfront Selling Commissions (2)

     14,778,325        1.48

Organization and Offering Expenses(3)

   $ 3,519,105        0.35
  

 

 

    

 

 

 

Net Proceeds Available for Investment

   $ 981,702,570        98.17
  

 

 

    

 

 

 

The following table presents information regarding the use of proceeds raised in this offering with respect to Class I shares.

 

     Maximum Offering
of $1,000,000,000 in
Class I Shares
 

Gross Proceeds(1)

   $ 1,000,000,000        100.00

Upfront Selling Commissions (2)

             

Organization and Offering Expenses(3)

   $ 3,519,105        0.35
  

 

 

    

 

 

 

Net Proceeds Available for Investment

   $ 996,480,895        99.65
  

 

 

    

 

 

 

 

(1)

Gross offering proceeds include upfront selling commissions and dealer manager fees that the Dealer Manager is entitled to receive (including any amounts that may be retained by, or reallowed (paid) to, participating broker-dealers). We intend to conduct a continuous offering of an unlimited number of shares of our common stock over an unlimited time period by filing a new registration statement prior to the end of the three-year period described in Rule 415 under the Securities Act; however, in certain states this offering is subject to annual extensions.

(2)

For Class T shares only, includes upfront selling commissions of 3.0% of the transaction price and dealer manager fees of 0.5% of the transaction price. For Class S shares only, includes upfront selling commissions of 3.5% of the transaction price. Amounts presented in the tables are less than 3.5% and 1.5%, as applicable, of gross proceeds because upfront selling commissions and dealer manager fees are calculated as 3.5% and 1.5%, as applicable, of the transaction price (which excludes upfront selling commissions and dealer manager fees), which means that upfront selling commissions expressed as a percentage of the total investment (including upfront selling commissions and dealer manager fees) are less than 3.5% and 1.5% as applicable. We also pay the following selling commissions over time as stockholder servicing fees to the Dealer Manager, subject to FINRA limitations on underwriting compensation: (a) for Class T shares only, an advisor stockholder servicing fee of 0.65% per annum, and a dealer stockholder servicing fee of 0.20% per annum, of the aggregate NAV for the Class T shares, however, with respect to Class T shares sold through certain participating broker-dealers, the advisor stockholder servicing fee and the dealer stockholder servicing fee may be other amounts, provided that the sum of such fees will always equal 0.85% per annum of the NAV of such shares, (b) for Class S shares only, a stockholder servicing fee equal to 0.85% per annum of the aggregate NAV for the Class S shares and

 

118


Table of Contents
  (c) for Class D shares only, a stockholder servicing fee equal to 0.25% per annum of the aggregate NAV for the Class D shares, in each case, payable monthly. The total amount that will be paid over time for stockholder servicing fees depends on the average length of time for which shares remain outstanding, the term over which such amount is measured and the performance of our investments, and is not expected to be paid from offering proceeds. See “Plan of Distribution—Underwriting Compensation—Upfront Selling Commissions and Dealer Manager Fees” and “Compensation—Stockholder Servicing Fees.”
(3)

The Adviser may advance some or all of our organization and offering expenses on our behalf through the first anniversary of the commencement of this offering. We will reimburse the Adviser for such advanced expenses ratably over the 60 months following the first anniversary of the commencement of this offering. We will reimburse the Adviser for any subsequent organization and offering expenses it incurs on our behalf as and when incurred. The organization and offering expense numbers shown above represent our estimates of expenses to be incurred by us in connection with this offering and include estimated wholesaling expenses reimbursable by us. See “Compensation—Organization and Offering Expense Reimbursement” for examples of the types of organization and offering expenses we may incur.

In the aggregate, underwriting compensation from all sources, including upfront selling commissions, dealer manager fees, stockholder servicing fees and other underwriting compensation, will not exceed 10% of the gross proceeds from our primary offering.

 

119


Table of Contents

INVESTMENT OBJECTIVES AND STRATEGIES

Investment Objectives

Our investment objectives are to:

 

   

provide attractive current income in the form of regular, stable cash distributions;

 

   

preserve and protect invested capital;

 

   

realize appreciation in NAV from proactive investment management and asset management; and

 

   

provide an investment alternative for stockholders seeking to allocate a portion of their long-term investment portfolios to real estate.

We cannot assure you that we will achieve our investment objectives. In particular, we note that our NAV may be subject to volatility related to changes in the values of our assets. See the “Risk Factors” section of this prospectus.

Investment Strategy

As one of the industry’s premier real estate investment managers, J.P. Morgan Investment Management Inc. partners with investors to achieve their long-term investment objectives. The Adviser has over 50 years of experience investing third-party capital on behalf of some of the world’s most respected corporations, pension plans, governments, institutions and high net worth investors, with current assets under management of approximately $82 billion of debt and equity real estate investments, including approximately $69 billion in assets managed in the United States by the Real Estate Americas platform as of December 31, 2021.

Our investment strategy is to acquire primarily stabilized, income-generating real properties. To a lesser extent, we will also make equity investments in real estate value creation opportunities that incorporate property refurbishment, redevelopment and development. We also expect to invest in real estate debt and real estate-related securities.

Our equity real estate investments will focus on a range of asset types. These may include multifamily, industrial, net lease, retail and office assets, as well as other asset types, including, without limitation, healthcare, student housing, single family residential, senior living, data centers, manufactured housing, hotel and storage properties. While we expect our real estate investments will focus primarily on properties located in the United States, we may invest to a lesser extent in Canada, Europe, the Asia-Pacific region and potentially other international markets.

Our real estate debt strategy is focused on generating current income and contributing to our overall returns. Our real estate debt investments are secured by or related to the same types of real estate as we target for our equity investments and may include senior and subordinated mortgages, mezzanine loans, loan participations and other forms of debt.

We also seek to acquire and hold real estate-related securities to generate current income. Our real estate-related securities investments focus on agency and non-agency RMBS, investments in CMBS, CLOs, CDOs and public equity real estate securities. We believe that our real estate-related securities can help maintain liquidity to satisfy our monthly share repurchases and manage cash before investing subscription proceeds into real estate investments while also seeking attractive investment returns.

Our structure as a perpetual-life REIT will allow us to acquire and manage our investment portfolio in an active and flexible manner. We believe the structure is advantageous to stockholders, as we are not limited by a pre-determined operational period and the need to liquidate assets, potentially in an unfavorable market, to satisfy a liquidity event at the end of that period.

 

120


Table of Contents

Potential Competitive Strengths

We believe our most powerful competitive strength is our relationship with JPMIM, which is one of the industry’s premier real estate investment managers. The Adviser’s GRE platform has managed direct property funds since 1970 and has approximately $82 billion in assets managed by over 245 professionals (as of December 31, 2021) in 17 global offices across the United States, the United Kingdom, Continental Europe and the Asia-Pacific region (as of December 31, 2021). In addition to several separately managed accounts, as of December 31, 2021, GRE manages 10 commingled funds across the risk/return spectrum on behalf of some of the world’s most respected corporations, governments, institutions and high net worth investors. We believe our long-term success in executing our investment strategy will be supported by the Adviser’s competitive strengths, which include:

 

   

Experience developed over decades. The Adviser has been investing in U.S. direct core real estate on behalf of a diverse set of investors for more than 50 years. Throughout that entire period, the Adviser successfully operated open-ended funds that established a monthly unit value at which investors could purchase units from the fund and cause the fund to redeem units. Members of GRE’s management team have worked together through several market cycles, demonstrating durability, resilience and consistency. Importantly, the current members of GRE senior management have, on average, 26 years of experience in the U.S. real estate industry, which largely consists of time working together on the GRE platform. GRE’s investment professionals have extensive experience finding and pricing opportunities through the various stages of economic cycles and responding quickly to changing market conditions to preserve capital value in down markets and enhance value in rising markets. As of December 31, 2021, the Adviser’s real estate investments under management in the United States include approximately:

 

   

74 million square feet of industrial properties;

 

   

55,000 residential units;

 

   

52 million square feet of office properties; and

 

   

36 million square feet of retail properties.

The Adviser’s extensive real estate portfolio provides valuable real-time, proprietary market data that we expect will enable the Adviser to identify and act on market conditions and trends more rapidly than many of our competitors. We expect that the proprietary data generated by the Adviser’s real estate portfolio will enable us to target specific themes with conviction and deploy significant amounts of discretionary capital.

 

   

Consistency in high volumes of sourcing and execution. The Adviser’s high-quality deal flow derives from a combination of broadly marketed and privately negotiated deals, and positions the Adviser as an experienced, effective and versatile real estate asset manager. The Adviser closed on over $8.5 billion of U.S. real estate equity and debt transactions in 2020 alone. In each of the past five years, the GRE platform has executed on average $12.3 billion in individual property investments and sales in the U.S., which provides extensive market knowledge. We expect to derive unique insights in building our real estate investment portfolio due to the Adviser’s market position and size that other real estate managers cannot match.

 

   

Extensive network of deep relationships. We believe the Adviser’s extensive network of relationships with high-quality U.S. real estate owners, operators and developers will not only help source new transactions for the platform, but also will provide abundant and ongoing third-party real estate management expertise. The Adviser expects to leverage these relationships for both its investment pipeline and information access. The Adviser has an extensive list of existing joint venture partners with which it enjoys favorable relationships. These partners also often bring additional deals to the Adviser’s investment team for consideration. The Adviser has longstanding relationships with many of the top investment sales and leasing brokers in the United States, which we believe will afford its Acquisitions team access to broad market knowledge and early investment sourcing.

 

121


Table of Contents
   

Research and information advantage. The Adviser’s Research and Data Science team is an integral part of its investment process, spanning portfolio construction, acquisition, asset management and disposition. We believe the Adviser’s extensive resources and established processes will allow it to provide valuable information for its decision makers to assist them in the purchase, sale and other investment decisions the Adviser makes on our behalf. The Adviser has developed proprietary information technology tools that allow team members to access and analyze portfolio data real-time. These tools, coupled with the macro research developed by the in-house research team, the micro knowledge gleaned by investment teams working in various markets and research available through the broader J.P. Morgan platform, inform the investment process and offer us a competitive advantage when underwriting new transactions, managing existing assets or disposing of properties.

 

   

Unparalleled focus on asset management. Through 50 years of real estate investing, the Adviser has created a highly experienced in-house asset management team. Through thorough attention to detail and structural expertise from a team of engineers, we believe the Adviser’s asset management team provides a distinguished process that creates unique opportunities to improve performance at our properties.

Investment Guidelines and Portfolio Allocation

Our board of directors, including our independent directors, reviews our investment portfolio not less than quarterly. In addition, our board of directors has adopted investment guidelines which set forth, among other things, guidelines for investing in our targeted property types and certain investment policies restricting certain types of investments which we describe in more detail below. Our board of directors, including our independent directors, will review the investment guidelines on an annual basis or more frequently as it deems appropriate. Changes to our investment guidelines must be approved by our board of directors, including a majority of our independent directors. Our board of directors may revise our investment guidelines without the concurrence of our stockholders. However, our board of directors will not amend our charter, including any investment policies that are provided in our charter and described under “Charter-Imposed Investment Limitations” below, without the concurrence of holders of a majority of the outstanding shares entitled to vote, except for amendments that do not adversely affect the rights, preferences and privileges of our stockholders and do not require stockholder approval under Maryland law.

Our board of directors has adopted investment guidelines that delegate to the Adviser authority to execute acquisitions and dispositions of investments in real estate and real estate-related investments, in each case, so long as such acquisitions and dispositions are consistent with the investment guidelines. Our board of directors will at all times have oversight over our investments and may change from time-to-time the scope of authority delegated to the Adviser with respect to acquisition and disposition transactions. In addition, under our investment guidelines our board of directors is required to approve any acquisition of a single property or portfolio of properties with a purchase price exceeding the greater of (i) $250 million and (ii) 10% of our most recent month-end total asset value (as measured under GAAP) plus the proceeds expected in good faith to be raised in our public offering over the next 12 months. A majority of our board of directors will periodically determine that the consideration paid for property we acquire will ordinarily be based on the fair market value of the property. If a majority of our independent directors determines, or if the property is acquired from the Adviser, J.P. Morgan, a director or any of their affiliates, the fair market value of a property we acquire shall be determined by a qualified independent appraiser selected by our independent directors.

We will seek to invest:

 

   

At least 80% of our assets in properties and real estate debt; and

 

   

Up to 20% of our assets in real estate-related securities.

Notwithstanding the foregoing, the actual percentage of our portfolio that is invested in each investment type may from time to time be outside the levels provided above due to factors such as a large inflow of capital over a

 

122


Table of Contents

short period of time, the Adviser’s assessment of the relative attractiveness of opportunities, or an increase in anticipated cash requirements or repurchase requests and subject to any limitations or requirements relating to our intention to be treated as a REIT for U.S. federal income tax purposes, the requirements imposed on us by the Volcker Rule and our intention not to register as an investment company under the Investment Company Act. Certain investments, such as preferred equity investments, could be characterized as either real estate or real estate debt for purposes of our target allocation depending on the terms and characteristics of such investments.

We do not expect to be able to achieve these allocations until we have raised substantial proceeds in this offering and acquired a broad portfolio of equity real estate investments. Prior to that time, we will balance the goal of achieving our portfolio allocation targets with the goal of carefully evaluating and selecting investment opportunities to maximize risk-adjusted returns. Following the end of our ramp-up period, and at all times subject to the requirements of the Volcker Rule, we believe that the size of our portfolio of investments should be sufficient for the Adviser to adhere more closely to our allocation targets, although we cannot predict how long our ramp-up period will last and cannot provide assurances that we will be able to raise sufficient proceeds in this offering to achieve our targeted portfolio allocations. See “—U.S. Federal Banking Law Considerations—Section 13 of the BHCA—the Volcker Rule.

Identification of Investments

The Adviser believes that it sees a high volume of deal flow as a result of its strong relationships with major real estate owners and brokers and its reputation for its fair and honest treatment of counterparties developed over 50 years of investing in core and core-plus real estate. The Adviser’s research- and data-driven portfolio construction process leverages the information advantage created by its in-depth real estate expertise, market intimacy and presence, on-the-ground transactions teams, and firm-wide research capabilities. The Adviser generates significant business through the deep network of quality owners and operators it has partnered with over the years. Other primary sources of the Adviser’s transactions include the relationships its individual professionals have established with broker-dealers and borrowers.

Investments in Real Estate

To execute our investment strategy, we invest primarily in stabilized, income-generating real estate located in the United States. We may invest to a lesser extent in properties located in Canada, Europe and the Asia-Pacific region and potentially other international markets. Our investments focus on a range of asset types. These may include multifamily, industrial, net lease, hotel, retail and office assets, as well as other asset types, including, without limitation, healthcare, student housing, single family residential, senior living, data centers, manufactured housing and storage properties. To a lesser extent, we will also invest in real estate value creation opportunities that incorporate property refurbishment, redevelopment and development. For example, we may develop land owned as part of an office or industrial park or expand an existing retail property. These types of projects may enable us to enter or extend our presence in key markets at an attractive cost basis. For example, an investment in a development project may be desirable because the quality or type of property we seek to acquire does not exist or a development project presents a more attractive return profile than existing properties that are available for acquisition in the relevant market. We seek to undertake investments in a development project with a focus on owning the resulting property long-term for both income generation and potential capital appreciation. We do not designate specific geography or sector allocations for our portfolio; rather we intend to invest in regions or asset classes where we see the best opportunities that support our investment objectives.

The Adviser has various investment committees based on the geographic location of a property. The Investment Committee that covers the location of a property must approve the investment. Properties in the United States and Canada are reviewed by the Real Estate Americas Investment Committee, properties in Europe are reviewed by the Real Estate Europe Investment Committee and properties in the Asia-Pacific region are reviewed by the Real Estate Asia-Pacific Investment Committee.

Ownership Interests

The Operating Partnership or one or more subsidiary entities controlled by the Operating Partnership will acquire properties on our behalf. In many cases, we will acquire the entire equity ownership interest in properties and

 

123


Table of Contents

exercise control over the properties. However, we may also enter into joint ventures, general partnerships, co-tenancies and other participation arrangements with other investors, including affiliates of the Adviser, to acquire properties. We generally will acquire fee simple interests in the properties (in which we own both the land and the building improvements) but we may invest in leased fee and leasehold interests if we believe the investment is consistent with our investment strategy and objectives.

Joint Ventures and Other Co-Ownership Arrangements

Subject to limitations in our charter, we may enter into joint ventures, partnerships, tenant-in-common investments or other co-ownership arrangements with Other J.P. Morgan Accounts as well as third parties for the acquisition or improvement of properties. In many cases, we may not control the management of the affairs of the joint venture. A joint venture creates an alignment of interest with a source of capital for the benefit of our stockholders. In determining whether to invest in a particular joint venture, the Adviser will evaluate the real property that such joint venture owns or is being formed to own under the same criteria described elsewhere in this prospectus for our selection of real property investments.

The terms of any particular joint venture will be established on a case-by-case basis considering all relevant facts, including the nature and attributes of the potential joint venture partner, the proposed structure of the joint venture, the nature of the operations, the liabilities and assets associated with the proposed joint venture and the size of our interest in the venture. Other factors we will consider include our ability to exit the joint venture and our ability to control transfers of interests held by other partners to the venture. Our interests may not be totally aligned with those of our partner. See “Risks Related to Investments in Real Estate—We may make a substantial amount of joint venture investments, including with J.P. Morgan affiliates. Joint venture investments could be adversely affected by our lack of sole decision-making authority, our reliance on the financial condition of our joint venture partners and disputes between us and our joint venture partners.”

In the event that the joint venture partner elects to sell property held in any such joint venture, we may lack sufficient funds to exercise any right of first refusal or other purchase right that we may have. Entering into joint ventures with Other J.P. Morgan Accounts will result in certain conflicts of interest. See “Risk Factors—Risks Related to Conflicts of Interest” and “Conflicts of Interest—Joint Ventures and Co-Investments.”

We may enter into joint ventures with the Adviser, one or more of our directors or any of their affiliates, including Other J.P. Morgan Accounts, only if a majority of our directors, including a majority of the independent directors, not otherwise interested in the transaction approve the transaction as being fair and reasonable to us and on terms and conditions no less favorable to us as those received by other affiliate joint venture partners.

JPM-Advised Funds

We may invest in the JPM-Advised Funds, which are investment funds sponsored, managed or advised by the Adviser or any asset management Affiliate of the Adviser and invest in real estate of the type that generally meets our criteria for direct investment. Any investment in the JPM-Advised Funds must be approved by a majority of our directors, including a majority of the independent directors, as being fair and reasonable and on terms no less favorable than those available from unaffiliated third parties. The value of any investment in JPM-Advised Funds with respect to which we incur a management fee will be excluded from our NAV for the purpose of calculating the management fee payable to the Adviser. In addition, the distributions payable to the Special Limited Partner with respect to its performance participation with respect to any calendar year, if any, will be reduced (but not below zero) by the amount of any direct or indirect performance fee or incentive allocation we incur as an investor in any JPM-Advised Funds with respect to that calendar year.

Co-Investments

We may co-invest with third parties or Other J.P. Morgan Accounts, including by dividing a portfolio of assets among us and such co-investor.

 

124


Table of Contents

Due Diligence

The due diligence process is a collaborative effort between several teams within the Adviser, led by the Acquisitions team, with support from the Asset Management, Research & Data Science, Financial, and Development and Engineering teams. Pre-acquisition due diligence is at the center of the Adviser’s risk management policy and procedures. Comprehensive due diligence is essential to successful investment performance but particularly important for investments in core real estate where the investment strategy demands a consistent and growing level of cash flow. The due diligence process concludes with a checklist that is reviewed and approved by all responsible parties with a final sign-off from the portfolio manager.

In connection with due diligence process described above, the Adviser ensures the following processes are conducted with respect to each investment opportunity considered by the applicable Investment Committee:

 

   

Acquisition Due Diligence. The Acquisitions team conducts a preliminary review of each investment opportunity to screen the characteristics and attractiveness of each transaction. The preliminary review is followed by an initial projection based on macro- and micro-economic analyses and screening performed by the Research and Data Science team. Projection assumptions generally are developed from analysis of historical operating performance, discussions with local real estate contacts or sector experts, proprietary forecasting models and data from the Adviser’s other portfolios. If the Adviser deems appropriate, further due diligence is conducted, as described below. The Adviser will forecast expected cash flows and sensitize the results using various scenarios and exit strategies. The Adviser believes that the sophistication and research process of its analysis provides a competitive advantage in the market.

 

   

Verification of Books and Records. The Financial team works closely with the Acquisitions team and outside auditors to complete a financial audit of all property information. Historical operating revenues and expenses, along with current and prospective real estate taxes payable, are evaluated and compared to the investment underwriting. If there are material differences, the portfolio manager and chief investment officer meet to determine an appropriate course of action.

 

   

Physical Due Diligence. The Development and Engineering team coordinates all engineering-related phases of pre-acquisition due diligence activities. During the pre-acquisition phase, the Development and Engineering team performs engineering and environmental due diligence to identify and help mitigate potential liabilities. In addition, the team develops a projection for capital improvements over the proposed holding period for comparison and inclusion into the investment underwriting.

 

   

Legal and Tax Due Diligence. The Adviser works closely with outside counsel to review, diligence and negotiate applicable legal and property-specific documents pertaining to an investment including loan documents, leases, management agreements, and purchase contracts. Additionally, the Adviser works with internal and external tax advisors to structure investments in an efficient manner.

 

   

Asset Management Due Diligence. Asset managers are involved in the underwriting and closing of all transactions. The Asset Management team reviews the investment underwriting and confirms that the facts and assumptions are consistent with their experience in the market. The Asset Management team reviews all financial information including leases, revenue and expense projections and service contracts. The asset managers take special interest in the due diligence process as they are responsible for the asset’s investment performance once a property is acquired.

The Adviser will not move forward on an investment if it does not satisfy our investment criteria.

Exit Strategies

We anticipate that we will hold most of our properties for six to ten years. One of the Adviser’s primary considerations in evaluating any potential investment opportunity is the likely exit strategy. When determining whether to sell a particular asset, the Adviser will take the following steps:

 

   

Evaluate the condition of the property. Evaluate whether the asset is in the appropriate condition for a successful sale.

 

   

Monitor market conditions. Monitor the markets to identify favorable conditions for asset sales.

 

125


Table of Contents
   

Assess returns from the property. Assess the returns from each investment to determine whether the expected sale price exceeds the net present value of the projected cash flows of the property.

 

   

Evaluate the status of business plan. Evaluate whether it has successfully completed the value creation plan that was established at acquisition.

We believe that holding our properties for a long period of time will enable us to execute our business plan, generate favorable cash-on-cash returns and drive long-term cash flow and NAV growth.

Generally, we will reinvest the proceeds from the sale, financing or disposition of properties in a manner consistent with our investment strategy, although we may be required to distribute proceeds to our stockholders in order to comply with REIT requirements.

Investments in Real Estate-Related Assets

Real Estate Debt

Our real estate debt strategy is focused on generating current income and contributing to our overall net returns. The type of real estate debt investments we seek to acquire are obligations backed principally by real estate of the type that generally meets our criteria for direct investment. We intend to source, originate and manage a real estate debt portfolio consisting of subordinated mortgages, mezzanine loans, loan participations and other forms of debt investments made with respect to real estate and real estate-related assets as well as mortgage loans, bank loans, and other interests relating to real estate and debt of companies in the business of owning or operating real estate-related businesses. Mezzanine loans may take the form of subordinated loans secured by a pledge of the ownership interests of either the entity owning the real property or an entity that owns (directly or indirectly) the interest in the entity owning the real property. These types of investments may involve a higher degree of risk than mortgage lending because the investment may become unsecured as a result of foreclosure by the senior lender. We expect that these investments will be generally illiquid in nature. Mortgage loans are typically secured by single-family, multifamily or commercial property and are subject to risks of delinquency and foreclosure. The ability of a borrower to repay a loan secured by a multifamily or commercial property typically is dependent primarily upon the successful operation of the property rather than upon the existence of independent income or assets of the borrower. We do not intend to make loans to other persons or to engage in the purchase and sale of any types of investments other than those related to real estate.

Real Estate-Related Securities

Our real estate-related securities will serve as a cash management strategy before investing offering proceeds into longer-term real estate assets. In addition, we believe that, subject to applicable law, our real estate-related securities could be used, in part, to maintain appropriate liquidity levels in order to provide funds to satisfy repurchase requests under our share repurchase plan that we chose to satisfy in any particular month. Our securities portfolio will focus on agency and non-agency RMBS, CMBS, CLOs, CDOs and public equity real estate securities.

We may invest in securities that are unregistered (but are eligible for purchase and sale by certain qualified institutional buyers) or are held by control persons of the issuer and securities that are subject to contractual restrictions on their resale. However, we may only invest in equity securities if a majority of our directors, including a majority of the independent directors, not otherwise interested in the transaction approves such investment as being fair, competitive and commercially reasonable.

We do not intend that our investments in real estate-related securities will require us to register as an investment company under the Investment Company Act, and we intend to generally divest appropriate securities before any such registration would be required.

 

126


Table of Contents

Issuing Securities for Property

Subject to limitations contained in our charter, we may issue, or cause to be issued, shares of our stock or limited partnership units in the Operating Partnership in any manner (and on such terms and for such consideration) in exchange for real estate. Our stockholders have no preemptive rights to purchase any such shares of our stock or limited partnership units, and any such issuance might cause a dilution of a stockholder’s investment. We may enter into additional contractual arrangements with contributors of property under which we would agree to repurchase a contributor’s units for shares of our common stock or cash, at the option of the contributor, at specified times.

Derivative Instruments and Hedging Activities

We may use derivatives for hedging purposes, to manage foreign currency exposure and possibly other reasons. To the extent consistent with our status as a REIT and in compliance with CFTC Letter No. 12-13, exempting certain REITs from the definition of the term “commodity pool,” or other exemption from the requirement for the Adviser to register as a “commodity pool operator” with the CFTC, we may use derivatives for speculative purposes and as a form of effective leverage. Our principal investments in derivative instruments may include investments in interest rate swaps, total return swaps, credit default swaps and indices thereon, but we may also invest in other derivatives to the extent permitted by our charter. See “Risk Factors—Risks Related to Investments in Real Estate-Related Investments—We may invest in derivatives, which involve numerous risks.”

Cash, Cash Equivalents and Other Short-Term Investments

We intend to hold cash, cash equivalents and other short-term investments. These types of investments may include the following, to the extent consistent with our intended qualification as a REIT:

 

   

money market instruments, cash and other cash equivalents (such as high-quality short-term debt instruments, including commercial paper, certificates of deposit, bankers’ acceptances, repurchase agreements, interest-bearing time deposits and credit rated corporate debt securities);

 

   

U.S. government or government agency securities; and

 

   

credit-rated corporate debt or asset-backed securities of U.S. or foreign entities, or credit-rated debt securities of foreign governments or multi-national organizations.

Other Investments

We may, but do not presently intend to, make investments other than as described above. At all times, we intend to make investments in such a manner consistent with maintaining our qualification as a REIT under the Code. We do not intend to underwrite securities of other issuers.

Environmental, Social, and Governance (ESG)

We integrate financially material environmental, social, and governance (“ESG”) factors as part of our investment process (“ESG Integration”). ESG Integration is the systematic inclusion of ESG issues in investment analysis and investment decisions. ESG Integration is dependent upon the availability of sufficient ESG information on our targeted investments. To be considered ESG integrated, the Adviser requires: (1) portfolio management teams to consider proprietary research on the financial materiality of ESG issues on our investments; (2) documentation of the Adviser’s research views and methodology throughout the investment process; and (3) appropriate monitoring of ESG considerations in ongoing risk management and portfolio monitoring. ESG determinations may not be conclusive and securities of companies or issuers may be purchased and retained, without limit, by the Adviser regardless of potential ESG impact. The impact of ESG Integration on

 

127


Table of Contents

our performance is not specifically measurable as investment decisions are discretionary regardless of ESG considerations

Borrowing Policies

We use financial leverage to provide additional funds to support our investment activities. This allows us to make more investments than would otherwise be possible, resulting in a broader portfolio. Subject to the limitation on indebtedness for money borrowed in our charter described below, our target leverage ratio after our ramp-up period is approximately 60%. Our leverage ratio is measured by dividing (i) consolidated property-level and entity-level debt net of cash and loan-related restricted cash, by (ii) the asset value of real estate investments (measured using the greater of fair market value and cost) plus the equity in our real estate debt and real estate-related investments. Indebtedness incurred in connection with funding a deposit in advance of the closing of an investment or as other working capital advances, will not be included as part of the calculation above. Our real estate debt portfolio is expected to have embedded leverage through the use of reverse repurchase agreements and may also have embedded leverage through the use of derivatives, including, but not limited to, total return swaps, securities lending arrangements and credit default swaps.

During our ramp-up period, but subject to the limitation on indebtedness for money borrowed in our charter described below, we may employ greater leverage in order to quickly build a broader portfolio of assets. We may leverage our portfolio by assuming or incurring secured or unsecured property-level or entity-level debt. An example of property-level debt is a mortgage loan secured by an individual property or portfolio of properties incurred or assumed in connection with our acquisition of such property or portfolio of properties. An example of entity-level debt is a line of credit obtained by us or the Operating Partnership. We may in the future procure financing from the Adviser or its affiliates; provided, that any such financing will be approved by a majority our directors, including a majority of our independent directors, not otherwise interested in the transaction as fair, competitive and commercially reasonable and no less favorable to us than comparable loans between unaffiliated parties under the same circumstances. We may decide to reserve borrowing capacity under any future lines of credit to be used to fund repurchases of shares of our common stock in the event that repurchase requests exceed our operating cash flows and net proceeds from our continuous public offering, to fund acquisitions or for any other corporate purpose.

Our actual leverage level will be affected by a number of factors, some of which are outside our control. Significant inflows of proceeds from the sale of shares of our common stock generally will cause our leverage as a percentage of our net assets, or our leverage ratio, to decrease, at least temporarily. Significant outflows of equity as a result of repurchases of shares of our common stock generally will cause our leverage ratio to increase, at least temporarily. Our leverage ratio will also increase or decrease with decreases or increases, respectively, in the value of our portfolio. If we borrow under a line of credit to fund repurchases of shares of our common stock or for other purposes, our leverage would increase and may exceed our target leverage. In such cases, our leverage may remain at the higher level until we receive additional net proceeds from our continuous offering or sell some of our assets to repay outstanding indebtedness.

Our board of directors reviews our aggregate borrowings at least quarterly. In connection with such review, our board of directors may determine to modify our target leverage ratio in light of then-current economic conditions, relative costs of debt and equity capital, fair values of our properties, general conditions in the market for debt and equity securities, growth and investment opportunities or other factors. We may exceed our target leverage ratio at times if the Adviser deems it advisable for us. For example, if we fund repurchases under a line of credit, we will consider actual borrowings when determining whether we are at our leverage target, but not unused borrowing capacity. If, therefore, we are at a leverage ratio of approximately 60% and we borrow additional amounts under a line of credit, or if the value of our portfolio decreases, our leverage could exceed 60% of our gross real estate assets. In the event that our leverage ratio exceeds our target, regardless of the reason, we will thereafter endeavor to manage our leverage back down to our target.

 

128


Table of Contents

There is no limit on the amount we may borrow with respect to any individual property or portfolio. However, under our charter we may not incur indebtedness for money borrowed in an amount exceeding 300% of the cost of our net assets, which approximates borrowing 75% of the cost of our investments, unless any excess over this limit is approved by a majority of our independent directors, and disclosed to stockholders in our next quarterly report, along with justification for such excess. This limitation includes indebtedness for money borrowed with respect to our real estate debt portfolio. “Net assets” is defined as our total assets other than intangibles valued at cost (prior to deducting depreciation, reserves for bad debts and other non-cash reserves) less total liabilities.

Our charter prohibits us from obtaining loans from any of our directors, the Adviser or any of their affiliates, unless approved by a majority of our board of directors (including a majority of our independent directors) not otherwise interested in the transaction as fair, competitive and commercially reasonable and on terms and conditions not less favorable than comparable loans between unaffiliated parties under the same circumstances.

Temporary Strategies; Ramp-Up Period

Before we have raised substantial proceeds in this offering and acquire a broad portfolio of equity real estate investments or during periods in which the Adviser determines that economic or market conditions are unfavorable to investors and a defensive strategy would benefit us, we may temporarily depart from our investment strategy. During these periods, subject to compliance with the Investment Company Act, we may deviate from our target allocations and invest less than 80% of our assets in real estate and real estate debt or greater than 20% of our assets in real estate-related securities, or invest all or any portion of our assets in U.S. government securities, including bills, notes and bonds differing as to maturity and rates of interest that are either issued or guaranteed by the U.S. Treasury or by U.S. government agencies or instrumentalities; non-U.S. government securities that have received the highest investment grade credit rating; certificates of deposit issued against funds deposited in a bank or a savings and loan association; commercial paper; bankers’ acceptances; fixed time deposits; shares of money market funds; credit-linked notes; repurchase agreements with respect to any of the foregoing; or any other fixed income securities that the Adviser considers consistent with this strategy. It is impossible to predict when, or for how long, the Adviser will use these alternative strategies. There can be no assurance that such strategies will be successful.

Charter-Imposed Investment Limitations

Our charter places numerous limitations on us with respect to the manner in which we may invest our funds.

 

   

We will not make investments in unimproved real property or indebtedness secured by a deed of trust or mortgage loans on unimproved real property in excess of 10% of our total assets. Unimproved real property means a property in which we have an equity interest that was not acquired for the purpose of producing rental or other income, that has no development or construction in process and for which no development or construction is planned, in good faith, to commence within one year;

 

   

We will not invest in commodities or commodity futures contracts (which term does not include derivatives related to non-commodity investments, including futures contracts when used solely for the purpose of hedging in connection with our ordinary business of investing in real estate, real estate debt and real estate-related securities);

 

   

We will not invest in real estate contracts of sale, otherwise known as land sale contracts, unless the contract is in recordable form and is appropriately recorded in the chain of title;

 

   

We will not make or invest in individual mortgage loans (excluding any investments in mortgage pools, commercial mortgage-backed securities or residential mortgage-backed securities) unless an appraisal is obtained concerning the underlying property except for mortgage loans insured or guaranteed by a government or government agency. In cases where a majority of our independent directors determines and in all cases in which a mortgage loan transaction is with the Adviser, our sponsor, any of our directors or any of their affiliates, the appraisal shall be obtained from an

 

129


Table of Contents
 

independent appraiser. We will maintain the appraisal in our records for at least five years and it will be available for inspection and duplication by our common stockholders. We will also obtain a mortgagee’s or owner’s title insurance policy as to the priority of the mortgage;

 

   

We will not make or invest in mortgage loans, including construction loans but excluding any investment in mortgage pools, commercial mortgage-backed securities or residential mortgage-backed securities, on any one real property if the aggregate amount of all mortgage loans on such real property would exceed an amount equal to 85% of the appraised value of such real property as determined by appraisal unless substantial justification exists because of the presence of other underwriting criteria;

 

   

We will not make or invest in mortgage loans (excluding any investments in mortgage pools, commercial mortgage-backed securities or residential mortgage-backed securities) that are subordinate to any lien or other indebtedness or equity interest of any of our directors, our sponsor, the Adviser or any of our affiliates;

 

   

We will not issue (1) equity securities redeemable solely at the option of the holder (except that stockholders may offer their shares of our common stock to us pursuant to our share repurchase plan), (2) debt securities unless the historical debt service coverage (in the most recently completed fiscal year) as adjusted for known changes is anticipated to be sufficient to properly service that higher level of debt, (3) equity securities on a deferred payment basis or under similar arrangements or (4) options or warrants to any of our directors, our sponsor, the Adviser, or any of their affiliates, except on the same terms as such options or warrants, if any, are sold to the general public. Options or warrants may be issued to persons other than any of our directors, our sponsor, the Adviser, or any of their affiliates, but not at exercise prices less than the fair value of the underlying securities on the date of grant and not for consideration (which may include services) that in the judgment of the independent directors has a fair value less than the value of the option or warrant on the date of grant;

 

   

We will not engage in the business of underwriting or the agency distribution of securities issued by other persons;

 

   

We will not acquire interests or equity securities in any entity holding investments or engaging in activities prohibited by our charter except for investments in which we hold a non-controlling interest or investments in any entity having securities listed on a national securities exchange or included for quotation on an interdealer quotation system; or

 

   

We will not acquire equity securities unless a majority of the board of directors (including a majority of the independent directors) not otherwise interested in the transaction approves such investment as being fair, competitive and commercially reasonable.

In addition, our charter includes many other investment limitations in connection with transactions with affiliated entities or persons. Our charter also includes restrictions on roll-up transactions, which are described under “Description of Capital Stock—Restrictions on Roll-Up Transactions.”

Investment Company Act Considerations

We intend to engage primarily in the business of investing in real estate and to conduct our operations so that neither we nor any of our subsidiaries is required to register as an investment company under the Investment Company Act. Under the Investment Company Act, in relevant part, a company is an “investment company” if:

 

   

under Section 3(a)(1)(A), it is, or holds itself out as being, engaged primarily, or proposes to engage primarily, in the business of investing, reinvesting or trading in securities; or

 

   

under Section 3(a)(1)(C), it is engaged, or proposes to engage, in the business of investing, reinvesting, owning, holding or trading in securities and owns, or proposes to acquire, “investment securities” having a value exceeding 40% of the value of its total assets (exclusive of government securities and cash items) on an unconsolidated basis, which we refer to as the “40% test.” The term “investment

 

130


Table of Contents
 

securities” generally includes all securities except U.S. government securities and securities of majority-owned subsidiaries that are not themselves investment companies and are not relying on the exception from the definition of investment company under Section 3(c)(1) or Section 3(c)(7) of the Investment Company Act.

We intend to acquire real estate directly, primarily by acquiring fee interests in real property. We may also invest in real property indirectly through investments in joint venture entities, including joint venture entities in which we do not own a controlling interest. We anticipate that our assets generally will be held in our wholly and majority-owned subsidiaries, each formed to hold a particular asset. A smaller portion of our assets are anticipated to be real estate debt.

We believe that neither we nor any of our wholly or majority-owned subsidiaries will be considered an investment company under Section 3(a)(1)(A) of the Investment Company Act because they will not engage primarily or hold themselves out as being engaged primarily in the business of investing, reinvesting or trading in securities. Rather, we and our subsidiaries will be primarily engaged in non-investment company businesses related to real estate. Consequently, we expect to be able to conduct our subsidiaries’ respective operations such that none of them will be required to register as an investment company under the Investment Company Act.

We intend to conduct our operations so that we and most of our wholly and majority-owned subsidiaries will comply with the 40% test and/or comply with the requirements for reliance on the exception from the definition of investment company provided by Section 3(c)(5)(C) of the Investment Company Act, which is available for entities “primarily engaged in the business of purchasing or otherwise acquiring mortgages and other liens on and interests in real estate.” We will continuously monitor our holdings on an ongoing basis to determine compliance with these tests. For purposes of our compliance with the 40% test under Section 3(a)(1)(C), we expect that most, if not all, of our wholly owned and majority-owned subsidiaries will not be relying on exceptions under either Section 3(c)(1) or 3(c)(7) of the Investment Company Act. Consequently, interests in these subsidiaries (which are expected to constitute a substantial majority of our assets) generally will not constitute “investment securities.” Accordingly, we believe that we and most, if not all, of our wholly and majority-owned subsidiaries will not be considered investment companies under Section 3(a)(1)(C) of the Investment Company Act.

We will determine whether an entity is a majority-owned subsidiary of ours. The Investment Company Act defines a majority-owned subsidiary of a person as a company 50% or more of the outstanding voting securities of which are owned by such person, or by another company which is a majority-owned subsidiary of such person. The Investment Company Act defines voting securities as any security presently entitling the owner or holder thereof to vote for the election of directors of a company. We treat entities in which we own at least a majority of the outstanding voting securities as majority-owned subsidiaries for purposes of the 40% test. We have not requested that the SEC or its staff approve our treatment of any entity as a majority-owned subsidiary, and neither has done so. If the SEC or its staff was to disagree with our treatment of one or more subsidiary entities as majority-owned subsidiaries, we would need to adjust our strategy and our assets in order to continue to pass the 40% test. Any adjustment in our strategy could have a material adverse effect on us.

For purposes of our potential reliance on the exception from the definition of investment company provided by Section 3(c)(5)(C), the SEC staff has taken the position that this exception, in addition to prohibiting the issuance of certain types of securities, generally requires that at least 55% of an entity’s assets must be comprised of mortgages and other liens on and interests in real estate, also known as “qualifying assets,” and at least another 25% of the entity’s assets must be comprised of additional qualifying assets or a broader category of assets that we refer to as “real estate-related assets” under the Investment Company Act (and no more than 20% of the entity’s assets may be comprised of miscellaneous assets).

We will classify our assets for purposes of our 3(c)(5)(C) exemption based upon no-action positions taken by the SEC staff and interpretive guidance provided by the SEC and its staff. These no-action positions are based on specific factual situations that may be substantially different from the factual situations we may face, and a

 

131


Table of Contents

number of these no-action positions were issued more than twenty years ago. No assurance can be given that the SEC or its staff will concur with our classification of our assets. In addition, the SEC or its staff may, in the future, issue further guidance that may require us to re-classify our assets for purposes of the Investment Company Act. If we are required to re-classify our assets, we may no longer be in compliance with the exception from the definition of an investment company provided by Section 3(c)(5)(C) of the Investment Company Act.

For purposes of determining whether we satisfy the 55%/25% test, based on the no-action letters issued by the SEC staff, we intend to classify our fee interests in real property, held by us directly or through our wholly owned subsidiaries or controlled subsidiaries as qualifying assets. In addition, based on no-action letters issued by the SEC staff, we will treat our investments in joint ventures, which in turn invest in qualifying assets such as real property, as qualifying assets only if we have the right to approve major decisions by the joint venture; otherwise, they will be classified as real estate-related assets. We will not participate in joint ventures in which we do not have or share control to the extent that we believe such participation would potentially threaten our status as a non-investment company exempt from the Investment Company Act. This may prevent us from receiving an allocation with respect to certain investment opportunities that are suitable for both us and one or more Other J.P. Morgan Accounts. We expect that no less than 55% of our assets will consist of investments in real property, including any joint ventures that we control.

Qualifying for an exemption from registration under the Investment Company Act will limit our ability to make certain investments. For example, these restrictions may limit our and our subsidiaries’ ability to invest directly in MBS that represent less than the entire ownership in a pool of mortgage loans, debt and equity tranches of securitizations and certain asset-backed securities, non-controlling equity interests in real estate companies or in assets not related to real estate, however, we and our subsidiaries may invest in such securities to a certain extent.

Although we intend to monitor our portfolio, there can be no assurance that we will be able to maintain this exemption from registration.

A change in the value of any of our assets could negatively affect our ability to maintain our exemption from regulation under the Investment Company Act. To maintain compliance with the Section 3(c)(5)(C) exception, we may be unable to sell assets we would otherwise want to sell and may need to sell assets we would otherwise wish to retain. In addition, we may have to acquire additional assets that we might not otherwise have acquired or may have to forego opportunities to acquire assets that we would otherwise want to acquire and would be important to our investment strategy.

To the extent that the SEC or its staff provide more specific guidance regarding any of the matters bearing upon the definition of investment company and the exemptions to that definition, we may be required to adjust our strategy accordingly. On August 31, 2011, the SEC issued a concept release and request for comments regarding the Section 3(c)(5)(C) exception (Release No. IC-29778) in which it contemplated the possibility of issuing new rules or providing new interpretations of the exemption that might, among other things, define the phrase “liens on and other interests in real estate” or consider sources of income in determining a company’s “primary business.” Any additional guidance from the SEC or its staff could provide additional flexibility to us, or it could further inhibit our ability to pursue the strategies we have chosen.

If we are required to register as an investment company under the Investment Company Act, we would become subject to substantial regulation with respect to our capital structure (including our ability to use borrowings), management, operations, transactions with affiliated persons (as defined in the Investment Company Act) and portfolio composition, including disclosure requirements and restrictions with respect to diversification and industry concentration and other matters. Compliance with the Investment Company Act would, accordingly, limit our ability to make certain investments and require us to significantly restructure our business plan. For additional discussion of the risks that we would face if we were required to register as an investment company under the Investment Company Act, see “Risk Factors—Risks Related to This Offering and Our Organizational Structure—Your investment return may be reduced if we are required to register as an investment company under the Investment Company Act.”

 

132


Table of Contents

U.S. Federal Banking Law Considerations

J.P. Morgan is a BHC under the BHCA, as amended, and is therefore subject to supervision and regulation by the Federal Reserve. In addition, J.P. Morgan is a FHC under the BHCA, which is a status available to BHCs that meet certain criteria. FHCs may engage in a broader range of activities than BHCs that are not FHCs. The activities of J.P. Morgan and its subsidiaries, including our company for any time period that we are deemed to be controlled by J.P. Morgan under the BHCA will be subject to restrictions imposed by the BHCA and related regulations. For the purposes of the BHCA, J.P. Morgan will be deemed to “control” us if it directly or indirectly owns or controls 5% or more of any class of our voting securities or 25% or more of our total equity outside of an initial one-year seeding period. Accordingly, for any time period that we are deemed to be controlled for purposes of the BHCA, the BHCA and other applicable banking laws, rules, regulations and guidelines, and their interpretation and administration by the appropriate regulatory agencies, including the Federal Reserve, may restrict our investments, transactions and operations and may restrict the transactions and relationships between the Adviser, J.P. Morgan and their affiliates, on the one hand, and our company on the other hand.

Additionally, J.P. Morgan and its affiliates may in the future, in its sole discretion and without notice to investors, engage in activities impacting us or the Adviser in order to comply with the BHCA or other legal requirements applicable to, or reduce or eliminate the impact or applicability of any bank regulatory or other restrictions on, J.P. Morgan or us. In addition, J.P. Morgan may cease in the future to qualify as an FHC, which may subject us to additional restrictions. Moreover, there can be no assurance that the bank regulatory requirements applicable to J.P. Morgan and us, or the interpretation thereof, will not change, or that any such change will not have a material adverse effect on us.

Merchant Banking Rules. The GLB Act amended the BHCA to allow a FHC, such as J.P. Morgan, to make investments in non-financial companies as part of a bona fide merchant banking activity. These investments may be made in any type of ownership interest in any type of non-financial entity (a portfolio company) and may represent any amount of the equity of a portfolio company. Investments made under this authority are referred to as merchant banking investments. The activities of J.P. Morgan and its subsidiaries, including our company for any time period we are deemed to be controlled under the BHCA, will be conducted pursuant to this merchant banking authority.

The GLB Act imposes conditions on the length of time that these investments may be held and the ability of a FHC to routinely manage or operate the portfolio company. FHCs may hold, directly or indirectly (for example, through a fund controlled by a FHC), any merchant banking investment for a period of up to 10 years without regulatory approval. A FHC is prohibited from routinely managing or operating a portfolio company except as may be necessary or required to obtain a reasonable return on the resale or disposition of the investment. The implementing rules of the BHCA address a number of arrangements that would not be considered to represent routinely managing or operating a company and that would, therefore, be permissible at any time, as well as arrangements that represent routinely managing or operating a company. In particular, the rules provide that a FHC would generally not be considered to routinely manage or operate a portfolio company by having one or more representatives on the board of directors of the portfolio company, or by requiring a portfolio company (through written covenants or otherwise) to obtain a FHC’s approval to take actions outside the ordinary course of business, such as: the acquisition of another company; the sale, recapitalization or liquidation of the portfolio company’s material assets; the issuance of additional capital stock; or making significant changes to the portfolio company’s business plan. To the extent we are no longer deemed to be controlled for purposes of the BHCA, these restrictions, including the 10 year holding period, will not apply to our investments.

Under the GLB Act, a FHC may be subject to special corrective action requirements. The GLB Act specifically authorizes the Federal Reserve to impose limitations on the conduct or activities of a FHC that is subject to a corrective action agreement if the Federal Reserve believes that such limitations are appropriate under the circumstances and consistent with the purposes of the BHCA. Under certain circumstances, the Federal Reserve may order a FHC to either cease all merchant banking activity (including divestiture of existing portfolio companies) or to divest ownership or control of any depository institution the company owns or controls.

 

133


Table of Contents

J.P. Morgan believes that entities owned directly or indirectly by us will be structured in a manner that complies with the GLB Act requirements. J.P. Morgan has not obtained any regulatory confirmation of that belief, and there can be no assurance that a regulatory body would agree with such determination for the purposes of the BHCA. If J.P. Morgan were to be deemed to be not in compliance, J.P. Morgan could be required to, among other things, either (1) restructure its relationship to us and companies owned by us so as to come in compliance, or (2) divest itself of such investments.

Section 13 of the BHCA – the Volcker Rule. Under Section 13 of the BHCA, as implemented by final regulations (known as the Volcker Rule), during any time period that we are deemed controlled under the BHCA, we will be subject to the restrictions and prohibitions under the Volcker Rule. J.P. Morgan believes that we will be deemed controlled under the BHCA if J.P. Morgan or its affiliates holds 25% or more of our total equity or 5% or more of any class of our voting shares, outside of an initial one-year period from when J.P. Morgan first organized us. The Volcker Rule restrictions that would apply directly to us during any time period that we are controlled under the BHCA include a prohibition on us acquiring or retaining, as principal, any ownership interest in, or sponsoring, covered funds, as such terms are defined in the final regulations, unless the investment or activity is conducted in accordance with an exclusion or exemption. In addition, during any time period that we are deemed controlled under the BHCA, we will be subject to restrictions on trading that could adversely impact our ability to execute our investment strategy. These restrictions include limits on the types of instruments we may hold or the imposition of minimum holding periods for certain instruments, including, but not limited to, securities and derivatives. Should this occur our board of directors may determine to suspend our share repurchase plan or the Adviser may cause us to enter into or draw on a credit facility to fund repurchase requests, which may result in gains or losses, increased transaction and other costs or adverse tax consequences.

Sections 23A and 23B of the Federal Reserve Act. In addition, we are treated as an affiliate of JPMCB for purposes of Sections 23A and 23B of the U.S. Federal Reserve Act, which place certain qualitative and quantitative restrictions on transactions between JPMCB or subsidiaries of JPMCB and its affiliates. Transactions between JPMCB and unrelated third parties may also be subject to Section 23A and 23B of the Federal Reserve Act if the proceeds of the transactions are transferred to, or are used for the benefit of, the affiliate. To the extent that we do business with JPMCB or subsidiaries of JPMCB, such transactions may be subject to these rules and, as such, may be subject to restrictions that make the transactions less advantageous to us than transactions with unaffiliated parties. There may be certain investment opportunities, investment strategies, or actions that the Adviser will not undertake on behalf of us in view of these requirements or J.P. Morgan’s relationship with companies in which we invest.

 

134


Table of Contents

MANAGEMENT

Board of Directors

We operate under the direction of our board of directors, the members of which are accountable to us and our stockholders as fiduciaries. Our board of directors has retained the Adviser to manage the acquisition and dispositions of our investments, subject to the supervision of the board of directors.

We have a five-member board. Our board of directors may change the number of directors, but not to fewer than three directors nor, unless we amend our bylaws, more than 15. Our charter provides that a majority of our directors must be independent directors, except for a period of up to 60 days after the death, removal or resignation of an independent director pending the election of a successor independent director. Consistent with the NASAA REIT Guidelines, our charter defines an independent director as a director who is not and has not for the last two years been associated, directly or indirectly, with J.P. Morgan or the Adviser. A director is deemed to be associated with J.P. Morgan or the Adviser if he or she owns any interest (other than an interest in us or an immaterial interest in an affiliate of us) in, is employed by, is an officer or director of, or has any material business or professional relationship with J.P. Morgan, the Adviser or any of their affiliates, performs services (other than as a director) for us, or serves as a director or trustee for more than three REITs sponsored by J.P. Morgan or advised by the Adviser. A business or professional relationship will be deemed material per se if the gross income derived by the director from J.P. Morgan, the Adviser or any of their affiliates exceeds 5% of (1) the director’s annual gross income derived from all sources during either of the last two years or (2) the director’s net worth on a fair market value basis. An indirect relationship is defined to include circumstances in which the director’s spouse, parents, children, siblings, mothers- or fathers-in-law, sons- or daughters-in-law or brothers- or sisters-in-law is or has been associated with us, J.P. Morgan, the Adviser or any of their affiliates. Our charter requires that a director have at least three years of relevant experience demonstrating the knowledge required to successfully acquire and manage the type of assets that we intend to acquire. Our charter also requires that at all times at least one of our independent directors must have at least three years of relevant real estate experience. Our charter and bylaws will be ratified by our board of directors, including a majority of our independent directors.

For so long as the Advisory Agreement is in effect, the Adviser has the right to designate for nomination, subject to the approval of such nomination by our board of directors, one affiliated director to the slate of directors to be voted on by the stockholders at our annual meeting of stockholders; provided, however, that such designation right shall be suspended for such period of time as necessary so that a majority of directors are at all times independent directors. Our board of directors must also consult with the Adviser in connection with (i) its selection of each independent director for nomination to the slate of directors to be voted on at the annual meeting of stockholders, and (ii) filling any vacancies created by the removal, resignation, retirement or death of any director.

Each director will serve until the next annual meeting of stockholders and until his or her successor is duly elected and qualifies. Although the number of directors may be increased or decreased, a decrease may not shorten the term of any incumbent director. Any director may resign at any time or may be removed with or without cause by the stockholders upon the affirmative vote of stockholders entitled to cast at least a majority of all the votes entitled to be cast generally in the election of directors. The notice of a special meeting called to remove a director must indicate that the purpose, or one of the purposes, of the meeting is to determine if the director shall be removed. A vacancy on our board of directors may be filled only by a vote of a majority of the remaining directors, or in the case of election of an independent director, after nomination by a majority of the remaining independent directors (if any remaining directors are independent directors). Any director elected to fill a vacancy will serve for the remainder of the full term of the directorship in which the vacancy occurred.

Our board of directors will generally meet quarterly or more frequently if necessary, in addition to meetings of any committees of the board of directors described below. Our directors are not required to devote all of their

 

135


Table of Contents

time to our business and are only required to devote the time to our business as their duties may require. Consequently, in the exercise of their fiduciary responsibilities, our directors will rely heavily on the Adviser and on information provided by the Adviser. Our directors have a fiduciary duty to our stockholders to supervise the relationship between us and the Adviser. Our board of directors is empowered to fix the compensation of all officers and approve the payment of compensation to directors for services rendered to us.

Our board of directors has adopted written policies on investments and borrowings, the general terms of which are set forth in this prospectus. The board of directors may revise these policies or establish further written policies on investments and borrowings and will monitor our administrative procedures, investment operations and performance to ensure that the policies are fulfilled and are in the best interests of our stockholders. Our board of directors, including a majority of our independent directors, will review our investment policies with sufficient frequency, and at least annually, to determine that they are in the best interest of our stockholders.

Directors and Executive Officers

Our directors and executive officers are set forth below.

 

Name

   Age   

Position

Michael P. Kelly    56    Chairman of the Board and President
Alfred W. Dort    52    Treasurer
Christian P. Porwoll    55    Secretary
Lawrence A. Goodfield Jr.    43   

Chief Financial Officer

Randy A. Daniels    70    Independent Director
Justin M. Murphy    55    Independent Director
Yvonne D. Nelson    63    Independent Director
William L. Ramseyer    80    Independent Director

Michael P. Kelly has served as our Chairman of our board of directors and our President since November 2021. Mr. Kelly has been a Managing Director of JPMIM and Head of Real Estate Americas since July 2019, where he leads the 180-person group that manages more than $60 billion of assets across a range of core, mid-risk and opportunistic strategies on behalf of institutional, sovereign and high net worth investors. Mr. Kelly currently chairs the Real Estate Americas Management Committee as well as the U.S. Real Estate Oversight Committee. From July 2013 until July 2019, Mr. Kelly was Head of Portfolio Management, Real Estate Americas, and was responsible for oversight of the portfolio managers for U.S. real estate funds and separate accounts, and from October 2009 until July 2013, Mr. Kelly was Head of Debt Capital Markets. Before joining J.P. Morgan in 2009, he was a Director and Head of Real Estate Conduit and Workouts for Citigroup Global Markets from May 2007 to October 2009. From May 2006 to May 2007, Mr. Kelly was a Vice President and Originator in the Large Loan CMBS Group of Goldman Sachs Commercial Mortgage Capital. From September 1991 to March 2006, Mr. Kelly held several roles at New York Life Investment Management, where, at the time of his departure, he was a Managing Director and Co-Head of Commercial Mortgage Origination. Mr. Kelly holds a B.S. in Business Management from Springfield College and an M.S. in Real Estate from New York University.

Mr. Kelly is a valuable member of our board of directors because of his extensive real estate and investment experience and his tenure with J.P. Morgan.

Alfred W. Dort has served as our Treasurer since November 2021. Mr. Dort has been a Managing Director of JPMIM since April 2009. Since joining J.P. Morgan in July 1997, Mr. Dort has served as Head of the Global Real Estate and Transportation Financial Group at JPMAM, where he manages a team of professionals that provide dedicated support to the real estate and transportation teams in New York, Los Angeles, London, Luxembourg, Hong Kong and Singapore. Mr. Dort’s responsibilities include all aspects of financial management, tax, reporting and analysis for all of the platform’s open- and closed-end funds and separate accounts. He serves as a non-voting member of the Real Estate Americas Investment Committee. Prior to joining J.P. Morgan, Mr. Dort was a Manager at PricewaterhouseCoopers LLP from December 1994 to July 1997, where he provided consulting and accounting services to real estate industry clients. Mr. Dort holds a B.S. in Accountancy from Villanova University and is a Certified Public Accountant.

 

136


Table of Contents

Christian P. Porwoll has served as our Secretary since November 2021. Mr. Porwoll has been a Managing Director of JPMIM since April 2015. Since joining J.P. Morgan in January 2008, Mr. Porwoll served as the Head of Product Development-Americas for J.P. Morgan’s Global Real Assets platform, and since May 2017, as Head of Product Development-Americas for J.P. Morgan’s GRE and Global Transportation platforms, where he is responsible for assisting in the development and administration of its real estate and transportation equity and debt strategies. He is involved in strategy analysis, structuring, client negotiation, implementation and maintenance of real asset and real asset-related investment strategies through the entire investment strategy life cycle, including investment acquisition, asset management and disposition processes. Before joining J.P. Morgan in January 2008, Mr. Porwoll was an attorney in the investment company and corporate departments of Stroock & Stroock & Lavan LLP. He holds a B.A. in Political Science from Columbia College at Columbia University and a J.D. from Fordham Law School at Fordham University.

Lawrence A. Goodfield Jr. has served as our Chief Financial Officer since [            ] 2022. Mr. Goodfield has been a Managing Director of JPMIM since January 2022. Prior to joining JPMIM, Mr. Goodfield served in various roles at Drive Shack Inc. (NYSE: DS) (formerly Newcastle Investment Corp. (NYSE:NCT)), a real estate related investment and finance company (“Drive Shack”), including as Chief Accounting Officer and Treasurer (September 2016 – January 2022), Interim Chief Financial Officer (March 2020 – September 2020) and Chief Financial Officer (September 2016 – November 2018). During his time at Drive Shack, Mr. Goodfield led its financial evaluation and transition from external to internal management, as well as oversaw finance and accounting, tax, investor relations and capital markets. From September 2016 to January 2018, Mr. Goodfield was a Managing Director at Fortress Investment Group (“Fortress”). Prior to joining Fortress, Mr. Goodfield served as Senior Vice President and Controller at W.P. Carey Inc. (NYSE: WPC) from January 2016 to September 2016, where he was responsible for directing accounting, financial reporting and internal controls. Mr. Goodfield also served as a Senior Manager in the audit and advisory practices, with a specialization in real estate, at PricewaterhouseCoopers from 2001 through December 2015. Mr. Goodfield holds a B.S. in Accounting from Pennsylvania State University, is a Certified Public Accountant and holds the Chartered Financial Analyst® (CFA®) designation.

Randy A. Daniels has served as an Independent Director since [            ] 2022. Since April 2006, Mr. Daniels has served as the President of RAD Development Associates LLC, a privately held real estate advisory firm, which assists major Chinese institutional investors identify viable real estate investment partners and projects in the United States. From January 2015 to December 2019, Mr. Daniels was a Managing Director at Pickwick Capital Partners, where he specialized in the private placement of foreign investment in real estate development projects in the United States. From April 2007 to December 2014, Mr. Daniels served as Vice Chairman, Director, and a member of the Real Estate Investment Group at Guilford Securities, a FINRA-registered broker-dealer and Securities Investor Protection Corporation, where he specialized in the private placement of foreign investment in real estate development projects in the United States. Since April 2019, Mr. Daniels served as a director and as a member of the audit committee of ARA US Hospitality Trust, a publicly traded entity on the Singapore Exchange. He has served as Chairman of the board of directors of BWC Terminals, Inc., a privately-held bulk liquid storage company, since August 2018, and Mr. Daniels has served on the board of managers of the U.S. Real Estate Income and Growth Fund since April 2012. From 2007 to 2018, Mr. Daniels served on the board of managers of the Infrastructure Investment Fund, an international real-asset investment fund focused on core and core-plus infrastructure assets. From 2001 to 2005, Mr. Daniels served as the Secretary of State for the State of New York. Mr. Daniels holds a B.S. in Economics, Political Science and Broadcast Journalism from Southern Illinois University, Carbondale.

Mr. Daniels is a valuable member of our board of directors because of his significant experience in the real estate industry and his knowledge and experience in internal and external risk oversight.

Justin M. Murphy has served as an Independent Director since [            ] 2022. Mr. Murphy has served as an independent counsel member for Prologis Targeted U.S. Logistics Fund, L.P., an industrial real estate investments fund focused on core investments in the United States since January 2013. From September 1999 to June 2012, Mr. Murphy served as a Managing Director at JPMAM, where he served as a Real Estate Fund Portfolio Manager

 

137


Table of Contents

from 2007 to 2012 and on the Real Estate Acquisitions and Dispositions team from 1993 to 2006. Prior to working at JPMAM, Mr. Murphy was a commercial real estate appraiser from July 1992 to September 1993. Mr. Murphy holds a B.S. in Real Estate and Urban Economic Studies from the University of Connecticut.

Mr. Murphy is a valuable member of our board of directors because of his extensive experience with real estate investments.

Yvonne D. Nelson has served as an Independent Director since [            ] 2022. Ms. Nelson served in various roles at the New York City Comptroller, Bureau of Asset Management from February 2005 to her retirement in August 2021. From 2008 to 2021, she served as Head of Real Estate and investment advisor to five New York City pension systems with a joint allocation of nearly $20 billion to separate core and non-core real estate investment programs. From 2005 to 2008, Ms. Nelson was a senior real estate investment officer where her primary responsibility was the underwriting of new investment opportunities as well as the preservation of capital for existing investments. Before joining the Bureau of Asset Management, Ms. Nelson was Vice President of The Community Development Trust, a private REIT that provides debt and equity capital to create and preserve affordable rental housing throughout the United States, from September 2002 to January 2005. Since 2017, Ms. Nelson has served as Secretary and a member of the Audit Committee and Grants Committee of the Pension Real Estate Association (PREA) Foundation, a nonprofit organization that fosters the inclusion of under-represented groups in commercial real estate. Ms. Nelson also served on the board of PREA from to 2010 to 2016, including as Chair from 2014 to 2015. She was also a member of PREA Institutional Investor Council from 2017 to 2021. Ms. Nelson holds a B.A. in Urban Design from New York University and an M.B.A. in Finance from Rutgers University.

Ms. Nelson is a valuable member of our board of directors because of her extensive institutional real estate investment experience and her experience serving as a board member of the PREA foundation.

William L. Ramseyer has served as an Independent Director since [            ] 2022. Following retirement in 2008, Mr. Ramseyer has served as an advisor to numerous real estate investment management organizations focusing on refinement of investment and growth strategies. Mr. Ramseyer served as a Managing Director of Cornerstone Real Estate Advisers (“Cornerstone”) from January 2001 to March 2008, where he served as a member of the Investment Committee and Co-Manager of the Business Development Group. Prior to joining Cornerstone, Mr. Ramseyer was a Managing Director at Heitman and Chairman of its real estate securities group. Mr. Ramseyer has extensive experience in the institutional real estate management business beginning as a Co-Founder of Pension Realty Advisors, an investment consulting firm which provided real estate advisory services to institutional investors including corporate pension plans, public employee retirement systems, endowments and foundations. Mr. Ramseyer is a member of the Counselors of Real Estate, where he served as Chairman in 2003. He also served as Chairman of PREA in 1990. Mr. Ramseyer holds a B.A. in Business Administration from the University of Puget Sound and completed the Advanced Management Program at the Harvard Business School.

Mr. Ramseyer is a valuable member of our board of directors because of his extensive experience in the real estate industry.

Although most of the services provided to us by the individuals who are executive officers are in their respective roles as executive officers of the Adviser, they have certain duties as executive officers of our company arising from Maryland law, our charter and our bylaws. These duties include executing contracts and other instruments in our name and on our behalf and such other duties as may be prescribed by our board of directors from time to time.

Our executive officers will act as our agents, execute contracts and other instruments in our name and on our behalf, and in general perform all duties incident to their offices and such other duties as may be prescribed by our board of directors from time to time. Our officers will devote such portion of their time to our affairs as is required for the performance of their duties, but they are not required to devote all of their time to us.

 

138


Table of Contents

Committees of the Board of Directors

Our entire board of directors is responsible for supervising our business. However, pursuant to our charter, our board of directors may delegate some of its powers to one or more committees as deemed appropriate by the board of directors, provided that each committee consists of at least a majority of independent directors. Members of each of the committees discussed below are appointed by our board of directors.

Audit Committee. Our board of directors has established an audit committee, which consists of [                ], [                ] and [                ]. [                ] serves as the chairperson of the audit committee and qualifies as an “audit committee financial expert” as that term is defined by the SEC. The SEC has determined that the audit committee financial expert designation does not impose on a person with that designation any duties, obligations or liability that are greater than the duties, obligations or liability imposed on such person as a member of the audit committee of the board of directors in the absence of such designation. The audit committee assists the board of directors in overseeing:

 

   

our accounting and financial reporting processes,

 

   

the integrity and audits of our financial statements,

 

   

our compliance with legal and regulatory requirements,

 

   

the qualifications and independence of our independent auditors, and

 

   

the performance of our internal and independent auditors.

In addition, the audit committee selects the independent auditors to audit our annual financial statements and reviews with the independent auditors the plans and results of the audit engagement. The audit committee also approves the audit and non-audit services provided by the independent public accountants and the fees we pay for these services.

The audit committee has adopted procedures for the processing of complaints relating to accounting, internal control and auditing matters. The audit committee oversees the review and handling of any complaints submitted pursuant to the forgoing procedures and of any whistleblower complaints subject to Section 21F of the Exchange Act.

Corporate Governance

Code of Business Conduct and Ethics. We have adopted a Code of Business Conduct and Ethics that applies to all of our directors, officers and employees (if any), and to all of the officers and employees of the Adviser, including our principal executive officer, principal financial officer, principal accounting officer or controller, or persons performing similar functions. Our Code of Business Conduct and Ethics, as it relates to those also covered by J.P. Morgan’s code of conduct, operates in conjunction with, and in addition to, J.P. Morgan’s code of conduct. Our Code of Business Conduct and Ethics is designed to comply with SEC regulations relating to codes of conduct and ethics.

Corporate Governance Guidelines. We have also adopted corporate governance guidelines to advance the functioning of our board of directors and its committees and to set forth the expectations of our board of directors as to how it and they should perform its and their respective functions.

Compensation of Directors

Prior to this offering, the members of our board received no compensation for their service as directors. Following the commencement of this offering, we intend to compensate each of our non-employee directors who are not affiliated with the Adviser or J.P. Morgan with an annual retainer of $75,000, consisting of $50,000 paid in equal quarterly installments in cash or Class E shares based on the most recent prior month’s NAV, or a combination thereof, at the election of the director, and $25,000 in the form of an annual grant of restricted stock. The restricted stock will generally vest one year from the date of grant, however, in connection with the directors’ first annual grant, the restricted stock will vest on [                ] and will be based on the per share price

 

139


Table of Contents

of our common stock offered in this initial primary offering. In addition, the chairperson of our audit committee will receive an additional annual cash retainer of $10,000. We do not intend to pay our directors additional fees for attending board meetings, but we intend to reimburse each of our directors for reasonable out-of-pocket expenses incurred in attending board and committee meetings (including, but not limited to, airfare, hotel and food). Our directors who are affiliated with the Adviser or J.P. Morgan will not receive additional compensation for serving on the board of directors or committees thereof.

Non-Employee Director Stock Ownership Policy

Our board of directors adopted a stock ownership policy for our non-employee directors in order to align our non-employee directors’ financial interests with those of our stockholders by requiring such directors to own a minimum level of our stock. Each of our non-employee directors (other than a non-employee director who is affiliated with the Adviser) of the Company that meet the ownership requirements for a non-employee director) is required to own shares in an amount equal to 2.5 times his or her annual cash retainer within five years of becoming subject to the policy.

Executive Compensation

We are externally managed and currently have no employees. Our executive officers serve as officers of the Adviser and are employees of the Adviser or one or more of its affiliates. Our Advisory Agreement provides that the Adviser is responsible for managing our investment activities, and as such our executive officers do not receive any cash compensation from us or any of our subsidiaries for serving as our executive officers but, instead, receive compensation from the Adviser. In addition, we do not reimburse the Adviser for compensation it pays to our executive officers. The Advisory Agreement does not require our executive officers to dedicate a specific amount of time to fulfilling the Adviser’s obligations to us under the Advisory Agreement. Accordingly, the Adviser has informed us that it cannot identify the portion of the compensation it awards to our executive officers that relates solely to such executives’ services to us, as the Adviser does not compensate its employees specifically for such services. Furthermore, we do not have employment agreements with our executive officers, we do not provide pension or retirement benefits, perquisites or other personal benefits to our executive officers, our executive officers have not received any nonqualified deferred compensation and we do not have arrangements to make payments to our executive officers upon their termination or in the event of a change in control of us.

Although we do not pay our executive officers any cash compensation, we pay the Adviser the fees described under the heading “— The Advisory Agreement.”

The Adviser and J.P. Morgan

We are externally managed by J.P. Morgan Investment Management Inc., a Delaware corporation.

J.P. Morgan Investment Management Inc. is one of the industry’s premier global real estate investment managers. JPMIM has over 50 years of experience advising and managing some of the world’s most respected corporations, pension plans, governments, institutions and high net worth investors on their real estate investments, with assets under management of approximately $82 billion of debt and equity real estate investments, including approximately $69 billion in assets managed in the United States by its Real Estate Americas platform as of December 31, 2021.

The REA platform has earned a market leadership position through its strategic relationships and information advantage. The REA team included approximately 170 professionals across six U.S. offices in Boston, Chicago, Houston, Los Angeles, New York and San Francisco. The team combines regional and local market expertise with a multidisciplinary approach to investment, including acquisitions, asset management, research, debt capital markets, development and engineering, client strategy, financial, tax, valuations, and product development.

Pursuant to the Advisory Agreement, the Adviser will have contractual and fiduciary responsibilities to us and our stockholders and will be responsible for sourcing, evaluating and monitoring our investment opportunities

 

140


Table of Contents

and making decisions related to the acquisition, management, financing and disposition of our assets, in accordance with our investment objectives, guidelines, policies and limitations, subject to oversight by our board of directors. We or the Adviser may retain other service providers in connection with our operations, including, without limitation, administration, legal and accounting support. The Adviser will leverage the global resources of REA to achieve our investment goals and objectives.

The Adviser maintains different Investment Committees based on geographic regions where investment opportunities are located. The applicable Investment Committee is required to approve all acquisitions and dispositions of real estate and real estate debt made by the Adviser on our behalf. The high level of interaction between the Investment Committee and investment professionals from the inception of a transaction to closing helps identify potential issues early and enables the team to more effectively streamline resources and workflows. The Investment Committee process emphasizes a consensus-based approach to decision making among the voting and non-voting members. REA’s Investment Committee is led by REA’s Chief Investment Officer, and its voting members are REA’s Chief Investment Officer, Head of Asset Management, the research officer associated with the investment and the applicable portfolio manager. The current members of the Real Estate Americas’ Investment Committee are as follows:

 

Name

  

Position

[                ]

  

Chief Investment Officer

[                ]

  

Head of Asset Management

For information concerning the background of [                ] see “—Directors and Executive Officers” above. Information concerning the background of the remainder of the individuals named in the chart above is set forth below.

[Biographies of Investment Committee Members]

The Advisory Agreement

Our board of directors will at all times have ultimate oversight and policy-making authority, including responsibility for governance, financial controls, compliance and disclosure with respect to our company and the Operating Partnership. Pursuant to the Advisory Agreement, our board of directors has delegated to the Adviser the authority to source, evaluate and monitor our investment opportunities and make decisions related to the acquisition, management, financing and disposition of our assets, in accordance with our investment objectives, guidelines, policies and limitations, subject to oversight by our board of directors. We believe that the Adviser currently has sufficient staff and resources so as to be capable of fulfilling the duties set forth in the Advisory Agreement.

Services

Pursuant to the terms of the Advisory Agreement, the Adviser is responsible for, among other things:

 

   

serving as an advisor to us and the Operating Partnership with respect to the establishment and periodic review of our investment guidelines and our and the Operating Partnership’s investments, financing activities and operations;

 

   

sourcing, evaluating and monitoring our and the Operating Partnership’s investment opportunities and executing the acquisition, management, financing and disposition of our and the Operating Partnership’s assets, in accordance with our investment guidelines, policies and objectives and limitations, subject to oversight by our board of directors;

 

   

with respect to prospective acquisitions, purchases, sales, exchanges or other dispositions of investments, conducting negotiations on our and the Operating Partnership’s behalf with sellers, purchasers, and other counterparties and, if applicable, their respective agents, advisors and representatives, and determining the structure and terms of such transactions;

 

141


Table of Contents
   

providing us with portfolio management and other related services;

 

   

serving as our advisor with respect to decisions regarding any of our financings, hedging activities or borrowings; and

 

   

engaging and supervising, on our and the Operating Partnership’s behalf and at our and the Operating Partnership’s expense, various service providers.

The above summary is provided to illustrate the material functions which the Adviser will perform for us and it is not intended to include all of the services which may be provided to us by the Adviser or third parties.

Term and Termination Rights

The term of the Advisory Agreement is for one year from the commencement of this offering, subject to renewals by our board of directors for an unlimited number of successive one-year periods. Our independent directors will evaluate the performance of the Adviser before renewing the Advisory Agreement. The Advisory Agreement may be terminated:

 

   

immediately by us (1) for “cause,” (2) upon the bankruptcy of the Adviser or (3) upon a material breach of the Advisory Agreement by the Adviser;

 

   

upon 60 days’ written notice by us without cause or penalty upon the vote of a majority of our independent directors; or

 

   

upon 60 days’ written notice by the Adviser.

“Cause” is defined in the Advisory Agreement to mean fraud, criminal conduct, willful misconduct or willful or negligent breach of fiduciary duty by the Adviser under the Advisory Agreement.

In the event the Advisory Agreement is terminated, the Adviser will be entitled to receive its prorated management fee through the date of termination. In addition, upon the termination or expiration of the Advisory Agreement, the Adviser will cooperate with us and take all reasonable steps requested to assist our board of directors in making an orderly transition of the advisory function.

Management Fee, Performance Participation and Expense Reimbursements

Management Fee. As compensation for its services provided pursuant to the Advisory Agreement, we pay the Adviser a management fee equal to 0.90% of our NAV for the Class T shares, Class S shares, Class D shares and Class I shares per annum payable monthly. Additionally, to the extent that the Operating Partnership issues Operating Partnership units to parties other than us, the Operating Partnership will pay the Adviser a management fee equal to 0.90% of the NAV of the Operating Partnership attributable to such Class T, Class S, Class D and Class I Operating Partnership units not held by us per annum payable monthly. In calculating our management fee, we will use our NAV before giving effect to accruals for the management fee, performance participation allocation, stockholder servicing fees or distributions payable on our shares. The value of any investment in JPM-Advised Funds with respect to which we incur a management fee will be excluded from our NAV for the purposes of calculating the management fee payable to the Adviser. We do not pay the Adviser a management fee with respect to the Class E shares or Class E units and as a result, it is a class-specific expense.

The management fee may be paid, at the Adviser’s election, in cash, Class I shares, Class E shares, Class I units or Class E units. The Adviser’s ability to elect to receive shares of our common stock or Operating Partnership units serves as a benefit to our Company for cash management purposes and further align the Adviser’s interests with our stockholders. Any requests by the Adviser for repurchase of its shares or units will be consistent with the Adviser’s fiduciary duties to us and our stockholders.

 

142


Table of Contents

Performance Participation. So long as the Advisory Agreement has not been terminated, the Special Limited Partner will hold a performance participation interest in the Operating Partnership that entitles it to receive an allocation from the Operating Partnership equal to 12.5% of the Total Return, subject to a 5% Hurdle Amount and a High Water Mark, with a Catch-Up (each term as defined under “Summary of the Operating Partnership Agreement—Special Limited Partner Interest”). Such allocation will be measured on a calendar year basis, made quarterly and accrued monthly. The performance participation interest is not paid on the Class E Operating Partnership units, and as a result, it is a class-specific expense. The distributions payable to the Special Limited Partner with respect to its performance participation with respect to any calendar year, if any, will be reduced (but not below zero) by the amount of any direct or indirect performance fee or incentive allocation we incur as an investor in any JPM-Advised Funds with respect to that calendar year. For a detailed explanation of how the performance participation allocation is calculated, see “Summary of the Operating Partnership Agreement—Special Limited Partner Interest.”

Expense Reimbursement. Under the Advisory Agreement, and subject to the limitations described below under “—Reimbursement by the Adviser,” the Adviser is entitled to reimbursement of all costs and expenses incurred by it or its affiliates on our behalf, provided that the Adviser is responsible for the expenses related to any and all personnel of the Adviser who provide investment advisory services to us pursuant to the Advisory Agreement (including, without limitation, each of our executive officers and any directors who are also directors, officers or employees of the Adviser or any of its affiliates), including, without limitation, salaries, bonus and other wages, payroll taxes and the cost of employee benefit plans of such personnel, and costs of insurance with respect to such personnel. Without limiting the generality of the foregoing, costs eligible for reimbursement include out-of-pocket costs and expenses the Adviser incurs in connection with the services it provides to us related to (1) legal, accounting, printing, mailing and subscription processing fees and other expenses attributable to our organization, preparation of the registration statement, registration and qualification of our common stock for sale with the SEC and in the various states and filing fees incurred by the Adviser (as described further below), (2) the actual cost of goods and services used by us and obtained from third parties, including fees paid to administrators, consultants, attorneys, technology providers and other services providers, and brokerage fees paid in connection with the purchase and sale of investments and securities, (3) expenses of managing and operating our properties, whether payable to an affiliate or a non-affiliated person, and (4) out-of-pocket expenses in connection with the selection, evaluation, structuring, acquisition, origination, financing and development of properties and real estate-related securities, whether or not such investments are acquired. Such out-of-pocket costs and expenses will include expenses relating to compliance-related matters and regulatory filings relating to our activities (including, without limitation, expenses relating to the preparation and filing of Form ADV, reports to be filed with the CFTC, reports, disclosures, and other regulatory filings of the Adviser and its affiliates relating to our activities (including our pro rata share of the costs of the Adviser and its affiliates of regulatory expenses that relate to us and Other J.P. Morgan Accounts)).

We reimburse the Adviser for any organization and offering expenses associated with this offering that it incurs on our behalf (including legal, accounting, printing, mailing, subscription processing and filing fees and expenses, reasonable bona fide due diligence expenses of participating broker-dealers supported by detailed and itemized invoices, costs in connection with preparing sales materials, design and website expenses, fees and expenses of our transfer agent, and expense reimbursements for actual costs incurred by employees of the Dealer Manager in the performance of wholesaling activities, but excluding upfront selling commissions, dealer manager fees and stockholder servicing fees) as and when incurred. The Adviser currently pays wholesaling compensation expenses and certain related expenses of persons associated with the Dealer Manager without reimbursement from us. After the termination of the primary offering and again after termination of the offering under our distribution reinvestment plan, the Adviser has agreed to reimburse us to the extent that the organization and offering expenses that we incur exceed 15% of our gross proceeds from the applicable offering.

The Adviser may advance some or all of our organization and offering expenses on our behalf through the first anniversary of the commencement of this offering. We will reimburse the Adviser for all such advanced expenses ratably in 60 equal monthly installments following the first anniversary of the commencement of this offering. After the first anniversary of the commencement of this offering, we will reimburse the Adviser for any organization and offering expenses that it incurs on our behalf as and when incurred.

 

143


Table of Contents

Reimbursement by the Adviser. Commencing with the first four fiscal quarters after the commencement of this offering, the Adviser will reimburse us for any expenses that cause our Total Operating Expenses in any four consecutive fiscal quarters to exceed the greater of: (1) 2% of our Average Invested Assets and (2) 25% of our Net Income.

Notwithstanding the foregoing, to the extent that our Total Operating Expenses exceed these limits and the independent directors determine that the excess expenses were justified based on unusual and nonrecurring factors that they deem sufficient, the Adviser would not be required to reimburse us. Within 60 days after the end of any fiscal quarter for which our Total Operating Expenses for the four consecutive fiscal quarters then ended exceed these limits and our independent directors approve such excess amount, we will send our stockholders a written disclosure of such fact, or will include such information in our next quarterly report on Form 10-Q or in a current report on Form 8-K filed with the SEC, together with an explanation of the factors our independent directors considered in arriving at the conclusion that such excess expenses were justified. In addition, our independent directors will review at least annually the total fees and expense reimbursements for operating expenses paid to the Adviser and its affiliates to determine if they are reasonable in light of our performance, our net assets and our net income and the fees and expenses of other comparable unaffiliated REITs. Each such determination will be recorded in the minutes of a meeting of the independent directors.

Independent Directors’ Review of Compensation. Our independent directors will evaluate at least annually whether the compensation that we contract to pay to the Adviser is reasonable in relation to the nature and quality of services performed and that such compensation is within the limits prescribed by our charter. Our independent directors will supervise the performance of the Adviser and the compensation we pay to it to determine that the provisions of the Advisory Agreement are being carried out. This evaluation will be based on the factors set forth below, as well as any other factors deemed relevant by the independent directors:

 

   

the amount of fees paid to the Adviser in relation to the size, composition and performance of our investments;

 

   

the success of the Adviser in generating investments that meet our investment objectives;

 

   

rates charged to other externally advised REITs and other similar investment entities by advisors performing similar services;

 

   

additional revenues realized by the Adviser and its affiliates through their advisory relationship with us (including the performance participation allocation paid to the Special Limited Partner);

 

   

the quality and extent of the services and advice furnished by the Adviser;

 

   

the performance of the assets, including income, conservation or appreciation of capital, frequency of problem investments and competence in dealing with distress situations; and

 

   

the quality of our portfolio in relationship to the investments generated by the Adviser for its own account.

In addition to the management fee, performance participation and expense reimbursements, we have agreed to indemnify and hold harmless the Adviser and its affiliates performing services for us from specific claims and liabilities arising out of the performance of their obligations under the Advisory Agreement, subject to certain limitations. See “—Limited Liability and Indemnification of Directors, Officers, the Adviser and Other Agents” below.

Limited Liability and Indemnification of Directors, Officers, the Adviser and Other Agents

Our organizational documents generally limit the personal liability of our stockholders, directors and officers for monetary damages and require us to indemnify and advance expenses to our directors, our officers and the Adviser and any of its affiliates acting as our agents subject to the limitations of the NASAA REIT Guidelines and Maryland law. Maryland law permits a corporation to include in its charter a provision limiting the liability of directors and officers to the corporation and its stockholders for money damages, except for liability resulting from actual receipt of an improper benefit or profit in money, property or services or active and deliberate dishonesty established by a final judgment and which is material to the cause of action. The MGCL requires a

 

144


Table of Contents

corporation (unless its charter provides otherwise, which our charter does not) to indemnify a director or officer who has been successful, on the merits or otherwise, in the defense of any proceeding to which he or she is made or threatened to be made a party by reason of his or her service in that capacity. The MGCL allows directors and officers to be indemnified against judgments, penalties, fines, settlements and reasonable expenses actually incurred in connection with a proceeding unless the following can be established:

 

   

an act or omission of the director or officer was material to the cause of action adjudicated in the proceeding, and was committed in bad faith or was the result of active and deliberate dishonesty;

 

   

the director or officer actually received an improper personal benefit in money, property or services; or

 

   

with respect to any criminal proceeding, the director or officer had reasonable cause to believe his or her act or omission was unlawful.

A court may order indemnification if it determines that the director or officer is fairly and reasonably entitled to indemnification, even though the director or officer did not meet the prescribed standard of conduct or was adjudged liable on the basis that personal benefit was improperly received. However, indemnification for an adverse judgment in a suit by the corporation or in its right, or for a judgment of liability on the basis that personal benefit was improperly received, is limited to expenses. The MGCL permits a corporation to advance reasonable expenses to a director or officer upon receipt of a written affirmation by the director or officer of his or her good faith belief that he or she has met the standard of conduct necessary for indemnification and a written undertaking by him or her or on his or her behalf to repay the amount paid or reimbursed if it is ultimately determined that the standard of conduct was not met. In addition to the above limitations of the MGCL, our charter provides that our directors, the Adviser and its affiliates may be indemnified for losses or liability suffered by them or held harmless for losses or liability suffered by us only if all of the following conditions are met:

 

   

the indemnitee determined, in good faith, that the course of conduct which caused the loss or liability was in our best interest;

 

   

the indemnitee was acting on our behalf or performing services for us;

 

   

in the case of affiliated directors, the Adviser, its affiliates or our affiliates, the liability or loss was not the result of negligence or misconduct; and

 

   

in the case of our independent directors, the liability or loss was not the result of gross negligence or willful misconduct.

In addition, any indemnification or any agreement to hold harmless is recoverable only out of our net assets and not from our stockholders.

Our charter also provides that we may not provide indemnification to a director, the Adviser or any of the Adviser’s or our affiliates for any loss, liability or expense arising from or out of an alleged violation of federal or state securities laws by such party unless one or more of the following conditions are met:

 

   

there has been a successful adjudication on the merits of each count involving alleged securities law violations as to the party seeking indemnification;

 

   

such claims have been dismissed with prejudice on the merits by a court of competent jurisdiction as to such party; or

 

   

a court of competent jurisdiction approves a settlement of the claims against such party and finds that indemnification of the settlement and the related costs should be made, and the court considering the request for indemnification has been advised of the position of the SEC and of the published position of any state securities regulatory authority in which our securities were offered or sold as to indemnification for violations of securities laws.

 

145


Table of Contents

Finally, our charter provides that we may pay or reimburse reasonable legal expenses and other costs incurred by our directors, the Adviser and its or our affiliates in advance of final disposition of a proceeding only if all of the following are satisfied:

 

   

the proceeding relates to acts or omissions with respect to the performance of duties or services on our behalf;

 

   

the indemnitee provides us with written affirmation of his or her good faith belief that he or she has met the standard of conduct necessary for indemnification;

 

   

the legal proceeding was initiated by a third party who is not a stockholder or, if by a stockholder acting in his or her capacity as such, a court of competent jurisdiction approves such advancement; and

 

   

the indemnitee provides us with a written agreement to repay the amount paid or reimbursed, together with the applicable legal rate of interest thereon, if it is ultimately determined that he or she did not comply with the requisite standard of conduct and is not entitled to indemnification.

We have entered into indemnification agreements with each of our directors and executive officers. Pursuant to the terms of these indemnification agreements, we must indemnify and advance expenses and costs incurred by our directors and executive officers in connection with any claims, suits or proceedings brought against such directors and executive officers as a result of their service. However, our indemnification obligation is subject to the limitations set forth in the indemnification agreements and in our charter. We also maintain a directors and officers insurance policy.

The general effect to investors of any arrangement under which any of our controlling persons, directors or officers are insured or indemnified against liability is a potential reduction in distributions resulting from our payment of premiums, deductibles and other costs associated with such insurance or, to the extent any such loss is not covered by insurance, our payment of indemnified losses. In addition, indemnification could reduce the legal remedies available to us and our stockholders against the indemnified individuals; however, this provision does not reduce the exposure of our directors and officers to liability under federal or state securities laws, nor does it limit our stockholder’s ability to obtain injunctive relief or other equitable remedies for a violation of a director’s or an officer’s duties to us or our stockholders, although the equitable remedies may not be an effective remedy in some circumstances.

The SEC and certain state securities regulators take the position that indemnification against liabilities arising under the Securities Act and state securities laws is against public policy and unenforceable.

The Operating Partnership must also indemnify us and our directors and officers and other persons we may designate against damages and other liabilities in our capacity as general partner.

Legal Proceedings

Neither we nor the Adviser is currently involved in any material litigation. As a registered investment advisor, the Adviser may be examined periodically by the SEC.

 

146


Table of Contents

COMPENSATION

We will pay the Adviser, the Special Limited Partner, and the Dealer Manager and their affiliates the fees and expense reimbursements described below in connection with performing services for us.

We do not intend to pay the Adviser or its affiliates any separate fees for property acquisitions, dispositions, financings (except interest and other payments to the lender in cases where the lender is an affiliate of the Adviser) or development, or adopt a long-term incentive plan, although our charter permits us to do so, subject to certain limitations. We will, however, reimburse the Adviser and its affiliates for out-of-pocket and other expenses related to the foregoing activities to the extent such expenses are paid by the Adviser.

 

Type of

Compensation and

Recipient

  

Determination of Amount

  

Estimated Amount

   Organization and Offering Activities   
Upfront Selling Commissions and Dealer Manager Fees(1)(2)—The Dealer Manager   

The Dealer Manager will be entitled to receive upfront selling commissions of up to 3.0%, and upfront dealer manager fees of 0.5%, of the transaction price of each Class T share sold in the primary offering, however such amounts may vary at certain participating broker-dealers provided that the sum will not exceed 3.5% of the transaction price. The Dealer Manager will be entitled to receive upfront selling commissions of up to 3.5% of the transaction price of each Class S share sold in the primary offering. The Dealer Manager will be entitled to receive upfront selling commissions of up to 1.5% of the transaction price of each Class D share sold in the primary offering. The Dealer Manager anticipates that all or a portion of the upfront selling commissions and dealer manager fees will be retained by, or reallowed (paid) to, participating broker-dealers.

 

No upfront selling commissions or dealer manager fees will be paid with respect to purchases of Class I shares, Class E shares or shares of any other class sold pursuant to our distribution reinvestment plan.

   The actual amount will depend on the number of Class T shares, Class S shares and Class D shares sold and the transaction price of each Class T share, Class S share and Class D Share. Aggregate upfront selling commissions will equal approximately $77.6 million if we sell the maximum amount, and aggregate dealer manager fees will equal approximately $4.8 million if we sell the maximum amount, in each case, in our primary offering, assuming that 1/4 of our offering proceeds are from the sale of each of Class T share, Class S share and Class D share and that the transaction price of each of our Class T shares, Class S shares and Class D shares remains constant at $10.00.
Stockholder Servicing Fees(2)(3)—The Dealer Manager   

Subject to FINRA limitations on underwriting compensation, we will pay the Dealer Manager selling commissions over time as stockholder servicing fees for ongoing services rendered to stockholders by participating broker-dealers or broker-dealers servicing

investors’ accounts, referred to as servicing broker- dealers:

 

•   with respect to our outstanding Class T shares equal to 0.85% per annum of the aggregate NAV of our outstanding

   Actual amounts depend upon the per share NAVs of our Class T shares, Class S shares and Class D shares, the number of Class T shares, Class S shares and Class D shares purchased and when such shares are purchased. For each of Class T shares and Class S shares, the stockholder servicing fees will equal approximately

 

147


Table of Contents

Type of

Compensation and

Recipient

  

Determination of Amount

  

Estimated Amount

  

Class T shares, consisting of an advisor stockholder servicing fee of 0.65% per annum, and a dealer stockholder servicing fee of 0.20% per annum, of the aggregate NAV of our outstanding Class T shares, however, with respect to Class T shares sold through certain participating broker-dealers, the advisor stockholder servicing fee and the dealer stockholder servicing fee may be other amounts, provided that the sum of such fees will always equal 0.85% per annum of the NAV of such shares;

 

•   with respect to our outstanding Class S shares equal to 0.85% per annum of the aggregate NAV of our outstanding Class S shares; and

 

•   with respect to our outstanding Class D shares equal to 0.25% per annum of the aggregate NAV of our outstanding Class D shares.

 

We will not pay a stockholder servicing fee with respect to our outstanding Class E shares or Class I shares and as a result, it is a class-specific expense.

 

The stockholder servicing fees will accrue to our NAV monthly and be paid quarterly in arrears. The Dealer Manager will reallow (pay) the stockholder servicing fees to participating broker-dealers and servicing broker-dealers for ongoing stockholder services performed by such broker-dealers, and will waive stockholder servicing fees to the extent a broker-dealer is not eligible to receive it for failure to provide such services. Because the stockholder servicing fees are calculated based on our NAV for our Class T shares, Class S shares and Class D shares, they will reduce the NAV or, alternatively, the distributions payable, with respect to the shares of each such class, including shares issued under our distribution reinvestment plan.

 

We will cease paying the stockholder servicing fee with respect to any Class T share, Class S share or Class D share sold in the primary offering at the end of the month in which the Dealer Manager in conjunction with the

   $8.2 million per annum if we sell the maximum amount. For Class D shares, the stockholder servicing fees will equal $2.5 million per annum if we sell the maximum amount. In each case, we are assuming that, in our primary offering, 1/4 of our offering proceeds are from the sale of Class T shares, 1/4 of our offering proceeds are from the sale of Class S shares and 1/4 of our offering proceeds are from the sale of Class D shares, that the NAV per share of our Class S shares and Class D shares remains constant at $10.00 and none of our stockholders participate in our distribution reinvestment plan.

 

148


Table of Contents

Type of

Compensation and

Recipient

  

Determination of Amount

  

Estimated Amount

   transfer agent determines that total upfront selling commissions, dealer manager fees and stockholder servicing fees paid with respect to the shares held by such stockholder within such account would exceed 8.75% (or, in the case of Class T shares sold through certain participating broker-dealers, a lower limit as set forth in the applicable agreement between the Dealer Manager and such participating broker-dealer at the time such Class T shares were issued) of the gross proceeds from the sale of such shares (including the gross proceeds of any shares issued under our distribution reinvestment plan upon the reinvestment of distributions paid with respect thereto or with respect to any shares issued under our distribution reinvestment plan directly or indirectly attributable to such shares). At such time as such threshold has been reached, such Class T share, Class S share or Class D share (and any shares issued under our distribution reinvestment plan upon the reinvestment of distribution paid with respect thereto or with respect to any shares issued under our distribution reinvestment plan directly or indirectly attributable to such shares), including any fractional shares, will convert into a number of Class I shares (or fraction thereof) with an equivalent aggregate NAV as such share. Although we cannot predict the length of time over which the stockholder servicing fee will be paid due to potential changes in the NAV of our shares, this fee would be paid with respect to a Class T share or Class S share over approximately 7 years from the date of purchase and with respect to a Class D share over approximately 30 years from the date of purchase, assuming payment of the full upfront selling commissions and dealer manager fees, opting out of the distribution reinvestment plan and a constant NAV of $10.00 per share. Under these assumptions, if a stockholder holds his or her shares for these time periods, this fee with respect to a Class T share or Class S share would total approximately $0.91 and with respect to a Class D share would total approximately $0.88.   

 

149


Table of Contents

Type of

Compensation and

Recipient

  

Determination of Amount

  

Estimated Amount

  

 

In addition, we will cease paying the stockholder servicing fee on the Class T shares, Class S shares and Class D shares on the earlier to occur of the following: (i) a listing of Class I shares, (ii) our merger or consolidation with or into another entity, or the sale or other disposition of all or substantially all of our assets or (iii) the end of the month following the completion of this offering in which we, with the assistance of the Dealer Manager, determine that, in the aggregate, underwriting compensation from all sources in connection with this offering, including upfront selling commissions, the stockholder servicing fee and other underwriting compensation, is equal to 10% of the gross proceeds from our primary offering. If not already converted as described in the preceding paragraph, on the earliest of the foregoing, each Class T share, Class S share and Class D share (including any fractional share) held in a stockholder’s account will convert into a number of Class I shares (or fraction thereof) with an equivalent aggregate NAV as such shares.

 

For a description of the services required from the participating broker-dealer or servicing broker-dealer, see the “Plan of Distribution—Underwriting Compensation—Stockholder Servicing Fees—Class T, Class S and Class D Shares.”

  
Organization and Offering Expense Reimbursement(2)(4)—The Adviser    The Adviser may advance some or all of our organization and offering expenses associated with this offering on our behalf (including legal, accounting, printing, mailing, subscription processing and filing fees and expenses, reasonable bona fide due diligence expenses of participating broker-dealers supported by detailed and itemized invoices, costs in connection with preparing sales materials, design and website expenses, fees and expenses of our transfer agent, and expense reimbursements for actual costs incurred by employees of the Dealer Manager in the performance of wholesaling activities, but excluding upfront selling commissions, dealer manager fees and stockholder servicing fees) through the first anniversary of the commencement of this offering. We will reimburse the Adviser for all such advanced    We estimate our organization and offering expenses to be approximately $14.1 million if we sell the maximum offering amount.

 

150


Table of Contents

Type of

Compensation and

Recipient

  

Determination of Amount

  

Estimated Amount

  

expenses ratably over the 60 months following the first anniversary of the commencement of this offering. Such reimbursement may be paid, at the Adviser’s election, in cash, Class E shares, Class I shares, Class E units or Class I units. If the Adviser elects to receive any portion of such reimbursement in shares of our common stock or Operating Partnership units, we may repurchase such shares or units from the Adviser at a later date. Shares of our common stock and Operating Partnership units obtained by the Adviser will not be subject to the repurchase limits of our share repurchase plan or any Early Repurchase Deduction. Wholesaling compensation expenses of persons associated with the Dealer Manager will be paid by the Adviser without reimbursement from us.

 

After the first anniversary of the commencement of this offering, we will reimburse the Adviser for any organization and offering expenses that it incurs on our behalf as and when incurred. After the termination of the primary offering and again after termination of the offering under our distribution reinvestment plan, the Adviser has agreed to reimburse us to the extent that the organization and offering expenses that we incur exceed 15% of our gross proceeds from the applicable offering.

  
   Investment Activities   
Acquisition Expense Reimbursement(5)—The Adviser    We do not intend to pay the Adviser any acquisition, financing (except interest payments to the lender in cases where the lender is an affiliate of the Adviser) or other similar fees in connection with making investments. We will, however, reimburse the Adviser for out-of-pocket expenses in connection with the selection, evaluation, structuring, acquisition, origination, financing and development of properties and real estate-related securities, whether or not such investments are acquired, and make payments to third parties or certain of the Adviser’s affiliates in connection with making investments as described in “—Fees from Other Services—Affiliates of the Adviser” below.    Actual amounts are dependent upon actual expenses incurred and, therefore, cannot be determined at this time.

 

151


Table of Contents

Type of

Compensation and

Recipient

  

Determination of Amount

  

Estimated Amount

   Operational Activities   

Management Fee and Expense Reimbursement—

The Adviser(6)

  

We will pay the Adviser a management fee equal to 0.90% of our NAV for the Class T shares, Class S shares, Class D shares and Class I shares per annum payable monthly. Additionally, to the extent that the Operating Partnership issues Operating Partnership units to parties other than us, the Operating Partnership will pay the Adviser a management fee equal to 0.90% of the NAV of the Operating Partnership attributable to such Class T, Class S, Class D and Class I Operating Partnership units not held by us per annum payable monthly. We do not pay the Adviser a management fee with respect to the Class E shares or Class E units and as a result, it is a class-specific expense.

 

The value of any investment in JPM-Advised Funds with respect to which we incur a management fee will be excluded from our NAV for the purposes of calculating the management fee payable to the Adviser.

 

The management fee may be paid, at the Adviser’s election, in cash, Class E shares, Class I shares, Class E units or Class I units. To the extent that the Adviser elects to receive any portion of its management fee in shares of our common stock or Operating Partnership units, we may repurchase such shares or units from the Adviser at a later date. Any shares (or units that are subsequently converted to shares of our common stock) obtained by the Adviser will not be subject to the repurchase limits of our share repurchase plan or any Early Repurchase Deduction. The Operating Partnership will repurchase any such Operating Partnership units for cash unless our board of directors determines that any such repurchase for cash would be prohibited by applicable law or the Operating Partnership’s partnership agreement, in which case such Operating Partnership units will be repurchased for shares of our common stock with an equivalent aggregate NAV. The Adviser and the Special Limited Partner will have the option of exchanging any class of shares of our common

  

Actual amounts of the management fee depend upon our aggregate NAV. The management fee will equal approximately $35.3 million per annum if we sell the maximum amount, in each case, in our primary offering, assuming that the NAV per share of each class of our common stock remains constant at $10.00 and before giving effect to any shares issued under our distribution reinvestment plan.

 

Actual amounts of out-of-pocket expenses paid by the Adviser that we reimburse are dependent upon actual expenses incurred and, therefore, cannot be determined at this time.

 

152


Table of Contents

Type of

Compensation and

Recipient

  

Determination of Amount

  

Estimated Amount

  

stock for a number of shares of any other class with an equivalent NAV.

 

In addition to the organization and offering expense and acquisition expense reimbursements described above, we will reimburse the Adviser for out-of-pocket costs and expenses it incurs in connection with the services it provides to us, including, but not limited to, (1) the actual cost of goods and services used by us and obtained from third parties, including fees paid to administrators, consultants, attorneys, technology providers and other services providers, and brokerage fees paid in connection with the purchase and sale of investments and securities, (2) expenses of managing and operating our properties, whether payable to an affiliate or a non-affiliated person or (3) administrative service expenses, including, but not limited to, personnel and related employment costs incurred by the Adviser or its affiliates in performing administrative services on our behalf (including legal, accounting, investor relations, tax, capital markets, financial operations services and other administrative services), provided that no reimbursement shall be made for expenses related to personnel of the Adviser and its affiliates who provide investment advisory services to us pursuant to the Advisory Agreement or who serve as our directors or executive officers as designated by our board of directors. See “Management—The Advisory Agreement— Management Fee, Performance Participation and Expense Reimbursements.”

 

  
Performance Participation Allocation—The Special Limited Partner    So long as the Advisory Agreement has not been terminated, the Special Limited Partner will hold a performance participation interest in the Operating Partnership that entitles it to receive an allocation from the Operating Partnership equal to 12.5% of the Total Return, subject to a 5% Hurdle Amount and a High Water Mark, with a Catch-Up (each term as defined herein). Such allocation will be measured on a calendar year basis, made quarterly and accrued monthly. The performance participation interest is not paid on the Class E Operating Partnership units, and as a result, it is a class-specific expense.    Actual amounts of the performance participation depend upon the Operating Partnership’s actual annual total return and, therefore, cannot be calculated at this time.

 

153


Table of Contents

Type of

Compensation and

Recipient

  

Determination of Amount

  

Estimated Amount

  

 

Promptly following the end of each calendar quarter that is not also the end of a calendar year, the Special Limited Partner will be entitled to a performance participation allocation as described above calculated in respect of the portion of the year to date, less any performance participation allocation received with respect to prior quarters in that year (the “Quarterly Allocation”). The performance participation allocation that the Special Limited Partner is entitled to receive at the end of each calendar year will be reduced by the cumulative amount of Quarterly Allocations that year. In addition, the distributions payable to the Special Limited Partner with respect to its performance participation allocation with respect to any calendar year, if any, will be reduced (but not below zero) by the amount of any direct or indirect performance fee or incentive allocation we incur as an investor in any JPM-Advised Funds with respect to that calendar year.

 

Specifically, the Special Limited Partner will be allocated a performance participation in an amount equal to:

 

•   First, if the Total Return for the applicable period exceeds the sum of (i) the Hurdle Amount for that period and (ii) the Loss Carryforward Amount (any such excess, “Excess Profits”), 100% of such annual Excess Profits until the total amount allocated to the Special Limited Partner equals 12.5% of the sum of (x) the Hurdle Amount for that period and (y) any amount allocated to the Special Limited Partner pursuant to this clause (this is commonly referred to as a “Catch-Up”); and

 

•   Second, to the extent there are remaining Excess Profits, 12.5% of such remaining Excess Profits.

 

“Total Return” for any period since the end of the prior calendar year shall equal the sum of:

 

(i) all distributions accrued or paid (without duplication) on the Class T

  

 

154


Table of Contents

Type of

Compensation and

Recipient

  

Determination of Amount

  

Estimated Amount

  

units, Class S units, Class D units and Class I units (collectively referred to as, the “Performance Participation OP Units”) outstanding at the end of such period since the beginning of the then-current calendar year, plus

 

(ii)  the change in aggregate NAV of the Performance Participation OP Units since the beginning of the year, before giving effect to (x) changes resulting solely from the proceeds of issuances of Performance Participation OP Units, (y) any allocation/accrual to the performance participation interest and (z) applicable stockholder servicing fee expenses (including any payments made to us for payment of such expenses).

 

For the avoidance of doubt, the calculation of Total Return will (i) include any appreciation or depreciation in the NAV of units issued during the then-current calendar year but (ii) exclude the proceeds from the initial issuance of such units.

 

“Hurdle Amount” for any period during a calendar year means that amount that results in a 5% annualized internal rate of return on the NAV of the Performance Participation OP Units outstanding at the beginning of the then-current calendar year and all Performance Participation OP Units issued since the beginning of the then-current calendar year, taking into account the timing and amount of all distributions accrued or paid (without duplication) on all such units and all issuances of Performance Participation OP Units over the period and calculated in accordance with recognized industry practices. The ending NAV of the Performance Participation OP Units used in calculating the internal rate of return will be calculated before giving effect to any allocation/accrual to the performance participation interest and applicable stockholder servicing fee expenses. For the avoidance of doubt, the calculation of the Hurdle Amount for any period will exclude

  

 

155


Table of Contents

Type of

Compensation and

Recipient

  

Determination of Amount

  

Estimated Amount

  

any Performance Participation OP Units repurchased during such period, which units will be subject to the performance participation allocation upon repurchase as described below.

 

Except as described in Loss Carryforward below, any amount by which Total Return falls below the Hurdle Amount will not be carried forward to subsequent periods.

 

“Loss Carryforward Amount” shall initially equal zero and shall cumulatively increase by the absolute value of any negative annual Total Return and decrease by any positive annual Total Return, provided that the Loss Carryforward Amount shall at no time be less than zero and provided further that the calculation of the Loss Carryforward Amount will exclude the Total Return related to any Performance Participation OP Units repurchased during such year, which units will be subject to the performance participation allocation upon repurchase as described below. The effect of the Loss Carryforward Amount is that the recoupment of past annual Total Return losses will offset the positive annual Total Return for purposes of the calculation of the Special Limited Partner’s performance participation. This is referred to as a “High Water Mark.”

 

The Special Limited Partner will also be allocated a performance participation with respect to all Performance Participation OP Units that are repurchased at the end of any month (in connection with repurchases of our shares in our share repurchase plan) in an amount calculated as described above with the relevant period being the portion of the year for which such unit was outstanding, and proceeds for any such unit repurchase will be reduced by the amount of any such performance participation.

 

If a Quarterly Allocation is made and at the end of a subsequent calendar quarter in the same calendar year the Special Limited Partner is entitled to less than the previously received Quarterly Allocation(s) (a “Quarterly Shortfall”), then subsequent distributions of any Quarterly Allocations or year-end performance participation allocations in that calendar year will be reduced by an amount

  

 

156


Table of Contents

Type of

Compensation and

Recipient

  

Determination of Amount

  

Estimated Amount

  

equal to such Quarterly Shortfall, until such time as no Quarterly Shortfall remains. If all or any portion of a Quarterly Shortfall is not applied pursuant to the previous sentence by the end of such calendar year, distributions of any Quarterly Allocations and year-end performance participation allocations in the subsequent four calendar years will be reduced by (i) the remaining Quarterly Shortfall plus (ii) an annual rate of 5% on the remaining Quarterly Shortfall measured from the first day of the calendar year following the year in which the Quarterly Shortfall arose and compounded quarterly (collectively, the “Quarterly Shortfall Obligation”) until such time as no Quarterly Shortfall Obligation remains; provided, that the Special Limited Partner (or its affiliate) may make a full or partial cash payment to reduce the Quarterly Shortfall Obligation at any time; provided, further, that if any Quarterly Shortfall Obligation remains following such subsequent four calendar years, then the Special Limited Partner (or its affiliate) will promptly pay the Operating Partnership the remaining Quarterly Shortfall Obligation in cash.

 

Distributions on the performance participation interest may be payable in cash, Class E units or Class I units at the election of the Special Limited Partner. If the Special Limited Partner elects to receive such distributions in Class E units or Class I units, the Special Limited Partner may request the Operating Partnership to repurchase such units from the Special Limited Partner at a later date. The Operating Partnership will repurchase any such Class I units or Class E units for Class I shares or Class E shares or cash (at the Special Limited Partner’s election) unless our board of directors determines that any such repurchase for cash would be prohibited by applicable law or the Operating Partnership’s partnership agreement, in which case, such Class E units or Class I units will be repurchased for Class E shares or Class I shares with an aggregate NAV equivalent to the aggregate NAV of such Class E units or Class I units. Any such repurchase requests will not be subject to the Early Repurchase Deduction, but, if such units

  

 

157


Table of Contents

Type of

Compensation and

Recipient

  

Determination of Amount

  

Estimated Amount

  

are redeemed for shares of our common stock, such shares of common stock will be subject to the same repurchase limits that exist under our share repurchase plan.

 

See “Summary of the Operating Partnership Agreement—Special Limited Partner Interest.”

  
Fees from Other Services—Affiliates of the Adviser    We may retain certain of the Adviser’s affiliates, from time to time, for services relating to our investments or our operations, which may include accounting and audit services (including valuation support services), account management services, corporate secretarial services, data management services, directorship services, information technology services, finance/budget services, human resources, judicial processes, legal services, operational services, risk management services, tax services, treasury services, loan management services, construction, management services, property management services, leasing services, property, title or other types of insurance and related services, transaction support services, transaction consulting services and other similar operational matters. The Operating Partnership or its subsidiary may also issue equity incentive compensation to certain employees of such affiliates for services provided. Any compensation paid to the Adviser’s affiliates for any such services will not reduce the management fee or performance participation allocation. Any such arrangements will be at or below market rates. For more information about such services, please see “Risk Factors—Risks Related to Conflicts of Interest—The Adviser may face conflicts of interests in choosing our service providers and certain service providers may provide services to the Dealer Manager, the Adviser or J.P. Morgan on more favorable terms than those payable by us.”    Actual amounts depend on to what extent affiliates of the Adviser are actually engaged to perform such services.

 

(1)

Upfront selling commissions and dealer manager fees for sales of Class T and Class S shares may be reduced or waived in connection with volume or other discounts, other fee arrangements or for sales to certain categories of purchasers. See “Plan of Distribution—Underwriting Compensation—Upfront Selling Commissions and Dealer Manager Fees.” If all shares sold in this offering are Class S shares, our total upfront selling commissions would be approximately $135 million if we raise the maximum offering, assuming that the maximum upfront selling commission is paid for each share sold in our primary offering, the NAV per Class S share is $10.00 and we do not reallocate any shares between our primary offering and our distribution reinvestment plan.

 

158


Table of Contents
(2)

We will cease paying stockholder servicing fees at the date following the completion of the primary portion of this offering at which total underwriting compensation from any source in connection with this offering equals 10% of the gross proceeds from our primary offering (i.e., excluding proceeds from sales pursuant to our distribution reinvestment plan). This limitation is intended to ensure that we satisfy the FINRA requirement that total underwriting compensation paid in connection with this offering does not exceed 10% of the gross proceeds of our primary offering.

(3)

In calculating stockholder servicing fees, we will use our NAV before giving effect to accruals for stockholder servicing fees or distributions payable on our shares. If all shares sold in this offering are Class S shares, our total annual stockholder servicing fees would be approximately $33 million if we raise the maximum offering, assuming that our NAV per share for Class S shares is $10.00 and no shares are issued pursuant to our distribution reinvestment plan.

(4)

These amounts represent estimated expenses incurred in connection with our organization and this offering, including legal, accounting, printing, mailing and filing fees and expenses, due diligence expenses of participating broker-dealers supported by detailed and itemized invoices, costs in connection with preparing sales materials, design and website expenses, fees and expenses of our transfer agent, fees to attend retail seminars sponsored by participating broker-dealers and reimbursements for customary travel, lodging, and meals. These amounts do not include wholesaling compensation expenses of persons associated with the Dealer Manager, which will be paid by the Adviser without reimbursement from us. Under no circumstances may our total organization and offering expenses (including upfront selling commissions, stockholder servicing fees and due diligence expenses) exceed 15% of the gross proceeds from this offering.

(5)

We will pay all expenses incurred in connection with the acquisition of our investments, including legal and accounting fees and expenses, brokerage commissions payable to unaffiliated third parties, travel expenses, costs of appraisals (including independent appraisals), nonrefundable option payments on property not acquired, engineering, due diligence, title insurance and other expenses related to the selection and acquisition of investments, whether or not acquired. While most of the acquisition expenses are expected to be paid to third parties, a portion of the out-of-pocket acquisition expenses may be paid or reimbursed to the Adviser or its affiliates. Acquisition expenses, together with any acquisition fees for a particular real estate-related asset, will in no event exceed 6% of the gross purchase price of the property.

(6)

In calculating our management fee, we will use our NAV before giving effect to accruals for the management fee, performance participation allocation, stockholder servicing fees or distributions payable on our shares.

Commencing with the first four fiscal quarters after the commencement of this offering, our Total Operating Expenses, including any performance participation allocation made to the Special Limited Partner with respect to its performance participation interest in the Operating Partnership, will be limited during any four fiscal quarters to the greater of (a) 2.0% of our Average Invested Assets and (b) 25.0% of our Net Income. This limit may be exceeded only if our independent directors have made a finding that, based on such unusual and non-recurring factors as they deem sufficient, a higher level of expenses is justified, and such finding is recorded in the minutes of a meeting of the independent directors. For purposes of these limits:

 

   

“Total Operating Expenses” are all costs and expenses paid or incurred by us, as determined under GAAP, including the management fee and the performance participation, but excluding: (i) the expenses of raising capital such as organization and offering expenses, legal, audit, accounting, underwriting, brokerage, listing, registration and other fees, printing and other such expenses and taxes incurred in connection with the issuance, distribution, transfer, registration and listing of our capital stock, (ii) property-level expenses incurred at each property, (iii) interest payments, (iv) taxes, (v) non-cash expenditures such as depreciation, amortization and bad debt reserves, (vi) incentive fees paid in compliance with our charter, (vii) acquisition fees and acquisition expenses related to the selection and acquisition of assets, whether or not a property is actually acquired, (viii) real estate commissions on the sale of property and (ix) other fees and expenses connected with the acquisition, disposition and ownership of real estate interests, mortgage loans or other property (including the costs of foreclosure, insurance premiums, legal services, maintenance, repair and improvement of property).

 

159


Table of Contents
   

“Average Invested Assets” means, for any period, the average of the aggregate book value of our assets, invested, directly or indirectly, in equity interests in and loans secured by real estate, including all properties, mortgages and real estate-related securities and consolidated and unconsolidated joint ventures or other partnerships, before deducting depreciation, amortization, impairments, bad debt reserves or other non-cash reserves, computed by taking the average of such values at the end of each month during such period.

 

   

“Net Income” means, for any period, total revenues applicable to such period, less the total expenses applicable to such period other than additions to, or allowances for, non-cash charges such as depreciation, amortization, impairments and reserves for bad debt or other similar non-cash reserves.

See “Management—The Advisory Agreement—Management Fee, Performance Participation and Expense Reimbursements.”

 

160


Table of Contents

CONFLICTS OF INTEREST

Introduction

We are subject to conflicts of interest arising out of our relationship with J.P. Morgan and its affiliates, including the Adviser. The actual or potential conflicts of interest discussed below should be considered by prospective investors in our shares. An investment in our shares will likely be subject to additional and different risks and potential conflicts of interest over time. J.P. Morgan and our board of directors have adopted policies and procedures reasonably designed to appropriately prevent, limit or mitigate conflicts of interest. In addition, certain activities that could create conflicts of interest are limited or prohibited by applicable law. However, there is no guarantee that the policies and procedures adopted by us, the Adviser, J.P. Morgan and its affiliates, the terms and conditions of our charter and the Advisory Agreement or the restrictions imposed by applicable law will enable us to adequately identify, address or mitigate these conflicts of interest. In an effort to mitigate certain potential conflicts of interest, transactions between us and the Adviser or its affiliates will be subject to approval by a majority of our directors, including a majority of our independent directors not otherwise interested in the transaction, in accordance with the terms of our charter.

The matters considered in this section should be considered along with other matters discussed elsewhere in this prospectus, including without limitation the matters set forth in “Risk Factors—Risks Related to Conflicts of Interest.”

Relationship Between Our Company and the Adviser

The Adviser faces a conflict of interest between its responsibility to act in our best interests, on the one hand, and any benefit, monetary or otherwise, that could result to it or its affiliates from our operations, on the other hand. If and to the extent that our interests and those of the Adviser are not aligned due to such conflicts of interests, the execution of our business plan and our results of operations could be adversely affected, which could adversely affect our results of operations and financial condition.

Management Fee. We (and, to the extent that the Operating Partnership issues Operating Partnership units to parties other than us, the Operating Partnership) will pay the Adviser a management fee based on our NAV regardless of the performance of our portfolio. We will be required to pay the Adviser a management fee in a particular period despite experiencing a net loss or a decline in the value of our portfolio during that period. The Adviser’s entitlement to a management fee which is not based or conditioned upon the achievement of performance metrics or goals might reduce the Adviser’s incentive to devote its time and effort to seeking investments that provide attractive risk-adjusted returns for our portfolio. Due to the fact that the management fee is based on our NAV, the Adviser may also be motivated to accelerate acquisitions in order to increase our NAV or, similarly, delay or curtail repurchases of our shares to maintain a higher NAV. The management fee that the Adviser is entitled to receive has not been determined by “arm’s-length” negotiations and could be higher than the fees that another unaffiliated adviser might charge.

Performance Participation Interest. The Special Limited Partner, a wholly owned subsidiary of J.P. Morgan, is entitled to receive distributions on its performance participation interest in the Operating Partnership each year based on the Operating Partnership’s annual total return, which is calculated based upon our total distributions paid plus the change in the Operating Partnership’s NAV. The existence of the Special Limited Partner’s performance participation interest in the Operating Partnership may create an incentive for the Adviser to make riskier or more speculative investments on our behalf, cause us to incur more leverage, or sell an asset prematurely for a gain in an effort to increase the distributions to which the Special Limited Partner is entitled on its performance participation interest. Due to the fact that the distributions the Special Limited Partner is entitled to receive are based in part on the Operating Partnership’s NAV, the Adviser may also be motivated to accelerate acquisitions in order to increase the Operating Partnership’s NAV or, similarly, delay or curtail repurchases to maintain the Operating Partnership’s NAV.

 

161


Table of Contents

Calculation of NAV. The Adviser is ultimately responsible for reviewing and confirming our NAV and overseeing the process surrounding the calculation of our NAV. The Adviser faces an inherent conflict of interest due to the fact that the Adviser is entitled to receive a management fee based on our NAV and the Special Limited Partner is entitled to receive distributions on its performance participation interest based in part on the Operating Partnership’s NAV (which is equivalent to our NAV). The valuation of our investments and our NAV will affect the amount and timing of the management fee paid to the Adviser and the Special Limited Partner’s performance participation interest. As a result, there may be circumstances where the Adviser is incentivized to determine valuations that are higher than the actual fair value of our investments or manage the NAV calculation process in a manner that results in a higher NAV.

Fee Waivers. While it is not currently expected to be the case, the Adviser may, from time to time, voluntarily waive all or a portion of the management fees to which it is entitled. The Adviser has an incentive to voluntarily waive fees as such waivers would make our performance more favorable than otherwise and prospective investors’ investment decisions are likely influenced by our performance. If the Adviser did elect to waive receipt of management fees, there is no guarantee that the Adviser will continue to do so.

Allocation of Time. The Adviser has rendered in the past and will continue to render in the future investment advisory and other services to other clients (including investment vehicles and accounts which have the same or similar investment strategy as we do and which may compete with us for investment opportunities) and perform a variety of other functions that are unrelated to our operations. The directors, officers and employees of the Adviser and its affiliates are not required to devote all or any specific portion of their working time to our affairs and potential conflicts of interest will arise in allocating management time, services or functions among us and such other clients, including clients that have the same or a similar type of investment strategy as we do. As a result of these conflicts, we may not receive the level of support and assistance that we otherwise might receive if we were internally managed. The Adviser and its affiliates are not restricted from entering other investment advisory relationships or from engaging in other business activities.

Relationship Between Our Company and J.P. Morgan

The Adviser is a member of J.P. Morgan’s asset management businesses. To the extent permitted under applicable law, we may engage from time to time in “principal transactions” with J.P. Morgan, provided that any such transactions will be approved by a majority of our independent directors in accordance with the terms of our charter. A principal transaction occurs when an investment adviser arranges for a security to be purchased from or sold to a client from its own account (which can include a fund in which the investment adviser or its personnel have a substantial ownership interest). J.P. Morgan may also act as our counterparty in connection with swaps, options, forward contracts, currency and interest rate hedging, other derivatives and other transactions, in all cases subject to applicable law and the related party transaction approval requirements in our charter.

J.P. Morgan may also execute from time to time “agency cross transactions” between us and other persons and will receive commissions from both parties to such transactions, in all cases subject to applicable law and the related party transaction approval requirements in our charter. An agency cross transaction occurs when an investment adviser, acting as a broker for a person other than the advisory client, knowingly makes a sale or purchase of any security for the account of that client. Moreover, the Adviser may cause or recommend that we execute the purchase or the sale of investments through J.P. Morgan as agent or select or recommend the selection of J.P. Morgan as executing broker in our transactions, and J.P. Morgan will receive fees or commissions in connection with such transactions. These principal and agency cross transactions create a conflict of interest between the Adviser’s interest in seeking that we receive best execution on all transactions and in limiting or reducing the fees that we pay, and its interest in generating additional profits and fees for J.P. Morgan.

Sales of securities for our account may be bunched or aggregated with orders for other accounts of J.P. Morgan or its clients, including other investment funds. Due to prevailing trading activity, it is frequently not possible to receive the same price or execution on the entire volume of securities bought or sold. When this occurs, the various prices may be averaged, which could be disadvantageous to us. In addition, from time to time, the

 

162


Table of Contents

Adviser may use electronic communication networks (“ECNs”) or other alternative trading systems in which J.P. Morgan has an ownership interest. J.P. Morgan typically receives compensation based upon its ownership percentage in relation to the transaction fees charged by the ECNs.

From time to time, J.P. Morgan’s investment banking or other professionals will introduce to us a client who has a real estate or real estate-related investment (such as interests in loans or equity related to real estate assets) that it wishes to sell, or who wishes to acquire a real estate or real estate-related investment owned by us. If we pursue the resulting transaction, J.P. Morgan will have a conflict in its representation of the client over the price and terms of our investment or disposition. In addition, J.P. Morgan could provide real estate and investment banking services to our competitors with respect to our existing investments or with respect to certain real estate or real estate related investments that we are considering. Such activities will present J.P. Morgan with a conflict of interest vis-à-vis our investment and may also result in a conflict with respect to the allocation of resources to those entities.

Subject to applicable law (including, without limitation, ERISA), from time to time Other J.P. Morgan Clients may invest in our shares. Such investment may give rise to a conflict of interest for the Adviser and its affiliates between acting in our best interests and Other J.P. Morgan Clients, as Other J.P. Morgan Clients will have certain interests in the way in which we are operated which may conflict with the interests of other stockholders. This may create an incentive for the Adviser or its affiliates to take, or not to take, certain actions that it would not otherwise take. Such investments by Other J.P. Morgan Clients present a potential conflict of interest as the Adviser and its affiliates may have the incentive to favor Other J.P. Morgan Clients. For example, the Adviser and its affiliates may face a challenge in balancing the respective duties to the Other J.P. Morgan Clients, our company and our other stockholders, and the Adviser and its affiliates acting on behalf of an Other J.P. Morgan Client may have access to information that may not be available to other stockholders. In the event that we elect to satisfy a large repurchase request pursuant to our share repurchase plan for shares held by an Other J.P. Morgan Client, we may determine to dispose of assets when we otherwise would not have done so in order to fund the repurchase. A large share repurchase could also cause us to incur additional expenses related to funding the repurchase. However, the Adviser and its affiliates have established policies, including information barriers, reasonably designed to mitigate the foregoing and other conflicts of interest that may arise in connection with the investment in us by Other J.P. Morgan Clients, in an effort to ensure that that the Adviser and its affiliates act in accordance with applicable law and their respective fiduciary obligations with respect to us and Other J.P. Morgan Clients.

Participating broker-dealers may receive compensation from us and our stockholders. J.P. Morgan, by virtue of its affiliation with the Adviser, will indirectly benefit from the services of the participating broker-dealers that sell shares by increasing the assets upon which the Adviser receives management fees from us. In addition, the potential for a participating broker-dealer affiliated with J.P. Morgan, and for J.P. Morgan itself, to receive (directly or indirectly) compensation in connection with certain investors’ subscriptions for shares creates a conflict of interest in recommending that the potential investors purchase such shares. The remuneration relating to sales of shares of us from time to time may be greater than that of other products that such participating broker-dealers might offer on behalf of J.P. Morgan or other sponsors, and, in such case, the participating broker-dealers will have an incentive to recommend and offer shares to their clients.

In addition, J.P. Morgan may, subject to applicable law, be involved in the provision of a subscription line, a credit facility, or property-level debt or other financing to us in various capacities. This may present conflicts of interest for J.P. Morgan and the Adviser in the event that J.P. Morgan or the lender is required to take an action under such a facility which is adverse to us.

J.P. Morgan’s Investment Banking, Trading, Advisory and Other Activities

J.P. Morgan is a diversified financial services firm that provides a broad range of services (including financial, consulting, investment banking, advisory, brokerage and other services) and products to its clients and is a major

 

163


Table of Contents

participant in the global currency, equity, commodity, fixed-income, real assets, and other markets in which we may invest. In providing services and products to its clients other than us, the Adviser and its affiliates face conflicts of interest with respect to activities recommended to or performed for us, on one hand, and for J.P. Morgan’s other clients, on the other hand. For example, J.P. Morgan has, and continues to seek to develop, banking and other financial and advisory relationships with numerous U.S. and non-U.S. persons and governments. J.P. Morgan also advises and represents potential buyers and sellers of businesses worldwide. We could invest in, or could wish to invest in, such an entity represented by J.P. Morgan or with which J.P. Morgan has a banking or other financial relationship, and from which J.P. Morgan receives customary compensation. In addition, J.P. Morgan will from time to time recommend activities that would compete with or otherwise adversely affect us or our investments, such as when J.P. Morgan determines to close a line of credit to, to not extend credit to, or to foreclose on the assets of, an investment vehicle or a company in which we invest, or when J.P. Morgan advises a client and such advice is adverse to us. Further, any fees or compensation received by J.P. Morgan in connection with such activities (including, but not limited to, financial advisory fees, monitoring fees, advisor fees or fees in connection with restructurings or mergers and acquisitions, as well as underwriting or placement fees, financing or commitment fees, trustee fees and brokerage fees) will not be shared with us or any investor. It should be recognized that such relationships at times will indirectly preclude us from engaging in certain transactions and constrain our investment flexibility. Furthermore, the Adviser, from time to time in making or recommending temporary investments, may invest in an investment vehicle on our behalf or on behalf of one or more of its other clients, and thereby hold a significant portion of the interests in such investment vehicle, which will give rise to certain conflicts. For example, preferential terms are granted to J.P. Morgan clients as a result of the aggregate size of the commitments by all of such J.P. Morgan clients to certain investment vehicles, and therefore, the Adviser will have an incentive not to withdraw, or advise on withdrawing, our investment from any such investment vehicle when it might otherwise wish to do so in order to preserve the preferential terms for all of the J.P. Morgan clients.

Subject to compliance with the Adviser’s internal policies and applicable law, where J.P. Morgan offers financing, investment banking services, investment advisory or other products or services to any affiliate, such products or services will be offered at market rates and on terms similar to those offered by third-party financing sources or third-party service providers, as appropriate. Notwithstanding the foregoing, it is possible that the resulting terms could nevertheless be less favorable from our perspective than if the counterparty had been an independent third party.

J.P. Morgan may, to the extent permitted by applicable law and subject to the related party transaction approval requirements in our charter, receive certain fees for transactions with or services performed for or on our behalf or any other person in which we hold (directly or indirectly) investments, including fees relating to: (i) advisory, sale, development, redevelopment, construction, leasing or financing services performed by J.P. Morgan; and (ii) financing, investment banking, investment advisory, investment management, portfolio management, transaction arrangement, depositary, accounting or administrative services or other products or services provided, directly or indirectly, to us or any other person in which we hold (directly or indirectly) an investment. The management fee we pay to the Adviser and the performance participation allocation to the Special Limited Partner will not be reduced or set-off by any portion of any such fees, and all fees that J.P. Morgan receives for transactions with, or services performed for or on behalf of, us or any other person in which we hold (directly or indirectly) an investment will be retained by J.P. Morgan for its own account, except as may otherwise be agreed to by the Adviser or any other J.P. Morgan affiliate in its absolute discretion.

To the extent permitted by applicable law and subject to the related party transaction approval requirements in our charter, the Adviser may allocate a portion of our brokerage transactions and cash-like investments to J.P. Morgan and its affiliates. Such affiliates will receive and retain for their own account compensation at customary rates for providing any such services or investment products. In addition, the Adviser may compensate J.P. Morgan for its contributions to structuring and distribution efforts with respect to certain investments and those amounts may be retained for its own account.

 

164


Table of Contents

J.P. Morgan derives ancillary benefits from providing investment advisory, distribution, placement agent and other services to us. For example, providing such services to us or fees paid to third-party service providers engaged by the Adviser on our behalf or by us following a recommendation of the Adviser generally help J.P. Morgan enhance its relationships with various parties, facilitate additional business development and enable J.P. Morgan to obtain additional business and generate additional revenue. In addition, although the Adviser will act in accordance with its obligations under the Advisory Agreement, and in a manner consistent with the Adviser’s fiduciary duties and our charter, the fees, allocations, compensation and other benefits to J.P. Morgan (including benefits relating to business relationships of J.P. Morgan) arising from those decisions or recommendations will at times be greater as a result of certain portfolio, investment, service provider or other decisions or recommendations (including decisions or recommendations to either in-source or outsource certain processes or functions in connection with a variety of services that the Adviser provides to us) made by the Adviser for us than they would have been had other decisions or recommendations been made which also might have been appropriate for us.

In addition, the provision by the Adviser of its advisory services to us benefits J.P. Morgan in other ways. For example, we may, subject to applicable law, invest directly or indirectly in the securities, secured loans or other obligations of companies affiliated with J.P. Morgan or in which Other J.P. Morgan Accounts have an equity, debt or other interest. In addition, we may engage in investment transactions that result in Other J.P. Morgan Accounts being relieved of obligations or otherwise divesting of investments or transactions that cause us to have to divest certain investments due to our affiliation with such Other J.P. Morgan Accounts, in all cases subject to applicable law, including the Dodd-Frank Act. The purchase, holding and sale of investments by us at times will likely enhance the profitability of J.P. Morgan’s or such Other J.P. Morgan Account’s own investments in, and its activities with respect to, such companies.

Competition With Other J.P. Morgan Accounts and Allocation of Investment Opportunities

J.P. Morgan is actively engaged in investment advisory and management services for the Other J.P. Morgan Accounts. J.P. Morgan expects to sponsor or manage additional investment vehicles, funds, products and accounts in the future, including those that employ investment strategies that are substantially similar to our investment strategy and which may compete with us for the allocation of investment opportunities. Investment opportunities that are appropriate for us may also be appropriate for Other J.P. Morgan Accounts and there is no assurance that we will be allocated those investments we wish to pursue or that our stockholders would otherwise wish for us to pursue. When the Adviser manages or advises Other J.P. Morgan Accounts that pay or could potentially pay higher fees or other compensation and follow the same or similar investment strategy as we do, the Adviser will be incentivized to favor the other account paying it the potentially higher fees or other compensation. Investment opportunities or any portion thereof that we do not participate in will likely be offered to Other J.P. Morgan Accounts or such other persons or entities as determined by the Adviser in its sole discretion, and we will not receive any compensation related to such opportunities. The results of our investment activities will likely differ significantly from the results achieved by Other J.P. Morgan Accounts that implement the same or similar investment strategies as we do. There is no specific limit as to the number of Other J.P. Morgan Accounts which may be managed or advised by the Adviser or its affiliates.

The Adviser will allocate investment opportunities between us and Other J.P. Morgan Accounts in accordance with the Adviser’s investment allocation policy and accompanying procedures, which provide that the Adviser will allocate investment opportunities in a manner that it considers, in its sole discretion and consistent with its fiduciary obligation, to be reasonable. The Adviser’s allocation decisions will be based upon the Adviser’s good faith assessment of various factors, including (i) the allocation queue, (ii) the timing constraints of the transaction, and (iii) the investment objectives, remaining investment periods, targeted rates of return, available capital, available financing and composition of the applicable Other J.P. Morgan Accounts and our company. The allocation queue is managed primarily on a rotational basis. The order among the eligible accounts is based upon the amount of time elapsed since each account’s most recent allocation.

The Adviser calculates available capital, weighs the other factors described above (which will not be weighted equally) and makes other investment allocation decisions in accordance with its allocation policies and procedures in its sole discretion. The manner in which our available capital is determined may differ from, or

 

165


Table of Contents

subsequently change with respect to, Other J.P. Morgan Accounts. The amounts and forms of leverage utilized for investments will also be determined by the Adviser and its affiliates in their sole discretion. Any differences or adjustments with respect to the manner in which available capital is determined with respect to us or Other J.P. Morgan Accounts may adversely impact our allocation of particular investment opportunities. The Adviser is entitled to amend its investment allocation policies and procedures at any time without prior notice or our consent.

Other J.P. Morgan Accounts with similar investment objectives to ours engage in numerous material real estate transactions each year. There are currently two open-ended, perpetual-life Other J.P. Morgan Accounts with similar U.S. real estate investment objectives to ours that may seek to pursue similar investment opportunities. Total equity investments in the United States by the two Other J.P. Morgan Accounts in each of 2019, 2020 and 2021 were approximately $0.5 billion, $0.5 billion and $1.4 billion, respectively. The maximum amount of gross proceeds we will receive in this offering is approximately 14% of the combined NAV of the two open-ended, perpetual-life Other J.P. Morgan Accounts. At times, additional Other J.P. Morgan Accounts, generally in the form of separately managed accounts, may seek to purse similar investment opportunities, but their participation in the queue is infrequent relative to the aforementioned accounts.

In addition to allocating investment opportunities suitable for us to Other J.P. Morgan Accounts, J.P. Morgan may also grant Other J.P. Morgan Accounts exclusive rights to certain investment opportunities. As a result, in certain cases we will not be afforded the chance to participate in attractive investment opportunities in which Other J.P. Morgan Accounts are given the opportunity to participate, or in some cases will be allocated a small part of an investment opportunity within our investment strategy when Other J.P. Morgan Accounts are allocated a larger portion. We may also at times be prohibited (due to, for example, exclusivity rights granted to other investment funds or regulatory limitations) from pursuing certain investment opportunities and our ability to participate in any particular opportunity may be substantially limited. Further, J.P. Morgan often represents participants on all aspects of real estate and real estate-related investment transactions including potential purchasers, sellers, borrowers, lenders and tenants. In such cases, J.P. Morgan’s clients may seek to prohibit J.P. Morgan entities or clients (including us) from investing in certain real estate or real estate-related investments.

When making temporary investments, the Adviser will have an incentive to invest, or recommend the investment of, our assets in Other J.P. Morgan Accounts (e.g., a money market funds managed by J.P. Morgan) if J.P. Morgan would receive more overall fees when we invest in such Other J.P. Morgan Accounts. In addition, if such Other J.P. Morgan Accounts have multiple classes of shares or interests, the Adviser could be incentivized to invest, or recommend the investment of, our assets in a class that is subject to higher fees.

Positions taken by J.P. Morgan or Other J.P. Morgan Accounts will at times also dilute or otherwise negatively affect the values, prices or investment strategies associated with our investments. When J.P. Morgan or an Other J.P. Morgan Account implements an investment decision or strategy ahead of, or contemporaneously with, similar decisions or strategies for us (whether or not such decisions or strategies emanate from the same research analysis or other information), market impact, liquidity constraints, or other factors could result in our receiving less favorable investment results, the costs of implementing such investment decisions or strategies could be increased or we could otherwise be disadvantaged.

While the Adviser will seek to manage potential conflicts of interest in a fair and reasonable manner in accordance with its prevailing policies and procedures as required pursuant to the Advisory Agreement, the portfolio strategies employed by the Adviser, J.P. Morgan or their affiliates in managing the Other J.P. Morgan Accounts could conflict with the strategies employed by the Adviser in managing our business and may adversely affect the marketability, exit strategy, prices and availability of our investments. The Adviser, J.P. Morgan or their affiliates may also give advice to the Other J.P. Morgan Accounts that may differ from advice given to us even though their investment objectives or guidelines may be the same or similar to ours.

 

166


Table of Contents

Without limiting the generality of the foregoing, J.P. Morgan and its affiliates may trade for their own accounts and manage accounts for other individuals or entities, including entities in which J.P. Morgan and its affiliates may hold an interest, either directly in managed accounts or indirectly through investments in private investment entities. Such accounts typically pay different fees, trade with different amounts of leverage or utilize different trading strategies than we do. In addition, we may enter into transactions with such accounts, and J.P. Morgan and its affiliates may invest in and trade the same securities and instruments on behalf of such accounts that we invest in and trade. J.P. Morgan and its affiliates face a conflict of interest as they will have income from or other incentives to favor such accounts. Further, the Adviser is not required to purchase or sell for us, or recommend the purchase or sale by us of, securities that it or J.P. Morgan and its affiliates may purchase or sell for their own accounts. The records of any such investments by J.P. Morgan or its affiliates will not be open to inspection by our stockholders. The Adviser, however, will not knowingly or deliberately favor any such accounts over us in its dealings on behalf of such accounts.

Regulatory Restrictions and Overall Position Limits

From time to time, our activities will be restricted because of regulatory requirements applicable to J.P. Morgan or its internal policies designed to comply with, limit the applicability of, or that otherwise relate to such requirements. There may be periods when the Adviser cannot initiate or recommend certain types of transactions, or must otherwise restrict or limit its advice in certain securities, derivatives and other instruments issued by or related to companies for which J.P. Morgan is performing investment banking, market making or other services or has proprietary positions. For example, when J.P. Morgan is engaged in an underwriting or other distribution of securities of, or advisory services for, a company, we will be prohibited from or limited in purchasing or selling securities of that company. In addition, there will be certain investment opportunities, investment strategies or actions that the Adviser will not undertake on behalf of, or recommend to, us in view of J.P. Morgan’s client or firm activities. J.P. Morgan maintains certain overall investment limitations on positions in securities or other financial instruments due to, among other things, investment restrictions imposed upon J.P. Morgan by law, regulation, contract or liquidity concerns. J.P. Morgan from time to time subscribes to or otherwise elects to become subject to investment policies on a firm-wide basis, including policies relating to environmental, social and corporate governance (sometimes referred to as “ESG”). Any of the foregoing limitations could preclude us from purchasing particular securities or financial instruments, even if such securities or financial instruments would otherwise meet our investment strategy. If certain aggregate ownership thresholds are reached or certain transactions are undertaken, our ability to purchase or dispose of investments, exercise rights or undertake business transactions, will be restricted. An investment vehicle not affiliated with J.P. Morgan will not be subject to these restrictions or considerations in relation to transactions involving J.P. Morgan.

J.P. Morgan may also, subject to applicable law, make a market in and conduct proprietary trading activities for its own account or for the account of its clients in securities of, or other investments in, companies in which we invest. The proprietary activities, investments or portfolio strategies of J.P. Morgan, and those of its customer accounts, could conflict with the transactions and strategies employed or recommended by the Adviser and affect the prices and availability of the securities and instruments in which we invest. J.P. Morgan may also create, write, sell, issue or act as a placement agent or distributor of derivative instruments where we are the counterparty or the performance of which is based directly or indirectly on our performance. Such activities will be conducted independently of us and carried out without reference to positions held by us and could affect the value of the investments held by us. In addition, such activities can limit investment opportunities in certain emerging markets and regulated industries in which limitations are imposed upon the aggregate amount of investment by affiliated investors. The results of our investment activities can differ significantly from the results achieved by Other J.P. Morgan Accounts.

Joint Ventures and Co-Investments

We may acquire properties and other assets through joint ventures and other co-investment arrangements with affiliates of the Adviser, including Other J.P. Morgan Accounts. Any joint venture with an affiliate of the Adviser

 

167


Table of Contents

must be approved by a majority of our directors, including a majority of our independent directors, not otherwise interested in the transaction in accordance with our charter. We may acquire non-controlling interests or shared control interests in such joint ventures. Even if we have some control in such a joint venture, we would not be in a position to exercise sole decision-making authority regarding the joint venture. Investments in joint ventures with affiliates of the Adviser will present the same inherent risks as all such transactions, including the possibility that joint venture partners might become bankrupt or fail to fund their required capital contributions. Our interests and the interests of a joint venture partner or co-investor may conflict in certain specific situations such differences in investment strategy, exit strategy or level of leverage. In addition, in connection with investments in which we participate alongside any Other J.P. Morgan Accounts, the Adviser may decline to exercise, or delegate to a third party, certain control, foreclosure and similar governance rights relating to such shared investments for legal, tax, regulatory or other reasons. There is no guarantee that we will be able to co-invest with any Other J.P. Morgan Account in the future. We will not participate in joint ventures in which we do not have or share control to the extent that we believe such participation would potentially threaten our status as a non-investment company exempt from the Investment Company Act. This may prevent us from receiving an allocation with respect to certain investment opportunities that are suitable for both us and one or more Other J.P. Morgan Accounts.

Additionally, the terms on which affiliates of the Adviser, including Other J.P. Morgan Accounts, co-invest in an investment opportunity could be substantially different, and potentially more favorable, then the terms on which we invest. In such cases, conflicts could arise between J.P. Morgan or such Other J.P. Morgan Accounts, on the one side, and us, on the other side, with respect to the issuer’s strategy, growth and financing alternatives and with respect to the manner and timing of our exit from the investment compared to J.P. Morgan’s or such Other J.P. Morgan Accounts’ exit. J.P. Morgan or Other J.P. Morgan Accounts may also have short positions in the same security or instrument or a different security or instrument in the same issuer as a security or instrument purchased by us, which will likely present additional conflicts, particularly if the issuer experiences financial difficulties.

In some cases, the Adviser will invite strategic investors to co-invest with us because, for example, co-investing with a strategic investor provides us or the portfolio company in which we are investing with certain benefits. Strategic investors include investors or entities controlled by or affiliated with J.P. Morgan or investors with large or long-standing relationships with the Adviser. In such cases, the amount available for investment by us will be correspondingly reduced to permit a strategic investor the opportunity to co-invest.

The Adviser has the discretion to grant co-investment rights and to determine the terms of any co-investment by us, and the terms on which J.P. Morgan, Other J.P. Morgan Accounts, strategic co-investors and other co-investors may co-invest in an investment opportunity could be substantially different, and potentially more favorable, than the terms on which we invest. Generally, co-investors will invest in a transaction either directly or through a co-investment vehicle alongside us. Our stockholders will not have the right to participate in or be offered an opportunity to participate in any such co-investments. Such co-investment transactions could create conflicts of interest to the extent J.P. Morgan (or its affiliates, including the Adviser) are simultaneously representing the interests of more than one co-investing party. Such co-investment transactions could create conflicts of interest to the extent J.P. Morgan (or its affiliates, including the Adviser) are simultaneously representing their interests or the interests of more than one co-investing party.

The Adviser or the co-investors are expected to absorb certain expenses borne in connection with consummation of such co-investments, which may include costs associated with the establishment and operation of a co-investment vehicle or negotiations of joint venture agreements on behalf of such co-investors. However, the Adviser will not absorb similar expenses or costs incurred by us in connection with the portion of these co-investments being made by us and such expenses and costs will be treated as our expenses. In addition, on occasion, the Adviser in order to consummate a transaction or acquisition and ensure that we are afforded an investment opportunity or otherwise, may cause us to fund on behalf of certain co-investors, all or some of the cost of consummating such transaction or acquisition with a view to selling down a portion of such investment to

 

168


Table of Contents

such co-investors or other persons at a later time or prior to or within a period of time after the closing of the transaction or acquisition. We may or may not receive compensation for such activities. If we are unable to find co-investors or in the event that the co-investors breach their covenant to purchase the investment from us, we will have an allocation to an investment that is larger than originally anticipated. In addition, we will bear the risk that any or all of the excess portion of such investment could only be sold on unattractive terms. We may also bear the entire portion of any breakup fees, costs or expenses or, if the excess portion of such investment has not been sold, we may bear the entire portion of any other fees, costs and expenses related to such investment, hold a larger than expected investment and could realize lower than expected returns from such investment. We will bear expenses associated with co-investments that are not completed, even if co-investors would have borne a portion of such costs if the co-investments had been completed. The Adviser endeavors to address such risks by requiring such investments to be in our best interests, regardless of whether any sell-down of such investments ultimately occurs, and being of a size that we could hold on a longer-term basis.

Subject to applicable law, members of the investment team and directors, officers and employees of the Adviser may serve as directors or managers of certain joint ventures or other co-investment entities in which we invest, and, in that capacity, may be required to make decisions that they consider to be in the best interests of such joint venture or other entity. In certain circumstances, such as in situations involving bankruptcy or near insolvency, actions that may be in the best interests of the joint venture or other entity may not be in our best interests, and vice versa. Accordingly, in these situations, there will be conflicts of interest between an individual’s duties as a director, officer or employee of the Adviser and such individual’s duties as a director or manager of such a joint venture or other entity. Additionally, the Adviser or affiliates of the Adviser may enter into transactions with such a joint venture or other entity, which will create a conflict of interest. While it is generally expected that any such transaction would be on arm’s length terms, it is possible that the joint venture or other party pays higher fees or receives fewer benefits in the transaction than it would if the counterparty to the transaction were a third party. Any such transaction would be subject to the related party transaction approval requirements in our charter.

Additionally, from time to time, members of the investment team and directors, officers and employees of J.P. Morgan could serve on the board of directors or hold another senior position with a corporation or other institution or fund which may desire to sell an investment to us, acquire an investment from us or otherwise engage in a transaction with us. The presence of such persons in such circumstances may require the relevant person to excuse himself or herself from participating in the transaction, or cause the corporation or other institution or fund to determine that it is unable to pursue the transaction because of a potential conflict of interest, any of which circumstances may limit our investment opportunities, constrain our ability to engage in the transaction or require us to divest certain investments or assets.

Investments in Different Classes or Levels of an Issuer’s Capital Structure

Conflict of interests could arise when we and the Other J.P. Morgan Accounts directly or indirectly make investments at different levels of an issuer’s or borrower’s capital structure or otherwise in different classes of the same issuer’s securities. In certain circumstances, Other J.P. Morgan Accounts may have different investment objectives or could pursue or enforce rights with respect to a particular issuer in which we have invested, and those activities could have an adverse effect on us. For example, if we hold debt instruments of an issuer and Other J.P. Morgan Accounts hold equity securities of the same issuer, then if the issuer experiences financial or operational challenges, we (as holder of the debt instrument) may seek a liquidation of the issuer, whereas the Other J.P. Morgan Accounts (which hold the equity securities) may prefer a reorganization of the issuer, and vice versa. In addition, an issuer in which we invest may use the proceeds of our investment to refinance or reorganize its capital structure which could result in repayment of debt held by Other J.P. Morgan Accounts. If the issuer performs poorly following such refinancing or reorganization, our results will suffer whereas the Other J.P. Morgan Accounts’ performance will not be affected because the Other J.P. Morgan Accounts no longer has an investment in the issuer.

In addition, we, along with the Other J.P. Morgan Accounts, may pursue or enforce rights with respect to a particular issuer, or the Adviser or J.P. Morgan may pursue or enforce rights with respect to a particular issuer on

 

169


Table of Contents

our behalf and on behalf of Other J.P. Morgan Accounts. We could be negatively impacted by the activities by or on behalf of such Other J.P. Morgan Accounts, and our transactions could be impaired or effected at prices or terms that are less favorable than would otherwise have been the case had a particular course of action with respect to the issuer of the securities not been pursued with respect to such Other J.P. Morgan Accounts.

These conflicts are magnified with respect to issuers that become insolvent. Furthermore, it is possible that in connection with an insolvency, bankruptcy, reorganization, or similar proceeding we will be limited (by applicable law, courts or otherwise) in the positions or actions we will be permitted to take due to other interests held or actions or positions taken by J.P. Morgan and its affiliates, Other J.P. Morgan Accounts and the Adviser. Finally, in certain instances, personnel of J.P. Morgan may obtain information about an issuer that is material to the management of Other J.P. Morgan Accounts and that will at times limit the ability of personnel of the Adviser to buy or sell, or to recommend the buying or selling of, securities of that issuer on our behalf. The Adviser will manage us and the Other J.P. Morgan Accounts it advises or manages in accordance with their respective investment strategies and guidelines; however, J.P. Morgan will from time to time give advice and take action with respect to any current or future Other J.P. Morgan Accounts that competes or conflicts with the advice the Adviser gives to, or actions taken for, us, including with respect to the timing or nature of actions relating to certain investments (including, without limitation, advising or having Other J.P. Morgan Accounts engage in short sales of securities or instruments issued by companies in which we have invested). Future investment activities by the Adviser on behalf of other clients will likely give rise to additional conflicts of interest and demands on the Adviser’s time and resources. While J.P. Morgan will seek to resolve any such conflicts in a fair and reasonable manner in accordance with its prevailing policies and procedures with respect to conflicts resolution among the Other J.P. Morgan Accounts, such transactions are not required to be presented to our board of directors for approval (unless otherwise required by our charter or investment guidelines), and there can be no assurance that any conflicts will be resolved in our favor.

Selection of Third-Party Brokers and Service Providers

The Adviser is responsible for choosing the brokers, dealers and transaction agents and counterparties (collectively, “Broker-Dealers”) used for each of our securities transactions. In choosing Brokers-Dealers, subject to applicable law, the Adviser will not be required to consider any particular criteria. For the most part, the Adviser will seek the best combination of brokerage cost and execution quality. However, the Adviser will not be required to select the Broker-Dealer that charges the lowest transaction cost, even if that Broker-Dealer provides execution quality comparable to other Broker-Dealers. The Adviser may consider the value of various services or products, beyond execution, that a Broker-Dealer provides to us or the Adviser. Because many of those services could benefit the Adviser, the Adviser has a conflict of interest in allocating our brokerage business. We may execute security transactions through a variety of Broker-Dealers. The Adviser does not expect to execute our transactions with or through the Adviser or any of its affiliates. However, the Adviser reserves the right to execute transactions on our behalf through J.P. Morgan as a broker or a dealer to the extent permitted by applicable laws and regulations. The Adviser may in its absolute discretion change our brokerage and transaction arrangements, without further notice to our stockholders.

While not available with respect to futures transactions when we engage in securities transactions, the Adviser intends to comply with Section 28(e) of the Securities Exchange Act of 1934, as amended (the “Exchange Act”), except with respect to securities transactions for which Section 28(e) of the Exchange Act is unavailable. Under Section 28(e) of the Exchange Act, the Adviser’s use of our commission dollars to acquire research products and services is not a breach of its fiduciary duty to us – even if the brokerage commissions paid are higher than the lowest available – so long as (among certain other requirements) the Adviser determines that the commissions are reasonable compensation for both the brokerage services and the research acquired. For these purposes, “research” means services or products used to provide lawful and appropriate assistance to the Adviser in making investment decisions for its clients. The types of research the Adviser may acquire include: reports or other information about particular companies or industries; economic surveys and analyses; recommendations as to specific securities; financial publications; portfolio evaluation services; financial database software and services;

 

170


Table of Contents

computerized news, pricing and order-entry services; and other products or services that may enhance the Adviser’s investment decision-making. The “safe harbor” under Section 28(e) of the Exchange Act applies to the use of “soft dollars” even when the research acquired is used in making investment decisions for clients other than us. Therefore, under Section 28(e) of the Exchange Act, research obtained with soft dollars generated by us could be used by the Adviser or its affiliates to benefit accounts other than us. Conversely, the research information provided to the Adviser by broker-dealers through which other clients of the Adviser or its affiliates effect securities transactions could be used by the Adviser or its affiliates in providing services to us. Additionally, when the Adviser uses client brokerage commissions to obtain research or other services, the Adviser receives a benefit because it does not have to produce or pay for the research, products or services itself. As a result, the Adviser has an incentive to select a particular broker-dealer in order to obtain the research, products or other services from that broker-dealer, rather than to obtain the lowest price for execution. The safe harbor is not available where transactions are effected on a principal basis with a mark-up or mark-down paid to the broker-dealer and is not available for services or products that do not constitute research. Additionally, as noted above, the safe harbor is not applicable to futures transactions.

Our prime brokers and futures commission merchants will provide a variety of services to us and other clients of the Adviser, which include, but are not limited to, clearance and settlement of our transactions, placement agent services, custody of the clients’ investment instruments and cash, extending margin credit to clients, arranging for stock loans to implement short sales, lending of the clients’ portfolio assets to third parties and capital introduction services whereby the Adviser is afforded the opportunity to make a presentation regarding its services to certain qualified investors by the prime brokers or futures commission merchants. While the prime brokers, futures commission merchants and their affiliates generally provide capital introduction services at no additional cost and certain other services at favorable or below market rates, the Adviser, and not us, will be the principal or sole beneficiary of those services, thus presenting a potential conflict of interest between us and the Adviser, which is responsible for selecting the prime brokers and futures commission merchants and negotiating such person’s brokerage, margin and other fees.

In addition, certain of our service providers (including accountants, administrators, lenders, bankers, brokers, attorneys, consultants and investment or commercial banking firms) or their affiliates may provide services to, or have business, personal, financial or other relations with, J.P. Morgan or the Adviser or their affiliates. Such service providers may be sources of investment opportunities, co-investors, commercial counterparties or entities in which J.P. Morgan has an investment. Additionally, certain employees of J.P. Morgan or the Adviser could have family members or relatives employed by such service providers. These relationships could have the appearance of affecting or potentially influencing the Adviser in deciding whether to select or recommend such service providers to perform services for us. In addition, in instances where multiple J.P. Morgan businesses may be exploring a potential individual investment, certain of these service providers may choose to be engaged by other J.P. Morgan affiliates rather than us.

Gifts and Entertainment

From time to time, employees of the Adviser and its affiliates (including associated persons of the Dealer Manager may receive gifts or entertainment from clients, intermediaries, or service providers to us, the Adviser or the Dealer Manager, which could have the appearance of affecting or may actually affect the judgment of the employees and associated persons, or the manner in which they conduct business. The giving and receiving of gifts, or anything of value, including meals, refreshments and entertainment, to or from persons who do or seek to do business with us, the Adviser or the Dealer Manager have the potential to create actual conflicts or the appearance of conflicts and may significantly harm our, the Adviser’s or the Dealer Manager’s ability to conduct business. Therefore, it is always prohibited to give or receive anything of value, directly or indirectly, to influence an improper action or obtain an improper or unfair business advantage.

 

171


Table of Contents

Diverse Stockholder Group

We expect to have a diverse stockholder group. As a result, our stockholders may have conflicting investment, tax and other interests with respect to their investments in us and with respect to the interests of investors in other investment vehicles managed or advised by the Adviser or its affiliates that participate in the same investments as us. The conflicting interests of individual stockholders with respect to other stockholders and relative to investors in other investment vehicles relate to, among other things, the nature, structuring, financing, tax profile and timing of disposition of investments. As a consequence, conflicts of interest may arise in connection with decisions made by the Adviser, including with respect to the nature or structuring of investments, which may be more beneficial for one stockholder than for another stockholder, especially with respect to stockholders’ individual tax situations. In addition, we may make investments that may have a negative impact on related investments made by our stockholders in separate transactions. In selecting and structuring investments appropriate for us, the Adviser considers the investment, tax and other objectives of us (including our qualification as a REIT) and our stockholders (and those of investors in other investment vehicles managed or advised by the Adviser or its affiliates) that participate in the same investments as us, not the investment, tax or other objectives of any stockholder individually. In addition, certain of our stockholders may also be investors in Other J.P. Morgan Accounts, including supplemental capital vehicles and co-investment vehicles that invest alongside us in one or more investments, which could create conflicts for the Adviser in the treatment of different investors.

Material, Non-Public Information

We, directly or through J.P. Morgan, the Adviser or certain of their respective affiliates may come into possession of material non-public information with respect to an issuer in which we have invested or may invest. Should this occur, the Adviser may be restricted from buying or selling securities, derivatives or loans of the issuer on our behalf until such time as the information becomes public or is no longer deemed material. Such restrictions could materially adversely affect our investment results.

J.P. Morgan’s internal information barriers that are designed to prevent the flow of certain types of information, including material, non-public, confidential information, from one area or part of J.P. Morgan to another area or group thereof, may restrict the Adviser’s ability to access information even when such information would be relevant to our potential investments. Due to such barriers, disclosure of such information to the personnel responsible for management of our business may be on a need-to-know basis only, and we may not be free to act upon any such information, even if another area or group of J.P. Morgan may trade on such information. Therefore, we or the Adviser may not have access to material non-public information in the possession of J.P. Morgan which might be relevant to an investment decision to be made by the Adviser on our behalf, and the Adviser may initiate a transaction or purchase or sell an investment which, if such information had been known to it, may not have been undertaken. Further, the Adviser may not be able to initiate a transaction on our behalf that it otherwise might have initiated and may not be able to purchase or sell an investment that it otherwise might have purchased or sold, which could negatively affect our operations.

Corporate Opportunities

Our board of directors has adopted a resolution that provides that none of J.P. Morgan or any of its affiliates, any of our directors or any person that any of our directors controls will be required to refrain directly or indirectly from engaging in any business opportunity, including any business opportunity in the same or similar business activities or lines of business in which we or any of our affiliates may from time to time be engaged or propose to engage, or from competing with us, and that we renounce any interest or expectancy in, or in being offered an opportunity to participate in, any such business opportunities, unless offered to a person in his or her capacity as one of our directors or officers and intended exclusively for us or any of our subsidiaries.

 

172


Table of Contents

Possible Future Activities

The Adviser and its affiliates may expand the range of services that they provide over time. Except as and to the extent expressly provided in the Advisory Agreement, the Adviser and its affiliates will not be restricted in the scope of its business or in the performance of any such services (whether now offered or undertaken in the future) even if such activities could give rise to conflicts of interest, and whether or not such conflicts are described herein. The Adviser, J.P. Morgan and their affiliates continue to develop relationships with a significant number of companies, financial sponsors and their senior managers, including relationships with clients who may hold or may have held investments similar to those intended to be made by us. These clients may themselves represent appropriate investment opportunities for us or may compete with us for investment opportunities.

The foregoing list of conflicts of interest does not purport to be complete. Additional conflicts of interest could arise as a result of new activities, transactions or relationships commenced in the future. If any matter arises that we and our affiliates (including the Adviser) determine in our good faith judgment constitutes an actual and material conflict of interest, we and our affiliates (including the Adviser) will take such actions as we determine appropriate to mitigate the conflict. For additional discussion of the potential conflicts of interest we are subject to, see “Risk Factors—Risks Related to Conflicts of Interest.”

 

173


Table of Contents

NET ASSET VALUE CALCULATION AND VALUATION GUIDELINES

Our NAV for each class of shares is based on the net asset values of our investments (including real estate- related assets), the addition of any other assets (such as cash on hand) and the deduction of any liabilities, including the allocation/accrual of any performance participation to the Special Limited Partner, and will also include the deduction of any stockholder servicing fees specifically applicable to such class of shares, in all cases as described below.

Valuation Guidelines

Our board of directors, including a majority of our independent directors, has adopted valuation guidelines that contain a comprehensive set of methodologies to be used by the Adviser and our independent valuation advisor in connection with estimating the values of our assets and liabilities for purposes of our NAV calculation. The overarching principle of these guidelines is to produce a valuation that represents a fair and accurate estimate of the value of our investments or the price that would be received for our investments in an arm’s-length transaction between a willing buyer and a willing seller in possession of all material information about our investments. These valuation guidelines are largely based upon standard industry practices used by private, open-end real estate funds and other public, non-listed REITs, and are administered by the Adviser.

Our board of directors monitors compliance with our valuation guidelines on an ongoing basis. The calculation of our NAV is intended to be a calculation of fair value of our assets less our outstanding liabilities and may differ from our financial statements. As a public company, we are required to issue financial statements based on historical cost in accordance with GAAP. To calculate our NAV for purposes of establishing a purchase and repurchase price for our shares, we have adopted a model, as explained below, that adjusts the value of our assets from historical cost to fair value in accordance with the GAAP principles set forth in FASB Accounting Standards Codification Topic 820, Fair Value Measurements and Disclosures. However, our valuation procedures and our NAV are not subject to GAAP and are not subject to independent audit. Our NAV may differ from equity reflected on our audited financial statements, even if we are required to adopt a fair value basis of accounting for GAAP financial statement purposes in the future. Because these fair value calculations involve significant professional judgment in the application of both observable and unobservable attributes, the calculated fair value of our assets may differ from their actual realizable value or future fair value. Furthermore, no rule or regulation requires that we calculate NAV in a certain way. While we believe our NAV calculation methodologies are consistent with standard industry practices, there is no rule or regulation that requires we calculate NAV in a certain way. As a result, other public, non-listed REITs may use different methodologies or assumptions to determine NAV.

While the methodologies contained in the valuation guidelines are designed to operate reliably within a wide variety of circumstances, it is possible that in certain unanticipated situations or after the occurrence of certain extraordinary events (such as a terrorist attack or an act of nature), our Adviser’s ability to calculate NAV may be impaired or delayed, including, without limitation, circumstances where there is a delay in accessing or receiving information from vendors or other reporting agents upon which the Adviser, may rely upon in determining our NAV. In these circumstances, a more accurate valuation of our NAV could be obtained by using different assumptions or methodologies. Accordingly, in special situations when, in the Adviser’s reasonable judgment, the administration of the valuation guidelines would otherwise result in a valuation that does not represent a fair and accurate estimate of the value of our investments, the Adviser, with respect to the valuation of our real estate-related assets, and, to the extent of the independent valuation advisor’s responsibilities with respect to the valuation of our real properties, the independent valuation advisor may apply alternative methodologies; provided, that the Adviser and, if applicable, the independent valuation advisor, must notify our board of directors of any alternative methodologies utilized and their impact on the overall valuation of our investments at the next scheduled board meeting. Notwithstanding the foregoing, our board of directors may suspend the offering if it determines that the calculation of NAV is materially incorrect or there is a condition that restricts the valuation of a material portion of our assets.

 

174


Table of Contents

Independent Valuation Advisor

One fundamental element of the valuation process is that the valuation of our real properties is managed by our independent valuation advisor, SitusAMC Real Estate Valuation Services, LLC, which we refer to as SitusAMC or the independent valuation advisor. SitusAMC was selected by the Adviser and approved by our board of directors, including a majority of our independent directors. SitusAMC (formerly RERC, LLC), founded in 1931, is one of the longest-serving commercial real estate research, valuation and consulting firms in the nation. SitusAMC is engaged in the business of rendering opinions regarding the value of commercial real estate properties and is not affiliated with us or the Adviser. The Adviser, with the approval of our board of directors, including a majority of our independent directors, may engage additional independent valuation advisors in the future as our portfolio grows and diversifies globally. While our independent valuation advisor is responsible for providing the valuations described above, our independent valuation advisor is not responsible for, and does not calculate, our NAV. The Adviser is ultimately responsible for the determination of our NAV. We have agreed to pay fees to our independent valuation advisor upon its delivery to us of its appraisal and review reports. We have also agreed to indemnify our independent valuation advisor against certain liabilities arising out of this engagement. The compensation we pay to our independent valuation advisor is not based on the estimated values of our properties.

Our independent valuation advisor may be replaced at any time, in accordance with agreed-upon notice requirements, by a majority vote of our board of directors, including a majority of our independent directors. We will promptly disclose any changes to the identity or role of the independent valuation advisor in reports we publicly file with the SEC.

Our independent valuation advisor discharges its responsibilities in accordance with our valuation guidelines. Our board of directors is not involved in the monthly valuation of our assets and liabilities, but periodically receives and reviews such information about the valuation of our assets and liabilities as it deems necessary to exercise its oversight responsibility. Our NAV per share for each class of shares is calculated by our fund administrator, [                ], a third-party firm that provides us with certain administrative and accounting services, and such calculation is reviewed and confirmed by the Adviser. Pursuant to our valuation services agreement with our independent valuation advisor, the Adviser receives appraisal reports for our property investments from our independent valuation advisor and from third-party appraisal firms that have been reviewed by our independent valuation advisor. Based in part on these appraisals, the Adviser renders a final combined valuation of our real property assets and real estate-related investments in order for our fund administrator to calculate our NAV per share for each class of shares. The appraisals for our property investments provided by our independent valuation advisor and independent third-party appraisal firms will be one of several components considered by the Adviser in determining the value of our properties that will be used when our fund administrator calculates our NAV per share for each class of shares.

Our independent valuation advisor is expected to continue to provide real estate appraisal, appraisal management and real estate valuation advisory services to J.P. Morgan and its affiliates and has received, and is expected to continue to receive, fees in connection with such services. Our independent valuation advisor and certain of the independent third-party appraisers and their respective affiliates may from time to time in the future perform other commercial real estate and financial advisory services for J.P. Morgan and its affiliates, or in transactions related to the properties that are the subjects of the valuations being performed for us, or otherwise, so long as such other services do not adversely affect the independence of the independent valuation advisor or the applicable appraiser as certified in the applicable appraisal report.

Valuation of Properties

Consolidated Properties

At the beginning of each calendar year, the Adviser develops a valuation plan with the objective of having each of our operating properties appraised each quarter, except for newly acquired properties as described below,

 

175


Table of Contents

along with non-operating land and development assets. Each operating property is appraised by an independent third-party appraisal firm other than our independent valuation advisor at least annually, and our independent valuation advisor performs the appraisal for each property that is not subject to such an independent third-party appraisal during any given fiscal quarter for each of the other three fiscal quarters.

Appraisals are performed in accordance with the Code of Ethics and the Uniform Standards of Professional Appraisal Practices, the real estate appraisal industry standards created by The Appraisal Foundation, or the similar industry standard for the country where the property appraisal is conducted. Each appraisal must be reviewed, approved and signed by an individual with the professional designation of MAI (Member of the Appraisal Institute) or similar designation or, for international appraisals, a public or other certified expert for real estate valuations. Upon conclusion of the appraisal, the independent valuation advisor or the independent third-party appraisal firm prepares a written report with an estimated gross fair value of the property. Any appraisal provided by a firm other than our independent valuation advisor is performed in accordance with our valuation guidelines and is not considered in the Adviser’s valuation of the applicable property until our independent valuation advisor has confirmed the reasonableness of such appraisal. No third-party appraisal firm may value the same property for more than three consecutive years unless the Adviser approves an exception.

The Adviser works with our independent valuation advisor to supervise the appraisal process, solicit and review competitive bids and select appraisal firms, and agree on the scope of the appraisal with the selected appraisers. Any appraisal firm other than our independent valuation advisor must meet certain defined characteristics and requirements established by the Adviser, including credentials, geographic and sector expertise, lack of conflicts of interest, and overall competence. The final selection of third-party appraisal firms is at the discretion of the Adviser.

Newly acquired properties are generally initially valued at cost, which is expected to represent fair value at that time, absent more recent market or investment-level information that makes it unreasonable to consider their fair value equal to cost. In accordance with GAAP, we determine whether the acquisition of a property qualifies as an asset acquisition or business combination. We capitalize acquisition-related costs associated with asset acquisitions and expense such costs related to business combinations. Acquisition-related costs incurred in connection with the acquisition of multiple properties that are not directly related to any single property generally are allocated among the applicable properties pro rata based on relative values. Each property is appraised by our independent valuation advisor or another third-party appraisal firm engaged as described above in the first full calendar quarter after acquisition and no less than quarterly thereafter. Our independent valuation advisor monitors land and development assets on a quarterly basis for changes to land value and construction progress, and appreciation may be recognized as the development progresses through the lifecycle and risks identified in the original underwriting are removed. Development assets are appraised by third-party external appraisal firms once they achieve “operating property” status, which NCREIF Reporting Standards defines as completed construction that has achieved 60% occupied status since the end of construction or has been available for occupancy for more than one year. Properties purchased or treated as a portfolio may be valued as a single asset. In certain cases, such as SFR assets, homes may be valued as portfolios as determined by the Adviser based on the characteristics and geographical basis of the underlying properties.

Each individual appraisal report for our properties is addressed solely to our company to assist our independent valuation advisor and the Adviser in determining our property portfolio valuations. Our independent valuation advisor’s appraisal reports and the appraisal reports of independent third-party appraisers are not addressed to the public and may not be relied upon by any other person to establish an estimated value of our common stock and do not constitute a recommendation to any person to purchase or sell any shares of our common stock. In preparing its appraisal reports, our independent valuation advisor and the independent third-party appraisers do not solicit third-party indications of interest for our common stock in connection with possible purchases thereof or the acquisition of all or any part of our company.

Real estate appraisals are reported on a free and clear basis (for example no mortgage), irrespective of any property-level financing that may be in place. The primary methodology used to value properties is the income

 

176


Table of Contents

approach, whereby value is derived by determining the present value of an asset’s stream of future cash flows (for example, discounted cash flow analysis). Consistent with industry practices, the income approach incorporates subjective judgments regarding comparable rental and operating expense data, the capitalization or discount rate, and projections of future rent and expenses based on appropriate evidence. Other methodologies that may also be used to value properties include sales comparison and cost approaches. Because the appraisals performed by our independent valuation advisor and the independent third-party appraisers involve subjective judgments, the fair value of our assets, which is included in our NAV, may not reflect the liquidation value or net realizable value of our properties.

In conducting their investigations and analyses, our independent valuation advisor and the other independent third-party appraisal firms will take into account customary and accepted financial and commercial procedures and considerations as they deem relevant, which may include, without limitation, the review of documents, materials and information relevant to valuing the property that are provided by the Adviser, such as (i) historical or forecasted operating revenues and expenses of the property; (ii) lease agreements on the property; (iii) the revenues and expenses of the property; (iv) information regarding recent or planned estimated capital expenditures; and (v) any other information relevant to valuing the real estate property. Although our independent valuation advisor may review information supplied or otherwise made available by the Adviser for reasonableness, it will assume and rely upon the accuracy and completeness of all such information and of all information supplied or otherwise made available to it by any other party, and will not undertake any duty or responsibility to verify independently any of such information. Our independent valuation advisor will not make or obtain an independent valuation or appraisal of any of our other assets or liabilities (contingent or otherwise) other than our real properties. With respect to operating or financial forecasts and other information and data to be provided to or otherwise to be reviewed by or discussed with our independent valuation advisor, our independent valuation advisor will assume that such forecasts and other information and data were reasonably prepared in good faith on bases reflecting currently available estimates and judgments of our management and the Adviser, and will rely upon the Adviser to advise our independent valuation advisor promptly if any material information previously provided becomes inaccurate or was required to be updated during the period of review.

In performing their analyses, the Adviser, our independent valuation advisor and the other independent third-party appraisal firms will make numerous other assumptions with respect to industry performance, general business, economic and regulatory conditions and other matters, many of which are beyond their control and our control, as well as certain factual matters. For example, our independent valuation advisor and the other independent third-party appraisal firms will assume that we have clear and marketable title to each real estate property valued, that no title defects exist unless specifically informed to the contrary, that improvements were made in accordance with law, that no hazardous materials are present or were present previously, that no deed restrictions exist, and that no changes to zoning ordinances or regulations governing use, density or shape are pending or being considered. Furthermore, our independent valuation advisor’s review, opinions and conclusions will necessarily be based upon market, economic, financial and other circumstances and conditions existing prior to the valuation, and any material change in such circumstances and conditions may affect our independent valuation advisor’s review and conclusions. Our independent valuation advisor’s review reports may contain other assumptions, qualifications and limitations set forth in the respective appraisal reports that qualify the review, opinions and conclusions set forth therein. As such, the carrying values of our real properties may not reflect the price at which the properties could be sold in the market, and the difference between carrying values and the ultimate sales prices could be material. In addition, accurate valuations are more difficult to obtain in times of low transaction volume because there are fewer market transactions that can be considered in the context of the appraisal.

Unconsolidated Properties Held Through Joint Ventures

Unconsolidated properties held through joint ventures are valued in a manner that is consistent with the guidelines described above for consolidated properties. Once the value of a property held by the joint venture is determined by an independent appraisal and the Adviser determines the fair value of any other assets and liabilities of the joint venture, the Adviser then determines the value of our interest in the joint venture using a hypothetical liquidation calculation by applying the distribution provisions of the applicable joint venture

 

177


Table of Contents

agreements to the joint venture’s NAV. Unconsolidated properties held in a joint venture that acquires multiple properties over time may be valued as a single investment.

Interim Appraisals

With respect to each property for which we have not received an appraisal report by a third party during a given month, the Adviser may adjust the value of that property for such month to reflect interim accounting-related adjustments. Any such adjustment will be reviewed and confirmed by our independent valuation advisor.

In addition, the Adviser may request and obtain an updated appraisal for any property from the independent valuation advisor at any time. If, in the opinion of the Adviser, an event becomes known to the Adviser (including through communication with our independent valuation advisor) that is likely to have any material impact on a previously provided appraised value of a property, the independent valuation advisor will perform and deliver a new appraisal for such property. For example, an update appraisal may be appropriate to reflect a significant, observable change in market conditions, material changes in a property’s actual performance compared to its budget or the most recent projection, such as a material change in vacancies, a refinancing, an unexpected termination or renewal of a material lease, an unanticipated structural or environmental event at a property or capital market events. Any such event may cause the value of a property to change materially.

Any such adjustments will be estimates of the impact of material events to the appraised value of the property, based on assumptions and judgments that may or may not prove to be correct and may also be based on limited information readily available at that time. In general, we expect that any adjustments to previously-determined property values will be calculated promptly after a determination by the Adviser that a material change has occurred and the financial effects of such change are quantifiable. However, rapidly changing market conditions or material events may not be immediately reflected in our monthly NAV. The resulting potential disparity in our monthly NAV may inure to the benefit of stockholders whose shares are repurchased or purchasers of our common stock, depending on whether our published NAV per share for such class is overstated or understated.

Valuation of Real Estate Debt and Other Securities

In general, real estate debt and other securities will be valued by the Adviser based on market quotations or at fair value determined in accordance with GAAP. GAAP defines fair value as the price that would be received to sell an asset or be paid to transfer a liability (i.e., the exit price) in an orderly transaction between market participants at the measurement date.

Readily Available Market Quotations

Market quotations may be obtained from third-party pricing service providers or, if not available from third-party pricing service providers, broker-dealers for certain of our real estate debt and other securities. When reliable market quotations for real estate debt and other securities are available from multiple sources, the Adviser will use commercially reasonable efforts to use two or more quotations and will value such investments based on the average of the quotations obtained. However, to the extent that one or more of the quotations received is determined in good faith by the Adviser to not be reliable, the Adviser may disregard such quotation if the average of the remaining quotations is determined in good faith to be reliable by the Adviser. Securities that are traded publicly on an exchange or other public market (stocks, exchange traded derivatives and securities convertible into publicly-traded securities, such as warrants) will be valued at the closing price of such securities in the principal market in which the security trades.

No Readily Available Market Quotations

If market quotations are not readily available (or are otherwise not reliable for a particular investment), the fair value will be determined in good faith by the Adviser. Due to the inherent uncertainty of these estimates,

 

178


Table of Contents

estimates of fair value may differ from the values that would have been used had a ready market for these investments existed and the differences could be material. Market quotes are considered not readily available in circumstances where there is an absence of current or reliable market-based data (e.g., trade information, bid/ask information, or broker-dealer quotations).

Certain investments, such as mortgages, mezzanine loans, preferred equity or private company investments, are unlikely to have market quotations.

In the case of loans acquired by us, such initial value will generally be the acquisition price of such loan. In the case of loans originated by us, such initial value will generally be the par value of such loan. Each such investment will then be valued by the Adviser within the first three full months after we make such investment and no less frequently than quarterly thereafter in accordance with the procedures set forth in the immediately following paragraph.

To conduct its initial quarterly valuation and subsequent quarterly revaluations of such loan investments, the Adviser will initially determine if there is adequate collateral real estate value supporting such investments and whether the investment’s yield approximates market yield. If the market yield is estimated to approximate the investment’s yield, then such investment is valued at its par value. If the market yield is not estimated to approximate the investment’s yield, the Adviser will project the expected cash flows of the investment based on its contractual terms and discount such cash flows back to the valuation date based on an estimated market yield. Market yield is estimated as of each quarterly valuation date based on a variety of inputs regarding the collateral asset(s) performance, local/macro real estate performance, and capital market conditions, in each case as determined in good faith by the Adviser. These factors may include, but are not limited to: purchase price/par value of such real estate debt or other difficult to value securities; debt yield, capitalization rates, loan-to-value ratio, and replacement cost of the collateral asset(s); borrower financial condition, reputation, and indications of intent (e.g., pending repayments, extensions, defaults, etc.); and known transactions or other price discovery for comparable debt investments. In the absence of collateral real estate value supporting such securities, the Adviser will consider the residual value to its securities, following repayment of any senior debt or other obligations of the collateral asset(s). For each month that the Adviser does not perform a valuation of such investments, it will review such investment to confirm that there have been no significant events that would cause a material change in value of such investment.

Our board of directors has delegated to the Adviser the responsibility for monitoring significant events that may materially affect the values of our real estate debt and other securities investments and for determining whether the value of the applicable investments should be re-evaluated in light of such significant events. The valuation of our real estate debt and other securities will not be reviewed by our independent valuation advisor or appraised.

The initial value of preferred equity and private company investments will generally be the acquisition price of such investment. Each such investment will then be valued by the Adviser within the first three full months after we make such investment and no less frequently than quarterly thereafter. The Adviser may utilize generally accepted valuation methodologies, which may include, but are not limited to, the market approach, cost approach and income approach, to value such preferred equity or private company investments. These methodologies generally include inputs such as the multiples of comparable companies, the value and performance of underlying assets, select financial statement metrics, the stock price of the investment, volatility, strike price, risk-free interest rate, dividend yield and expected term, as applicable. For each month that the Adviser does not perform a valuation of such investments, it will review such investment to confirm that there have been no significant events that would cause a material change in value of such investment. Our independent valuation advisor will generally review and confirm the reasonableness of the valuation of our private company investments without readily available market quotations upon the Adviser’s initial quarterly valuation of such investment and each month thereafter.

 

179


Table of Contents

Liabilities

We include the fair value of our liabilities as part of our NAV calculation. Our liabilities include the fees payable to the Adviser and the Dealer Manager, any accrued performance participation allocation to the Special Limited Partner, accounts payable, accrued operating expenses, property-level debt, any portfolio-level debt and other liabilities. All liabilities will be valued using widely accepted methodologies specific to each type of liability. Our debt is valued at fair value in accordance with GAAP. Liabilities allocable to a specific class of shares, including stockholder servicing fees, the management fee payable to the Adviser and the performance participation payable to the Special Limited Partner are only included in the NAV calculation for that class. The Adviser has advanced, and may continue to advance, some or all of our organization and offering expenses on our behalf (other than upfront selling commissions, dealer manager fees and stockholder servicing fees) through the first anniversary of the commencement of this offering. We will reimburse the Adviser for such advanced expenses ratably over the 60 months following the first anniversary of the commencement of this offering. For purposes of calculating our NAV, the organization and offering expenses paid by the Adviser through the first anniversary of the commencement of this offering are not recognized as expenses or as a component of equity and reflected in our NAV until we reimburse the Adviser for these costs. For purposes of calculating a monthly NAV, the stockholder servicing fee for each applicable class of shares will be calculated by multiplying the accrued monthly stockholder servicing fee rate (1/12th of the total annual stockholder servicing fee rate for each applicable class of shares) by the aggregate NAV of such class of shares for that month, after adjustment for any net portfolio income or loss, unrealized/realized gains or losses on assets and liabilities, management fee expense and performance participation allocation accrual. The Adviser’s valuation of each investment’s liabilities, including any third-party incentive fee payments or investment level debt, deal terms and structure will not be reviewed by our independent valuation advisor or appraised.

Review of and Changes to Our Valuation Guidelines

The Adviser reviews our valuation guidelines and methodologies with our board of directors, including a majority of our independent directors, at least annually. From time to time, our board of directors may adopt changes to the valuation guidelines if it (1) determines that such changes are likely to result in a more accurate reflection of NAV or a more efficient or less costly procedure for the determination of NAV without having a material adverse effect on the accuracy of such determination or (2) otherwise reasonably believes a change is appropriate for the determination of NAV. Any changes to our valuation guidelines require the approval of our board of directors, including a majority of our independent directors.

NAV and NAV Per Share Calculation

We are offering to the public four classes of shares of our common stock: Class T shares, Class S shares, Class D shares and Class I shares. In accordance with the valuation guidelines, our fund administrator calculates our NAV per share for each class monthly. The fund administrator uses the same methodology as set forth below to calculate our NAV for each of our share classes. Our board of directors, including a majority of our independent directors, may replace [                ] with another party, including the Adviser, if it is deemed appropriate to do so. The Adviser is responsible for reviewing and confirming our NAV per share for each of our share classes and overseeing the process around the calculation of our NAV per share for each of our share classes, in each case, as performed by [                ].

Each class of our common stock, including the Class E shares which we are not offering to the public, has an undivided interest in our assets and liabilities, other than class-specific liabilities (including the management fee paid to the Adviser and the performance participation paid to the Special Limited Partner). In accordance with the valuation guidelines, our fund administrator calculates our NAV per share for each class of our common stock as of the last calendar day of each month, using a process that reflects several components (each as described above), including the estimated fair value of (1) each of our properties based upon individual appraisal reports provided quarterly by third-party independent valuation firms or our independent valuation advisor,

 

180


Table of Contents

(2) our real estate-related assets for which third-party market quotes are available, (3) our other real estate-related assets, if any, and (4) our other assets and liabilities. The NAV per share for the share classes we are offering to the public may differ because stockholder servicing fees, management fees and the performance participation allocable to a specific class of shares are only included in the NAV calculation for that class. Operating Partnership units will be valued in the same fashion. Our valuation procedures include the following methodology to determine the monthly NAV of our Operating Partnership and the units. Our Operating Partnership has classes of units that are each economically equivalent to our corresponding classes of shares. Accordingly, on the last day of each month, the NAV per Operating Partnership unit of such units equals the NAV per share of the corresponding class of our common stock. To the extent our Operating Partnership has classes of units that do not correspond to a class of our shares of common stock, such units will be valued in a manner consistent with these guidelines. The NAV of our Operating Partnership on the last day of each month equals the sum of the NAVs of each outstanding Operating Partnership unit on such day.

Our NAV for each class of shares will be based on the net asset values of our investments (including real estate debt and other securities), the addition of any other assets (such as cash on hand), and the deduction of any liabilities (including the allocation/accrual of any performance participation to the Special Limited Partner and the deduction of any expenses specifically applicable to such class of shares). At the end of each month, before taking into consideration additional issuances of shares of capital stock, share repurchases or class-specific expense accruals for that month, any change in our aggregate NAV (whether an increase or decrease) is allocated among each class of shares based on each class’s relative percentage of the previous aggregate NAV plus issuances of shares that were effective on the first calendar day of such month. The NAV calculation is available generally within 15 calendar days after the end of the applicable month. Changes in our monthly NAV include, without limitation, accruals of our net portfolio income, interest expense, the management fee, any accrued performance participation, distributions, unrealized/realized gains and losses on assets, any applicable organization and offering costs and any expense reimbursements. Changes in our monthly NAV also include material non-recurring events, such as capital expenditures and material property acquisitions and dispositions occurring during the month. Notwithstanding anything herein to the contrary, the Adviser may in its discretion consider material market data and other information that becomes available after the end of the applicable month in valuing our assets and liabilities and calculating our NAV for a particular month. On an ongoing basis, the Adviser will adjust the accruals to reflect actual operating results and the outstanding receivable, payable and other account balances resulting from the accumulation of monthly accruals for which financial information is available.

Following the aggregation of the net asset values of our investments, the addition of any other assets (such as cash on hand) and the deduction of any other liabilities, [                ] incorporates any class-specific adjustments to our NAV, including additional issuances and repurchases of our common stock and accruals of class-specific stockholder servicing fees, management fees and any accrued performance participation. For each applicable class of shares, each of the stockholder servicing fee and the management fee is calculated as a percentage of the aggregate NAV for such class of shares. At the close of business on the date that is one business day after each record date for any declared distribution, our NAV for each class will be reduced to reflect the accrual of our liability to pay any distribution to our stockholders of record of each class as of the record date. NAV per share for each class is calculated by dividing such class’s NAV at the end of each month by the number of shares outstanding for that class at the end of such month.

The combination of the Class T NAV, Class S NAV, Class D NAV, Class I NAV and Class E NAV equals the aggregate net asset value of our assets, which consists almost entirely of the value of our interest in the Operating Partnership, less our liabilities, including liabilities related to class-specific stockholder servicing fees, management fees and any accrued performance participation. The value of our interest in the Operating Partnership is equal to the excess of the aggregate NAV of the Operating Partnership over the portion thereof that would be distributed to any limited partners other than us if the Operating Partnership were liquidated. The aggregate NAV of the Operating Partnership is the excess of the value of the Operating Partnership’s assets (including the fair value of its properties, real estate-related assets, cash and other investments) over its liabilities

 

181


Table of Contents

(including the fair value of its debt, any declared and accrued unpaid distributions, any accrued performance participation allocation and the expenses attributable to its operations). The Adviser calculates the fair value of the assets and liabilities of the Operating Partnership as directed by our valuation guidelines based upon values received from various sources, as described in more detail above and in the remainder of this section.

Relationship between NAV and Our Transaction Price

The initial per share purchase price for our Class T shares, Class S shares, Class D shares and Class I shares sold in this offering will be equal to the most recently determined NAV per share for the Class E shares of our common stock sold prior to the commencement of this offering, plus for Class T shares, Class S shares and Class D shares only, applicable upfront selling commissions and dealer manager fees. Thereafter, our transaction price per share for each share class equals our prior month’s NAV per share for such share class. The transaction price is the price at which we repurchase shares and the price, together with applicable upfront selling commissions and dealer manager fees, at which we offer shares for purchase. Although the transaction price is generally based on our prior month’s NAV per share, such prior month’s NAV may be significantly different from the current NAV per share of the applicable class of stock as of the date on which your purchase or repurchase occurs.

In addition, we may offer shares at a price that we believe reflects the NAV per share of such stock more appropriately than the prior month’s NAV per share (including by updating a previously disclosed offering price) or suspend this offering or our share repurchase plan in cases where we believe there has been a material change (positive or negative) to our NAV per share since the end of the prior month. In cases where our transaction price is not based on the prior month’s NAV per share, the offering price and repurchase price will not equal our NAV per share as of any time. The Adviser may determine whether a material change has occurred to our NAV per share since the end of the prior month and whether to set a transaction price that differs from the previous month’s NAV per share, and in such cases, has discretion over what such transaction price will be.

Our transaction price will be made publicly available by posting it on our website at www.jpmreit.com and filing a prospectus supplement with the SEC, which in certain cases will be delivered directly to subscribers. Please see the “How to Subscribe” section of this prospectus for additional information on how we communicate a change in our transaction price and the timing of when we accept subscription requests.

As our upfront selling commissions and dealer manager fees are a percentage of the transaction price, any increase or decrease in our transaction price will have a corresponding impact on the absolute amount of fees paid in connection with your purchase and thus the number of shares you would be able to purchase for the same aggregate amount. For example, an increase in the transaction price after your subscription was submitted would result in fewer shares purchased for the same aggregate amount (inclusive of upfront costs).

Limits on the Calculation of Our NAV Per Share

The overarching principle of our valuation guidelines is to produce reasonable estimated values for each of our investments (and other assets and liabilities), or the price that would be received for that investment in orderly transactions between market participants. However, the majority of our assets consists of real estate properties and, as with any real estate valuation protocol and as described above, the valuation of our properties (and other assets and liabilities) is based on a number of judgments, assumptions and opinions about future events that may or may not prove to be correct. The use of different judgments, assumptions or opinions would likely result in a different estimate of the value of our real estate properties (and other assets and liabilities). Any resulting potential disparity in our NAV per share may be in favor of stockholders whose shares are repurchased, existing stockholders or new purchasers of our common stock, as the case may be, depending on the circumstances at the time (for cases in which our transaction price is based on NAV). See “Risk Factors—Valuations and appraisals of our real estate and real estate-related investments are estimates of fair value and may not necessarily correspond to realizable value,” “—Our NAV per share amounts may change materially if the appraised values of our properties materially change from prior appraisals or the actual operating results for a particular month

 

182


Table of Contents

differ from what we originally budgeted for that month” and “—It may be difficult to reflect, fully and accurately, material events that may impact our monthly NAV.”

Additionally, while the methodologies contained in our valuation guidelines are designed to operate reliably within a wide variety of circumstances, it is possible that in certain unanticipated situations or after the occurrence of certain extraordinary events (such as a significant disruption in relevant markets, a terrorist attack or an act of nature), our ability to calculate NAV may be impaired or delayed, including, without limitation, circumstances where there is a delay in accessing or receiving information from vendors or other reporting agents upon which we may rely upon in determining our monthly NAV. In these circumstances, a more accurate valuation of our NAV could be obtained by using different assumptions or methodologies. Accordingly, in special situations when, in the Adviser’s reasonable judgment, the administration of the valuation guidelines would result in a valuation that does not represent a fair and accurate estimate of the value of our investment, alternative methodologies may be applied, provided that the Adviser must notify our board of directors at the next scheduled board meeting of any alternative methodologies utilized and their impact on the overall valuation of our investment. Notwithstanding the foregoing, our board of directors may suspend the offering or our share repurchase plan if it determines that the calculation of our NAV is materially incorrect or unreliable or there is a condition that restricts the valuation of a material portion of our assets.

We will not include any discounts to our NAV for the illiquid nature of our shares, including the limitations on your ability to sell shares under our share repurchase plan and our ability to modify or suspend our share repurchase plan at any time. Our NAV generally does not consider exit costs (e.g., selling costs and commissions and debt prepayment penalties related to the sale of a property) that would likely be incurred if our assets and liabilities were liquidated or sold. While we may use market pricing concepts to value individual components of our NAV, our per share NAV is not derived from the market pricing information of open-end real estate funds listed on stock exchanges.

Our NAV per share does not represent the amount of our assets less our liabilities in accordance with GAAP. We do not represent, warrant or guarantee that:

 

   

a stockholder would be able to realize the NAV per share for the class of shares a stockholder owns if the stockholder attempts to sell its shares;

 

   

a stockholder would ultimately realize distributions per share equal to the NAV per share for the class of shares it owns upon liquidation of our assets and settlement of our liabilities or a sale of our company;

 

   

shares of our common stock would trade at their NAV per share on a national securities exchange;

 

   

a third party would offer the NAV per share for each class of shares in an arm’s-length transaction to purchase all or substantially all of our shares; or

 

   

the NAV per share would equate to a market price of an open-ended real estate fund.

 

183


Table of Contents

PLAN OF OPERATION

Overview

We are a Maryland corporation formed on November 5, 2021. We were formed to invest primarily in stabilized, income-generating real properties. We are an externally advised, perpetual-life REIT formed to pursue the investment objectives and strategies described elsewhere in this prospectus. We intend to qualify as a REIT for federal income tax purposes. We plan to own all or substantially all of our assets through the Operating Partnership, of which we are the sole general partner.

Our board of directors will at all times have ultimate oversight and policy-making authority over us, including responsibility for governance, financial controls, compliance and disclosure. Pursuant to the Advisory Agreement, however, we have delegated to the Adviser the authority to source, evaluate and monitor our investment opportunities and make decisions related to the acquisition, management, financing and disposition of our assets, in accordance with our investment objectives, guidelines, policies and limitations, subject to oversight by our board of directors.

We have neither engaged in any operations nor generated any revenues to date. Our entire activity since inception has been to prepare for our proposed fundraising through our initial public offering of our common stock.

We intend to contribute the net proceeds from this offering which are not used or retained to pay the fees and expenses attributable to our operations to the Operating Partnership. The Operating Partnership will use the net proceeds received from us to make investments in accordance with our investment strategy and policies. We will use the net proceeds only for the purposes set forth in this prospectus and in the manner approved by our board of directors, the members of which serve as fiduciaries to our stockholders. See “Estimated Use of Proceeds.”

We have not entered into any arrangements to acquire any properties or real estate-related investments with the net proceeds from this offering. The number and type of properties or real estate-related investments that we acquire will depend upon real estate market conditions, the amount of proceeds we raise in this offering and other circumstances existing at the time we are acquiring such assets.

We are not aware of any material trends or uncertainties, favorable or unfavorable, other than national economic conditions affecting real estate generally, that may be reasonably anticipated to have a material impact on either capital resources or the revenues or income to be derived from acquiring properties or real estate-related securities, other than those referred to in this prospectus.

Liquidity and Capital Resources

Our primary needs for liquidity and capital resources are to fund our investments, to make distributions to our stockholders, to repurchase shares of our common stock pursuant to our share repurchase plan, to pay our offering and operating fees and expenses and to pay interest on any outstanding indebtedness we may incur. We anticipate our offering and operating fees and expenses will include, among other things, the management fee we will pay to the Adviser, the performance participation allocation that the Operating Partnership will pay to the Special Limited Partner, stockholder servicing fees we will pay to the Dealer Manager, legal, audit and valuation expenses, federal and state filing fees, printing expenses, administrative fees, transfer agent fees, marketing and distribution expenses and fees related to acquiring, financing, appraising and managing our properties. We do not have any office or personnel expenses as we do not have any employees. We will reimburse the Adviser for certain out-of-pocket expenses in connection with our operations. See “Compensation—Management Fee.” The Adviser may advance some or all of our organization and offering expenses on our behalf (other than upfront selling commissions and stockholder servicing fees) through the first anniversary of the commencement of this offering. We will reimburse the Adviser for such advanced expenses ratably over the 60 months following the first anniversary of the commencement of this offering. As of [                ], 2022, the Adviser had accrued approximately $[            ] of organization and offering expenses on our behalf.

 

184


Table of Contents

We intend to elect to be taxed as a REIT under Sections 856 through 860 of the Code, beginning with our taxable year ending December 31, 2022. In order to maintain our qualification as a REIT, we are required to, among other things, distribute as dividends at least 90% of our REIT taxable income, determined without regard to the dividends-paid deduction and excluding net capital gains, to our stockholders and meet certain tests regarding the nature of our income and assets.

Over time, we generally intend to fund our cash needs for items other than asset acquisitions from operations. Our cash needs for acquisitions will be funded primarily from the sale of shares of our common stock and through the assumption or incurrence of debt.

Although we have not received any commitments from lenders to fund a line of credit to date, we may decide to obtain a line of credit to fund acquisitions, to repurchase shares pursuant to our share repurchase plan and for any other corporate purpose. If we decide to obtain a line of credit, we expect that it would afford us borrowing availability to fund repurchases. As our assets increase, however, it may not be commercially feasible or we may not be able to secure an adequate line of credit to fund share repurchases. Moreover, actual availability may be reduced at any given time if we use borrowings under the line of credit to fund share repurchases or for other corporate purposes.

Other potential future sources of capital include secured or unsecured financings from banks or other lenders and proceeds from the sale of assets. If necessary, we may use financings or other sources of capital in the event of unforeseen significant capital expenditures. We have not yet identified any sources for these types of financings.

Results of Operations

As of the date of this prospectus, we are in our organizational period and have not commenced significant operations.

Critical Accounting Policies

Below is a discussion of the accounting policies that management believes will be critical once we commence operations. We consider these policies critical because they involve significant judgments and assumptions and require estimates about matters that are inherently uncertain and because they are important for understanding and evaluating our reported financial results. Our accounting policies have been established to conform with GAAP. The preparation of the financial statements in accordance with GAAP requires management to use judgments in the application of such policies. These judgments will affect our reported amounts of assets and liabilities and our disclosure of contingent assets and liabilities at the dates of the financial statements and the reported amounts of revenue and expenses during the reporting periods. With different estimates or assumptions, materially different amounts could be reported in our financial statements. Additionally, other companies may utilize different estimates that may impact the comparability of our results of operations to those of companies in similar businesses.

Use of Estimates

The preparation of our consolidated financial statements in conformity with GAAP requires us to make estimates and assumptions that involve the exercise of judgment and use of assumptions as to future uncertainties. Our most critical accounting policies will involve decisions and assessments that could affect the reported amounts of assets, liabilities, and disclosure of contingent assets and liabilities at the date of our consolidated financial statements, as well as the reported amounts of revenues and expenses during the reporting period. Actual results could differ from those estimates. We believe, however, that all of the decisions and assessments upon which our consolidated financial statements will be based will be reasonable at the time made, based upon information available to us at that time, and subject to well controlled processes and reviews. Our critical accounting policies and accounting estimates will be expanded over time as we fully implement our business strategy. The material accounting policies and estimates that we initially expect to be most critical to an investor’s understanding of our financial results and condition and require complex management judgment are discussed below.

 

185


Table of Contents

Principles of Consolidation and Variable Interest Entities

Financial Accounting Standards Board (“FASB”) Accounting Standards Codification (“ASC”) Topic 810 — Consolidation, provides guidance on the identification of entities for which control is achieved through means other than voting rights (“variable interest entities” or “VIEs”) and the determination of which business enterprise, if any, should consolidate the VIEs. Generally, the consideration of whether an entity is a VIE applies when either: (1) the equity investors (if any) lack one or more of the essential characteristics of a controlling financial interest; (2) the equity investment at risk is insufficient to finance that entity’s activities without additional subordinated financial support; or (3) the equity investors have voting rights that are not proportionate to their economic interests and the activities of the entity involve or are conducted on behalf of an investor with a disproportionately small voting interest. We consolidate VIEs in which we are considered to be the primary beneficiary. The primary beneficiary is the entity that has both of the following characteristics: (1) the power to direct the activities that, when taken together, most significantly impact the VIE’s performance; and (2) the obligation to absorb losses and right to receive the returns from the VIE that would be significant to the VIE.

Investments in Real Estate

In accordance with the guidance for business combinations, we will determine whether the acquisition of a property qualifies as a business combination, which requires that the assets acquired and liabilities assumed constitute a business. If the property acquired is not a business, we will account for the transaction as an asset acquisition. Whether the acquisition of a property acquired is considered a business combination or asset acquisition, we will recognize the identifiable assets acquired, the liabilities assumed, and any non-controlling interest in the acquired entity. In addition, for transactions that will be considered business combinations, we will evaluate the existence of goodwill or a gain from a bargain purchase. We would expense acquisition-related costs associated with business combinations as they are incurred. We will capitalize acquisition-related costs associated with asset acquisitions.

Upon acquisition of a property, we will assess the fair value of acquired tangible and intangible assets (including land, buildings, tenant improvements, above-market and below-market leases, acquired in-place leases, other identified intangible assets and assumed liabilities) and allocate the purchase price to the acquired assets and assumed liabilities. We will assess and consider fair value based on estimated cash flow projections that utilize discount or capitalization rates that we deem appropriate, as well as other available market information. Estimates of future cash flows are based on a number of factors including the historical operating results, known and anticipated trends, and market and economic conditions.

The fair value of the tangible assets of an acquired property considers the value of the property as if it were vacant. We also consider an allocation of purchase price of other acquired intangibles, including acquired in-place leases that may have a customer relationship intangible value, including but not limited to the nature and extent of the existing relationship with the tenants, the tenants’ credit quality and expectations of lease renewals.

We will record acquired above-market and below-market leases at their fair values (using a discount rate which reflects the risks associated with the leases acquired) equal to the difference between (1) the contractual amounts to be paid pursuant to each in-place lease and (2) management’s estimate of fair market lease rates for each corresponding in-place lease, measured over a period equal to the remaining term of the lease for above-market leases and the initial term plus the term of any below-market fixed rate renewal options for below-market leases. Other intangible assets acquired include amounts for in-place lease values that are based on our evaluation of the specific characteristics of each tenant’s lease. Factors to be considered include estimates of carrying costs during hypothetical expected lease-up periods considering current market conditions, and costs to execute similar leases. In estimating carrying costs, we include real estate taxes, insurance and other operating expenses and estimates of lost rentals at market rates during the expected lease-up periods, depending on local market conditions. In estimating costs to execute similar leases, we consider leasing commissions, legal and other related expenses.

 

186


Table of Contents

Our management will review our real estate properties for impairment each quarter or when there is an event or change in circumstances that indicates an impaired value. If the carrying amount of the real estate investment is no longer recoverable and exceeds the fair value such investment, an impairment loss is recognized. The impairment loss is recognized based on the excess of the carrying amount of the asset over its fair value if held for use, or fair value, less cost to sell if classified as held for sale. If our strategy changes or market conditions otherwise dictate an earlier sale date, an impairment loss may be recognized and such loss could be material to our results.

Real Estate Joint Ventures and Partnerships

We will account for our investments in unconsolidated joint ventures under the equity method of accounting. We will apply the equity method by initially recording these investments at cost, as investments in unconsolidated joint ventures, subsequently adjusted for equity in earnings and cash contributions and distributions. Generally, we would discontinue applying the equity method when the investment (and any advances) is reduced to zero and would not provide for additional losses unless the we have guaranteed obligations of the venture or are otherwise committed to providing further financial support for the investee. If the venture subsequently generates income, we only recognize our share of such income to the extent it exceeds our share of previously unrecognized losses. We expect to classify distributions received from our investments in unconsolidated joint ventures using the nature of the distribution approach.

On a periodic basis, management will assess whether there are any indicators that the value of our investments in unconsolidated joint ventures may be impaired. An investment is impaired only if management’s estimate of the value of the investment is less than the carrying value of the investment, and such decline in value is deemed to be other than temporary. To the extent impairment has occurred, the loss shall be measured as the excess of the carrying amount of the investment over the value of the investment. Our estimates of value for each investment (particularly in commercial real estate joint ventures) will be based on a number of assumptions that are subject to economic and market uncertainties including, among others, demand for space, competition for tenants, changes in market rental rates, and operating costs. As these factors are difficult to predict and are subject to future events that may alter management’s assumptions, the values estimated by management in its impairment analyses may not be realized, and actual losses or impairment may be realized in the future.

Real Estate Securities

We will classify our real estate securities investments on the date of acquisition of the investment. Real estate securities that we do not hold for the purpose of selling in the near-term, but may dispose of prior to maturity, are designated as available-for-sale and are carried at estimated fair value with the net unrealized gains or losses on all securities, except for Government National Mortgage Association (“GNMA”) interest-only and Federal Home Loan Mortgage Corp (“FHLMC”) interest-only securities (collectively, “Agency interest-only securities”) and equity securities, recorded as a component of other comprehensive income (loss) in shareholders’ equity.

Agency interest-only securities will be considered to be hybrid financial instruments that contain embedded derivatives. As a result, we anticipate accounting for them as hybrid instruments in their entirety at fair value with changes in fair value recognized in earnings in the consolidated statements of income in accordance with ASC Topic 815 — Derivatives and Hedging. Our recognition of interest income from our Agency interest-only securities and all other securities, including effective interest from amortization of premiums, will follow our revenue recognition policy for recognizing interest income on its securities. The interest income recognized from our Agency interest-only securities will be recorded in interest income on the consolidated statements of income. We will use the specific identification method when determining the cost of securities sold and the amount of gain (loss) on securities recognized in earnings. We will account for the changes in the fair value of the unfunded portion of our GNMA securities, which are included in real estate securities, available-for-sale, on the consolidated balance sheet, as available for sale securities. Unrealized losses on securities that, in the judgment of management, are other than temporary will be charged against earnings as a loss in the consolidated statements of income.

 

187


Table of Contents

Equity securities will be classified as available-for-sale. We may elect the fair market value option for accounting for these equity securities and changes in fair value would be recorded in current period earnings.

When the estimated fair value of an available-for-sale security is less than amortized cost, we will consider whether there is an other-than-temporary impairment in the value of the security.

Mortgage Loan Receivables Held for Investment

Loans for which we have the intention and ability to hold for the foreseeable future, or until maturity or payoff, will be reported at their outstanding principal balances net of any unearned income, unamortized deferred fees or costs, premiums or discounts and an allowance for credit losses. Loan origination fees and direct loan origination costs will be deferred and recognized in interest income over the estimated life of the loans using the effective interest method, adjusted for actual prepayments. Upon the decision to sell such loans, we will transfer the loan from mortgage loan receivables held for investment to mortgage loan receivables held for sale at the lower of carrying value or fair value on the consolidated balance sheets.

Provision for Loan Losses

We will evaluate each loan for impairment at least quarterly. Impairment occurs when it is deemed probable that we will not be able to collect all amounts due according to the contractual terms of the loan. If the loan is considered to be impaired, an allowance will be recorded to reduce the carrying value of the loan to the present value of the expected future cash flows discounted at the loan’s effective rate or the fair value of the collateral, less the estimated costs to sell, if recovery of our investment is expected solely from the collateral. We may use the direct capitalization rate valuation methodology or the sales comparison approach to estimate the fair value of the collateral for such loans and in certain cases will obtain external appraisals and take into account potential sale bids. Determining fair value of the collateral may take into account a number of assumptions including, but not limited to, cash flow projections, market capitalization rates, discount rates and data regarding recent comparable sales of similar properties. Such assumptions are generally based on current market conditions and are subject to economic and market uncertainties. We expect to use a credit loss model (“CECL”) for estimating the provision for loan losses on our loan portfolio. The CECL model requires the consideration of possible credit losses over the life of an instrument and includes a portfolio-based component and an asset-specific component.

We anticipate that our loans will be typically collateralized by real estate directly or indirectly. As a result, we will regularly evaluate the extent and impact of any credit deterioration associated with the performance or value of the underlying collateral property as well as the financial and operating capability of the borrower/sponsor on a loan-by-loan basis. Specifically, a property’s operating results and any cash reserves are analyzed and used to assess (i) whether cash flow from operations is sufficient to cover the debt service requirements currently and into the future, (ii) the ability of the borrower to refinance the loan at maturity, and (iii) the property’s liquidation value. We will also evaluate the financial wherewithal of any loan guarantors as well as the borrower’s competency in managing and operating the properties. In addition, we will consider the overall economic environment, real estate sector, and geographic submarket in which the collateral property is located. Such impairment analyses will be completed and reviewed by asset management and underwriting personnel, who utilize various data sources, including (i) periodic financial data such as property occupancy, tenant profile, rental rates, operating expenses, the borrowers’ business plan, and capitalization and discount rates, (ii) site inspections, and (iii) current credit spreads and other market data and ultimately presented to management for approval.

A loan is also considered impaired if its terms are modified in a troubled debt restructuring (“TDR”). A TDR occurs when a concession is granted and the debtor is experiencing financial difficulties. Impairments on TDR loans are generally measured based on the present value of expected future cash flows discounted at the effective interest rate of the original loans. Generally, when granting concessions, we will seek to protect our position by requiring incremental pay downs, additional collateral or guarantees and, in some cases, lookback features or equity interests to offset concessions granted should conditions impacting the loan improve. Our determination of

 

188


Table of Contents

credit losses is impacted by TDRs whereby loans that have gone through TDRs are considered impaired and are assessed for specific reserves. Loans previously restructured under TDRs that subsequently default are reassessed to incorporate our current assumptions on expected cash flows and additional provision expense is recorded to the extent necessary.

We will designate non-accrual loans generally when (i) the principal or coupon interest components of loan payments become 90-days past due or (ii) in our opinion, it is doubtful we will be able to collect all amounts due according to the contractual terms of the loan. Interest income on non-accrual loans in which we reasonably expect a full recovery of the loan’s outstanding principal balance is recognized when received in cash. Otherwise, income recognition will be suspended and any cash received will be applied as a reduction to the amortized cost. A non-accrual loan is returned to accrual status at such time as the loan becomes contractually current and future principal and coupon interest are reasonably assured to be received in accordance with the contractual loan terms. A loan will be written off when management has determined it is no longer realizable and deemed non-recoverable.

Derivative Instruments

In the normal course of business, we are exposed to the effect of interest rate changes and may undertake a strategy to limit these risks through the use of derivatives. To address exposure to interest rates, we anticipate using derivatives primarily to economically hedge the fair value variability of fixed rate assets caused by interest rate fluctuations and overall portfolio market risk. We may use a variety of derivative instruments that are considered conventional, or “plain vanilla” derivatives, including interest rate swaps, futures, caps, collars and floors, to manage interest rate risk.

To determine the fair value of derivative instruments, we will use a variety of methods and assumptions that are based on market conditions and risks existing at each balance sheet date. Standard market conventions and techniques such as discounted cash flow analysis, option-pricing models, and termination cost may be used to determine fair value. All such methods of measuring fair value for derivative instruments will result in an estimate of fair value, and such value may never actually be realized.

We will recognize all derivatives on the consolidated balance sheets at fair value. We will evaluate whether derivatives as hedges qualify for hedge accounting for financial reporting purposes and therefore any net payments under, or fluctuations in the fair value of, these derivatives will be recognized in net result from derivative transactions in the accompanying consolidated statements of income. We will record derivative asset and liability positions on a gross basis with any collateral posted with or received from counterparties recorded separately on our consolidated balance sheets.

Revenue Recognition

Our expected sources of revenue arising from leasing arrangements and the related revenue recognition policies are as follows:

Rental revenue will consist primarily of base rent arising from tenant operating leases at our properties. Rental revenue is recognized on a straight-line basis over the life of the lease, including any rent steps or abatement provisions. We begin to recognize revenue when a tenant takes possession of the leased space. We include its tenant reimbursement income in rental revenue that consist of amounts due from tenants for costs related to common area maintenance, real estate taxes and other recoverable costs included in lease agreements. We recognize acquired in-place “above-” and “below-market” leases at their fair values and the amortization of these leases is recognized over the original term of the respective leases as an adjustment to rental revenue.

We will derive revenue pursuant to lease agreements. At the inception of a contract, we assess whether a contract is, or contains, a lease. A contract is, or contains, a lease if the contract conveys the right to control the use of an identified asset for a period of time in exchange for consideration. At the lease inception, we determine whether

 

189


Table of Contents

each lease is a sales-type, direct financing or operating lease. Such classification is based on whether the lessee gains control of the underlying asset and the lessor therefore relinquishes control to the lessee under certain criteria (sales-type or direct-financing); or all other leases that do not meet the criteria as sales-type or direct financing leases (operating).

Lease revenue (including straight-line lease revenue) is only recognized when deemed probable of collection. Collectibility is assessed for each tenant receivable using various criteria including credit ratings , guarantees, past collection issues, and the current economic and business environment affecting the tenant. If collectability of the contractual rent stream is not deemed probable, receivables will be written off through revenue and revenue will only be recognized upon receipt of cash from the tenant.

Interest Income

Income from commercial mortgage loans will consist of income from interest earned and recognized as operating income based upon the principal amount outstanding and the contracted interest rate along with origination fees. The accrual of interest income on mortgage loans is discontinued when in management’s opinion, the borrower may be unable to meet payments as they become due (“nonaccrual mortgage loans”), unless the loan is well-secured and is in the process of collection. Interest income on nonaccrual mortgage loans is subsequently recognized only to the extent cash payment are received until the loans are returned to accrual status.

Income Taxes

As a REIT, we will not be subject to federal income tax with respect to the portion of our income that meets certain criteria and is distributed annually to stockholders. We intend to operate in a manner that allows us to meet the requirements for taxation as a REIT. Many of these requirements, however, are highly technical and complex. We will monitor the business and transactions that may potentially impact our REIT status. If we were to fail to meet these requirements, we could be subject to federal income tax on our taxable income at regular corporate rates. We would not be able to deduct distributions paid to stockholders in any year in which we fail to qualify as a REIT. We would also be disqualified for the four taxable years following the year during which qualification was lost unless we were entitled to relief under specific statutory provisions.

We may elect to form wholly-owned subsidiaries to function as a taxable REIT subsidiary and file TRS elections, together with such subsidiaries, with the Internal Revenue Service. In general, a TRS may perform additional services for our tenants and generally may engage in any real estate or non-real estate-related business other than management or operation of a lodging facility or a health care facility. The TRSs are subject to taxation at the federal, state and local levels, as applicable, at the regular corporate tax rates. We account for applicable income taxes by utilizing the asset and liability method. As such, we record deferred tax assets and liabilities for the future tax consequences resulting from the difference between the carrying value of existing assets and liabilities and their respective tax basis. A valuation allowance for deferred tax assets is provided if we believe all or some portion of the deferred tax asset may not be realized.

Quantitative and Qualitative Disclosures about Market Risk

We may be exposed to interest rate changes primarily as a result of long-term debt used to maintain liquidity, fund capital expenditures and expand our investment portfolio and operations. Market fluctuations in real estate financing may affect the availability and cost of funds needed to expand our investment portfolio. In addition, restrictions upon the availability of real estate financing or high interest rates for real estate loans could adversely affect our ability to dispose of real estate in the future. We will seek to limit the impact of interest rate changes on earnings and cash flows and to lower our overall borrowing costs. We may use derivative financial instruments to hedge exposures to changes in interest rates on loans secured by our assets. Also, we will be exposed to both credit risk and market risk.

 

190


Table of Contents

Credit risk is the failure of the counterparty to perform under the terms of the derivative contract. If the fair value of a derivative contract is positive, the counterparty will owe us, which creates credit risk for us. If the fair value of a derivative contract is negative, we will owe the counterparty and, therefore, do not have credit risk. We will seek to minimize the credit risk in derivative instruments by entering into transactions with high-quality counterparties.

Market risk is the adverse effect on the value of a financial instrument that results from a change in interest rates. The market risk associated with interest-rate contracts is managed by establishing and monitoring parameters that limit the types and degree of market risk that may be undertaken. With regard to variable rate financing, we will assess our interest rate cash flow risk by continually identifying and monitoring changes in interest rate exposures that may adversely impact expected future cash flows and by evaluating hedging opportunities. We will maintain risk management control systems to monitor interest rate cash flow risk attributable to both our outstanding and forecasted debt obligations as well as our potential offsetting hedge positions. While this hedging strategy will be designed to minimize the impact on our net income and funds from operations from changes in interest rates, the overall returns on your investment may be reduced. Our board of directors has not yet established policies and procedures regarding our use of derivative financial instruments for hedging or other purposes.

 

191


Table of Contents

PRIOR PERFORMANCE

The information presented in this section presents the historical experience of real estate investment programs sponsored by J.P. Morgan and its affiliates that were in their investment or operational phases during the ten-year period ended December 31, 2020, but excludes separately managed accounts (including certain investment vehicles formed for a client or related clients in which J.P. Morgan or certain of its employees may have a co-investment), co-investment entities, opportunistic real estate programs in emerging markets that J.P. Morgan no longer sponsors, and other vehicles for which J.P. Morgan does not have investment discretion or responsibility for day-to-day management, unless otherwise noted. Our structure and investment strategy are generally different from the prior programs described in this section and our performance will depend on factors that may not be applicable to or affect the performance of these prior programs. Further, all of the prior programs described in this section and in the Prior Performance Tables included in this prospectus, beginning on page A-1, were conducted through privately-held entities that were not subject to all of the laws and regulations that apply to us as a company conducting a public offering. Investors should not assume that they will experience returns, if any, that are comparable to those experienced by investors in these prior programs. The Prior Performance Tables include further information regarding certain prior programs. References in this section to J.P. Morgan include its affiliates. Figures in Euros and Japanese Yen were converted at the respective December 31, 2020 exchange rates to arrive at U.S. dollar approximations.

Capital Raising

J.P. Morgan operates investment programs that invest primarily in real property and programs that invest primarily in real estate debt. During the ten-year period ended December 31, 2020, J.P. Morgan sponsored 17 programs that were in their investment or operational phases that, depending on the program, invest primarily in either real property or real estate debt. We refer to these 17 programs as the “prior programs.” In the aggregate during this period, J.P. Morgan raised approximately $27.4 billion from approximately 918 investors.

Please see “Appendix A: Prior Performance Tables—Table I” for more detailed information about fund raising for certain prior programs during the three-year period ended December 31, 2020.

Investments

During the ten years ended December 31, 2020, the prior programs made approximately 410 direct real estate equity investments (excluding add-ons) with an aggregate investment amount of approximately $35.5 billion including leverage. The table below provides details about the location and aggregate dollar amount of these investments.

 

     Investments  

Location

   Number      Cost (in thousands)  

United States

     285      $ 24,721,076  

Asia-Pacific

     50        2,783,934  

Europe

     75        7,976,905  
  

 

 

    

 

 

 
     410        35,481,916  
  

 

 

    

 

 

 

The table above and the immediately preceding paragraph do not include approximately $0.9 billion of investments by the prior programs in real estate debt.

 

192


Table of Contents

The following table gives a breakdown of the aggregate investments (based on dollar amount) made by the prior programs, categorized by property type, during the ten years ended December 31, 2020.(1)

 

Type of Property

   Total  

Office

     56

Residential

     19

Retail

     10

Industrial

     12

Hospitality

     0

Other

     2
  

 

 

 

Total

     100
  

 

 

 

Approximately 9% of properties represented in the table above were development properties.

Sales and Dispositions

Approximately 415 direct real estate investments have been disposed of by the prior programs during the ten years ended December 31, 2020. The aggregate net sales proceeds of these investments were approximately $22.8 billion and the aggregate original cost was approximately $16.6 billion.

Please see “Appendix A: Prior Performance Tables—Table III” for information about the operating results of certain prior programs, the offerings of which were open as of December 31, 2020 or closed in the five years ended December 31, 2020.

Investment Objectives

We consider a program to have investment objectives similar to ours if the program seeks steady income and potential capital appreciation by investing in stabilized or substantially stabilized real estate. Approximately 75% of the aggregate funds raised from investors by the prior programs during the ten-year period ended December 31, 2020 were invested in programs with investment objectives similar to ours.

The aggregate cost of the underlying properties of the prior programs with similar investment objectives is approximately 67% of the total aggregate cost incurred by all of the prior programs during the period.

During the ten-year period ended December 31, 2020, approximately 234 investments in real estate properties were disposed of by prior programs with similar investment objectives to ours. The aggregate net sales proceeds of such properties were approximately $16.6 billion and the aggregate original cost was approximately $11.8 billion.

Prior Program Summary

J.P. Morgan has sponsored 17 prior programs that were in their investment or operational phases during the ten-year period ended December 31, 2020. As described in greater detail below, the prior programs primarily invested in a range of real properties and real estate debt and other securities based on J.P. Morgan’s analysis and assessment of favorable market opportunities.

The 17 prior programs are as follows:

 

   

JPMCB Mortgage Private Placement Fund (“MPPF”) launched in April 1961. MPPF invests primarily in directly placed mortgages, mortgage-related private placements, unregistered securities and public securities, and asset-backed receivables. MPPF focuses on privately placed fixed rate and floating rate mortgages and leasebacks secured by multifamily and commercial properties. As of December 31, 2020, MPPF had gross assets of $1.3 billion.

 

 

(1) 

Due to rounding, values may not total 100%.

 

193


Table of Contents
   

JPMCB Special Situation Property Fund (“SSPF”) launched in January 1998, splitting from the J.P. Morgan Real Estate Fund, which launched in 1970. SSPF invests in core-plus and value-add real estate properties located in the United States. As of December 31, 2020, SSPF had gross assets of $8.0 billion.

 

   

Strategic Property Fund (“SPF”) launched its core strategy in January 1998, which succeeded the J.P. Morgan Real Estate Fund, which launched in 1970. SPF invests in equity and debt investments in core real estate properties located in the United States. As of December 31, 2020, SPF had gross assets of $40.7 billion.

 

   

U.S. Real Estate Income and Growth Fund (“IG”) launched in February 2002. IG invests in equity and debt in core and core-plus real estate properties located in the United States. As of December 31, 2020, IG had gross assets of $3.8 billion.

 

   

European Property Fund (“EPF”) launched in March 2005. EPF primarily invested in value-add real estate opportunities in Europe. EPF raised €1.3 billion in committed capital and sold its final investment in November 2018.

 

   

Alternative Property Fund (“APF”) launched in January 2006 and had a total of $0.7 billion of capital commitments. APF pursued equity real estate opportunities in alternative real estate sectors primarily within the United States and liquidated in March 2019.

 

   

Greater Europe Opportunistic Property Fund (“GEOPF”) held its first close on August 2007 and its final close in April 2009 with a total of €0.1 billion in capital commitments. GEOPF invested in opportunistic real estate investments in Europe and sold its final investment in August 2019.

 

   

Greater China Property Fund (“GCPF”) held its first closing in April 2007 and its final closing April 2008 with a total of $0.6 billion of capital commitments. GCPF primarily focused on residential and retail real estate development opportunities in Greater China and liquidated in November 2018.

 

   

Tokyo Recovery Fund (“TRF”) held its first closing in November 2011 and its final closing in 2013 with a total of ¥24 billion of capital commitments. TRF invested in well-located office real estate properties in central Tokyo and liquidated in September 2016.

 

   

European Opportunistic Property Fund III (“EOPF III”) had its first closing in August 2014 and its final closing in November 2015 with a total of €0.7 billion of capital commitments. EOPF III invested in opportunistic real estate investments in Europe.

 

   

Strategic Property Fund Asia (“SPFA”) launched in May 2016. SPFA invests in income-generating core real estate in prime urban markets in Asia-Pacific. As of December 31, 2020, SPFA had gross assets of $2.2 billion.

 

   

European Opportunistic Property Fund IV (“EOPF IV”) held its first closing in November 2017 and its final closing in November 2018 with a total of €1.2 billion of capital commitments. EOPF IV invested in opportunistic real estate investments in Europe.

 

   

U.S. Real Estate Core Mezzanine Debt Fund (“MDF”) launched in December 2019. MDF invests in real estate and real estate-related assets, including fixed rate and floating rate mezzanine debt, B-notes, mortgages and preferred equity investments in the U.S. As of December 31, 2020, MDF had gross assets of $0.3 billion.

 

   

U.S. Real Estate QOZ Partners 2 LP (“QOZ 2”) held its first close in October 2019 and its final close in May 2020 with a total of $0.1 billion in capital commitments. As of December 31, 2020, QOZ 2 had gross assets of $0.1 billion.

 

   

U.S. Real Estate QOZ Partners 1 LP (“QOZ 1”) closed in March 2019 with a total of $0.1 billion in capital commitments. As of December 31, 2020, QOZ 1 had gross assets of $0.05 billion.

 

   

Strategic Property Fund Europe (“SPFE”) launched in March 2020. SPFE primarily invests in core real estate properties in Europe. As of December 31, 2020, SPFE had gross assets of €0.5 billion.

 

194


Table of Contents
   

Japan Multi-family Fund II (“JMF II”) held its final closing in June 2020 with a total of ¥40.2 billion of capital commitments. JMF II, a core-plus fund, invests in multi-family residential assets in Japan’s major cities. As of December 31, 2020, JMF II had gross assets of ¥48.9 billion.

SPF, IG, APF, TRF, SPFA, SPFE, and JMF II have or had investment objectives similar to ours. Other than the foregoing, the prior programs do not have investment objectives similar to ours.

Material Adverse Developments for Prior Programs

J.P. Morgan has sponsored and managed real estate private funds for more than 50 years through various economic cycles and through periods of disruption, including most recently, the COVID-19 pandemic. Adverse business developments in prior programs were generally the result of broader economic distress and, in most cases, were or are expected to be, temporary in nature. The recent global outbreak of the COVID-19 pandemic has adversely impacted global commercial activity and has contributed to significant volatility in financial markets. As such, the COVID-19 pandemic presents material uncertainty and risk with respect to the performance and financial results of certain prior programs. Specifically, certain of J.P. Morgan’s prior programs have investments in retail properties, some of which have values that have declined during the COVID-19 pandemic.

Certain prior programs have from time-to-time realized losses on investments, had tenants file for protection from creditors under the bankruptcy code, had tenants vacate properties prior to or at the end of, or cease operations during, a lease term, and experienced litigation with tenants involving lease defaults and sales of properties. These developments caused a reduction in cash flow and an increase in administrative expenses during certain periods for the prior programs that owned these properties.

Specifically, APF raised $0.7 billion of capital commitments and bought most of its investments in 2006 and 2007. Due to certain circumstances during the Global Financial Crisis of that era, APF started the wind-down process and completed liquidation in 2019 with a realized -6.1% internal rate of return after fees.

EPF is a value-added fund with a higher-risk strategy than our company. EPF launched in 2005 and due to certain high-risk exposures and highly leveraged assets, EPF’s net asset value decreased during the Global Financial Crisis (approximately 2008-2010). It was determined in the best interest of the EPF’s investors to pursue an orderly liquidation, which started in December 2013. EPF sold its final investment in November 2018. EPF’s internal rate of return is expected to be approximately -3.4% after fees (final distributions have not been made).

Since January 2008, which includes the Global Financial Crisis, prior programs including SSPF, SPF, IG, APF and GCPF have sold in foreclosure or given back to lenders via a deed-in-lieu of foreclosure approximately 18 properties, resulting in aggregate losses of approximately $0.5 billion. These properties were in the office, multifamily, hotel, retail and self-storage sectors and most of the losses were as a result of conditions caused by the Great Financial Crisis.

During certain quarters during the 10 years ended December 31, 2020, SPF, SSPF, IG and MPPF made partial redemption payouts based on investors’ withdrawal requests. At no time during that period were the redemption provisions of these four prior programs fully closed. SPF, SSPF, IG and MPPF have different liquidity provisions/repurchase programs than our company.

 

195


Table of Contents

STOCK OWNERSHIP OF CERTAIN BENEFICIAL OWNERS AND MANAGEMENT

The following table sets forth, as of the date of this prospectus, information regarding the number and percentage of shares owned by each director, our chief executive officer, each named executive officer, all directors and executive officers as a group, and any person known to us to be the beneficial owner of more than 5% of outstanding shares of our common stock. As of the date of this prospectus, we had one stockholder. Beneficial ownership is determined in accordance with the rules of the SEC and includes securities that a person has the right to acquire within 60 days. The address for each of the persons named below is in care of our principal executive offices at 383 Madison Avenue, New York, NY 10179.

 

Name of Beneficial Owner

   Number of Shares
Beneficially Owned
     Percent of All
Shares
 

Directors and Named Executive Officers

     

Michael P. Kelly

     0        0

Alfred W. Dort

     0        0

Christian P. Porwoll

     0        0

Lawrence A. Goodfield Jr.

     0        0

Randy A. Daniels

     0        0

Yvonne D. Nelson

     0        0

Justin M. Murphy

     0        0

William L. Ramseyer

     0        0

All directors and executive officers as a group (8 persons)

     0        0

5% Stockholders

     

J.P. Morgan Investment Management Inc.

     20,000        100

 

196


Table of Contents

DESCRIPTION OF CAPITAL STOCK

We were formed under the laws of the State of Maryland. The rights of our stockholders are governed by Maryland law as well as our charter and bylaws. The following summary of the terms of our stock is a summary of all material provisions concerning our stock and you should refer to the MGCL and our charter and bylaws for a full description. The following summary is qualified in its entirety by the more detailed information contained in our charter and bylaws. Copies of our charter and bylaws are filed as exhibits to the registration statement of which this prospectus is a part. You can obtain copies of our charter and bylaws and every other exhibit to our registration statement. See the “Where You Can Find More Information” section below.

Under our charter, we have authority to issue a total of 3,100,000,000 shares of capital stock. Of the total shares of stock authorized, 3,000,000,000 shares are classified as common stock with a par value of $0.01 per share, 600,000,000 of which are classified as Class T shares, 600,000,000 of which are classified as Class S shares, 600,000,000 of which are classified as Class D shares, 600,000,000 of which are classified as Class I shares and 600,000,000 of which are classified as Class E shares, and 100,000,000 shares are classified as preferred stock with a par value of $0.01 per share. In addition, our board of directors may amend our charter from time to time, without stockholder approval, to increase or decrease the aggregate number of shares of stock or the number of shares of stock of any class or series that we have authority to issue.

Common Stock

Subject to the restrictions on ownership and transfer of stock set forth in our charter and except as may otherwise be specified in our charter, the holders of common stock are entitled to one vote per share on all matters voted on by stockholders, including election of our directors. The holders of common stock vote together as a single class on all actions to be taken by the stockholders; provided, however, that with respect to (1) any amendment of our charter that would materially and adversely affect the rights, preferences and privileges of only a particular class of common stock, (2) any matter submitted to stockholders that relates solely to a particular class of common stock or (3) any matter submitted to stockholders in which the interests of a particular class of common stock differ from the interests of all other classes of common stock, only the affirmative vote of the holders of a majority of such affected class of common stock, with no other class of common stock voting except such affected class of common stock voting as a separate class, will be required.

Our charter does not provide for cumulative voting in the election of our directors. Therefore, the holders of a majority of the outstanding shares of our common stock can elect our entire board of directors. Subject to any preferential rights of any outstanding class or series of shares of stock and to the provisions in our charter regarding the restriction on ownership and transfer of stock, the holders of common stock are entitled to such distributions as may be authorized from time to time by our board of directors (or a committee of the board of directors) and declared by us out of legally available funds and, upon liquidation, are entitled to receive all assets available for distribution to our stockholders. Upon issuance for full payment in accordance with the terms of this offering, all shares of our common stock issued in the offering will be fully paid and non-assessable. Holders of common stock will not have preemptive rights, which means that you will not have an automatic option to purchase any new shares of stock that we issue.

Our charter also contains a provision permitting our board of directors, without any action by our stockholders, to classify or reclassify any unissued common stock into one or more classes or series by setting or changing the preferences, conversion or other rights, voting powers, restrictions, limitations as to dividends and other distributions, qualifications and terms or conditions of redemption of any new class or series of shares of stock.

We will generally not issue certificates for shares of our common stock. Shares of our common stock will be held in “uncertificated” form, which will eliminate the physical handling and safekeeping responsibilities inherent in owning transferable stock certificates and eliminate the need to return a duly executed stock certificate to effect a transfer. [                ] acts as our registrar and as the transfer agent for our shares. Transfers can be effected simply by mailing to our transfer agent a transfer and assignment form, which we will provide to you at no charge upon written request.

 

197


Table of Contents

Class T Shares

Each Class T share issued in the primary offering will be subject to an upfront selling commission of up to 3.0%, and an upfront dealer manager fee of 0.5%, of the transaction price of each Class T share sold in the offering on the date of the purchase, however such amounts may vary at certain participating broker-dealers provided that the sum will not exceed 3.5% of the transaction price. The Dealer Manager anticipates that all or a portion of the upfront selling commissions and dealer manager fees will be retained by, or reallowed (paid) to, participating broker-dealers.

We will pay the Dealer Manager selling commissions over time as a stockholder servicing fee with respect to our outstanding Class T shares equal to 0.85% per annum of the aggregate NAV of our outstanding Class T shares. For each class T share, this stockholder servicing fee consists of an advisor stockholder servicing fee and a dealer stockholder servicing fee. We expect that generally the advisor stockholder servicing fee will equal 0.65% per annum and the dealer stockholder servicing fee will equal 0.20% per annum, of the aggregate NAV for each Class T share. However, with respect to Class T shares sold through certain participating broker-dealers, the advisor stockholder servicing fee and the dealer stockholder servicing fee may be other amounts, provided that the sum of such fees will always equal 0.85% per annum of the NAV of such shares. The stockholder servicing fees will be paid monthly in arrears. The Dealer Manager will reallow (pay) all or a portion of the stockholder servicing fees to participating broker-dealers and servicing broker-dealers for ongoing stockholder services performed by such broker-dealers and will waive stockholder servicing fees to the extent a broker-dealer is not eligible to receive it for failure to provide such services.

The upfront selling commission and dealer manager fee will not be payable in respect of any Class T shares sold pursuant to our distribution reinvestment plan, but such shares will be charged the stockholder servicing fee payable with respect to all our outstanding Class T shares.

We will cease paying the stockholder servicing fee with respect to any Class T share held in a stockholder’s account at the end of the month in which the Dealer Manager in conjunction with the transfer agent determines that total upfront selling commissions, dealer manager fees and stockholder servicing fees paid with respect to the shares held by such stockholder within such account would exceed, in the aggregate, 8.75% (or, in the case of Class T shares should through certain participating broker-dealers, a lower limit as set forth in the applicable agreement between the Dealer Manager and such participating broker-dealer at the time such Class T shares were issued) of the gross proceeds from the sale of such shares (including the gross proceeds of any shares issued under our distribution reinvestment plan upon the reinvestment of distributions paid with respect thereto or with respect to any shares issued under our distribution reinvestment plan directly or indirectly attributable to such shares)). At the end of such month, such Class T share will convert into a number of Class I shares (or fraction thereof) with an equivalent aggregate NAV as such share. Although we cannot predict the length of time over which the stockholder servicing fee will be paid due to potential changes in the NAV of our shares, this fee would be paid with respect to a Class T share (in the case of a limit of 8.75% of gross proceeds) over approximately seven years from the date of purchase, assuming payment of the full upfront selling commissions and dealer manager fees, opting out of the distribution reinvestment plan and a constant NAV of $10.00 per share. Under these assumptions, if a stockholder holds his or her shares for this time period, this fee with respect to a Class T share would total approximately $0.91.

Class S Shares

Each Class S share issued in the primary offering will be subject to an upfront selling commission of up to 3.5% of the transaction price of each Class S share sold in the offering on the date of the purchase. The Dealer Manager anticipates that all or a portion of the upfront selling commissions will be retained by, or reallowed (paid) to, participating broker-dealers. No upfront dealer manager fees are paid for sales of any Class S shares.

 

198


Table of Contents

We will pay the Dealer Manager selling commissions over time as a stockholder servicing fee with respect to our outstanding Class S shares equal to 0.85% per annum of the aggregate NAV of our outstanding Class S shares. The stockholder servicing fees will be paid monthly in arrears. The Dealer Manager will reallow (pay) all or a portion of the stockholder servicing fees to participating broker-dealers and servicing broker-dealers for ongoing stockholder services performed by such broker-dealers, and will waive stockholder servicing fees to the extent a broker-dealer is not eligible to receive it for failure to provide such services.

The upfront selling commission will not be payable in respect of any Class S shares sold pursuant to our distribution reinvestment plan, but such shares will be charged the stockholder servicing fee payable with respect to all our outstanding Class S shares.

We will cease paying the stockholder servicing fee with respect to any Class S share sold in the primary offering at the end of the month in which the Dealer Manager in conjunction with the transfer agent determines that total upfront selling commissions and stockholder servicing fees paid with respect to shares held by such stockholder within such account would exceed, in the aggregate, 8.75% of the gross proceeds from the sale of such shares (including the gross proceeds of any shares issued under our distribution reinvestment plan with respect thereto or with respect to any shares issued under our distribution reinvestment plan directly or indirectly attributable to such shares). At the end of such month, such Class S share will convert into a number of Class I shares (or fraction thereof) with an equivalent aggregate NAV as such shares. Although we cannot predict the length of time over which the stockholder servicing fee will be paid due to potential changes in the NAV of our shares, this fee would be paid with respect to a Class S share over approximately seven years from the date of purchase, assuming payment of the full upfront selling commissions, opting out of the distribution reinvestment plan and a constant NAV of $10.00 per share. Under these assumptions, if a stockholder holds his or her shares for this time period, this fee with respect to a Class S share would total approximately $0.91.

Class D Shares

Each Class D share issued in the primary offering will be subject to an upfront selling commission of up to 1.5% of the transaction price of each Class D share sold in the offering on the date of the purchase. The Dealer Manager anticipates that all or a portion of the upfront selling commissions will be retained by, or reallowed (paid) to, participating broker-dealers. No upfront dealer manager fees are paid for sales of any Class D shares.

We will pay the Dealer Manager selling commissions over time as a stockholder servicing fee with respect to our outstanding Class D shares equal to 0.25% per annum of the aggregate NAV of all our outstanding Class D shares, including any Class D shares sold pursuant to our distribution reinvestment plan. The stockholder servicing fees will be paid monthly in arrears. The Dealer Manager will reallow (pay) all or a portion of the stockholder servicing fees to participating broker-dealers and servicing broker-dealers for ongoing stockholder services performed by such broker-dealers, and will waive stockholder servicing fees to the extent a broker-dealer is not eligible to receive it for failure to provide such services.

No upfront selling commissions are payable in respect of any Class D shares sold pursuant to our distribution reinvestment plan, but such shares will be charged the stockholder servicing fee payable with respect to all our outstanding Class D shares.

Class D shares are generally available for purchase in this offering only (1) through fee-based programs, also known as wrap accounts, that provide access to Class D shares, (2) through participating broker-dealers that have alternative fee arrangements with their clients to provide access to Class D shares, (3) through transaction/brokerage platforms at participating broker-dealers, (4) through certain registered investment advisers, (5) through bank trust departments or any other organization or person authorized to act in a fiduciary capacity for its clients or customers or (6) by other categories of investors that we name in an amendment or supplement to this prospectus.

 

199


Table of Contents

We will cease paying the stockholder servicing fee with respect to any Class D share sold in the primary offering at the end of the month in which the Dealer Manager in conjunction with the transfer agent determines that total upfront selling commissions and stockholder servicing fees paid with respect to the shares held by such stockholder within such account would exceed, in the aggregate, 8.75% of the gross proceeds from the sale of such shares (including the gross proceeds of any shares issued under our distribution reinvestment plan upon the reinvestment of distributions paid with respect thereto or with respect to any shares issued under our distribution reinvestment plan directly or indirectly attributable to such shares). At the end of such month, such Class D share will convert into a number of Class I shares (or fraction thereof) with an equivalent aggregate NAV as such share. Although we cannot predict the length of time over which the stockholder servicing fee will be paid due to potential changes in the NAV of our shares, this fee would be paid with respect to a Class D share over approximately 30 years from the date of purchase, assuming payment of the full upfront selling commissions, opting out of the distribution reinvestment plan and a constant NAV of $10.00 per share. Under these assumptions, if a stockholder holds his or her shares for this time period, this fee with respect to a Class D share would total approximately $0.88.

Class I Shares

No upfront selling commissions or dealer manager fees or stockholder servicing fees will be paid for sales of any Class I shares.

Class I shares are generally available for purchase in this offering only (1) through fee-based programs, also known as wrap accounts, that provide access to Class I shares, (2) by endowments, foundations, pension funds and other institutional investors, (3) through participating broker-dealers that have alternative fee arrangements with their clients to provide access to Class I shares, (4) through certain registered investment advisers, (5) by our executive officers and directors and their immediate family members, as well as officers and employees of the Adviser, J.P. Morgan or other affiliates and their immediate family members, and joint venture partners, consultants and other service providers or (6) by Other J.P. Morgan Accounts, and (7) by other categories of investors that we name in an amendment or supplement to this prospectus. In certain cases, where a holder of Class S, Class T or Class D shares exits a relationship with a participating broker-dealer for this offering and does not enter into a new relationship with a participating broker-dealer for this offering, such holder’s shares may be exchanged into an equivalent NAV amount of Class I shares.

Class E Shares

No upfront selling commissions or dealer manager fees or stockholder servicing fees will be paid for sales of any Class E shares. In addition, we do not pay the Adviser a management fee with respect to the Class E shares.

Class E shares are available for purchase through a private offering only by (i) our officers and directors, (ii) affiliates or employees of J.P. Morgan, (iii) Other J.P. Morgan Accounts and (iv) certain third-party investors who purchase at least $25 million in Class E shares, subject to our discretion to reduce such minimum.

Other Terms of Common Stock

If not already converted into Class I shares upon a determination that total upfront selling commissions, dealer manager fees and stockholder servicing fees paid with respect to such shares would exceed the applicable limit as described in the “—Class T Shares,” “—Class S Shares,” and “—Class D Shares” sections above, each Class T share, Class S share, Class E share and Class D share (including any fractional share) held in a stockholder’s account will automatically and without any action on the part of the holder thereof convert into a number of Class I shares (or fraction thereof) with an equivalent NAV as such share on the earliest of (1) a listing of Class I shares, (2) our merger or consolidation with or into another entity or the sale or other disposition of all or substantially all of our assets, in each case, in a transaction in which our stockholders receive cash, securities listed on a national securities exchange or a combination thereof, or (3) after termination of the primary portion

 

200


Table of Contents

of the offering in which such Class T shares, Class S shares and Class D shares were sold, the end of the month in which we, with the assistance of the Dealer Manager, determine that all underwriting compensation from all sources in connection with the offering, including upfront selling commissions, stockholder servicing fees and other underwriting compensation, is equal to 10% of the gross proceeds of the primary portion of the offering. In addition, immediately before any liquidation, dissolution or winding up, each Class T share, Class S share, Class E shares and Class D share (including any fractional share) will automatically convert into a number of Class I shares (or fraction thereof) with an equivalent NAV as such share.

Preferred Stock

Our charter authorizes our board of directors to designate and issue one or more classes or series of preferred stock without stockholder approval, and to establish the preferences, conversion or other rights, voting powers, restrictions, limitations as to dividends and other distributions, qualifications and terms or conditions of redemption of each class or series of preferred stock so issued. Because our board of directors has the power to establish the preferences and rights of each class or series of preferred stock, it may afford the holders of any series or class of preferred stock preferences, powers and rights senior to the rights of holders of common stock.

However, the voting rights per share of any series or class of preferred stock sold in a private offering may not exceed voting rights which bear the same relationship to the voting rights of a publicly held share as the consideration paid to us for each privately-held preferred share bears to the book value of each outstanding publicly held share. If we ever created and issued preferred stock with a distribution preference over common stock, payment of any distribution preferences of outstanding preferred stock would reduce the amount of funds available for the payment of distributions on the common stock. Further, holders of preferred stock are normally entitled to receive a liquidation preference in the event we liquidate, dissolve or wind up before any payment is made to the common stockholders, likely reducing the amount common stockholders would otherwise receive upon such an occurrence. In addition, under certain circumstances, the issuance of preferred stock may render more difficult or tend to discourage a merger, offer or proxy contest, the assumption of control by a holder of a large block of our securities, or the removal of incumbent management. Our board of directors has no present plans to cause us to issue any preferred stock, but may do so at any time in the future without stockholder approval.

Meetings and Special Voting Requirements

An annual meeting of the stockholders will be held each year, commencing with 2023 upon reasonable notice to our stockholders, but no sooner than 30 days after delivery of our annual report to stockholders. Special meetings of stockholders may be called only by a majority of our directors, a majority of our independent directors or our chief executive officer, president or chairperson of the board of directors and must be called by our secretary to act on any matter that may properly be considered at a meeting of stockholders upon the written request of stockholders entitled to cast at least 10% of the votes entitled to be cast on such matter at the meeting. Upon receipt of a written request stating the purpose of any such special meeting, our secretary shall provide a written notice to our stockholders within 10 days of receipt of such written request, stating the purpose of the meeting and setting a meeting date not less than 15 nor more than 60 days after the distribution of such notice. The presence either in person or by proxy of stockholders entitled to cast at least 50% of all the votes entitled to be cast on such matter at the meeting on any matter will constitute a quorum. Generally, the affirmative vote of a majority of all votes cast is necessary to take stockholder action, except as described in the next paragraph and except that the affirmative vote of a majority of the shares represented in person or by proxy at a meeting at which a quorum is present is required to elect a director.

Under the MGCL and our charter, stockholders generally are entitled to vote at a duly held meeting at which a quorum is present on (1) amendments to our charter, (2) our liquidation and dissolution, (3) a merger, consolidation, conversion, statutory share exchange or sale or other disposition of all or substantially all of our assets, (4) election or removal of our directors, and (5) such other matters that our board of directors has declared

 

201


Table of Contents

advisable and directed be submitted to our stockholders for approval or ratification. Except with respect to the election of directors or as otherwise provided in the MGCL or our charter, the vote of stockholders entitled to cast a majority of all the votes entitled to be cast is required to approve any such action, and no such action can be taken by our board of directors without such majority vote of our stockholders. In addition, although the NASAA REIT Guidelines indicate that stockholders are permitted to amend our charter or terminate us without the necessity for concurrence by our board of directors, we are required to comply with the MGCL, which provides that any amendment to our charter or any dissolution of our company must first be declared advisable by our board of directors. Therefore, except with respect to the election or removal of our directors, prior to a stockholder vote, our board of directors must first adopt a resolution that the proposed action is advisable and directing the matter to be submitted to the stockholders. Accordingly, the only proposals to amend our charter or to dissolve our company that will be presented to our stockholders will be those that have been declared advisable by our board of directors. Stockholders are not entitled to exercise any of the rights of an objecting stockholder provided for in Title 3, Subtitle 2 of the MGCL unless our board of directors determines that such rights apply, with respect to all or any classes or series of stock, to one or more transactions occurring after the date of the determination in connection with which stockholders would otherwise be entitled to exercise such rights. Stockholders have the power, without the concurrence of the directors, to remove a director from our board of directors with or without cause, by the affirmative vote of a majority of the votes entitled to be cast generally in the election of directors.

Stockholders are entitled to receive a copy of our stockholder list upon request. The list provided by us will include each stockholder’s name, address and telephone number and number of shares of stock owned by each stockholder and will be sent within 10 days of our receipt of the request. The stockholder list will be maintained as part of our books and records and will be available for inspection by any stockholder or the stockholder’s designated agent at our corporate offices upon the request of a stockholder. The stockholder list will be updated at least quarterly to reflect changes in the information contained therein. The copy of the stockholder list will be printed in alphabetical order, on white paper, and in a readily readable type size (in no event smaller than ten-point type). A stockholder requesting a list will be required to pay reasonable costs of postage and duplication. The purposes for which a stockholder may request a copy of the stockholder list include, but are not limited to, matters relating to stockholders’ voting rights, the exercise of stockholder rights under federal proxy laws and any other proper purpose. If the Adviser or our board of directors neglects or refuses to exhibit, produce or mail a copy of our stockholder list as requested, the Adviser or our board of directors, as the case may be, will be liable to any stockholder requesting our stockholder list for the costs, including reasonable attorneys’ fees, incurred by that stockholder for compelling the production of our stockholder list, and for actual damages suffered by any such stockholder by reason of such refusal or neglect. It will be a defense that the actual purpose and reason for the requests for inspection or for a copy of our stockholder list is to secure such list or other information for the purpose of selling our stockholder list or copies thereof, or of using the same for a commercial purpose other than in the interest of the applicant as a stockholder relative to our affairs. We have the right to request that a requesting stockholder represent to us that the list will not be used to pursue commercial interests unrelated to such stockholder’s interest in us. The remedies provided by our charter to stockholders requesting copies of our stockholder list are in addition to, and shall not in any way limit, other remedies available to stockholders under federal law, or the laws of any state.

In addition to the foregoing, once our common stock has been registered under the Exchange Act and we are subject to the SEC’s proxy rules, stockholders will have rights under Rule 14a-7 under the Exchange Act, which provides that, upon the request of a stockholder and the payment of the expenses of the distribution, we are required to distribute specific materials to stockholders in the context of the solicitation of proxies by a stockholder for voting on matters presented to stockholders or, at our option, provide requesting stockholders with a copy of the list of stockholders so that the requesting stockholder may make the distribution of such materials.

Furthermore, pursuant to our charter, any stockholder and any designated representative thereof will be permitted access to our corporate records to which such stockholder is entitled under applicable law at all reasonable times, and may inspect and copy any of them for a reasonable charge. Under Maryland law, stockholders are entitled to

 

202


Table of Contents

inspect and copy only our bylaws, minutes of stockholder proceedings, annual statements of affairs, voting trust agreements and statements of stock and securities issued by us during the period specified by the requesting stockholder, which period may not be longer than 12 months prior to the date of the stockholder’s request. Because our stockholders are entitled to inspect only those corporate records that stockholders are entitled to inspect and copy under Maryland law, our stockholders will not be entitled to inspect and copy the minutes of the meetings of our board of directors, which are records that certain states other than Maryland allow corporate stockholders to inspect and copy. Requests to inspect or copy our corporate records must be made in writing to: J.P. Morgan Real Estate Income Trust, Inc., 277 Park Avenue, 9th Floor, New York, NY 10172. It is the policy of our board of directors to comply with all proper requests for access to our corporate records in conformity with our charter and Maryland law.

Restrictions on Ownership and Transfer

Our charter contains restrictions on the number of shares of our stock that a person or group may own. No person or group may acquire or hold, directly or indirectly through application of constructive ownership rules, in excess of 9.9% in value or number of shares, whichever is more restrictive, of our outstanding common stock or 9.9% in value or number of shares, whichever is more restrictive, of our outstanding stock of all classes or series unless they receive an exemption (prospectively or retroactively) from our board of directors. Subject to certain limitations, our board of directors, in its sole discretion, may exempt a person prospectively or retroactively from, or modify, these limits, subject to such terms, conditions, representations and undertakings as required by our charter and as our board of directors may determine. Our charter provides for, and our board of directors is expected to grant, limited exemptions to certain persons who directly or indirectly own our stock, including directors, officers and stockholders controlled by them or trusts for the benefit of their families.

Our charter further prohibits any person from beneficially or constructively owning shares of our stock that would result in our being “closely held” under Section 856(h) of the Code or otherwise cause us to fail to qualify as a REIT and any person from transferring shares of our stock if the transfer would result in our stock being beneficially owned by fewer than 100 persons. Any person who acquires or intends to acquire shares of our stock that may violate any of these restrictions, or who is the intended transferee of shares of our stock which are transferred to the trust, as described below, is required to give us immediate written notice, or in the case of a proposed or attempted transaction, give at least 15 days prior written notice, and provide us with such information as we may request in order to determine the effect of the transfer on our status as a REIT. The above restrictions will not apply if our board of directors determines that it is no longer in our best interests to continue to qualify as a REIT or that compliance with such restrictions is no longer required for us to qualify as a REIT.

Any attempted transfer of our stock which, if effective, would result in violation of the above limitations, except for a transfer which results in shares being beneficially owned by fewer than 100 persons, in which case such transfer will be void and of no force and effect and the intended transferee will acquire no rights in such shares, will cause the number of shares causing the violation, rounded to the nearest whole share, to be automatically transferred to a trust for the exclusive benefit of one or more charitable beneficiaries designated by us and the proposed transferee will not acquire any rights in the shares. The automatic transfer will be deemed to be effective as of the close of business on the business day, as defined in our charter, prior to the date of the transfer. Shares of our stock held in the trust will be issued and outstanding shares. The proposed transferee will not benefit economically from ownership of any shares of stock held in the trust, will have no rights to dividends and no rights to vote or other rights attributable to the shares of stock held in the trust. The trustee of the trust will have all voting rights and rights to dividends or other distributions with respect to shares held in the trust. These rights will be exercised for the exclusive benefit of the charitable beneficiaries. Any dividend or other distribution paid prior to our discovery that shares of stock have been transferred to the trust will be paid by the recipient to the trustee upon demand. Any dividend or other distribution authorized but unpaid will be paid when due to the trustee. Any dividend or other distribution paid to the trustee will be held in trust for the charitable beneficiaries. Subject to Maryland law, the trustee will have the authority to rescind as void any vote cast by the proposed transferee prior to our discovery that the shares have been transferred to the trust and to recast the vote

 

203


Table of Contents

in accordance with the desires of the trustee acting for the benefit of the charitable beneficiaries. However, if we have already taken irreversible corporate action, then the trustee will not have the authority to rescind and recast the vote.

Within 20 days of receiving notice from us that shares of our stock have been transferred to the trust, the trustee will sell the shares to a person designated by the trustee, whose ownership of the shares will not violate the above ownership limitations. Upon the sale, the interest of the charitable beneficiaries in the shares sold will terminate and the trustee will distribute the net proceeds of the sale to the proposed transferee and to the charitable beneficiaries as follows. The proposed transferee will receive the lesser of (1) the price paid by the proposed transferee for the shares or, if the proposed transferee did not give value for the shares in connection with the event causing the shares to be held in the trust, such as a gift, devise or other similar transaction, the market price, as defined in our charter, of the shares on the day of the event causing the shares to be held in the trust and (2) the price per share received by the trustee from the sale or other disposition of the shares. The trustee may reduce the amount payable to the proposed transferee by the amount of dividends and other distributions which have been paid to the proposed transferee and are owed by the proposed transferee to the trustee. Any net sale proceeds in excess of the amount payable per share to the proposed transferee will be paid immediately to the charitable beneficiaries. If, prior to our discovery that shares of our stock have been transferred to the trust, the shares are sold by the proposed transferee, then the shares will be deemed to have been sold on behalf of the trust and, to the extent that the proposed transferee received an amount for the shares that exceeds the amount he was entitled to receive, the excess will be paid to the trustee upon demand.

In addition, shares of our stock held in the trust will be deemed to have been offered for sale to us, or our designee, at a price per share equal to the lesser of (1) the price per share in the transaction that resulted in the transfer to the trust, or, in the case of a devise or gift, the market price at the time of the devise or gift and (2) the market price on the date we, or our designee, accept the offer. We will have the right to accept the offer until the trustee has sold the shares. Upon a sale to us, the interest of the charitable beneficiaries in the shares sold will terminate and the trustee will distribute the net proceeds of the sale to the proposed transferee. We may reduce the amount payable to the proposed transferee by the amount of dividends and other distributions which have been paid to the proposed transferee and are owed by the proposed transferee to the trustee. We may pay the amount of such reduction to the trustee for the benefit of the charitable beneficiaries.

If the transfer to the trust as described above is not automatically effective for any reason to prevent violation of the above limitations or our failing to qualify as a REIT, then the transfer of the number of shares that otherwise cause any person to violate the above limitations will be void and the intended transferee will acquire no rights in such shares.

All certificates, if any, representing shares of our stock issued in the future will bear a legend referring to the restrictions described above.

Every owner of more than 5% of the outstanding shares of our stock during any taxable year, or such lower percentage as required by the Code or the regulations promulgated thereunder or as otherwise required by our board of directors, within 30 days after the end of each taxable year, is required to give us written notice, stating his or her name and address, the number of shares of each class and series of our stock which he or she beneficially owns and a description of the manner in which the shares are held. Each such owner shall provide us with such additional information as we may request in order to determine the effect, if any, of its beneficial ownership on our status as a REIT and to ensure compliance with the ownership limits. In addition, each stockholder will, upon demand, be required to provide us with such information as we may request in good faith in order to determine our status as a REIT and to comply with the requirements of any taxing authority or governmental authority or any applicable law or regulation or to determine such compliance.

Any subsequent transferee to whom you transfer any of your shares of our stock must also comply with the suitability standards we have established for our stockholders. See “Suitability Standards.”

 

204


Table of Contents

Distribution Policy

We intend to declare distributions based on record dates established by our board of directors and to pay such distributions on a monthly basis commencing with the first full calendar quarter after the commencement of this offering. Our distribution policy will be set by our board of directors and is subject to change based on available cash flows. We cannot guarantee the amount of distributions paid, if any. You will not be entitled to receive a distribution if your shares are repurchased prior to the applicable time of the record date. In connection with a distribution to our stockholders, our board of directors approves a monthly distribution for a certain dollar amount per share for each class of our common stock. We then calculate each stockholder’s specific distribution amount for the month using applicable record and declaration dates, and your distributions begin to accrue on the date you are admitted as a stockholder.

Distributions will be made on all classes of our common stock at the same time. The per share amount of distributions on Class T shares, Class S shares, Class D shares, Class E shares and Class I shares will likely differ because of different class-specific stockholder servicing fees that are deducted from the gross distributions for each share class. We expect to use the “record share” method of determining the per share amount of distributions on shares of each class of our common stock, although our board of directors may choose any other method. The “record share” method is one of several distribution calculation methods for multiple-class funds recommended, but not required, by the American Institute of Certified Public Accountants. Under this method, the amount to be distributed on our common stock will be increased by the sum of all class-specific stockholder servicing fees for such period. Such amount will be divided by the number of shares of our common stock outstanding on the record date. Such per share amount will be reduced for each class of common stock by the per share amount of any class-specific stockholder servicing fees allocable to such class.

We intend to distribute sufficient income so that we satisfy the requirements for qualification as a REIT. In order to qualify as a REIT, we are required to distribute at least 90% of our annual REIT taxable income, determined without regard to the dividends-paid deduction and excluding net capital gains, to our stockholders. See “Material U.S. Federal Income Tax Considerations—Taxation of REITs in General—Requirements for Qualification as a REIT” and “Material U.S. Federal Income Tax Considerations—Annual Distribution Requirements Applicable to REITs.” Generally, income distributed to stockholders will not be taxable to us under the Code if we qualify to be taxed as a REIT.

Distributions will be authorized at the discretion of our board of directors, in accordance with our earnings, cash flows and general financial condition. The discretion of our board of directors will be directed, in substantial part, by its obligation to cause us to comply with the REIT requirements. Because we may receive income from interest or rents at various times during our fiscal year, distributions may not reflect our income earned in that particular distribution period but may be made in anticipation of cash flows which we expect to receive during a later quarter and may be made in advance of actual receipt of funds in an attempt to make distributions relatively uniform. Due to these timing differences, we may be required to borrow money, use proceeds from the issuance of securities (in this offering or subsequent offerings, if any) or sell assets in order to distribute amounts sufficient to satisfy the REIT distribution requirement. We have not established any limit on the amount of proceeds from this offering that may be used to fund distributions other than those limits imposed by Maryland law.

There is no assurance we will pay distributions in any particular amount, if at all. We may fund any distributions from sources other than cash flow from operations, including, without limitation, the sale of or repayment under our assets, borrowings, return of capital or offering proceeds, and we have no limits on the amounts we may pay from such sources. The extent to which we pay distributions from sources other than cash flow from operations will depend on various factors, including the level of participation in our distribution reinvestment plan, the extent to which the Adviser elects to receive its management fee in shares of our common stock or Operating Partnership units and the Special Limited Partner elects to receive distributions on its performance participation interest in Operating Partnership units, how quickly we invest the proceeds from this and any future offering and

 

205


Table of Contents

the performance of our investments, including our real estate-related securities portfolio. Funding distributions from the sales of or repayment under our assets, borrowings or proceeds of this offering will result in us having less funds available to acquire properties or other real estate-related investments. As a result, the return you realize on your investment may be reduced. Doing so may also negatively impact our ability to generate cash flows. Likewise, funding distributions from the sale of additional securities will dilute your interest in us on a percentage basis and may impact the value of your investment especially if we sell these securities at prices less than the price you paid for your shares. We believe the likelihood that we pay distributions from sources other than cash flow from operations will be higher in the early stages of the offering.

Under the MGCL, our board of directors may delegate to a committee of directors the power to fix the amount and other terms of a distribution. In addition, if our board of directors gives general authorization for a distribution and provides for or establishes a method or procedure for determining the maximum amount of the distribution, our board of directors may delegate to one of our officers the power, in accordance with the general authorization, to fix the amount and other terms of the distribution.

Distributions in kind will not be permitted, except for distributions of readily marketable securities, distributions of beneficial interests in a liquidating trust established for our dissolution and the liquidation of our assets in accordance with the terms of our charter or distributions in which (a) our board of directors advises each stockholder of the risks associated with direct ownership of the property, (b) our board of directors offers each stockholder the election of receiving such in-kind distributions, and (c) in-kind distributions are made only to those stockholders that accept such offer. Our stockholders who receive distributions in kind of marketable securities may incur transaction expenses in liquidating the securities.

Distribution Reinvestment Plan

We have adopted a distribution reinvestment plan. Holders of shares of our common stock will have the cash distributions attributable to the shares they own reinvested in additional shares; provided, however, that clients of certain participating broker-dealers that do not permit automatic enrollment in our distribution reinvestment plan) and stockholders that are residents of certain states that do not permit automatic enrollment in our distribution reinvestment plan will automatically receive their distributions in cash unless they elect to participate in our distribution reinvestment plan.

Any cash distributions attributable to the shares of our common stock owned by participants in the distribution reinvestment plan will be immediately reinvested in additional shares of the same class on behalf of the participants on the business day such distribution would have been paid to such stockholder. See “Material U.S. Federal Income Tax Considerations” for information concerning the U.S. federal income tax consequences of participating in the distribution reinvestment plan.

The purchase price for shares of our common stock purchased pursuant to the distribution reinvestment plan will be equal to the transaction price for the applicable class of shares at the time the distribution is payable. Stockholders will not pay upfront selling commissions or dealer manager fees when purchasing shares of our common stock pursuant to the distribution reinvestment plan. The stockholder servicing fees with respect to our Class T shares, Class S shares and Class D shares are calculated based on our NAV for those shares and may reduce the NAV or, alternatively, the distributions payable with respect to shares of each such class, including shares issued in respect of distributions on such shares under the distribution reinvestment plan. Shares acquired under the distribution reinvestment plan will entitle the participant to the same rights and be treated in the same manner as shares purchased in this offering.

We reserve the right to amend any aspect of our distribution reinvestment plan without the consent of our stockholders, provided that notice of any material amendment is sent to participants at least ten business days prior to the effective date of that amendment. In addition, we may suspend the distribution reinvestment plan for any reason at any time upon ten business days’ prior written notice to participants. A stockholder’s participation

 

206


Table of Contents

in the distribution reinvestment plan will be terminated to the extent that a reinvestment of such stockholder’s distributions would cause the percentage ownership or other limitations contained in our charter to be violated. Participants may terminate their participation in the distribution reinvestment plan with ten business days’ prior written notice to us.

Account Statements

Our transfer agent will provide on a quarterly basis to each participant in the distribution reinvestment plan a statement of account describing, as to such participant, (1) the distributions reinvested during the quarter, (2) the number of shares of our common stock purchased during the quarter, (3) the per share purchase price for such shares and (4) the total number of shares of our common stock purchased on behalf of the participant under the plan. On an annual basis, tax information with respect to income earned on shares under the distribution reinvestment plan for the calendar year will be provided to each applicable participant.

Restrictions on Roll-Up Transactions

In accordance with our charter, in connection with any proposed transaction considered a “Roll-up Transaction” involving us and the issuance of securities of an entity that would be created or would survive after the successful completion of the Roll-up Transaction, an appraisal of all of our assets must be obtained from a competent independent appraiser. If the appraisal will be included in a prospectus used to offer the securities of the roll-up entity, the appraisal must be filed with the SEC and the states. The assets will be appraised on a consistent basis, and the appraisal will be based on the evaluation of all relevant information and must indicate the value of the assets as of a date immediately prior to the announcement of the proposed Roll-up Transaction. The appraisal will assume an orderly liquidation of assets over a 12-month period. The terms of the engagement of the independent appraiser must clearly state that the engagement is for our benefit and the benefit of our stockholders. A summary of the appraisal, indicating all material assumptions underlying the appraisal, will be included in a report to stockholders in connection with any proposed Roll-up Transaction.

A “Roll-up Transaction” is a transaction involving the acquisition, merger, conversion or consolidation, directly or indirectly, of us and the issuance of securities of another entity, or a “Roll-up Entity,” that would be created or would survive after the successful completion of such transaction. The term Roll-up Transaction does not include:

 

   

a transaction involving our securities that have been for at least 12 months listed on a national securities exchange; or

 

   

a transaction involving our conversion to a corporate, trust, or association form if, as a consequence of the transaction, there will be no significant adverse change in any of the following: stockholder voting rights; the term of our existence; compensation to the Adviser; or our investment objectives.

In connection with a proposed Roll-up Transaction, the person sponsoring the Roll-up Transaction must offer to common stockholders who vote “no” on the proposal the choice of:

 

   

accepting the securities of a Roll-up Entity offered in the proposed Roll-up Transaction; or

 

   

one of the following:

 

   

remaining as holders of our stock and preserving their interests therein on the same terms and conditions as existed previously; or

 

   

receiving cash in an amount equal to the stockholder’s pro rata share of the appraised value of our net assets.

 

207


Table of Contents

We are prohibited from participating in any proposed Roll-up Transaction:

 

   

that would result in the common stockholders having democracy rights in a Roll-up Entity that are less than those provided in our charter and bylaws and described elsewhere in this prospectus, including rights with respect to the election of directors, the removal of the Adviser, directors or any of their affiliates, any transaction between the Company and the Adviser, the directors or any of their affiliates, annual reports, annual and special meetings, amendment of our charter, and our dissolution;

 

   

that includes provisions that would operate to materially impede or frustrate the accumulation of shares of stock by any purchaser of the securities of the Roll-up Entity, except to the minimum extent necessary to preserve the tax status of the Roll-up Entity, or which would limit the ability of an investor to exercise the voting rights of its securities of the Roll-up Entity on the basis of the number of shares of stock held by that investor;

 

   

in which investor’s rights to access of records of the Roll-up Entity will be less than those provided in the “—Meetings and Special Voting Requirements” section above; or

 

   

in which any of the costs of the Roll-up Transaction would be borne by us if the Roll-up Transaction is rejected by our common stockholders.

 

208


Table of Contents

CERTAIN PROVISIONS OF MARYLAND LAW AND OUR CHARTER AND BYLAWS

The following description of the terms of certain provisions of Maryland law and our charter and bylaws is only a summary. For a complete description, we refer you to the MGCL, our charter and our bylaws. We have filed our charter and bylaws as exhibits to the registration statement of which this prospectus forms a part.

Business Combinations

Under the MGCL, business combinations between a Maryland corporation and an interested stockholder or an affiliate of an interested stockholder are prohibited for five years after the most recent date on which the interested stockholder becomes an interested stockholder. These business combinations include a merger, consolidation, share exchange, or, in circumstances specified in the statute, an asset transfer or issuance or reclassification of equity securities. An interested stockholder is defined as:

 

   

any person who beneficially owns, directly or indirectly, 10.0% or more of the voting power of the corporation’s outstanding voting stock; or

 

   

an affiliate or associate of the corporation who, at any time within the two-year period prior to the date in question, was the beneficial owner, directly or indirectly, of 10.0% or more of the voting power of the then outstanding stock of the corporation.

A person is not an interested stockholder under the statute if the board of directors approved in advance the transaction by which such person otherwise would have become an interested stockholder. However, in approving a transaction, the board of directors may provide that its approval is subject to compliance, at or after the time of approval, with any terms and conditions determined by the board of directors.

After the five-year prohibition, any business combination between the Maryland corporation and an interested stockholder generally must be recommended by the board of directors of the corporation and approved by the affirmative vote of at least:

 

   

80.0% of the votes entitled to be cast by holders of outstanding shares of voting stock of the corporation; and

 

   

two-thirds of the votes entitled to be cast by holders of voting stock of the corporation other than shares of stock held by the interested stockholder with whom or with whose affiliate the business combination is to be effected or held by an affiliate or associate of the interested stockholder.

These super-majority vote requirements do not apply if, among other things, the corporation’s common stockholders receive a minimum price, as defined under Maryland law, for their shares of our common stock and the consideration is received in cash or in the same form as previously paid by the interested stockholder.

The MGCL permits various exemptions from its provisions, including business combinations that are exempted by the board of directors before the time that the interested stockholder becomes an interested stockholder. Our board of directors has adopted a resolution providing that any business combination between us and any other person is exempted from this statute, provided that such business combination is first approved by our board of directors. This resolution, however, may be altered or repealed in whole or in part at any time. If this resolution is repealed or our board of directors fails to first approve the business combination, the statute may discourage others from trying to acquire control of us and increase the difficulty of consummating any offer.

The MGCL provides that control shares of a Maryland corporation acquired in a control share acquisition have no voting rights except to the extent approved by a vote of stockholders entitled to cast two-thirds of the votes entitled to be cast on the matter. Shares of stock owned by the acquiror, by officers or by employees who are directors of the corporation are excluded from shares of stock entitled to vote on the matter. Control shares are voting shares of stock which, if aggregated with all other shares of stock owned by the acquiror or in respect of

 

209


Table of Contents

which the acquiror is able to exercise or direct the exercise of voting power (except solely by virtue of a revocable proxy), would entitle the acquiror to exercise voting power in electing directors within one of the following ranges of voting power:

 

   

one-tenth or more but less than one-third;

 

   

one-third or more but less than a majority; or

 

   

a majority or more of all voting power.

Control shares do not include shares of stock the acquiring person is then entitled to vote as a result of having previously obtained stockholder approval or shares acquired directly from the corporation. A control share acquisition means the acquisition of issued and outstanding control shares, subject to certain exceptions.

A person who has made or proposes to make a control share acquisition may compel our board of directors to call a special meeting of stockholders to be held within 50 days of demand to consider the voting rights of the shares of stock. The right to compel the calling of a special meeting is subject to the satisfaction of certain conditions, including an undertaking to pay the expenses of the meeting. If no request for a meeting is made, the corporation may itself present the question at any stockholders’ meeting.

If voting rights are not approved at the meeting or if the acquiring person does not deliver an acquiring person statement as required by the statute, then the corporation may redeem for fair value any or all of the control shares, except those for which voting rights have previously been approved. The right of the corporation to redeem control shares is subject to certain conditions and limitations. Fair value is determined, without regard to the absence of voting rights for the control shares, as of the date of any meeting of stockholders at which the voting rights of the shares of stock are considered and not approved or, if no such meeting is held, as of the date of the last control share acquisition by the acquiror. If voting rights for control shares are approved at a stockholders’ meeting and the acquiror becomes entitled to vote a majority of the shares of stock entitled to vote, all other stockholders may exercise appraisal rights. The fair value of the shares of stock as determined for purposes of appraisal rights may not be less than the highest price per share paid by the acquiror in the control share acquisition.

The control share acquisition statute does not apply (1) to shares of stock acquired in a merger, consolidation or share exchange if the corporation is a party to the transaction, or (2) to acquisitions approved or exempted by the charter or bylaws of the corporation.

Our bylaws contain a provision exempting from the Control Share Acquisition Act any and all acquisitions of our stock by any person. There can be no assurance that this provision will not be amended or eliminated at any time in the future.

Subtitle 8

Subtitle 8 of Title 3 of the MGCL permits a Maryland corporation with a class of equity securities registered under the Exchange Act and at least three independent directors to elect to be subject, by provision in its charter or bylaws or a resolution of its board of directors and notwithstanding any contrary provision in the charter or bylaws, to any or all of five provisions:

 

   

a classified board of directors;

 

   

a two-thirds vote requirement for removing a director;

 

   

a requirement that the number of directors be fixed only by vote of the directors;

 

   

a requirement that a vacancy on the board of directors be filled only by the remaining directors and for the remainder of the full term of the class of directors in which the vacancy occurred; and

 

   

a majority requirement for the calling of a stockholder-requested special meeting of stockholders.

 

210


Table of Contents

Pursuant to our charter, we have elected that vacancies on our board of directors be filled only by the remaining directors and for the remainder of the full term of the directorship in which the vacancy occurred. Through provisions in our charter and bylaws unrelated to Subtitle 8, we vest in our board of directors the exclusive power to fix the number of directorships, provided that the number is not less than three. We have not elected to be subject to any of the other provisions of Subtitle 8.

Vacancies on Board of Directors; Removal of Directors

Any vacancy on our board of directors may be filled only by a vote of a majority of the remaining directors, even if the remaining directors do not constitute a quorum. Any director elected to fill a vacancy will serve for the remainder of the full term of the directorship in which the vacancy occurred and until a successor is duly elected and qualifies. Our independent directors will choose the nominees to fill vacancies in our independent director positions.

Any director may resign at any time and may be removed with or without cause by our stockholders upon the affirmative vote of stockholders entitled to cast at least a majority of all the votes entitled to be cast generally in the election of directors. The notice of any special meeting called for the purpose of the proposed removal shall indicate that the purpose, or one of the purposes, of the meeting is to determine if the director shall be removed.

Advance Notice of Director Nominations and New Business

Our bylaws provide that with respect to an annual meeting of stockholders, nominations of individuals for election to the board of directors and the proposal of business to be considered by our stockholders may be made only (1) pursuant to our notice of the meeting, (2) by or at the direction of our board of directors or (3) by a stockholder who is a stockholder of record at the record date set by our board of directors for the purpose of determining stockholders entitled to vote at the annual meeting, at the time of giving the advance notice required by the bylaws and at the time of the meeting (and any postponement or adjournment thereof), who is entitled to vote at the meeting in the election of each individual nominated or on such other business and who has complied with the advance notice procedures of the bylaws. With respect to special meetings of stockholders, only the business specified in our notice of the meeting may be brought before the meeting. Nominations of individuals for election to our board of directors at a special meeting may be made only (1) by or at the direction of our board of directors or (2) provided that the meeting has been called for the purpose of electing directors, by a stockholder who is a stockholder of record at the record date set by our board of directors for the purpose of determining stockholders entitled to vote at the special meeting, at the time of giving the advance notice required by the bylaws and at the time of the meeting (and any postponement or adjournment thereof), who is entitled to vote at the meeting in the election of each individual nominated and who has complied with the advance notice provisions of the bylaws.

Tender Offers

Our charter provides that any tender offer made by any person, including any “mini-tender” offer, must comply with the provisions of Regulation 14D of the Exchange Act, including the notice and disclosure requirements. Among other things, the offeror must provide us notice of such tender offer at least ten business days before initiating the tender offer. If a person makes a tender offer that does not comply with such provisions, we may elect to grant tendering stockholders a rescission right with respect to their tendered shares. In addition, the non-complying offeror will be responsible for all of our expenses in connection with that offeror’s noncompliance.

Anti-takeover Effect of Certain Provisions of Maryland Law and of our Charter and Bylaws

The business combination provisions and the control share acquisition provisions of Maryland law, the provision of our charter electing to be subject to a provision of Subtitle 8, the advance notice provisions of our bylaws and the restrictions upon the ownership and transfer of our stock included in our charter could delay, defer or prevent a transaction or a change in control of our company that might involve a premium price for stockholders or otherwise be in their best interests.

 

211


Table of Contents

SUMMARY OF THE OPERATING PARTNERSHIP AGREEMENT

We have summarized the material terms and provisions of the Limited Partnership Agreement of J.P. Morgan REIT Operating Partnership, L.P., which we refer to as the “partnership agreement.”

Management of the Operating Partnership

J.P. Morgan REIT Operating Partnership, L.P. was formed on November 5, 2021 to acquire and hold assets on our behalf.

We intend to hold substantially all of our assets in the Operating Partnership or in subsidiary entities in which the Operating Partnership owns an interest. For purposes of satisfying the asset and gross income tests for qualification as a REIT for U.S. federal income tax purposes, our proportionate share of the assets and income of the Operating Partnership will be deemed to be our assets and income.

We are and expect to continue to be the sole general partner of the Operating Partnership. As of the date of this prospectus, the only limited partners of the Operating Partnership are us, in our capacity as limited partner, and J.P. Morgan REIT Special Limited Partner, L.P., the Special Limited Partner.

As the sole general partner of the Operating Partnership, we have the exclusive power to manage and conduct the business of the Operating Partnership. A general partner is accountable to a limited partnership as a fiduciary and consequently must exercise good faith and integrity in handling partnership affairs. No limited partner of the Operating Partnership may transact business for the Operating Partnership, or participate in management activities or decisions, except as provided in the partnership agreement and as required by applicable law. We may not be removed as general partner by the limited partners. Our board of directors will at all times have oversight and policy-making authority, including responsibility for governance, financial controls, compliance and disclosure with respect to the Operating Partnership. However, pursuant to the Advisory Agreement, we have delegated to the Adviser authority to make decisions related to the management of our and the Operating Partnership’s assets, including sourcing, evaluating and monitoring our investment opportunities and making decisions related to the acquisition, management, financing and disposition of our assets, in accordance with our investment objectives, guidelines, policies and limitations, subject to oversight by our board of directors.

The Special Limited Partner has expressly acknowledged and any future limited partners of the Operating Partnership will expressly acknowledge that we, as general partner, are acting on behalf of the Operating Partnership, ourselves and our stockholders collectively. Neither we nor our board of directors is under any obligation to give priority to the separate interests of the limited partners of the Operating Partnership or our stockholders in deciding whether to cause the Operating Partnership to take or decline to take any actions. If there is a conflict between the interests of our stockholders on the one hand and the Operating Partnership’s limited partners on the other, we will endeavor in good faith to resolve the conflict in a manner not adverse to either our stockholders or the Operating Partnership’s limited partners, provided, however, that for so long as we own a controlling interest in the Operating Partnership, any conflict that cannot be resolved in a manner not adverse to either our stockholders or the Operating Partnership’s limited partners may be resolved in favor of our stockholders. We are not liable under the partnership agreement to the Operating Partnership or to any of its limited partners for monetary damages for losses sustained, liabilities incurred or benefits not derived by such limited partners in connection with such decisions, provided that we have acted in good faith.

The partnership agreement requires that the Operating Partnership be operated in a manner that will enable us to (1) satisfy the requirements for qualification as a REIT for U.S. federal income tax purposes, unless we otherwise cease to qualify as a REIT, (2) avoid any U.S. federal income or excise tax liability and (3) ensure that the Operating Partnership will not be classified as a “publicly traded partnership” that is taxable as a corporation. See “Material U.S. Federal Income Tax Considerations.”

 

212


Table of Contents

Capital Contributions

We intend to contribute the net proceeds from this offering, after payment of fees and expenses attributable to our offering and operations, to the Operating Partnership as capital contributions. However, we will be deemed to have made capital contributions in the amount of the gross offering proceeds received from investors, and the Operating Partnership will be deemed to have simultaneously paid the fees, commissions and other costs associated with this offering and our operations.

If the Operating Partnership requires additional funds at any time in excess of capital contributions made by us, the Operating Partnership may borrow funds from a financial institution or other lenders or we or any of our affiliates may provide such additional funds through loans, purchase of additional partnership interests or otherwise (which we or such affiliates will have the option, but not the obligation, of providing). In addition, the Operating Partnership may admit additional limited partners whose investments may be subject to a different management fee and repurchase limitations if our board of directors concludes in good faith that such admittance is in our best interest.

Limited Partnership Units Generally

Limited partnership units represent an interest as a limited partner in the Operating Partnership. The Operating Partnership may issue additional partnership units and classes of partnership units with rights different from, and superior to, those of limited partnership units of any class, without the consent of the limited partners or our stockholders. Holders of limited partnership units do not have any preemptive rights with respect to the issuance of additional units.

Limited partners of any class do not have the right to participate in the management of the Operating Partnership. Limited partners of any class who do not participate in the management of the Operating Partnership, by virtue of their status as limited partners, generally are not liable for the debts and liabilities of the Operating Partnership beyond the amount of their capital contributions. The voting rights of the limited partners of any class are generally limited to approval of specific types of amendments to the partnership agreement.

Class T Units, Class S Units, Class D Units, Class E Units and Class I Units

Partnership interests in the Operating Partnership, other than the special limited partner interest and general partner interest, are currently divided into five classes of units: Class T units; Class S units; Class D units; Class I units; and Class E units. In general, the Class T units, Class S units, Class D units, Class E units and Class I units are intended to correspond on a one-for-one basis with our Class T shares, Class S shares, Class D shares, Class E shares and Class I shares, respectively. When we receive proceeds from the sale of shares of our common stock, we will contribute such proceeds to the Operating Partnership and receive Operating Partnership units that correspond to the classes of our shares sold.

In general, each Class T unit, Class S unit, Class D unit, Class E unit and Class I unit will share in distributions from the Operating Partnership when such distributions are declared by us, the general partner, which decision will be made in our sole discretion. Upon the Operating Partnership’s liquidation, Class T units, Class S units, Class E units and Class D units will automatically convert to Class I units, in each case in proportion to the NAV per unit of each class, and the resulting Class I units will share on a unit-by-unit basis in the assets of the operating partnership that are available for distribution, after payment of all liabilities, establishment of reserves and after payment of any preferred return owed to holders of any limited partnership preferred units and payment of the portion distributable to the holder of the special limited partner interest. In addition, a portion of the items of income, gain, loss and deduction of the operating partnership for U.S. federal income tax purposes will be allocated to each limited partnership unit, regardless of whether any distributions are made by the Operating Partnership.

 

213


Table of Contents

For each Class T unit, Class S unit, Class D unit, Class E unit or Class I unit, investors generally will be required to contribute money or property, with a net equity value determined by the general partner. Holders of Operating Partnership units will not be obligated to make additional capital contributions to the Operating Partnership. Further, these holders will not have the right to make additional capital contributions to the Operating Partnership or to purchase additional Operating Partnership units without our consent as general partner.

The Adviser may elect to receive its management fee in cash, Class E shares, Class I shares, Class E units or Class I units, and distributions on the Special Limited Partner’s performance participation allocation may be payable in cash, Class E units or Class I units at the election of the Special Limited Partner. See “Compensation—Management Fee” and “—Special Limited Partner Interest” below.

For holders other than us, the Adviser or the Special Limited Partner, after owning an Operating Partnership unit for one year, Operating Partnership unitholders generally may, subject to certain restrictions, exchange Operating Partnership units for a corresponding number of shares of our common stock. The Adviser and the Special Limited Partner may exchange Class I units for a corresponding number of Class I shares at any time. The Adviser and the Special Limited Partner will have the option of exchanging shares of any class of our common stock for a number of shares of any other class with an equivalent aggregate NAV.

Special Limited Partner Interest

So long as the Advisory Agreement has not been terminated (including by means of non-renewal), the Special Limited Partner will hold a performance participation interest in the Operating Partnership that entitles it to receive an allocation from the Operating Partnership equal to 12.5% of the Total Return, subject to a 5% Hurdle Amount and a High Water Mark, with a Catch-Up (each term as defined below). Such allocation will be measured on a calendar year basis, made quarterly and accrued monthly. The performance participation interest is not paid on the Class E Operating Partnership units, and as a result, it is a class-specific expense.

Promptly following the end of each calendar quarter that is not also the end of a calendar year, the Special Limited Partner will be entitled to the Quarterly Allocation as described above calculated in respect of the portion of the year to date. The performance participation allocation that the Special Limited Partner is entitled to receive at the end of each calendar year will be reduced by the cumulative amount of Quarterly Allocations that year. In addition, the distributions payable to the Special Limited Partner with respect to its performance participation with respect to any calendar year, if any, will be reduced (but not below zero) by the amount of any direct or indirect performance fee or incentive allocation we incur as an investor in any JPM-Advised Funds with respect to that calendar year.

Specifically, the Special Limited Partner will be allocated a performance participation in an amount equal to:

 

   

First, if there are Excess Profits, 100% of such Excess Profits until the total amount allocated to the Special Limited Partner equals 12.5% of the sum of (x) the Hurdle Amount for that period and (y) any amount allocated to the Special Limited Partner pursuant to this clause (this is commonly referred to as a “Catch-Up”); and

 

   

Second, to the extent there are remaining Excess Profits, 12.5% of such remaining Excess Profits.

“Total Return” for any period since the end of the prior calendar year shall equal the sum of:

 

  (i)

all distributions accrued or paid (without duplication) on the Class T units, Class S units, Class D units and Class I units (collectively referred to as, the “Performance Participation OP Units”) outstanding at the end of such period since the beginning of the then-current calendar year, plus

 

  (ii)

the change in aggregate NAV of such units since the beginning of the year, before giving effect to (x) changes resulting solely from the proceeds of issuances of Performance Participation OP Units, (y) any allocation/accrual to the performance participation interest and (z) applicable stockholder servicing fee expenses (including any payments made to us for payment of such expenses).

 

214


Table of Contents

For the avoidance of doubt, the calculation of Total Return will (i) include any appreciation or depreciation in the NAV of units issued during the then-current calendar year but (ii) exclude the proceeds from the initial issuance of such units.

“Hurdle Amount” for any period during a calendar year means that amount that results in a 5% annualized internal rate of return on the NAV of the Performance Participation OP Units outstanding at the beginning of the then-current calendar year and all Performance Participation OP Units issued since the beginning of the then-current calendar year, taking into account the timing and amount of all distributions accrued or paid (without duplication) on all such units and all issuances of Performance Participation OP Units over the period and calculated in accordance with recognized industry practices. The ending NAV of the Performance Participation OP Units used in calculating the internal rate of return will be calculated before giving effect to any allocation/accrual to the performance participation interest and applicable stockholder servicing fee expenses, provided that the calculation of the Hurdle Amount for any period will exclude any Performance Participation OP Units repurchased during such period, which units will be subject to the performance participation allocation upon repurchase as described below.

Except as described in Loss Carryforward below, any amount by which Total Return falls below the Hurdle Amount will not be carried forward to subsequent periods.

“Loss Carryforward Amount” shall initially equal zero and shall cumulatively increase by the absolute value of any negative annual Total Return and decrease by any positive annual Total Return, provided that the Loss Carryforward Amount shall at no time be less than zero and provided further that the calculation of the Loss Carryforward Amount will exclude the Total Return related to any Performance Participation Units repurchased during such year, which units will be subject to the performance participation allocation upon repurchase as described below. The effect of the Loss Carryforward Amount is that the recoupment of past annual Total Return losses will offset the positive annual Total Return for purposes of the calculation of the Special Limited Partner’s performance participation. This is referred to as a “High Water Mark.”

The Special Limited Partner will also be allocated a performance participation with respect to all Performance Participation OP Units that are repurchased at the end of any month (in connection with repurchases of our shares in our share repurchase plan) in an amount calculated as described above with the relevant period being the portion of the year for which such unit was outstanding, and proceeds for any such unit repurchase will be reduced by the amount of any such performance participation.

If there is a Quarterly Shortfall, then subsequent distributions of any Quarterly Allocations or year-end performance participation allocations in that calendar year will be reduced by an amount equal to such Quarterly Shortfall, until such time as no Quarterly Shortfall remains. If all or any portion of a Quarterly Shortfall is not applied pursuant to the previous sentence by the end of such calendar year, distributions of any Quarterly Allocations and year-end performance participation allocations in the subsequent four calendar years will be reduced by the Quarterly Shortfall Obligation (e.g., the remaining Quarterly Shortfall plus an annual rate of 5% on the remaining Quarterly Shortfall measured from the first day of the calendar year following the year in which the Quarterly Shortfall arose and compounded quarterly) until such time as no Quarterly Shortfall Obligation remains; provided, that the Special Limited Partner (or its affiliate) may make a full or partial cash payment to reduce the Quarterly Shortfall Obligation at any time; provided, further, that if any Quarterly Shortfall Obligation remains following such subsequent four calendar years, then the Special Limited Partner (or its affiliate) will promptly pay the Operating Partnership the remaining Quarterly Shortfall Obligation in cash.

Distributions on the performance participation interest may be payable in cash, Class E units or Class I units at the election of the Special Limited Partner. If the Special Limited Partner elects to receive such distributions in Class E units or Class I units, the Special Limited Partner may request the Operating Partnership to repurchase such Class E units or Class I units from the Special Limited Partner at a later date. The Operating Partnership will repurchase any such units for cash (at the Special Limited Partner’s election) unless our board of directors

 

215


Table of Contents

determines that any such repurchase for cash would be prohibited by applicable law or the partnership agreement, in which case, such Class E units or Class I units will be repurchased for Class E shares or Class I shares with an aggregate NAV equivalent to the aggregate NAV of such Class E units or Class I units. Any such repurchase requests will not be subject to the Early Repurchase Deduction, but, if such units are redeemed for shares of our common stock, such shares of common stock will be subject to the same repurchase limits that exist under our share repurchase plan.

The NAV of the Operating Partnership calculated on the last trading day of a calendar year shall be the amount against which changes in NAV is measured during the subsequent calendar year. In our first calendar year of operations, the performance participation will be prorated for the portion of the calendar year.

The measurement of the foregoing net assets change is also subject to adjustment by our board of directors to account for any unit dividend, unit split, recapitalization or any other similar change in the Operating Partnership’s capital structure or any distributions made after the commencement of this offering that the board of directors deems to be a return of capital (if such changes are not already reflected in the Operating Partnership’s net assets).

Except as noted above with respect to Quarterly Allocations, the Special Limited Partner will not be obligated to return any portion of performance participation paid based on our subsequent performance.

Changes in the Operating Partnership’s NAV per unit of each class will generally correspond to changes in our NAV per share of the corresponding class of our common stock. Distributions with respect to the performance participation interest are calculated from the Operating Partnership’s Total Return over a calendar year. As a result, the Special Limited Partner may be entitled to receive compensation under the performance participation for a given year even if some of our stockholders who purchased shares during such year experienced a decline in NAV per share. Similarly, stockholders whose shares are repurchased during a given year may have their shares repurchased at a lower NAV per share as a result of an accrual for the estimated performance participation at such time, even if no performance participation allocation for such year are ultimately payable to the Special Limited Partner at the end of such calendar year.

In the event the Advisory Agreement is terminated, the Special Limited Partner will be allocated any accrued performance participation with respect to all Operating Partnership units as of the date of such termination.

Issuance of Additional Limited Partnership Interests

As sole general partner of the Operating Partnership, we will have the ability to cause the Operating Partnership to issue additional limited partnership interests (including Operating Partnership units), preferred partnership interests or convertible securities.

The Operating Partnership allows us to be organized as an UPREIT. A sale of property directly to a REIT is generally a taxable transaction to the selling property owner. In an UPREIT structure, a seller of appreciated property who desires to defer taxable gain on the transfer of such property may, subject to meeting applicable tax requirements, transfer the property to the Operating Partnership in exchange for limited partnership interests (including Operating Partnership units) on a tax-free basis. Being able to offer a seller the opportunity to defer taxation of gain until the seller disposes of its interest in the Operating Partnership may give us a competitive advantage in acquiring desired properties relative to buyers who cannot offer this opportunity.

In addition, investing in the Operating Partnership, rather than in shares of our common stock, may be more attractive to certain institutional or other investors due to their business or tax structure.

 

216


Table of Contents

Transferability of Interests

Without the consent of a majority in interest of the limited partners of the Operating Partnership, other than interests held by us, we may not voluntarily withdraw as the general partner of the Operating Partnership, engage in any merger, consolidation or other business combination or transfer our general partnership interest in the Operating Partnership (except to a wholly owned subsidiary), unless: (1) the transaction in which such withdrawal, business combination or transfer occurs results in the limited partners of the Operating Partnership receiving or having the right to receive an amount of cash, securities or other property equal in value to the amount they would have received if they had exercised their exchange rights immediately prior to such transaction or (2) in the case of a merger or other business combination, the successor entity contributes substantially all of its assets to the Operating Partnership in return for an interest in the Operating Partnership and agrees to assume all obligations of the general partner of the Operating Partnership.

With certain exceptions, the limited partners may not transfer their interests in the Operating Partnership, in whole or in part, without our written consent, as general partner.

Exculpation

We, as general partner, will not be liable to the Operating Partnership or limited partners for errors in judgment or other acts or omissions not amounting to willful misconduct or gross negligence since provision has been made in the partnership agreement for exculpation of the general partner. Therefore, purchasers of interests in the Operating Partnership have a more limited right of action than they would have absent the limitation in the partnership agreement.

Indemnification

The partnership agreement provides for the indemnification of us, as general partner, by the Operating Partnership for liabilities we incur in dealings with third parties on behalf of the Operating Partnership. To the extent that the indemnification provisions purport to include indemnification of liabilities arising under the Securities Act, in the opinion of the SEC, such indemnification is contrary to public policy and therefore unenforceable.

Tax Matters

We are the Operating Partnership’s partnership representative, for purposes of IRS examinations of the Operating Partnership and, as general partner of the Operating Partnership, have the authority to make tax elections under the Code on the Operating Partnership’s behalf.

 

217


Table of Contents

MATERIAL U.S. FEDERAL INCOME TAX CONSIDERATIONS

The following summary describes certain material U.S. federal income tax considerations relating to the ownership of our common stock as of the date hereof by U.S. holders and non-U.S. holders, each as defined below. Except where noted, this summary deals only with common stock held as a capital asset and does not deal with special situations, such as those of dealers in securities or currencies, financial institutions, regulated investment companies, tax-exempt entities (except as described in “—Taxation of Tax-Exempt Holders of Our Common Stock” below), insurance companies, persons holding common stock as a part of a hedging, integrated, conversion or constructive sale transaction or a straddle, traders in securities that elect to use a mark-to-market method of accounting for their securities holdings, persons liable for alternative minimum tax, investors in pass-through entities or U.S. holders of common stock whose “functional currency” is not the U.S. dollar. Furthermore, the discussion below is based upon the provisions of the Code and regulations, rulings and judicial decisions thereunder as of the date hereof, and such authorities may be repealed, revoked or modified, possibly with retroactive effect, so as to result in U.S. federal income tax consequences different from those discussed below. No ruling on the U.S. federal, state, or local tax considerations relevant to our operation or to the purchase, ownership or disposition of our common stock has been requested from the IRS or other tax authority. No assurance can be given that the IRS would not assert, or that a court would not sustain, a position contrary to any of the tax consequences described below. The summary is also based upon the assumption that we and our subsidiaries and affiliated entities will operate in accordance with our and their applicable organizational documents.

The U.S. federal income tax treatment of holders of our common stock depends in some instances on determinations of fact and interpretations of complex provisions of U.S. federal income tax law for which no clear precedent or authority may be available. In addition, the tax consequences to any particular stockholder of holding our common stock will depend on the stockholder’s particular tax circumstances. You are urged to consult your own tax advisors concerning the U.S. federal income tax consequences in light of your particular situation as well as consequences arising under the laws of any other taxing jurisdiction.

The Jobs Act was signed into law on December 22, 2017 and made significant changes to the U.S. federal income tax rules for taxation of individuals and corporations. Most of the changes applicable to individuals are temporary and apply only to taxable years beginning after December 31, 2017 and before January 1, 2026. Further changes to the tax laws, unrelated to the Tax Cuts and Jobs Act, are possible. Prospective stockholders are urged to consult with their tax advisors with respect to the impact of the Tax Cuts and Jobs Act and any other regulatory or administrative developments and proposals and their potential effect on investment in our common stock.

This summary of certain material federal income tax considerations is for general information purposes only and is not tax advice. You are advised to consult your tax advisor regarding the federal, state, local and non-U.S. tax consequences of the purchase, ownership and disposition of our common stock.

Our Taxation as a REIT

We intend to elect to be taxed as a REIT under the Code commencing with our taxable year ended December 31, 2022. We believe that we have been organized and will operate in such a manner as to qualify for taxation as a REIT under the applicable provisions of the Code so long as our board of directors determines that REIT qualification remains in our best interest.

In connection with this offering, Alston & Bird LLP has rendered an opinion dated [            ], 2022, that, commencing with our first taxable year in which we make an election to be taxed as a REIT, we will be organized in conformity with the requirements for qualification as a REIT under the Code, and our proposed method of operation will enable us to meet the requirements for qualification and taxation as a REIT under the Code. Investors should be aware that the opinion of Alston & Bird LLP is based upon customary assumptions, is

 

218


Table of Contents

conditioned upon certain representations made by us as to factual matters, including representations regarding the nature of our assets, income, organizational documents, stockholder ownership, and the present and future conduct of our business and is not be binding upon the IRS or any court. In addition, the opinion of Alston & Bird LLP is based on U.S. federal income tax law governing qualification as a REIT in effect as of the date thereof, which is subject to change either prospectively or retroactively. We have not received, and do not intend to seek, any rulings from the IRS regarding our status as a REIT or our satisfaction of the REIT requirements. The IRS may challenge our status as a REIT, and a court could sustain any such challenge. The sections of the Code and the corresponding regulations that govern the U.S. federal income tax treatment of a REIT and its stockholders are highly technical and complex. The following discussion is qualified in its entirety by the applicable Code provisions, rules and regulations promulgated thereunder, and administrative interpretations thereof.

Taxation of REITs in General

As indicated above, our qualification and taxation as a REIT depends upon our ability to meet, on a continuing basis, various qualification requirements imposed upon REITs by the Code. The material qualification requirements are summarized below under “—Requirements for Qualification as a REIT.” While we intend to operate so that we qualify as a REIT, no assurance can be given that the IRS will not challenge our qualification, or that we will be able to operate in accordance with the REIT requirements in the future. See “—Failure to Qualify.”

Provided that we qualify as a REIT, generally we will be entitled to a deduction for dividends that we pay and therefore will not be subject to U.S. federal corporate income tax on our net taxable income that is currently distributed to our stockholders. This treatment substantially eliminates the “double taxation” at the corporate and stockholder levels that generally results from an investment in a C corporation (i.e., a corporation generally subject to U.S. federal corporate income tax). Double taxation means taxation once at the corporate level when income is earned and once again at the stockholder level when the income is distributed. In general, the income that we generate, to the extent declared as a dividend and subsequently paid to our stockholders, is taxed only at the stockholder level.

If we qualify as a REIT, we will nonetheless be subject to U.S. federal tax in the following circumstances:

 

   

We will pay U.S. federal income tax on our taxable income, including net capital gain, that we do not distribute to stockholders during, or within a specified time after, the calendar year in which the income is earned.

 

   

If we have net income from “prohibited transactions,” which are, in general, sales or other dispositions of property held primarily for sale to customers in the ordinary course of business, other than foreclosure property, such income will be subject to a 100% tax unless we qualify for certain exceptions.

 

   

If we elect to treat property that we acquire in connection with a foreclosure of a mortgage loan or from certain leasehold terminations as “foreclosure property,” we may thereby avoid (a) the 100% tax on gain from a resale of that property (if the sale would otherwise constitute a prohibited transaction) and (b) the inclusion of any income from such property not qualifying for purposes of the gross income tests discussed below, but the income from the sale or operation of the property may be subject to U.S. federal corporate income tax at the highest applicable corporate income tax rate.

 

   

If due to reasonable cause and not willful neglect we fail to satisfy either the 75% gross income test or the 95% gross income test discussed below, but nonetheless maintain our qualification as a REIT because other requirements are met, we will be subject to a 100% tax on the greater of the amount by which we fail the 75% gross income test or the 95% gross income test, multiplied in either case by a fraction intended to reflect our profitability.

 

219


Table of Contents
   

If (1) we fail to satisfy the asset tests discussed below (other than a de minimis failure of the 5% asset test or the 10% vote or value test, as described below under “—Asset Tests”) due to reasonable cause

and not to willful neglect, (2) we dispose of the assets or otherwise comply with such asset tests within six months after the last day of the quarter in which we identify such failure and (3) we file a schedule with the IRS describing the assets that caused such failure, we will pay a tax equal to the greater of $50,000 or the net income from the nonqualifying assets during the period in which we failed to satisfy such asset tests multiplied by the highest corporate income tax rate.

 

   

If we fail to satisfy one or more requirements for REIT qualification, other than the gross income tests and the asset tests, and the failure was due to reasonable cause and not to willful neglect, we will be required to pay a penalty of $50,000 for each such failure.

 

   

We may be required to pay monetary penalties to the IRS in certain circumstances, including if we fail to meet recordkeeping requirements intended to monitor our compliance with rules relating to the composition of a REIT’s stockholders, as described below in “—Requirements for Qualification as a REIT.”

 

   

If we fail to distribute during each calendar year at least the sum of:

 

   

85% of our ordinary income for such calendar year;

 

   

95% of our capital gain net income for such calendar year; and

 

   

any undistributed taxable income from prior taxable years,

we will pay a 4% nondeductible excise tax on the excess of the required distribution over the amount we actually distributed, plus any retained amounts on which income tax has been paid at the corporate level.

 

   

We may elect to retain and pay income tax on our net long-term capital gain. In that case, a U.S. holder would include its proportionate share of our undistributed long-term capital gain (to the extent we make a timely designation of such gain to the stockholder) in its income, and would receive a credit or a refund for its proportionate share of the tax we paid.

 

   

We will be required to pay a 100% tax on any “redetermined rents,” “redetermined deductions,” “excess interest” or “redetermined TRS service income” resulting from non-arm’s length transactions involving our TRS’s.

 

   

If we acquire any assets from a non-REIT C corporation in a carry-over basis transaction, we could be liable for specified tax liabilities inherited from that non-REIT C corporation with respect to that corporation’s “built-in gain” in its assets. Built-in gain is the amount by which an asset’s fair market value exceeds its adjusted tax basis at the time we acquire the asset. Applicable Treasury Regulations, however, allow us to avoid the recognition of gain and the imposition of corporate-level tax with respect to a built-in gain asset acquired in a carryover basis transaction from a non-REIT C corporation unless and until we dispose of that built-in gain asset during the 5-year period following its acquisition, at which time we would recognize, and would be subject to tax at the highest regular corporate rate on, the built-in gain.

In addition, notwithstanding our status as a REIT, we may also have to pay certain state and local income taxes, because not all states and localities treat REITs in the same manner that they are treated for U.S. federal income tax purposes. Moreover, as further described below, any domestic taxable REIT subsidiary in which we own an interest will be subject to U.S. federal corporate income tax on its net income.

Requirements for Qualification as a REIT. The Code defines a REIT as a corporation, trust or association:

 

  (1)

that is managed by one or more trustees or directors;

 

220


Table of Contents
  (2)

the beneficial ownership of which is evidenced by transferable shares, or by transferable certificates of beneficial interest;

 

  (3)

that would be taxable as a domestic corporation, but for its election to be subject to tax as a REIT;

 

  (4)

that is neither a financial institution nor an insurance company subject to certain provisions of the Code;

 

  (5)

the beneficial ownership of which is held by 100 or more persons;

 

  (6)

of which not more than 50% in value of the outstanding shares are owned, directly or indirectly, by five or fewer individuals (as defined in the Code to include certain entities) after applying certain attribution rules;

 

  (7)

that makes an election to be a REIT for the current taxable year or has made such an election for a previous taxable year, which has not been terminated or revoked; and

 

  (8)

that meets other tests described below regarding the nature of its income and assets.

Conditions (1) through (4), inclusive, must be met during the entire taxable year. Condition (5) must be met during at least 335 days of a taxable year of 12 months, or during a proportionate part of a taxable year of less than 12 months other than the first taxable year for which an election to become a REIT is made. Condition (6) must be met during the last half of each taxable year, but neither conditions (5) nor (6) apply to the first taxable year for which an election to be taxed as a REIT is made. We believe that we will achieve and maintain sufficient diversity of ownership to allow us to satisfy conditions (5) and (6) above. In addition, our charter contains restrictions regarding the ownership and transfer of our stock that are intended to assist us in continuing to satisfy the share ownership requirements described in (5) and (6) above. The provisions of our charter restricting the ownership and transfer of our stock are described in “Description of Capital Stock—Restrictions on Ownership and Transfer.” These restrictions, however, may not ensure that we will be able to satisfy these share ownership requirements. If we fail to satisfy these share ownership requirements, we will fail to qualify as a REIT.

If we comply with regulatory rules pursuant to which we are required to send annual letters to holders of our stock requesting information regarding the actual ownership of our stock (as discussed below), and we do not know, or exercising reasonable diligence would not have known, whether we failed to meet requirement (6) above, we will be treated as having met the requirement.

To monitor compliance with the share ownership requirements, we generally are required to maintain records regarding the actual ownership of our shares. To do so, we must demand written statements each year from the record holders of significant percentages of our stock pursuant to which the record holders must disclose the actual owners of the shares (i.e., the persons required to include our dividends in their gross income). We must maintain a list of those persons failing or refusing to comply with this demand as part of our records. We could be subject to monetary penalties if we fail to comply with these record-keeping requirements. If you fail or refuse to comply with the demands, you will be required by Treasury Regulations to submit a statement with your tax return disclosing your actual ownership of our shares and other information. In addition, we must satisfy all relevant filing and other administrative requirements established by the IRS to elect and maintain REIT status, use a calendar year for U.S. federal income tax purposes, and comply with the record keeping requirements of the Code and regulations promulgated thereunder.

Ownership of Partnership Interests. In the case of a REIT that is a partner in an entity that is treated as a partnership for U.S. federal income tax purposes, Treasury Regulations provide that the REIT is deemed to own its proportionate share of the partnership’s assets and to earn its proportionate share of the partnership’s gross income based on its pro rata share of capital interests in the partnership for purposes of the asset and gross income tests applicable to REITs, as described below. However, solely for purposes of the 10% value test described below (see “—Asset Tests”), the determination of a REIT’s interest in a partnership’s assets will be

 

221


Table of Contents

based on the REIT’s proportionate interest in any securities issued by the partnership, excluding for these purposes, certain excluded securities as described in the Code. In addition, the assets and gross income of the partnership generally are deemed to retain the same character in the hands of the REIT. Thus, our proportionate share of the assets and items of income of partnerships in which we own an equity interest is treated as assets and items of income of our company for purposes of applying the REIT requirements described below. Consequently, to the extent that we directly or indirectly hold a preferred or other equity interest in a partnership, the partnership’s assets and operations may affect our ability to qualify as a REIT, even though we may have no control or only limited influence over the partnership.

Disregarded Subsidiaries. If a REIT owns a corporate subsidiary that is a “qualified REIT subsidiary,” the separate existence of that subsidiary is disregarded for U.S. federal income tax purposes. Generally, a qualified REIT subsidiary is a corporation or other entity that otherwise would be treated as a corporation for U.S. federal income tax purposes, other than a taxable REIT subsidiary, all of the stock of which is owned directly or indirectly by the REIT. Other entities that are wholly owned by us, including single member limited liability companies that have not elected to be taxed as corporations for U.S. federal income tax purposes, are also generally disregarded as separate entities for U.S. federal income tax purposes, including for purposes of the gross income and asset tests. All assets, liabilities and items of income, deduction and credit of qualified REIT subsidiaries and disregarded subsidiaries will be treated as assets, liabilities and items of income, deduction and credit of the REIT itself. A qualified REIT subsidiary of ours is not subject to U.S. federal corporate income taxation, although it may be subject to state and local taxation in some states.

In the event that a qualified REIT subsidiary or a disregarded subsidiary ceases to be wholly-owned by us (for example, if any equity interest in the subsidiary is acquired by a person other than us or another disregarded subsidiary of us), the subsidiary’s separate existence would no longer be disregarded for U.S. federal income tax purposes. Instead, it would have multiple owners and would be treated as either a partnership or a taxable corporation. Such an event could, depending on the circumstances, adversely affect our ability to satisfy the various asset and gross income tests applicable to REITs, including the requirement that REITs generally may not own, directly or indirectly, more than 10% of the value or voting power of the outstanding securities of another corporation. See “—Asset Tests” and “—Gross Income Tests.”

Taxable REIT Subsidiaries. A “taxable REIT subsidiary” or “TRS” is an entity that is taxable as a corporation in which we directly or indirectly own stock and that jointly elects with us to be treated as a taxable REIT subsidiary. The separate existence of a taxable REIT subsidiary is not ignored for U.S. federal income tax purposes. Accordingly, a domestic taxable REIT subsidiary generally is subject to U.S. federal corporate income tax on its earnings, which may reduce the cash flow that we and our subsidiaries generate in the aggregate, and may reduce our ability to make distributions to our stockholders. In addition, if a taxable REIT subsidiary owns, directly or indirectly, securities representing 35% or more of the vote or value of a subsidiary corporation, that subsidiary will also be treated as a taxable REIT subsidiary. However, an entity will not qualify as a taxable REIT subsidiary if it directly or indirectly operates or manages a lodging or health care facility or, generally, provides to another person, under a franchise, license or otherwise, rights to any brand name under which any lodging facility or health care facility is operated. We generally may not own more than 10%, as measured by voting power or value, of the securities of a corporation that is not a qualified REIT subsidiary unless we and such corporation elect to treat such corporation as a taxable REIT subsidiary. Overall, no more than 20% of the value of a REIT’s assets may consist of stock or securities of one or more taxable REIT subsidiaries.

Income earned by a taxable REIT subsidiary is not attributable to the REIT for purposes of the gross income tests, and the assets of a taxable REIT subsidiary are not attributable to the REIT for purposes of the asset tests. Rather, the stock issued by a taxable REIT subsidiary to us is an asset in our hands, and we treat dividends paid to us from such taxable REIT subsidiary, if any, as income. This income can affect our gross income and asset tests calculations, as described below. As a result, income that might not be qualifying income for purposes of the gross income tests applicable to REITs could be earned by a taxable REIT subsidiary without affecting our status as a REIT. For example, we may use taxable REIT subsidiaries to perform services or conduct activities

 

222


Table of Contents

that give rise to certain categories of income such as management fees, or to conduct activities that, if conducted by us directly, would be treated in our hands as prohibited transactions.

We will be required to pay a 100% tax on any redetermined rents, redetermined deductions, excess interest and redetermined TRS service income. In general, redetermined rents are rents from real property that are overstated as a result of services furnished by our taxable REIT subsidiary. Redetermined deductions and excess interest generally represent amounts that are deducted by a taxable REIT subsidiary for amounts paid to us that are in excess of the amounts that would have been deducted based on arm’s-length negotiations. Redetermined TRS service income generally means the additional gross income a taxable REIT subsidiary would recognize if it were paid an arm’s length fee for services provided to, or on behalf of, us.

Gross Income Tests

To qualify as a REIT, we must satisfy two gross income requirements, each of which is applied on an annual basis. First, at least 75% of our gross income, excluding gross income from prohibited transactions and certain hedging and foreign currency transactions, for each taxable year generally must be derived directly or indirectly from:

 

   

rents from real property;

 

   

interest on debt secured by mortgages on real property or on interests in real property;

 

   

dividends or other distributions on, and gain from the sale of, stock in other REITs;

 

   

gain from the sale of real property or mortgage loans;

 

   

abatements and refunds of taxes on real property;

 

   

income and gain derived from foreclosure property (as described below);

 

   

amounts (other than amounts the determination of which depends in whole or in part on the income or profits of any person) received or accrued as consideration for entering into agreements (1) to make loans secured by mortgages on real property or on interests in real property or (2) to purchase or lease real property (including interests in real property and interests in mortgages on real property); and

 

   

income from investments in stock or debt instruments attributable to the temporary investment of new capital during the one-year period following our receipt of new capital that we raise through equity offerings or public offerings of debt obligations with at least a five-year term.

Second, at least 95% of our gross income, excluding gross income from prohibited transactions and certain hedging transactions, for each taxable year must be derived from sources that qualify for purposes of the 75% test, and from (1) dividends, (2) interest and (3) gain from the sale or disposition of stock or securities, which need not have any relation to real property.

If we fail to satisfy one or both of the 75% and 95% gross income tests for any taxable year, we may nevertheless qualify as a REIT for that year if we are entitled to relief under the Code. These relief provisions generally will be available if our failure to meet the tests is due to reasonable cause and not due to willful neglect, and we attach a schedule of the sources of our income to our U.S. federal income tax return. It is not possible, however, to state whether in all circumstances we would be entitled to the benefit of these relief provisions. For example, if we fail to satisfy the gross income tests because nonqualifying income that we intentionally recognize exceeds the limits on nonqualifying income, the IRS could conclude that the failure to satisfy the tests was not due to reasonable cause. If these relief provisions are inapplicable to a particular set of circumstances, we will fail to qualify as a REIT. Even if these relief provisions apply, a penalty tax would be imposed based on the amount of nonqualifying income. See “—Taxation of REITs in General.”

 

223


Table of Contents

Gross income from a prohibited transition, i.e., a sale of property that we hold primarily for sale to customers in the ordinary course of business and that does not satisfy a safe harbor under the Code, is excluded from both the numerator and the denominator in both gross income tests. In addition, certain foreign currency gains and income with respect to certain hedging transactions will be excluded from gross income for purposes of one or both of the gross income tests. We will monitor the amount of our nonqualifying income, and we will manage our portfolio to comply at all times with the gross income tests. The following paragraphs discuss some of the specific applications of the gross income tests to us.

Dividends. We may directly or indirectly receive distributions from taxable REIT subsidiaries or other corporations that are not REITs or qualified REIT subsidiaries. These distributions generally are treated as dividend income to the extent of the earnings and profits of the distributing corporation. Our dividend income from the ownership of stock in any corporation (other than any REIT), including any taxable REIT subsidiary, will be qualifying income for purposes of the 95% gross income test, but not the 75% gross income test (unless otherwise attributable to the temporary investment of new capital). Dividends that we receive from any REITs in which we own stock and our gain on the sale of the stock in those REITs will be qualifying income for purposes of both gross income tests. However, if a REIT in which we own stock fails to qualify as a REIT in any year, our income from such REIT would be qualifying income for purposes of the 95% gross income test, but not the 75% gross income test.

Interest. The term “interest,” as defined for purposes of both gross income tests, generally excludes any amount that is based in whole or in part on the income or profits of any person; however, it generally includes the following: (1) an amount that is received or accrued based on a fixed percentage or percentages of receipts or sales, and (2) an amount that is based on the income or profits of a debtor, as long as the debtor derives substantially all of its income from the real property securing the debt by leasing substantially all of its interest in the property, and only to the extent that the amounts received by the debtor would be qualifying “rents from real property” if received directly by a REIT.

Interest on debt secured by mortgages on real property or on interests in real property (including, for this purpose, prepayment penalties, loan assumption fees and late payment charges that are not compensation for services) generally is qualifying income for purposes of the 75% gross income test. However, if the value of personal property securing the loan exceeds 15% of the value of all property securing the loan and the highest principal amount of a loan outstanding during a taxable year exceeds the fair market value of the real property securing the loan as of the date we agreed to originate or acquire the loan, a portion of the interest income from such loan will not be qualifying income for purposes of the 75% gross income test but will be qualifying income for purposes of the 95% gross income test. The portion of the interest income that will not be qualifying income for purposes of the 75% gross income test will be equal to the portion of the principal amount of the loan that is not secured by real property—that is, the amount by which the loan exceeds the value of the real estate that is security for the loan.

We expect that the CMBS and RMBS in which we invest generally will be treated either as interests in a grantor trust or as interests in a real estate mortgage investment conduit (“REMIC”) for U.S. federal income tax purposes and that all interest income from such CMBS and RMBS will be qualifying income for the 95% gross income test. In the case of CMBS and RMBS treated as interests in grantor trusts, we would be treated as owning an undivided beneficial ownership interest in the mortgage loans held by the grantor trust. The interest on such mortgage loans would be qualifying income for purposes of the 75% gross income test to the extent that the obligation is secured by real property, as discussed above. In the case of CMBS and RMBS treated as interests in a REMIC, income derived from REMIC interests will generally be treated as qualifying income for purposes of the 75% and 95% gross income tests. If less than 95% of the assets of the REMIC are real estate assets, however, then only a proportionate part of our interest in the REMIC and income derived from the interest will qualify for purposes of the 75% gross income test. In addition, some REMIC securitizations include imbedded interest swap or cap contracts or other derivative instruments that potentially could produce nonqualifying income for the holder of the related REMIC securities.

 

224


Table of Contents

Interest, original issue discount and market discount income that we receive or accrue from mortgage-related assets generally will be qualifying income for purposes of both gross income tests.

Hedging Transactions. We and our subsidiaries may enter into hedging transactions with respect to one or more of our assets or liabilities. Hedging transactions could take a variety of forms, including interest rate swap agreements, interest rate cap agreements, options, or similar financial instruments. Except to the extent provided by Treasury Regulations, any income from a hedging transaction we enter into (1) in the normal course of our business primarily to manage risk of interest rate or price changes or currency fluctuations with respect to borrowings made or to be made, or ordinary obligations incurred or to be incurred, to acquire or carry real estate assets, which is clearly identified as a hedge along with the risk that it hedges within prescribed time periods specified in Treasury Regulations, (2) primarily to manage risk of currency fluctuations with respect to any item of income or gain that would be qualifying income under the 75% or 95% gross income tests (or any property which generates such income or gain) which is clearly identified as a hedge along with the risk that it hedges within prescribed time periods, or (3) in connection with the effective termination of certain hedging transactions described above will be excluded from gross income for purposes of both the gross income tests. To the extent that we enter into other types of hedging transactions, the income from those transactions is likely to be treated as nonqualifying income for purposes of both of the gross income tests. Moreover, to the extent that a position in a hedging transaction has positive value at any particular point in time, it may be treated as an asset that does not qualify for purposes of the asset tests described below. We intend to structure any hedging transactions in a manner that does not jeopardize our qualification as a REIT. No assurance can be given, however, that our hedging activities will not give rise to income or assets that do not qualify for purposes of the REIT tests, or that our hedging will not adversely affect our ability to satisfy the REIT qualification requirements.

We may conduct some or all of our hedging activities through a taxable REIT subsidiary or other corporate entity, the income of which may be subject to U.S. federal income tax, rather than by participating in the arrangements directly or through pass-through subsidiaries.

Fee Income. Any fee income that we earn will generally not be qualifying income for purposes of either gross income test. We may choose to conduct fee-generating activities in a taxable REIT subsidiary so that such fees will not be included for purposes of the gross income tests.

Rents from Real Property. Rents we receive will qualify as “rents from real property” in satisfying the gross income requirements for a REIT described above only if several conditions described below are met. These conditions relate to the identity of the tenant, the computation of the rent payable, and the nature of the property leased and any services provided in connection with the property. First, the amount of rent must not be based in whole or in part on the income or profits of any person. However, an amount received or accrued generally will not be excluded from rents from real property solely by reason of being based on a fixed percentage or percentages of receipts or sales. Second, rents we receive from a “related party tenant” will not qualify as rents from real property in satisfying the gross income tests unless (1) the tenant is a taxable REIT subsidiary, at least 90% of the property is leased to unrelated tenants, the rent paid by the taxable REIT subsidiary is substantially comparable to the rent paid by the unrelated tenants for comparable space and the rent is not attributable to an increase in rent due to a modification of a lease with a “controlled taxable REIT subsidiary” (i.e., a taxable REIT subsidiary in which we own directly or indirectly more than 50% of the voting power or value of the stock) or (2) the tenant is a subsidiary and special rules applicable to lodging or health care properties apply. A tenant is a related party tenant if the REIT, or an actual or constructive owner of 10% or more of the REIT, actually or constructively owns 10% or more of the tenant. Whether rents paid by a taxable REIT subsidiary are substantially comparable to rents paid by other tenants is determined at the time the lease with the taxable REIT subsidiary is entered into, extended, or modified, if such modification increases the rents due under such lease. Third, if rent attributable to personal property leased in connection with a lease of real property is greater than 15% of the total rent received under the lease, then the portion of rent attributable to the personal property will not qualify as rents from real property. Finally, for rents to qualify as “rents from real property” for purposes of the gross income tests, we are only allowed to provide services that are both usually or “customarily rendered” in

 

225


Table of Contents

connection with the rental of real property and not otherwise considered “rendered to the occupant” of the property. Examples of these permitted services include the provision of light, heat, or other utilities, trash removal and general maintenance of common areas. We may, however, render services to our tenants through an “independent contractor” who is adequately compensated and from whom we do not derive any income if certain requirements are satisfied. We may also own an interest in a taxable REIT subsidiary that provides non-customary services to tenants without tainting our rental income from the related properties.

Even if a REIT furnishes or renders services that are non-customary with respect to a property, if the greater of (1) the amounts received or accrued, directly or indirectly, or deemed received by the REIT with respect to such services, or (2) 150% of our direct cost in furnishing or rendering the services during a taxable year is not more than 1% of all amounts received or accrued, directly or indirectly, by the REIT with respect to the property during the same taxable year, then only the amounts with respect to such non-customary services are not treated as rent for purposes of the gross income tests.

We intend to cause any services that are not usually or “customarily rendered,” or that are for the benefit of a particular tenant in connection with the rental of real property, to be provided through a taxable REIT subsidiary or through an “independent contractor” who is adequately compensated and from which we do not derive revenue, and which meets certain other requirements. However, no assurance can be given that the IRS will concur with our determination as to whether a particular service is usual or customary, or otherwise in this regard. In granting waivers to our Ownership Limits, we believe that we have procedures to enable us to identify and avoid leasing our properties to related party tenants.

Prohibited Transactions Tax. A REIT will incur a 100% tax on the net income derived from any sale or other disposition of property, other than foreclosure property, that the REIT holds primarily for sale to customers in the ordinary course of a trade or business. Whether a REIT holds an asset primarily for sale to customers in the ordinary course of a trade or business depends, however, on the facts and circumstances in effect from time to time, including those related to a particular asset. Nevertheless, we intend to conduct our operations so that no asset that we own (or are treated as owning) will be treated as, or as having been, held for sale to customers, and that a sale of any such asset will not be treated as having been in the ordinary course of our business. We cannot assure you that we will comply with certain safe harbor provisions or that we will avoid owning property that may be characterized as property that we hold primarily for sale to customers in the ordinary course of a trade or business. The 100% tax will not apply to gains from the sale of property that is held through a taxable REIT subsidiary or other taxable corporation, although such income will be subject to tax in the hands of such corporation at regular corporate income tax rates. We intend to structure our activities to avoid prohibited transaction characterization.

Foreclosure Property. Foreclosure property is any real property, including interests in real property, and any personal property incident to such real property:

 

   

that is acquired by a REIT as the result of the REIT having bid in such property at foreclosure, or having otherwise reduced such property to ownership or possession by agreement or process of law, after there was a default or default was imminent on a lease of such property or on indebtedness that such property secured;

 

   

for which the related loan was acquired by the REIT at a time when the default was not imminent or anticipated; and

 

   

for which the REIT makes a proper election to treat the property as foreclosure property.

However, a REIT will not be considered to have foreclosed on a property where the REIT takes control of the property as a mortgagee-in-possession and cannot receive any profit or sustain any loss except as a creditor of the mortgagor.

 

226


Table of Contents

Property generally ceases to be foreclosure property at the end of the third taxable year following the taxable year in which the REIT acquired the property, or longer if an extension is granted by the Secretary of the Treasury. This grace period terminates and foreclosure property ceases to be foreclosure property on the first day:

 

   

on which a lease is entered into for the property that, by its terms, will give rise to income that does not qualify for purposes of the 75% gross income test, or any amount is received or accrued, directly or indirectly, pursuant to a lease entered into on or after such day that will give rise to income that does not qualify for purposes of the 75% gross income test;

 

   

on which any construction takes place on the property, other than completion of a building or any other improvement, if more than 10% of the construction was completed before default became imminent; or

 

   

which is more than 90 days after the day on which the REIT acquired the property and the property is used in a trade or business that is conducted by the REIT, other than through an independent contractor from whom the REIT itself does not derive or receive any income.

We will be subject to tax at the maximum corporate income tax rate on any income from foreclosure property, including gain from the disposition of the foreclosure property, other than income that otherwise would be qualifying income for purposes of the 75% gross income test, less expenses directly connected with the production of that income. However, net income from foreclosure property, including gain from the sale of foreclosure property held for sale in the ordinary course of a trade or business, will qualify for purposes of the 75% and 95% gross income tests. Any gain from the sale of property for which a foreclosure property election has been made will not be subject to the 100% tax on gains from prohibited transactions described above, even if the property would otherwise constitute inventory or dealer property.

Phantom Income. Due to the nature of the assets in which we will invest, we may be required to recognize taxable income from certain assets in advance of our receipt of cash flow from or proceeds from disposition of such assets, and may be required to report taxable income that exceeds the economic income ultimately realized on such assets.

We may acquire debt instruments in the secondary market for less than their face amount. The amount of such discount generally will be treated as “market discount” for U.S. federal income tax purposes. Accrued market discount is reported as income when, and to the extent that, any payment of principal of the debt instrument is made, unless we elect to include accrued market discount in income as it accrues. Principal payments on certain debt instruments may be made monthly, and consequently accrued market discount may have to be included in income each month as if the debt instrument were assured of ultimately being collected in full. If we collect less on the debt instrument than our purchase price plus the market discount we had previously reported as income, we may not be able to benefit from any offsetting loss deductions.

The terms of the debt instruments that we hold may be modified under certain circumstances. These modifications may be considered “significant modifications” for U.S. federal income tax purposes that give rise to a deemed debt-for-debt exchange upon which we may recognize taxable income or gain without a corresponding receipt of cash.

Some of the debt securities that we acquire may have been issued with original issue discount. In general, we will be required to accrue non-de minimis original issue discount based on the constant yield to maturity of such debt securities, and to treat it as taxable income in accordance with applicable U.S. federal income tax rules even though such yield may exceed cash payments, if any, received on such debt instrument.

In addition, in the event that any debt instruments or debt securities acquired by us are delinquent as to mandatory principal and interest payments, or in the event payments with respect to a particular debt instrument are not made when due, we may nonetheless be required to continue to recognize the unpaid interest as taxable income. Similarly, we may be required to accrue interest income with respect to subordinated MBS at the stated rate regardless of whether corresponding cash payments are received.

 

227


Table of Contents

Finally, we may be required under the terms of indebtedness that we incur to use cash received from interest payments to make principal payments on that indebtedness, with the effect of recognizing income but not having a corresponding amount of cash available for distribution to our stockholders.

As a result of these potential timing differences between income recognition or expense deduction and cash receipts or disbursements, there is a risk that we may have taxable income in excess of cash available for distribution. In that event, we may need to borrow funds or take other action to satisfy the REIT distribution requirements for the taxable year in which this “phantom income” is recognized. See “—Annual Distribution Requirements Applicable to REITs.”

Asset Tests

At the close of each quarter of our taxable year, we must satisfy the following tests relating to the nature of our assets:

 

   

At least 75% of the value of our total assets must be represented by the following:

 

   

interests in real property, including leaseholds and options to acquire real property and leaseholds;

 

   

interests in mortgages on real property;

 

   

stock in other REITs and debt instruments issued by publicly offered REITs;

 

   

cash and cash items (including certain receivables);

 

   

government securities;

 

   

investments in stock or debt instruments attributable to the temporary investment of new capital during the one-year period following our receipt of new capital that we raise through equity offerings or public offerings of debt obligations with at least a five-year term; and

 

   

regular or residual interests in a REMIC. However, if less than 95% of the assets of a REMIC consists of assets that are qualifying real estate-related assets under U.S. federal income tax laws, determined as if we held such assets directly, we will be treated as holding directly our proportionate share of the assets of such REMIC.

 

   

Not more than 25% of our total assets may be represented by securities, other than those in the 75% asset class described above.

 

   

Except for securities in taxable REIT subsidiaries and the securities in the 75% asset class described in the first bullet point above, the value of any one issuer’s securities owned by us may not exceed 5% of the value of our total assets.

 

   

Except for securities in taxable REIT subsidiaries and the securities in the 75% asset class described in the first bullet point above, we may not own more than 10% of any one issuer’s outstanding voting securities.

 

   

Except for securities of taxable REIT subsidiaries and the securities in the 75% asset class described in the first bullet point above, we may not own more than 10% of the total value of the outstanding securities of any one issuer, other than securities that qualify for the “straight debt” exception or other exceptions discussed below.

 

   

Not more than 20% of the value of our total assets may be represented by the securities of one or more taxable REIT subsidiaries.

 

   

Not more than 25% of the value of our total assets may be represented by nonqualified publicly offered REIT debt instruments.

 

228


Table of Contents

A debt obligation secured by a mortgage on both real and personal property is treated as a real estate asset for purposes of the 75% asset test, and interest thereon is treated as interest on an obligation secured by real property, if the fair market value of the personal property does not exceed 15% of the fair market value of all property securing the debt even if the loan is not fully secured by real property. If the fair market value of personal property securing the debt exceeds 15% of the fair market value of all property securing the debt and the fair market value of the real property does not equal or exceed the “loan amount” at the time the REIT commits to make or acquire the loan, then a portion of such loan will not be a qualifying real estate asset.

Notwithstanding the general rule, as noted above, that for purposes of the gross income and asset tests we are treated as owning our proportionate share of the underlying assets of a subsidiary partnership, if we hold indebtedness issued by a partnership, the indebtedness will be subject to, and may cause a violation of, the asset tests unless the indebtedness is a qualifying mortgage asset or other conditions are met. Similarly, although stock of another REIT is a qualifying asset for purposes of the asset tests, any non-mortgage debt that is issued by another REIT that is not a publicly offered REIT may not so qualify (although such debt will not be treated as “securities” for purposes of the 10% value test, as explained below).

Securities, for purposes of the asset tests, may include debt we hold from other issuers. However, debt we hold in an issuer that does not qualify for purposes of the 75% asset test will not be taken into account for purposes of the 10% value test if the debt securities meet the straight debt safe harbor. Subject to certain exceptions, debt will meet the “straight debt” safe harbor if the debt is a written unconditional promise to pay on demand or on a specified date a sum certain in money, the debt is not convertible, directly or indirectly, into stock, and the interest rate and the interest payment dates of the debt are not contingent on the profits of any person, the borrower’s discretion or similar factors. In the case of an issuer that is a corporation or a partnership, securities that otherwise would be considered straight debt will not be so considered if we, and any of our “controlled taxable REIT subsidiaries” as defined in the Code, hold any securities of the corporate or partnership issuer that (a) are not straight debt or other excluded securities (prior to the application of this rule), and (b) have an aggregate value greater than 1% of the issuer’s outstanding securities (including, in the case of a partnership issuer, our interest as a partner in the partnership).

In addition to straight debt, the Code provides that certain other securities will not violate the 10% asset test. Such securities include (1) any loan made to an individual or an estate, (2) certain rental agreements pursuant to which one or more payments are to be made in subsequent years (other than agreements between a REIT and certain persons related to the REIT under attribution rules), (3) any obligation to pay rents from real property, (4) securities issued by governmental entities that are not dependent in whole or in part on the profits of (or payments made by) a non-governmental entity, (5) any security (including debt securities) issued by another REIT and (6) any debt instrument issued by a partnership if the partnership’s income is of such a nature that the partnership would satisfy the 75% gross income test described above under “—Gross Income Tests.” In applying the 10% asset test, a debt security issued by a partnership (other than straight debt or any other excluded security) is not taken into account to the extent, if any, of the REIT’s proportionate interest as a partner in that partnership.

Any stock that we hold or acquire in other REITs will be a qualifying asset for purposes of the 75% asset test. However, if a REIT in which we own stock fails to qualify as a REIT in any year, the stock in such REIT will not be a qualifying asset for purposes of the 75% asset test. Instead, we would be subject to the second, third, fourth, and fifth asset tests described above with respect to our investment in such a disqualified REIT. We will also be subject to those assets tests with respect to our investments in any non-REIT C corporations for which we do not make a taxable REIT subsidiary election.

We will monitor the status of our assets for purposes of the various asset tests and will seek to manage our portfolio to comply at all times with such tests. There can be no assurances, however, that we will be successful in this effort. Independent appraisals may not have been obtained to support our conclusions as to the value of our total assets or the value of any particular security or securities. Moreover, the values of some assets may not be susceptible to a precise determination, and values are subject to change in the future. Furthermore, the proper

 

229


Table of Contents

classification of an instrument as debt or equity for U.S. federal income tax purposes may be uncertain in some circumstances, which could affect the application of the asset requirements. Accordingly, there can be no assurance that the IRS will not contend that our interests in our subsidiaries or in the securities of other issuers will not cause a violation of the asset tests.

However, certain relief provisions are available to allow REITs to satisfy the asset requirements or to maintain REIT qualification notwithstanding certain violations of the asset and other requirements. For example, if we failed to satisfy the asset tests at the end of a calendar quarter, such a failure would not cause us to lose our REIT qualification if (1) we satisfied the asset tests at the close of the preceding calendar quarter and (ii) the discrepancy between the value of our assets and the asset requirements was not wholly or partly caused by an acquisition of nonqualifying assets, but instead arose from changes in the relative market values of our assets. If the condition described in (2) were not satisfied, we could nevertheless avoid disqualification by eliminating any discrepancy within 30 days after the close of the calendar quarter in which it arose or by making use of the relief provisions described above.

In the case of de minimis violations of the 10% and 5% asset tests, a REIT may maintain its qualification despite a violation of such requirements if (1) the value of the assets causing the violation does not exceed the lesser of 1% of the REIT’s total assets and $10,000,000 and (2) the REIT either disposes of the assets causing the failure within six months after the last day of the quarter in which it identifies the failure, or the relevant tests are otherwise satisfied within that time frame.

Even if we did not qualify for the foregoing relief provisions, one additional provision allows a REIT that fails one or more of the asset requirements for a particular tax quarter to nevertheless maintain its REIT qualification if (1) the REIT provides the IRS with a description of each asset causing the failure, (2) the failure is due to reasonable cause and not willful neglect, (3) the REIT pays a tax equal to the greater of (a) $50,000 per failure and (b) the product of the net income generated by the assets that caused the failure multiplied by the highest applicable corporate tax rate and (4) the REIT either disposes of the assets causing the failure within six months after the last day of the quarter in which it identifies the failure, or otherwise satisfies the relevant asset tests within that time frame.

Annual Distribution Requirements Applicable to REITs

To qualify for taxation as a REIT, we generally must distribute dividends (other than capital gain dividends) to our stockholders in an amount at least equal to:

 

   

the sum of (1) 90% of our REIT taxable income, computed without regard to the dividends-paid deduction and our net capital gain and (2) 90% of our net income after tax, if any, from foreclosure property; minus

 

   

the excess of the sum of specified items of non-cash income (including original issue discount on our mortgage loans) over 5% of our REIT taxable income, computed without regard to the dividends paid deduction and our net capital gain.

Distributions generally must be made during the taxable year to which they relate. Distributions may be made in the following year in two circumstances. First, if we declare a dividend in October, November or December of any year with a record date in one of these months and pay the dividend in January of the following year, we will be treated as having paid the dividend on December 31 of the year in which the dividend was declared. Second, distributions may be made in the following year if the dividends are declared before we timely file our tax return for the year and if made before the first regular dividend payment made after such declaration. These distributions are taxable to our stockholders in the year in which paid, even though the distributions relate to our prior taxable year for purposes of the 90% distribution requirement. To the extent that we do not distribute all of our net capital gain or we pay dividends equal to at least 90%, but less than 100% of our REIT taxable income, as adjusted, we will be subject to tax on the undistributed amount at regular corporate income tax rates.

 

230


Table of Contents

To the extent that in the future we may have available net operating losses carried forward from prior tax years, such losses may reduce the amount of distributions that we must make in order to comply with the REIT distribution requirements. Such losses, however, (1) generally will not affect the character, in the hands of our stockholders, of any dividends that actually are made as ordinary dividends or capital gains dividends, and (2) cannot be passed through or used by our stockholders.

If we fail to distribute during a calendar year (or, in the case of distributions with declaration and record dates falling in the last three months of the calendar year, by the end of January following such calendar year) at least the sum of (1) 85% of our ordinary income for such year, (2) 95% of our capital gain net income for such year and (3) any undistributed taxable income from prior years, we will be subject to a 4% excise tax on the excess of such required distribution over the sum of (x) the amounts actually distributed (taking into account excess distributions from prior years) and (y) the amounts of income retained on which we have paid corporate income tax.

Although several types of non-cash income are excluded in determining the annual distribution requirement, we will incur corporate income tax and the 4% nondeductible excise tax with respect to those non-cash income items if we do not distribute those items on a current basis. As a result of the foregoing, we may not have sufficient cash to distribute all of our taxable income and thereby avoid corporate income tax and the excise tax imposed on certain undistributed income. In such a situation, we may need to borrow funds or issue additional stock.

We may elect to retain rather than distribute all or a portion of our net capital gains and pay the tax on the gains. In that case, we may elect to have our stockholders include their proportionate share of the undistributed net capital gains in income as long-term capital gains and receive a credit for their share of the tax paid by us. Our stockholders would then increase the adjusted basis of their stock by the difference between (1) the amounts of capital gain dividends that we designated and that they include in their taxable income, minus (2) the tax that we paid on their behalf with respect to that income. For purposes of the 4% excise tax described above, any retained amounts for which we elect this treatment would be treated as having been distributed.

We intend to make timely distributions sufficient to satisfy the distribution requirement. However, it is possible that, from time to time, we may not have sufficient cash or other liquid assets to meet the distribution requirement due to timing differences between the actual receipt of income and actual payment of deductible expenses, and the inclusion of items of income and deduction of expenses by us for U.S. federal income tax purposes. In addition, we may decide to retain our cash, rather than distribute it, in order to repay debt, acquire assets or for other reasons. In the event that such timing differences occur, and in other circumstances, it may be necessary in order to satisfy the distribution requirements to arrange for short-term, or possibly long-term, borrowings, or to pay the dividends in the form of other property (including, for example, shares of our own stock). Under IRS Revenue Procedure 2017-45, as a publicly offered REIT, we may give stockholders a choice, subject to various limits and requirements, of receiving a dividend in cash or in our common stock. As long as at least 20% of the total dividend is available in cash and certain other requirements are satisfied, the IRS will treat the stock distribution as a dividend (to the extent applicable rules treat such distribution as being made out of our earnings and profits).

If our taxable income for a particular year is subsequently determined to have been understated, under some circumstances we may be able to rectify a failure to meet the distribution requirement for a year by paying deficiency dividends to stockholders in a later year, which may be included in our deduction for dividends paid for the earlier year. Thus, we may be able to avoid being taxed on amounts distributed as deficiency dividends. However, we will be required to pay interest based upon the amount of any deduction taken for deficiency dividends.

The Tax Cuts and Jobs Act contains provisions that may change the way that we calculate our REIT taxable income and that our subsidiaries calculate their taxable income. Under the Tax Cuts and Jobs Act, we may have to accrue certain items of income before they would otherwise be taken into income under the Code if they are

 

231


Table of Contents

taken into account in our applicable financial statements. Additionally, the Tax Cuts and Jobs Act limits interest deductions for businesses, whether in corporate or pass-through form, to the sum of the taxpayer’s business interest income for the tax year and 30% of the taxpayer’s adjusted taxable income for the tax year. This limitation could apply to the Operating Partnership and our other subsidiaries. Treasury Regulations define interest expansively to cover various amounts not otherwise treated as interest. This limitation does not apply to an “electing real property trade or business.” One consequence of electing to be an “electing real property trade or business” is that the accelerated expensing rules under the Tax Cuts and Jobs Act will not apply to certain property used in an electing real property trade or business. Finally, under amendments made by the Tax Cuts and Jobs Act to Section 172 of the Code, our deduction for any net operating loss carryforwards arising from losses we incur in taxable years beginning after December 31, 2017 is limited to 80% of our annual REIT taxable income (determined without regard to the deduction for dividends paid), and any unused portion of such losses may not be carried back, but may be carried forward indefinitely.

Like-Kind Exchanges

We may dispose of properties in transactions intended to qualify as like-kind exchanges under the Code. Such like-kind exchanges are intended to result in the deferral of gain for U.S. federal income tax purposes. The failure of any such transaction to qualify as a like-kind exchange could require us to pay U.S. federal income tax, possibly including the 100% prohibited transaction tax, depending on the facts and circumstances surrounding the particular transaction.

Penalty Tax for Non-Arm’s Length Transactions with TRSs

Any redetermined rents, redetermined deductions, excess interest or redetermined TRS service income we generate will be subject to a 100% penalty tax. In general, redetermined rents are rents from real property that are overstated as a result of any services furnished to any of our tenants by a taxable REIT subsidiary, and redetermined deductions and excess interest represent any amounts that are deducted by a taxable REIT subsidiary for amounts paid to us that are in excess of the amounts that would have been deducted based on arm’s length negotiations. Rents that we receive will not constitute redetermined rents if they qualify for certain safe harbor provisions contained in the Code. Redetermined TRS service income is income earned by a taxable REIT subsidiary that is attributable to services provided to us, or on our behalf to any of our tenants, that is less than the amounts that would have been charged based upon arms’-length negotiations.

Record Keeping Requirements

We are required to comply with applicable record keeping requirements. Failure to comply could result in monetary fines. For example, we must request on an annual basis information from certain of our stockholders designed to disclose the actual ownership of our outstanding common stock.

Failure to Qualify

If we fail to satisfy one or more requirements of REIT qualification, other than the income tests or asset tests, we may still retain REIT qualification if the failure is due to reasonable cause and not willful neglect, and we pay a penalty of $50,000 for each failure.

If we fail to qualify for taxation as a REIT in any taxable year and the relief provisions do not apply, we will be subject to tax on our taxable income as a corporation. This would significantly reduce both our cash available for distribution to our stockholders and our earnings. If we fail to qualify as a REIT, we will not be required to make any distributions to stockholders, and any dividends that we distribute will not be deductible by us. Moreover, all distributions to stockholders would be taxable as dividends to the extent of our current and accumulated earnings and profits, whether or not attributable to capital gains of ours. Furthermore, subject to certain limitations in the Code, corporate distributees may be eligible for the dividends received deduction with respect to those distributions,

 

232


Table of Contents

and individual, trust and estate distributees may be eligible for reduced U.S. federal income tax rates on such dividends as “qualified dividend income.” Unless we are entitled to relief under specific statutory provisions, we also will be disqualified from taxation as a REIT for the four taxable years following the year during which qualification was lost.

Tax Aspects of the Operating Partnership and any Subsidiary Partnerships

General. Substantially all of our assets will be held through the Operating Partnership. In addition, the Operating Partnership may hold certain investments indirectly through subsidiary partnerships and limited liability companies which are treated as partnerships or disregarded entities for U.S. federal income tax purposes. In general, entities that are treated as partnerships or disregarded entities for U.S. federal income tax purposes are “pass-through” entities which are not required to pay U.S. federal income tax except as discussed below under “—Entity Classification.” Rather, partners or members of such entities are allocated their shares of the items of income, gain, loss, deduction and credit of the partnership or limited liability company, and are potentially required to pay tax on this income, without regard to whether they receive a distribution from the partnership or limited liability company.

Entity Classification. Our interests in the Operating Partnership and the subsidiary partnerships and limited liability companies involve special tax considerations, including the possibility that the IRS might challenge the status of these entities as partnerships (or disregarded entities), as opposed to associations taxable as corporations for U.S. federal income tax purposes. For example, an entity that would otherwise be classified as a partnership for U.S. federal income tax purposes may nonetheless be taxable as a corporation if it is a “publicly traded partnership” and certain other requirements are met. A partnership or limited liability company would be treated as a publicly traded partnership if its interests are traded on an established securities market or are readily tradable on a secondary market or a substantial equivalent thereof, within the meaning of applicable Treasury Regulations. If the Operating Partnership or a subsidiary partnership or limited liability company were treated as an association rather than as a partnership, it would be taxable as a corporation and would be required to pay corporate income tax on its income. In this situation, the character of our assets and items of gross income would change and could prevent us from qualifying as a REIT. See “—Failure to Qualify” for a discussion of the effects of our failure to meet the asset and income tests. In addition, a change in the tax status of the Operating Partnership, a subsidiary partnership or limited liability company might be treated as a taxable event. If so, we might incur a tax liability without any related cash distributions. We do not anticipate that the Operating Partnership or any subsidiary partnership or limited liability company will be treated as a publicly traded partnership which is taxable as a corporation.

Under the rules for U.S. federal income tax audits of partnerships, such as the Operating Partnership or any subsidiary partnerships or limited liability companies treated as partnerships for U.S. federal income tax purposes, audits are conducted at the entity level. Unless such entity qualifies for and affirmatively elects an alternative procedure, any adjustments to the amount of tax due (including interest and penalties) will be payable by the entity itself. Under an alternative procedure, if elected, a partnership would issue information returns to persons who were partners in the audited year, who would then be required to take such adjustments into account in calculating their own tax liability, and the partnership would not be liable for the adjustments. If any of the Operating Partnership or our subsidiary partnerships or limited liability companies is able to and in fact elects the alternative procedure for a given adjustment, the amount of taxes for which such persons will be liable will be increased by any applicable penalties and a special interest charge. There can be no assurance that any such entities will make such an election for any given adjustment.

Allocations of Income, Gain, Loss and Deduction. A partnership agreement (or, in the case of a limited liability company treated as a partnership for U.S. federal income tax purposes, the limited liability company agreement) will generally determine the allocation of partnership income and loss among partners. Generally, Section 704(b) of the Code and the Treasury Regulations thereunder require that partnership allocations respect the economic arrangement of the partners. If an allocation of partnership income or loss does not comply with the requirements

 

233


Table of Contents

of Section 704(b) of the Code and the Treasury Regulations thereunder, the item subject to the allocation may be reallocated in accordance with the partners’ interests in the partnership. This reallocation will be determined by taking into account all of the facts and circumstances relating to the economic arrangement of the partners with respect to such item. The Operating Partnership’s allocations of taxable income and loss are intended to comply with the requirements of Section 704(b) of the Code and the Treasury Regulations thereunder.

Tax Allocations with Respect to the Properties. Under Section 704(c) of the Code, income, gain, loss and deduction attributable to appreciated or depreciated property that is contributed to a partnership (including a limited liability company treated as a partnership for U.S. federal income tax purposes) in exchange for an interest in the partnership must be allocated in a manner so that the contributing partner is charged with the unrealized gain, or benefits from the unrealized loss, associated with the property at the time of the contribution, as adjusted from time to time. The amount of the unrealized gain or unrealized loss generally is equal to the difference between the fair market value or book value and the adjusted tax basis of the contributed property at the time of contribution (this difference is referred to as a book-tax difference), as adjusted from time to time. These allocations are solely for U.S. federal income tax purposes and do not affect the book capital accounts or other economic or legal arrangements among the partners.

The Operating Partnership’s partnership agreement requires that allocations be made in a manner consistent with Section 704(c) of the Code. Treasury Regulations issued under Section 704(c) of the Code provide partnerships with a choice of several methods of accounting for book-tax differences. Any book-tax differences will be accounted for using any method approved under Section 704(c) of the Code and the applicable Treasury Regulations as chosen by the general partner under the partnership agreement.

Taxation of U.S. Holders of Our Common Stock

U.S. Holder. As used in the remainder of this discussion, the term “U.S. holder” means a beneficial owner of our common stock that is for U.S. federal income tax purposes:

 

   

a citizen or resident of the United States;

 

   

a corporation (or an entity treated as a corporation for U.S. federal income tax purposes) created or organized in or under the laws of the United States, any State thereof or the District of Columbia;

 

   

an estate the income of which is subject to U.S. federal income taxation regardless of its source; or

 

   

a trust if it (1) is subject to the primary supervision of a court within the United States and one or more U.S. persons have the authority to control all substantial decisions of the trust or (2) has a valid election in effect to be treated as a U.S. person.

If a partnership (or an entity treated as a partnership for U.S. federal income tax purposes) holds our common stock, the tax treatment of a partner will generally depend upon the status of the partner and the activities of the partnership. If you are a partner of a partnership holding common stock, you should consult your advisors. A “non-U.S. holder” is a beneficial owner of our common stock that is neither a U.S. holder nor a partnership (or an entity treated as a partnership for U.S. federal income tax purposes).

Distributions Generally. As long as we qualify as a REIT, distributions made by us to our taxable U.S. holders out of our current or accumulated earnings and profits that are not designated as capital gain dividends or “qualified dividend income” will be taken into account by them as ordinary income taxable at ordinary income tax rates and will not qualify for the reduced capital gains rates that currently generally apply to distributions by non-REIT C corporations to certain non-corporate U.S. holders. In determining the extent to which a distribution constitutes a dividend for tax purposes, our earnings and profits will be allocated first to distributions with respect to our preferred stock, if any, and then to our common stock. Corporate stockholders will not be eligible for the dividends- received deduction with respect to these distributions. For taxable years beginning before January 1, 2026, non-corporate U.S. holders generally may deduct up to 20% of “qualified REIT dividends” (i.e.,

 

234


Table of Contents

REIT dividends other than capital gain dividends and portions of REIT dividends designated as qualified dividend income eligible for capital gain tax rates). The overall deduction is limited to 20% of the sum of the taxpayer’s taxable income (less net capital gain) and certain cooperative dividends, subject to further limitations based on taxable income.

Distributions from REITs that are treated as dividends but are not designated as qualified dividend income or capital gain dividends (“qualified REIT dividends”) are treated as ordinary income. Under the Tax Cuts and Jobs Act, non-corporate taxpayers are entitled to a deduction of up to 20% of their qualified REIT dividends. The amount of the deduction may be up to 20% of the amount of the non-corporate U.S. shareholder’s aggregate qualified dividend income, but may be less than 20% of the amount of qualified REIT dividends if the U.S. shareholder has losses from publicly traded partnerships or the U.S. shareholder’s taxable income, not taking into account net capital gain, is less than the amount of the U.S. shareholder’s qualified REIT dividends. In addition, Treasury Regulations under section 199A of the Code impose a minimum holding period for the 20% deduction that was not set forth in the Code. Under the Treasury Regulations, in order for a REIT dividend with respect to a share of REIT stock to be treated as a qualified REIT dividend, the U.S. shareholder (1) must have held the share for more than 45 days during the 91-day period beginning on the date which is 45 days before the date on which such share becomes ex-dividend with respect to such dividend and (2) cannot have been under an obligation to make related payments with respect to positions in substantially similar or related property, e.g., pursuant to a short sale.

Distributions in excess of both current and accumulated earnings and profits will not be taxable to a U.S. holder to the extent that the distributions do not exceed the adjusted basis of the holder’s stock. Rather, such distributions will reduce the adjusted basis of the stock. To the extent that distributions exceed the adjusted basis of a U.S. holder’s stock, the U.S. holder generally must include such distributions in income as long-term capital gain if the shares have been held for more than one year, or short-term capital gain if the shares have been held for one year or less.

Distributions will generally be taxable, if at all, in the year of the distribution. However, if we declare a dividend in October, November or December of any year with a record date in one of these months and pay the dividend in January of the following year, we will be treated as having paid the dividend, and the stockholder will be treated as having received the dividend, on December 31 of the year in which the dividend was declared.

We will be treated as having sufficient earnings and profits to treat as a dividend any distribution we pay up to the amount required to be distributed in order to avoid imposition of the 4% excise tax discussed above. Moreover, any “deficiency dividend” will be treated as an ordinary or capital gain dividend, as the case may be, regardless of our earnings and profits. As a result, U.S. holders may be required to treat certain distributions that would otherwise result in a tax-free return of capital as taxable dividends.

Capital Gain Dividends. We may elect to designate distributions of our net capital gain as “capital gain dividends” to the extent that such distributions do not exceed our actual net capital gain for the taxable year. Capital gain dividends are taxed to U.S. holders of our stock as gain from the sale or exchange of a capital asset held for more than one year. This tax treatment applies regardless of the period during which the stockholders have held their stock. If we designate any portion of a dividend as a capital gain dividend, the amount that will be taxable to the stockholder as capital gain will be indicated to U.S. holders on IRS Form 1099-DIV. Corporate stockholders, however, may be required to treat up to 20% of capital gain dividends as ordinary income. Capital gain dividends are not eligible for the dividends received deduction for corporations.

Instead of paying capital gain dividends, we may elect to require stockholders to include our undistributed net capital gains in their income. If we make such an election, U.S. holders (1) will include in their income as long-term capital gains their proportionate share of such undistributed capital gains and (2) will be deemed to have paid their proportionate share of the tax paid by us on such undistributed capital gains and thereby receive a credit or refund to the extent that the tax paid by us exceeds the U.S. holder’s tax liability on the undistributed

 

235


Table of Contents

capital gain. A U.S. holder of our stock will increase the basis in its stock by the difference between the amount of capital gain included in its income and the amount of tax it is deemed to have paid. A U.S. holder that is a corporation will appropriately adjust its earnings and profits for the retained capital gain in accordance with Treasury Regulations to be prescribed by the IRS. Our earnings and profits will be adjusted appropriately. Alternatively, we could pay tax on such long-term capital gain and not adopt the credit regime discussed therein.

We must classify portions of our designated capital gain dividend into the following categories:

 

   

a 20% gain distribution, which would be taxable to non-corporate U.S. holders of our stock at a federal rate of up to 20%; or

 

   

an unrecaptured Section 1250 gain distribution, which would be taxable to non-corporate U.S. holders of our stock at a maximum rate of 25%.

We must determine the maximum amounts that we may designate as 20% and 25% capital gain dividends by performing the computation required by the Code as if the REIT were an individual whose ordinary income were subject to a marginal tax rate of at least 28%. The IRS currently requires that distributions made to different classes of stock be comprised proportionately of dividends of a particular type.

Qualified Dividend Income. Distributions that are treated as dividends may be taxed at capital gains rates, rather than ordinary income rates, if they are distributed to an individual, trust or estate, are properly designated by us as qualified dividend income and certain other requirements are satisfied. Dividends are eligible to be designated by us as qualified dividend income up to an amount equal to the sum of the qualified dividend income received by us during the year of the distribution from other C corporations such as taxable REIT subsidiaries, our “undistributed” REIT taxable income from the immediately preceding year, and any income attributable to the sale of a built-in gain asset from the immediately preceding year (reduced by any U.S. federal income taxes that we paid with respect to such REIT taxable income and built-in gain).

Dividends that we receive will be treated as qualified dividend income to us if certain criteria are met. The dividends must be received from a domestic corporation (other than a REIT or a regulated investment company) or a qualifying foreign corporation. A foreign corporation generally will be a qualifying foreign corporation if it is incorporated in a possession of the United States, the corporation is eligible for benefits of an income tax treaty with the United States which the Secretary of Treasury determines is satisfactory, or the stock on which the dividend is paid is readily tradable on an established securities market in the United States. However, if a foreign corporation is a foreign personal holding company, a foreign investment company or a passive foreign investment company, then it will not be treated as a qualifying foreign corporation, and the dividends we receive from such an entity would not constitute qualified dividend income.

Furthermore, certain exceptions and special rules apply to determine whether dividends may be treated as qualified dividend income to us. These rules include certain holding requirements that we would have to satisfy with respect to the stock on which the dividend is paid, and special rules with regard to dividends received from regulated investment companies and other REITs.

In addition, even if we designate certain dividends as qualified dividend income to our stockholders, the stockholder will have to meet certain other requirements for the dividend to qualify for taxation at capital gains rates. For example, the stockholder will only be eligible to treat the dividend as qualifying dividend income if the stockholder is taxed at individual rates and meets certain holding requirements. In general, in order to treat a particular dividend as qualified dividend income, a stockholder will be required to hold our stock for more than 60 days during the 121-day period beginning on the date which is 60 days before the date on which the stock becomes ex-dividend.

Other Tax Considerations. To the extent that we have available net operating losses and capital losses carried forward from prior tax years, such losses may reduce the amount of distributions that we must make in order to

 

236


Table of Contents

comply with the REIT distribution requirements. Such losses, however, are not passed through to stockholders and do not offset income of stockholders from other sources, nor would such losses affect the character of any distributions that we make, which are generally subject to tax in the hands of stockholders to the extent that we have current or accumulated earnings and profits.

Sales of Our Common Stock. Upon any taxable sale or other disposition of our common stock (except pursuant to a repurchase by us, as described below), a U.S. holder of our common stock will recognize gain or loss for U.S. federal income tax purposes in an amount equal to the difference between:

 

   

the amount of cash and the fair market value of any property received on such disposition; and

 

   

the U.S. holder’s adjusted basis in such common stock for tax purposes.

Gain or loss will be capital gain or loss if the common stock has been held by the U.S. holder as a capital asset. The applicable tax rate will depend on the holder’s holding period in the asset (generally, if an asset has been held for more than one year, it will produce long-term capital gain) and the holder’s tax bracket.

In general, any loss upon a sale or exchange of our common stock by a U.S. holder who has held such stock for six months or less (after applying certain holding period rules) will be treated as a long-term capital loss, but only to the extent of distributions from us received by such U.S. holder that are required to be treated by such U.S. holder as long-term capital gains.

Repurchases of Our Common Stock. A repurchase of our common stock will be treated as a distribution in exchange for the repurchased shares and taxed in the same manner as any other taxable sale or other disposition of our common stock discussed above, provided that the repurchase satisfies one of the tests enabling the repurchase to be treated as a sale or exchange. A repurchase will generally be treated as a sale or exchange if it (1) results in a complete termination of the holder’s interest in our common stock, (2) results in a substantially disproportionate redemption with respect to the holder, or (3) is not essentially equivalent to a dividend with respect to the holder. In determining whether any of these tests has been met, common stock actually owned, as well as common stock considered to be owned by the holder by reason of certain constructive ownership rules set forth in Section 318 of the Code, generally must be taken into account. The sale of common stock pursuant to a repurchase generally will result in a “substantially disproportionate” redemption with respect to a holder if the percentage of our then outstanding voting stock owned by the holder immediately after the sale is less than 80% of the percentage of our voting stock owned by the holder determined immediately before the sale. The sale of common stock pursuant to a repurchase generally will be treated as not “essentially equivalent to a dividend” with respect to a holder if the reduction in the holder’s proportionate interest in our stock as a result of our repurchase constitutes a “meaningful reduction” of such holder’s interest.

A repurchase that does not qualify as an exchange under such tests will constitute a dividend equivalent repurchase that is taxed in the same manner as regular distributions, as described above under “—Distributions Generally.” In addition, although guidance is sparse, the IRS could take the position that a holder who does not participate in any repurchase treated as a dividend should be treated as receiving a constructive distribution of our common stock taxable as a dividend in the amount of their increased percentage ownership of our common stock as a result of the repurchase, even though the holder did not actually receive cash or other property as a result of the repurchase.

Passive Activity Losses, Excess Business Losses and Investment Interest Limitation. Dividends that we distribute and gains arising from the disposition of our common stock by a U.S. holder will not be treated as passive activity income, and therefore U.S. holders will not be able to apply any “passive activity losses” against such income. Similarly, for taxable years beginning after December 31, 2020 but before January 1, 2027, non-corporate U.S. holders cannot apply “excess business losses” against dividends that we distribute and gains arising from the disposition of our common stock. Dividends paid by us, to the extent they do not constitute a return of capital, will generally be treated as investment income for purposes of the investment income limitation on the deduction of the investment interest.

 

237


Table of Contents

Medicare Tax. Certain U.S. holders, including individuals and estates and trusts, are subject to an additional 3.8% Medicare tax on all or a portion of their “net investment income,” which includes net gain from a sale or exchange of common stock and income from dividends paid on common stock. U.S. holders are urged to consult their own tax advisors regarding the Medicare tax. The 20% deduction for qualified REIT dividends is not taken into account in computing net investment income.

Taxation of Non-U.S. Holders of Our Common Stock

The rules governing the U.S. federal income taxation of non-U.S. holders are complex. This section is only a summary of such rules. We urge non-U.S. holders to consult their own tax advisors to determine the impact of federal, state and local income tax laws on ownership of the common stock, including any reporting requirements.

Distributions. Distributions by us to a non-U.S. holder on our common stock that are neither attributable to gain from sales or exchanges by us of “United States real property interests” as defined in Section 897 of the Code nor designated by us as capital gains dividends will be treated as dividends of ordinary income to the extent that they are made out of our current or accumulated earnings and profits. These distributions generally will be subject to U.S. federal income tax on a gross basis at a rate of 30%, or a lower rate as may be specified under an applicable income tax treaty, unless the dividends are treated as effectively connected with the conduct by the non-U.S. holder of a trade or business within the United States. Under some treaties, however, lower rates generally applicable to dividends do not apply to dividends from REITs. Further, reduced treaty rates are not available to the extent the income allocated to the non-U.S. holder is excess inclusion income. Dividends that are effectively connected with the non-U.S. holder’s conduct of a trade or business within the United States (and, if required by an applicable income tax treaty, are attributable to a U.S. permanent establishment) will be subject to tax on a net basis, that is, after allowance for deductions, at graduated rates, in the same manner as U.S. holders are taxed with respect to these dividends, and are generally not subject to withholding. Applicable certification and disclosure requirements must be satisfied to be exempt from withholding under the effectively connected income exception. Any dividends received by a corporate non-U.S. holder that is engaged in a trade or business within the United States may also be subject to an additional branch profits tax at a 30% rate, or lower applicable treaty rate.

A non-U.S. holder of our common stock who wishes to claim the benefit of an applicable treaty rate and avoid backup withholding, as discussed below, for our ordinary dividends will be required (1) to complete the applicable IRS Form W-8 and certify under penalty of perjury that such holder is not a U.S. person as defined under the Code and is eligible for treaty benefits or (2) if our common stock is held through certain foreign intermediaries, to satisfy the relevant certification requirements of applicable Treasury Regulations. Special certification and other requirements apply to certain non-U.S. holders that are pass-through entities rather than corporations or individuals.

A non-U.S. holder of our common stock eligible for a reduced rate of U.S. withholding tax pursuant to an income tax treaty may obtain a refund of any excess amounts withheld by timely filing an appropriate claim for refund with the IRS.

Distributions in excess of our current or accumulated earnings and profits that do not exceed the adjusted basis of the non-U.S. holder in its common stock will reduce the non-U.S. holder’s adjusted basis in its common stock and will not be subject to U.S. federal income tax. Distributions in excess of current and accumulated earnings and profits that do exceed the adjusted basis of the non-U.S. holder in its common stock will be treated as gain from the sale of its stock, the tax treatment of which is described below under “—Sales of Our Common Stock.” Because we generally cannot determine at the time we make a distribution whether or not the distribution will exceed our current and accumulated earnings and profits, we normally will withhold tax on the entire amount of any distribution at the same rate as we would withhold on a dividend.

 

238


Table of Contents

We would be required to withhold at least 15% of any distribution to a non-U.S. holder in excess of our current and accumulated earnings and profits if our common stock constitutes a U.S. real property interest with respect to such non-U.S. holder, as described below under “—Sales of Our Common Stock.” This withholding would apply even if a lower treaty rate otherwise applies or the non-U.S. holder is not liable for tax on the receipt of that distribution. However, a non-U.S. holder may seek a refund of these amounts from the IRS if the non-U.S. holder’s U.S. tax liability with respect to the distribution is less than the amount withheld.

Distributions to a non-U.S. holder that are designated by us at the time of the distribution as capital gain dividends, other than those arising from the disposition of a U.S. real property interest, generally should not be subject to U.S. federal income taxation unless:

 

   

The investment in the common stock is effectively connected with the non-U.S. holder’s conduct of a trade or business in the United States (and, if required by an applicable income tax treaty, is attributable to a U.S. permanent establishment of the non-U.S. holder), in which case the non-U.S. holder will generally be subject to the same treatment as U.S. holders with respect to any gain, except that a holder that is a foreign corporation also may be subject to the 30% branch profits tax, as discussed above; or

 

   

The non-U.S. holder is an individual who is present in the United States for 183 days or more during the taxable year of the distribution and has a “tax home” in the United States, in which case the individual will be subject to a 30% tax on the individual’s capital gains.

Under FIRPTA, distributions to a non-U.S. holder that are attributable to gain from sales or exchanges by us of U.S. real property interests, whether or not designated as capital gain dividends, will cause the non-U.S. holder to be treated as recognizing gain that is income effectively connected with the conduct of a trade or business in the United States. Non-U.S. holders will be taxed on this gain at the same rates applicable to U.S. holders, subject to a special alternative minimum tax in the case of nonresident alien individuals. Also, this gain may be subject to a 30% (or lower applicable treaty rate) branch profits tax in the hands of a non-U.S. holder that is a corporation. A distribution is not attributable to a U.S. real property interest if we held an interest in the underlying asset solely as a creditor.

We will be required to withhold and remit to the IRS the highest rate of U.S. federal corporate income tax on any distributions to non-U.S. holders that are designated as capital gain dividends, or, if greater, the highest rate of U.S. federal income tax applicable to each non-U.S. holder, based on the status of such holder, of a distribution that could have been designated as a capital gain dividend, in each case attributable to sales of U.S. real property interests. Distributions can be designated as capital gain dividends to the extent of our net capital gain for the taxable year of the distribution. The amount withheld, which for individual non-U.S. holders may exceed the actual tax liability, is creditable against the non-U.S. holder’s U.S. federal income tax liability.

However, the FIRPTA withholding tax would not apply to any capital gain dividend with respect to (1) any class of our stock which is “regularly traded” on an established securities market located in the United States if the non-U.S. holder did not own more than 10% of such class of stock at any time during the one-year period ending on the date of such dividend or (2) a “qualified shareholder” or a “qualified foreign pension fund,” as defined in the Code. Instead, any such capital gain dividend would be treated as a distribution subject to the rules discussed above under “—Distributions.” Also, the branch profits tax would not apply to such a distribution. However, it is not anticipated that our common stock will be “regularly traded” on an established securities market.

Although the law is not clear on the matter, it appears that amounts we designate as undistributed capital gains in respect of the stock held by U.S. holders generally should be treated with respect to non-U.S. holders in the same manner as actual distributions by us of capital gain dividends. Under that approach, the non-U.S. holders would be able to offset as a credit against their U.S. federal income tax liability resulting therefrom their proportionate share of the tax paid by us on the undistributed capital gains, and to receive from the IRS a refund to the extent that their proportionate share of this tax paid by us were to exceed their actual U.S. federal income tax liability. If

 

239


Table of Contents

we were to designate a portion of our net capital gain as undistributed capital gain, a non-U.S. holder is urged to consult its tax advisor regarding the taxation of such undistributed capital gain.

Sales of Our Common Stock. Subject to the discussion below under “—Repurchases of Our Common Stock,” gain recognized by a non-U.S. holder upon the sale or exchange of our stock generally would not be subject to U.S. taxation unless:

 

   

the investment in our common stock is effectively connected with the non-U.S. holder’s conduct of a trade or business in the United States (and, if required by an applicable income tax treaty, is attributable to a U.S. permanent establishment of the non-U.S. holder), in which case the non-U.S. holder will be subject to the same treatment as domestic holders with respect to any gain;

 

   

the non-U.S. holder is a nonresident alien individual who is present in the United States for 183 days or more during the taxable year and has a tax home in the United States, in which case the nonresident alien individual will be subject to a 30% tax on the individual’s net capital gains for the taxable year; or

 

   

the non-U.S. holder is not a “qualified shareholder” or a “qualified foreign pension fund” (each as defined in the Code) and our common stock constitutes a U.S. real property interest within the meaning of FIRPTA, as described below.

We anticipate that our common stock will constitute a U.S. real property interest within the meaning of FIRPTA unless we are a domestically-controlled REIT. We will be a domestically-controlled REIT if, at all times during a specified testing period, less than 50% in value of our stock is held directly or indirectly by non-U.S. holders. No assurance can be given, however, that we are or will be a domestically-controlled REIT.

Even if we were not a domestically-controlled REIT, a sale of common stock by a non-U.S. holder would nevertheless not be subject to taxation under FIRPTA as a sale of a U.S. real property interest if:

 

   

our common stock were “regularly traded” on an established securities market within the meaning of applicable Treasury Regulations; and

 

   

the non-U.S. holder did not actually, or constructively under specified attribution rules under the Code, own more than 10% of our common stock at any time during the shorter of the five-year period preceding the disposition or the holder’s holding period.

However, it is not anticipated that our common stock will be “regularly traded” on an established securities market. If gain on the sale or exchange of our common stock were subject to taxation under FIRPTA, the non-U.S. holder would be subject to regular U.S. income tax with respect to any gain in the same manner as a taxable U.S. holder, subject to a special alternative minimum tax in the case of nonresident alien individuals. In such a case, under FIRPTA the purchaser of common stock from a non-U.S. holder may be required to withhold 15% of the purchase price and remit this amount to the IRS.

Qualified Shareholders. Generally, a “qualified shareholder” (as defined in the Code) who holds our common stock directly or indirectly (through one or more partnerships) will not be subject to FIRPTA withholding on distributions by us or dispositions of our common stock. While a qualified shareholder will not be subject to FIRPTA withholding on distributions by us or dispositions of our common stock, certain investors of a qualified shareholder (i.e., non-U.S. persons who hold interests in the qualified shareholder (other than interests solely as a creditor), and hold more than 10% of our common stock (whether or not by reason of the investor’s ownership in the qualified shareholder)) may be subject to FIRPTA tax and FIRPTA withholding.

Qualified Foreign Pension Funds. Generally, a “qualified foreign pension fund” (as defined in the Code) (or an entity all of the interests of which are held by a qualified foreign pension fund) who holds our common stock directly or indirectly (through one or more partnerships) will not be subject to tax under FIRPTA or to FIRPTA withholding on distributions by us or dispositions of our common stock.

 

240


Table of Contents

We urge non-U.S. holders to consult their own tax advisers to determine their eligibility for exemption from FIRPTA withholding and their qualification as a qualified shareholder or a qualified foreign pension fund.

Repurchases of Our Common Stock. A repurchase of our common stock that is not treated as a sale or exchange will be taxed in the same manner as regular distributions under the rules described above. See “—Taxation of Non-U.S. Holders of Our Common Stock—Repurchases of Our Common Stock” for a discussion of when a redemption will be treated as a sale or exchange and related matters. A repurchase of our common stock generally will be subject to tax under FIRPTA to the extent that our common stock is a U.S. real property interest and the non-U.S. holder recognizes gain or the distribution in the repurchase is attributable to gains from our dispositions of U.S. real property interests. To the extent the distribution is not attributable to gains from our dispositions of U.S. real property interests, the excess of the amount of money received in the repurchase over the non-U.S. holder’s basis in the repurchased shares will be treated in the manner described above under “—Sales of Our Common Stock.” The IRS has released an official notice stating that repurchase payments may be attributable to gains from dispositions of U.S. real property interests (except when the 10% publicly traded exception would apply), but has not provided any guidance to determine when and what portion of a repurchase payment is a distribution that is attributable to gains from our dispositions of U.S. real property interests. Due to the uncertainty, we may withhold at the top corporate income tax rate from all or a portion of repurchase payments to non-U.S. holders other than qualified shareholders or qualified foreign pension funds. To the extent the amount of tax we withhold exceeds the amount of a non-U.S. holder’s U.S. federal income tax liability, the non-U.S. holder may file a U.S. federal income tax return and claim a refund.

U.S. Federal Income Tax Returns. If a non-U.S. holder is subject to taxation under FIRPTA on proceeds from the sale of our common stock or on distributions we make, the non-U.S. holder will be required to file a U.S. federal income tax return. Prospective non-U.S. holders are urged to consult their tax advisors to determine the impact of U.S. federal, state, local and foreign income tax laws on their ownership of our common stock, including any reporting requirements.

FATCA Withholding Requirements

Under Sections 1471 through 1474 of the Code (such Sections commonly referred to as “FATCA”), a 30% U.S. federal withholding tax may apply to any dividends that we pay to (1) a “foreign financial institution” (as specifically defined in the Code) which does not provide sufficient documentation, typically on IRS Form W-8BEN-E, evidencing either (x) an exemption from FATCA, or (y) its compliance (or deemed compliance) with FATCA (which may alternatively be in the form of compliance with an intergovernmental agreement with the United States) in a manner that avoids withholding, or (2) a “non-financial foreign entity” (as specifically defined in the Code) which does not provide sufficient documentation, typically on IRS Form W-8BEN-E, evidencing either (x) an exemption from FATCA, or (y) adequate information regarding certain substantial U.S. beneficial owners of such entity (if any). If a dividend payment is both subject to withholding under FATCA and subject to withholding tax discussed above, the withholding under FATCA may be credited against, and therefore reduce, such other withholding tax. While withholding under FATCA would also have applied to payments of gross proceeds from the disposition of stock after December 31, 2018, proposed Treasury Regulations eliminate FATCA withholding on gross proceeds payments. Taxpayers generally may rely on these proposed Treasury Regulations until final Treasury Regulations are issued. Non-U.S. holders should consult their tax advisors to determine the applicability of this legislation in light of their individual circumstances.

Taxation of Tax-Exempt Holders of Our Common Stock

Provided that a tax-exempt holder has not held its common stock as “debt-financed property” within the meaning of the Code and our shares of stock are not being used in an unrelated trade or business, dividend income from us generally will not be unrelated business taxable income (“UBTI”) to a tax-exempt holder. Similarly, income from

 

241


Table of Contents

the sale of our common stock will not constitute UBTI unless the tax-exempt holder has held its common stock as debt-financed property within the meaning of the Code or has used the common stock in a trade or business.

Further, for a tax-exempt holder that is a social club, voluntary employee benefit association, supplemental unemployment benefit trust or qualified group legal services plan exempt from U.S. federal income taxation under Sections 501(c)(7), (c)(9), (c)(17) and (c)(20) of the Code, respectively, or a single parent title-holding corporation exempt under Section 501(c)(2) the income of which is payable to any of the aforementioned tax-exempt organizations, income from an investment in our common stock will constitute UBTI unless the organization properly sets aside or reserves such amounts for purposes specified in the Code. These tax-exempt holders should consult their own tax advisors concerning these “set aside” and reserve requirements.

Notwithstanding the above, however, a portion of the dividends paid by a “pension-held REIT” are treated as UBTI as to any trust which is described in Section 401(a) of the Code, is tax-exempt under Section 501(a) of the Code, and holds more than 10%, by value, of the interests in the REIT. Tax-exempt pension funds that are described in Section 401(a) of the Code are referred to below as “pension trusts.”

A REIT is a “pension-held REIT” if it meets the following two tests:

 

   

it would not have qualified as a REIT but for Section 856(h)(3) of the Code, which provides that stock owned by pension trusts will be treated, for purposes of determining whether the REIT is closely held, as owned by the beneficiaries of the trust rather than by the trust itself; and

 

   

either (1) at least one pension trust holds more than 25% of the value of the interests in the REIT, or (2) a group of pension trusts each individually holding more than 10% of the value of the REIT’s stock, collectively owns more than 50% of the value of the REIT’s stock.

The percentage of any REIT dividend from a “pension-held REIT” that is treated as UBTI is equal to the ratio of the UBTI earned by the REIT, treating the REIT as if it were a pension trust and therefore subject to tax on UBTI, to the total gross income of the REIT. An exception applies where the percentage is less than 5% for any year, in which case none of the dividends would be treated as UBTI. The provisions requiring pension trusts to treat a portion of REIT distributions as UBTI will not apply if the REIT is not a “pension-held REIT” (for example, if the REIT is able to satisfy the “not closely held requirement” without relying on the “look through” exception with respect to pension trusts). Because of our charter’s restrictions on the number of shares of our stock that a person may own, we do not anticipate that we will become a “pension-held REIT.”

Distribution Reinvestment Plan

Holders who participate in the distribution reinvestment plan will recognize taxable income in the amount they would have received had they elected not to participate, even though they receive no cash. These deemed distributions will be treated as actual distributions from us to the participating holders and will retain the character and U.S. federal income tax consequences applicable to all distributions. Stock received under the plan will have a holding period beginning with the day after purchase, and a U.S. federal income tax basis equal to its cost, which is the gross amount of the deemed distribution.

Backup Withholding Tax and Information Reporting

U.S. Holders of Common Stock. In general, information-reporting requirements will apply to payments of dividends and proceeds of the sale of our common stock held by U.S. holders, unless such U.S. holder is an exempt recipient. A backup withholding tax may apply to such payments if such U.S. holder fails to provide a taxpayer identification number or certification of other exempt status or fails to report in full dividend or interest income. In addition, we may be required to withhold a portion of capital gain distributions to any U.S. holders who fail to certify their U.S. status to us. Any amounts withheld under the backup withholding rules will be allowed as a credit against your U.S. federal income tax liability, provided that the required information is timely furnished to the IRS.

 

242


Table of Contents

Brokers that are required to report the gross proceeds from a sale of our common stock on IRS Form 1099-B will also be required to report the customer’s adjusted basis in the common stock sold and whether any gain or loss with respect to such stock is long-term or short-term. In some cases, there may be alternative methods of determining the basis in the common stock sold, in which case your broker will apply a default method of its choosing if you do not indicate which method you choose to have applied. U.S. holders should consult their own tax advisors regarding these reporting requirements and their election options.

Non-U.S. Holders of Our Common Stock. We must report annually to the IRS and to each non-U.S. holder the amount of dividends paid to such holder and the tax withheld with respect to such dividends, regardless of whether withholding was required. Copies of the information returns reporting such dividends and withholding may also be made available to the tax authorities in the country in which the non-U.S. holder resides under the provisions of an applicable income tax treaty.

A non-U.S. holder will be subject to backup withholding for dividends paid to such holder unless such holder certifies under penalty of perjury that it is a non-U.S. holder (and the payor does not have actual knowledge or reason to know that such holder is a “United States person” as defined under the Code), or such holder otherwise establishes an exemption.

Information reporting and, depending on the circumstances, backup withholding will apply to the proceeds of a sale of our common stock within the United States or conducted through certain U.S.-related financial intermediaries, unless the beneficial owner certifies under penalty of perjury that it is a non-U.S. holder (and the payor does not have actual knowledge or reason to know that the beneficial owner is a “United States person” as defined under the Code), or such owner otherwise establishes an exemption.

Any amounts withheld under the backup withholding rules may be allowed as a refund or a credit against a non-U.S. holder’s U.S. federal income tax liability provided the required information is timely furnished to the IRS.

Legislative or Other Actions Affecting REITs

The present U.S. federal income tax treatment of REITs may be modified, possibly with retroactive effect, by legislative, judicial or administrative action at any time. The REIT rules are constantly under review by persons involved in the legislative process and by the IRS and the Treasury, which may result in statutory changes as well as revisions to regulations and interpretations. Changes to the U.S. federal tax laws and interpretations thereof could adversely affect an investment in our common stock.

State and Local Taxes

We and our stockholders may be subject to state or local taxation in various state or local jurisdictions, including those in which we or they transact business or reside. Our state and local tax treatment and that of our stockholders may not conform to the U.S. federal income tax treatment discussed above. Consequently, prospective stockholders should consult their own tax advisors regarding the effect of state and local tax laws on an investment in our common stock.

Tax Shelter Reporting

If a stockholder recognizes a loss with respect to stock of $2 million or more for an individual stockholder or $10 million or more for a corporate stockholder, the stockholder must file a disclosure statement with the IRS on Form 8886. Direct stockholders of portfolio securities are in many cases exempt from this reporting requirement, but stockholders of a REIT currently are not excepted. The fact that a loss is reportable under these regulations does not affect the legal determination of whether the taxpayer’s treatment of the loss is proper. Stockholders should consult their tax advisors to determine the applicability of these regulations in light of their individual circumstances.

 

243


Table of Contents

CERTAIN ERISA CONSIDERATIONS

The following is a summary of certain considerations associated with the purchase and holding of any class of our shares of common stock by (i) Covered Plans (including “Keogh” plans and IRAs), (ii) plans and other arrangements that are subject to provisions under any U.S. or non-U.S. federal, state, local or other laws or regulations that are similar to the provisions of Title I of ERISA or Section 4975 of the Code (collectively, “Similar Laws”), and (iii) entities whose underlying assets are considered to include “plan assets” of any such plan or arrangement described in clause (ii) (each of the foregoing described in clauses (i), (ii) and (iii) being referred to as a “Plan”).

General Fiduciary Matters

ERISA and the Code impose certain duties on persons who are fiduciaries of a Covered Plan and prohibit certain transactions involving the assets of a Covered Plan and its fiduciaries or other interested parties. Under ERISA and the Code, any person who exercises any discretionary authority or control over the administration of such a Covered Plan or the management or disposition of the assets of such a Covered Plan, or who renders investment advice for a fee or other compensation to such a Covered Plan, is generally considered to be a fiduciary of the Covered Plan.

In considering an investment in any class of our shares of common stock of a portion of the assets of any Plan, a fiduciary should consider whether an investment in the shares is appropriate for the Plan, taking into account the provisions of the Plan documents, the overall investment policy of the Plan and the composition of the Plan’s investment portfolio, as there are imposed on Plan fiduciaries certain fiduciary requirements, including those of investment prudence and diversification and the requirement that a Plan’s investments be made in accordance with the documents governing the Plan. Further, a fiduciary should consider that in the future there may be no market in which such Plan would be able to sell or otherwise dispose of the shares.

Prohibited Transaction Issues

Section 406 of ERISA and Section 4975 of the Code prohibit Covered Plans from engaging in specified transactions involving plan assets with persons or entities who are “parties in interest,” within the meaning of ERISA, or “disqualified persons,” within the meaning of Section 4975 of the Code, unless an exemption is available. A party in interest or disqualified person who engaged in a non-exempt prohibited transaction may be subject to excise taxes and other penalties and liabilities under ERISA and the Code. In addition, the fiduciary of the Covered Plan that engaged in such a non-exempt prohibited transaction may be subject to penalties and liabilities under ERISA and the Code. The fiduciary of a Covered Plan that proposes to purchase or hold any shares should consider, among other things, whether such purchase and holding may involve the sale or exchange of any property between a Covered Plan and a party in interest or disqualified person, or the transfer to, or use by or for the benefit of, a party in interest or disqualified person, of any plan assets. Depending on the satisfaction of certain conditions which may include the identity of the Covered Plan fiduciary making the decision to acquire or hold the shares on behalf of a Covered Plan, Prohibited Transaction Class Exemption (“PTCE”) 91-38 (relating to investments by bank collective investment funds), PTCE 84-14 (relating to transactions effected by a “qualified professional asset manager”), PTCE 95-60 (relating to investments by an insurance company general account), PTCE 96-23 (relating to transactions directed by an in-house asset manager) or PTCE 90-1 (relating to investments by insurance company pooled separate accounts) could provide an exemption from the prohibited transaction provisions of ERISA and Section 4975 of the Code. In addition, it is anticipated that we will qualify under the Department of Labor’s plan asset regulations, including, but not limited to a Real Estate Operating Company or Venture Capital Operating Company pursuant to 29 C.F.R. § 2510.3-101(c). However, there can be no assurance that any of the foregoing exemptions or any other class, administrative or statutory exemption will be available with respect to any particular transaction involving the shares. It is also possible that one of these exemptions could apply to some aspect of the acquisition or holding of such shares, but not apply to some other aspect of such acquisition or holding. Each of the above-noted exemptions contains conditions and limitations on its application. Fiduciaries of Covered Plans considering acquiring and holding our shares in reliance on these or any other exemption should carefully review the exemption to assure it is applicable. There can be no assurance that all of the conditions of any such exemptions will be satisfied.

 

244


Table of Contents

Plan Assets Issues

An additional issue concerns the extent to which we or all or a portion of our assets could themselves be treated as subject to ERISA. ERISA and the United States Department of Labor regulations, as modified by Section 3(42) of ERISA (the “Plan Assets Regulation”) concerns the definition of what constitutes the assets of an Covered Plan for purposes of the fiduciary responsibility and prohibited transaction provisions of Title I of ERISA and the prohibited transaction provisions of Section 4975 of the Code.

Under ERISA and the Plan Assets Regulation, generally when an Covered Plan acquires an “equity interest” in an entity that is neither a “publicly offered security” nor a security issued by an investment company registered under the Investment Company Act, the Covered Plan’s assets include both the equity interest and an undivided interest in each of the underlying assets of the entity, unless it is established either that less than 25% of the total value of each class of equity interest in the entity is held by “benefit plan investors” as defined in Section 3(42) of ERISA (the “25% Test”) or that the entity is an “operating company” as defined in the Plan Assets Regulation. For purposes of the 25% Test, the assets of an entity will not be treated as “plan assets” if, immediately after the most recent acquisition of any equity interest in the entity, less than 25% of the total value of each class of equity interest in the entity is held by “benefit plan investors,” excluding equity interests held by persons (other than benefit plan investors) with discretionary authority or control over the assets of the entity or who provide investment advice for a fee (direct or indirect) with respect to such assets, and any affiliates thereof. The term “benefit plan investors” is generally defined to include employee benefit plans subject to Title I of ERISA or Section 4975 of the Code (including “Keogh” plans and IRAs), as well as any entity whose underlying assets include plan assets by reason of a plan’s investment in such entity (e.g., an entity of which 25% or more of the value of any class of equity interests is held by benefit plan investors and which does not satisfy another exception under ERISA).

We will not be an investment company under the Investment Company Act and there can be no assurance that benefit plan investors will hold less than 25% of the total value of each class of our common stock at the completion of this offering or thereafter, and no monitoring or other measures will be undertaken with respect to the level of such ownership with respect to any class of our shares of common stock.

Publicly Offered Securities

For purposes of the Plan Assets Regulation, a “publicly offered security” is a security that is (a) “freely transferable,” (b) part of a class of securities that is “widely held,” and (c) (i) sold to the plan as part of an offering of securities to the public pursuant to an effective registration statement under the Securities Act and is part of a class of securities that is registered under the Exchange Act within 120 days after the end of the fiscal year of the issuer during which the offering of such securities to the public has occurred, or (ii) part of a class of securities that is registered under Section 12 of the Exchange Act.

We believe that our shares of common stock should qualify for the exception for a “publicly offered security.” If our assets are deemed to constitute ERISA “plan assets” (i.e., if one or more of our classes of common stock fail to qualify as a “publicly offered security”), certain transactions that we might enter into, or may have entered into, in the ordinary course of our business may constitute non-exempt “prohibited transactions” under Section 406 of ERISA or Section 4975 of the Code, may have to be rescinded and may give rise to prohibited transaction excise taxes and fiduciary liability, as described above. In addition, if our assets are deemed to be “plan assets” of a Covered Plan, our management, as well as various providers of fiduciary or other services to us, and any other parties with authority or control with respect to us or our assets, may be considered fiduciaries under ERISA and Section 4975 of the Code, or otherwise parties in interest or disqualified persons by virtue of their provision of such services (and there could be an improper delegation of authority to such providers).

In addition, ERISA generally provides that discretionary authority with respect to the management and disposition of the assets of a Covered Plan may be delegated to certain “investment managers” who acknowledge

 

245


Table of Contents

that they are fiduciaries of the Covered Plan. In such case, a Covered Plan fiduciary who has appointed an investment manager will generally not be liable for the acts of such investment manager. We do not expect to be an “investment manager” within the meaning of ERISA. Consequently, if our assets are deemed to constitute “plan assets” of any stockholder which is a Covered Plan, the fiduciary of any such Covered Plan would not be protected from liability resulting from our decisions. Moreover, if our underlying assets were deemed to be assets constituting “plan assets,” there are several other provisions of ERISA that could be implicated for a Covered Plan if it were to acquire or hold shares either directly or by investing in an entity whose underlying assets are deemed to be assets of the Covered Plan.

Representation

By acceptance of any class of shares of our common stock, each purchaser and subsequent transferee of a share will be deemed to have represented and warranted that either (i) no portion of the assets used by such purchaser or transferee to acquire or hold the shares constitutes assets of any Plan or (ii) the purchase and holding of the shares by such purchaser or transferee will not constitute a non-exempt prohibited transaction under Section 406 of ERISA or Section 4975 of the Code or similar violation under any applicable Similar Laws.

The sale of shares of our common stock to an Covered Plan is in no respect a representation by us or any other person associated with the offering of our common stock that such an investment meets all relevant legal requirements with respect to investments by Plans generally or any particular Plan, or that such an investment is appropriate for Plans generally or any particular Plan.

Each Plan investor is advised to contact its own investment professional or other fiduciary unrelated to the Adviser, the Special Limited Partner, the Dealer Manager, Real Estate Americas, J.P. Morgan, or any of our or their respective affiliates about whether an investment in our shares of common stock, or any decision to continue to hold, transfer, vote or provide any consent with respect to any such shares, may be appropriate for the Plan’s circumstances.

The preceding discussion is only a summary of certain ERISA implications of an investment in the securities and does not purport to be complete. Prospective investors should consult with their own legal, tax, financial and other advisors prior to investing to review these implications in light of such investor’s particular circumstances.

Each purchaser or transferee that is or is acting on behalf of a Plan should consult with its legal advisor concerning the potential consequences to the Plan under ERISA, Section 4975 of the Code or applicable Similar Law of an investment in any class of our shares.

 

246


Table of Contents

PLAN OF DISTRIBUTION

We are offering up to $5,000,000,000 in shares of our common stock pursuant to this prospectus on a “best efforts” basis through J.P. Morgan Institutional Investments Inc., the Dealer Manager, a registered broker-dealer affiliated with the Adviser. Because this is a “best efforts” offering, the Dealer Manager must only use its best efforts to sell the shares, which means that no underwriter, broker-dealer or other person will be obligated to purchase any shares. Our offering consists of up to $4,000,000,000 in shares in our primary offering and up to $1,000,000,000 in shares pursuant to our distribution reinvestment plan. We reserve the right to reallocate shares of common stock between our primary offering and our distribution reinvestment plan.

We are offering to the public four classes of shares of our common stock: Class T shares, Class S shares, Class D shares and Class I shares. We are offering to sell any combination of share classes with a dollar value up to the maximum offering amount. All investors must meet the suitability standards discussed in the section of this prospectus entitled “Suitability Standards.” The share classes have different upfront selling commissions and different ongoing stockholder servicing fees.

Class T shares and Class S shares are available through brokerage and transactional-based accounts. Class D shares are generally available for purchase in this offering only (1) through fee-based programs, also known as wrap accounts, that provide access to Class D shares, (2) through participating broker-dealers that have alternative fee arrangements with their clients to provide access to Class D shares, (3) through certain registered investment advisers, (4) through bank trust departments or any other organization or person authorized to act in a fiduciary capacity for its clients or customers or (5) by other categories of investors that we name in an amendment or supplement to this prospectus. Class I shares are generally available for purchase in this offering only (1) through fee-based programs, also known as wrap accounts, that provide access to Class I shares, (2) by endowments, foundations, pension funds and other institutional investors, (3) through participating broker-dealers that have alternative fee arrangements with their clients to provide access to Class I shares, (4) through certain registered investment advisers, (5) by our executive officers and directors and their immediate family members, as well as officers and employees of the Adviser, J.P. Morgan or other affiliates and their immediate family members, and joint venture partners, consultants and other service providers (6) by Other J.P. Morgan Accounts or (7) by other categories of investors that we name in an amendment or supplement to this prospectus. In certain cases, where a holder of Class S shares, Class T shares or Class D shares exits a relationship with a participating broker-dealer for this offering and does not enter into a new relationship with a participating broker-dealer for this offering, such holder’s shares may be exchanged for a number of Class I shares with an equivalent NAV. In such instances, the Dealer Manager will not serve as the broker-dealer for such stockholder. We also offer Class I shares to certain feeder vehicles primarily created to hold our Class I shares, which in turn offer interests in themselves to investors; we conduct such offerings pursuant to exemptions to registration under the Securities Act and not as a part of this offering. We may also offer Class I shares to other investment vehicles. Such feeder vehicles may have additional costs and expenses, which would be disclosed in connection with the offering of their interests. The minimum initial investment for Class I shares is $1,000,000, unless waived by us. If you are eligible to purchase all four classes of shares, you should consider, among other things, the amount of your investment, the length of time you intend to hold the shares and the upfront selling commissions, dealer manager fees and stockholder servicing fees attributable to the Class T shares, Class S shares or Class D shares. The Dealer Manager will not sell shares directly to retail customers (as defined in “Suitability Standards” above) or have a relationship with you, and you should consult with your participating broker-dealer or your investment professional as to the suitability to you of an investment in our shares. Before making your investment decision, please consult with your investment professional regarding your account type and the classes of common stock you may be eligible to purchase.

The number of shares we have registered pursuant to the registration statement of which this prospectus forms a part is the number that we reasonably expect to be offered and sold within two years from the initial effective date of the registration statement. Under applicable SEC rules, we may extend this offering one additional year if all of the shares we have registered are not yet sold within two years. With the filing of a registration statement

 

247


Table of Contents

for a subsequent offering, we may also be able to extend this offering beyond three years until the follow-on registration statement is declared effective. Pursuant to this prospectus, we are offering to the public all of the shares that we have registered. Although we have registered a fixed dollar amount of our shares, we intend effectively to conduct a continuous offering of an unlimited number of shares of our common stock over an unlimited time period by filing a new registration statement prior to the end of the three-year period described in Rule 415. In certain states, the registration of our offering may continue for only one year following the initial clearance by applicable state authorities, after which we will renew the offering period for additional one-year periods (or longer, if permitted by the laws of each particular state).

We reserve the right to terminate this offering at any time and to extend our offering term to the extent permissible under applicable law.

Purchase Price

The initial per share purchase price for our Class T shares, Class S shares, Class D shares, and Class I shares sold in this offering will be equal to the most recently determined NAV per share for the Class E shares sold in our private offering, plus, for Class T shares, Class S shares and Class D shares only, applicable upfront selling commissions and dealer manager fees. Thereafter, the purchase price per share for each class of our common stock will vary and will generally equal our prior month’s NAV per share for such class, as determined monthly, plus any applicable upfront selling commissions and dealer manager fees. Although the price you pay for shares of our common stock will generally be based on the prior month’s NAV per share, the NAV per share of such stock as of the date on which your purchase is settled may be significantly different. We may offer shares at a price that we believe reflects the NAV per share of such stock more appropriately than the prior month’s NAV per share (including by updating a previously disclosed offering price) or suspend our offering or our share repurchase plan in cases where we believe there has been a material change (positive or negative) to our NAV per share since the end of the prior month. The NAV per share for the share classes we are offering to the public may differ because stockholder servicing fees, management fees and the performance participation allocable to a specific class of shares are only included in the NAV calculation for that class. See “Net Asset Value Calculation and Valuation Guidelines” for more information about the calculation of NAV per share.

If you participate in our distribution reinvestment plan, the cash distributions attributable to the class of shares that you purchase in our primary offering will be automatically invested in additional shares of the same class. The per share purchase price for shares purchased pursuant to the distribution reinvestment plan will be equal to the transaction price at the time the distribution is payable, which will generally be equal to our prior month’s NAV per share for that share class.

Underwriting Compensation

We will enter into the Dealer Manager Agreement with the Dealer Manager, pursuant to which the Dealer Manager will agree to, among other things, manage our relationships with third-party broker-dealers engaged by the Dealer Manager to participate in the distribution of shares of our common stock, which we refer to as “participating broker-dealers,” and investment professionals. The Dealer Manager also coordinates our marketing and distribution efforts with participating broker-dealers and their registered representatives with respect to communications related to the terms of the offering, our investment strategies, material aspects of our operations and subscription procedures. We will not pay referral or similar fees to any accountants, attorneys or other persons in connection with the distribution of our shares.

 

248


Table of Contents

Summary

The following table shows the upfront selling commissions and dealer manager fees payable at the time you subscribe for shares for Class T shares, Class S shares, Class D shares or Class I shares.

 

     Maximum Upfront
Selling Commissions as a % of
Transaction Price
    Maximum Upfront
Dealer Manager Fees as a % of
Transaction Price
 

Class T shares

     up to 3.0     0.5

Class S shares

     up to 3.5     None  

Class D shares

     up to 1.5     None  

Class I shares

     None       None  

The following table shows the stockholder servicing fees we will pay the Dealer Manager with respect to the Class T, Class S, Class D and Class I on an annualized basis as a percentage of our NAV for such class. The stockholder servicing fees will accrue to our NAV monthly and be paid quarterly in arrears.

 

     Stockholder Servicing
Fee as a % of NAV
 

Class T shares

     0.85 %(1) 

Class S shares

     0.85

Class D shares

     0.25

Class I shares

     None  

 

(1)

Consists of an advisor stockholder servicing fee of 0.65% per annum and a dealer stockholder servicing fee of 0.20% per annum.

Upfront Selling Commissions and Dealer Manager Fees

Class T Shares, Class S Shares, and Class D Shares. Subject to any discounts described below, the Dealer Manager will be entitled to receive upfront selling commissions of up to 3.0%, and dealer manager fees of 0.5%, of the NAV per share of each Class T share sold in the primary offering. Subject to any discounts described below, the Dealer Manager will be entitled to receive upfront selling commissions of up to 3.5% of the transaction price of each Class S share sold in the primary offering. Subject to any discounts described below, the Dealer Manager will be entitled to receive upfront selling commissions of up to 1.5% of the transaction price of each Class D share sold in the primary offering. The Dealer Manager anticipates that all or a portion of the upfront selling commissions and dealer manager fees will be retained by, or reallowed (paid) to, participating broker-dealers.

Investors who purchase $150,000 or more in Class T shares or Class S shares from the same broker-dealer, whether in a single purchase or as the result of multiple purchases, are eligible for volume discounts on the upfront selling commissions. Participating broker-dealers and their registered representatives will be responsible for implementing the volume discounts. The net offering proceeds we receive will not be affected by any reduction of upfront selling commissions.

The following table illustrates the various discount levels that may be offered for Class T shares and Class S shares purchased in the primary offering:

 

Your Investment

   Upfront
Selling Commissions as a % of
Transaction Price of Class S
Share
    Upfront
Selling Commissions as a % of
Transaction Price of Class T
Share
 

Up to $149,999.99

     3.50     3.00

$150,000 to $499,999.99

     3.00     2.50

$500,000 to $999,999.99

     2.50     2.00

$1,000,000 and up

     2.00     1.50

 

249


Table of Contents

If you qualify for a volume discount as the result of multiple purchases of our Class T shares or Class S shares, you will receive the benefit of the applicable volume discount for the individual purchase which qualified you for the volume discount, but you will not be entitled to the benefit for prior purchases. Additionally, once you qualify for a volume discount, you will receive the benefit for subsequent purchases through the same participating broker-dealer provided your holdings at the time of such subsequent purchase entitle you to the applicable volume discount. For this purpose, if you purchase Class T shares or Class S shares issued and sold in this offering you will receive the benefit of such Class T share or Class S share purchases in connection with qualifying for volume discounts in our subsequent public offerings through the same participating broker-dealer.

For purposes of qualifying for a volume discount as the result of multiple purchases of shares, only an individual or entity with the same social security number or taxpayer identification number, as applicable may combine their purchases as a “single purchaser”; provided that, certain participating broker-dealers may also combine purchases by an individual investor and his or her spouse living in the same household as a “single purchaser” for purposes of determining the applicable volume discount.

Requests to combine purchase orders of Class T shares or Class S shares as a part of a combined order for the purpose of qualifying for discounts or fee waivers must be made in writing by the broker-dealer, and any resulting reduction in upfront selling commissions will be prorated among the separate subscribers. As with discounts provided to other purchasers, the net proceeds we receive from the sale of shares will not be affected by discounts provided as a result of a combined order.

Your ability to receive a discount or fee waiver based on combining orders or otherwise may depend on the investment professional or broker-dealer through which you purchase your Class T shares or Class S shares. An investor qualifying for a discount will receive a higher percentage return on his or her investment than investors who do not qualify for such discount. Accordingly, you should consult with your investment professional about the ability to receive such discounts or fee waivers before purchasing Class T shares or Class S shares.

Class I Shares. No upfront selling commissions will be paid with respect to Class I shares sold in this offering.

Stockholder Servicing Fees—Class T Shares, Class S Shares and Class D Shares

Subject to FINRA limitations on underwriting compensation and certain other limitations described below, we will pay the Dealer Manager selling commissions over time as a stockholder servicing fee (i) with respect to our outstanding Class T shares equal to 0.85% per annum of the aggregate NAV of our outstanding Class T shares, consisting of an advisor stockholder servicing fee of 0.65% per annum, and a dealer stockholder servicing fee of 0.20% per annum, of the aggregate NAV for the Class T shares; however, with respect to Class T shares sold through certain participating broker-dealers, the adviser stockholder servicing fee and the dealer stockholder servicing fee may be other amounts, provided that the sum of such fees will always equal 0.85% per annum of the NAV of such shares, (ii) with respect to our outstanding Class S shares equal to 0.85% per annum of the aggregate NAV of our outstanding Class S shares and (iii) with respect to our outstanding Class D shares equal to 0.25% per annum of the aggregate NAV of our outstanding Class D shares. We will not pay a stockholder servicing fee with respect to our outstanding Class I shares or Class E shares. The stockholder servicing fees are selling commissions paid over time. The stockholder servicing expenses borne by the participating brokers may be different from and substantially less than the amount of stockholder servicing fees charged.

The stockholder servicing fees will be paid monthly in arrears. The Dealer Manager will reallow (pay) all or a portion of the stockholder servicing fees to participating broker-dealers and servicing broker-dealers for ongoing stockholder services performed by such broker-dealers, and will waive stockholder servicing fees to the extent a broker-dealer is not eligible to receive it for failure to provide such services. Because the stockholder servicing fees with respect to Class T shares, Class S shares and Class D shares are calculated based on the aggregate NAV for all of the outstanding shares of each such class, it reduces the NAV with respect to all shares of each such class, including shares issued under our distribution reinvestment plan.

 

250


Table of Contents

We will cease paying the stockholder servicing fee with respect to any Class T share, Class S share or Class D share held in a stockholder’s account at the end of the month in which the Dealer Manager in conjunction with the transfer agent determines that total upfront selling commissions, dealer manager fees and stockholder servicing fees paid with respect to the shares held by such stockholder within such account would exceed, in the aggregate, 8.75% (or, in the case of Class T shares sold through certain participating broker-dealers, a lower limit as set forth in the applicable agreement between the Dealer Manager and a participating broker-dealer at the time such Class T shares were issued) of the gross proceeds from the sale of such shares (including the gross proceeds of any shares issued under our distribution reinvestment plan upon the reinvestment of distributions paid with respect thereto or with respect to any shares issued under our distribution reinvestment plan directly or indirectly attributable to such shares). At the end of such month, such Class T share, Class S share or Class D share will convert into a number of Class I shares (or fraction thereof), each with an equivalent aggregate NAV as such shares. Although we cannot predict the length of time over which the stockholder servicing fee will be paid due to potential changes in the NAV of our shares, this fee would be paid with respect to a Class T share (in the case of a limit of 8.75% of gross proceeds) or Class S share over approximately seven years from the date of purchase and with respect to a Class D share over approximately 30 years from the date of purchase, assuming payment of the full upfront selling commissions and dealer manager fees, opting out of the distribution reinvestment plan and a constant NAV of $10.00 per share. Under these assumptions, if a stockholder holds his or her shares for these time periods, this fee with respect to a Class T share or Class S share would total approximately $0.91 and with respect to a Class D share would total approximately $0.88.

Eligibility to receive the stockholder servicing fee is conditioned on a broker-dealer providing the following ongoing services with respect to the Class T shares, Class S shares or Class D shares: assistance with recordkeeping, answering investor inquiries regarding us, including regarding distribution payments and reinvestments, helping investors understand their investments upon their request, and assistance with share repurchase requests. Holders of our Class T shares, Class S shares and Class D shares will receive the same services as described above regardless of the level of the stockholder servicing fee paid. For Class T shares, advisor stockholder services are answering investor inquiries regarding us, including regarding distribution payments and reinvestments, helping investors understand their investments upon their request, and assistance with share repurchase requests and dealer stockholder services are assistance with recordkeeping. If the applicable broker-dealer is not eligible to receive the stockholder servicing fee due to failure to provide these services, the Dealer Manager will waive the stockholder servicing fee that broker-dealer would have otherwise been eligible to receive. The stockholder servicing fees are ongoing fees that are not paid at the time of purchase.

The stockholder services described above do not include account monitoring. Broker-dealers separately may offer account monitoring services to their clients but are not required to do so. Your broker-dealer’s Client Relationship Summary discloses whether it offers account monitoring services, and if so, you may contact your broker-dealer for more information.

Other Compensation

We or the Adviser may also pay directly, or reimburse the Dealer Manager if the Dealer Manager pays on our behalf, any organization and offering expenses (other than upfront selling commissions and stockholder servicing fees).

Limitations on Underwriting Compensation

In addition to the conversion feature described above in “—Stockholder Servicing Fees—Class T Shares, Class S Shares and Class D Shares,” we will cease paying the stockholder servicing fee on the Class T shares, Class S shares and Class D shares on the earlier to occur of the following: (i) a listing of Class I shares, (ii) our merger or consolidation with or into another entity, or the sale or other disposition of all or substantially all of our assets or (iii) the end of the month following the completion of the primary portion of this offering in which we, with the assistance of the Dealer Manager, determine that, in the aggregate, underwriting compensation from all sources

 

251


Table of Contents

in connection with this offering, including upfront selling commissions, the stockholder servicing fee and other underwriting compensation, is equal to 10% of the gross proceeds from our primary offering. If not already converted as described above in “— Stockholder Servicing Fees—Class T Shares, Class S Shares and Class D Shares,” on the earliest of the foregoing, each Class T share, Class S share and Class D share (including any fractional share) held in a stockholder’s account will convert into a number of Class I shares (or fraction thereof) with an equivalent aggregate NAV as such shares. The Dealer Manager, with the assistance of the transfer agent, will monitor the aggregate amount of underwriting compensation that we and the Adviser pay in connection with this offering in order to ensure we comply with the underwriting compensation limits of applicable FINRA rules. FINRA rules and the NASAA REIT Guidelines also limit our total organization and offering expenses (including upfront selling commissions, reasonable bona fide due diligence expenses of participating broker-dealers supported by detailed and itemized invoices and other underwriting compensation) to 15% of our gross offering proceeds from this offering. After the termination of the primary offering and again after termination of the offering under our distribution reinvestment plan, the Adviser has agreed to reimburse us to the extent that organization and offering expenses that we incur exceed 15% of our gross proceeds from the applicable offering.

In order to show the maximum amount of compensation that may be paid in connection with this offering, the following table assumes that (1) we sell all of the shares offered by this prospectus, (2) all shares sold in the offering are Class S shares, (3) no shares are reallocated between the primary offering and the distribution reinvestment plan, (4) all Class S shares are sold with the highest possible upfront selling commissions and (5) NAV per share remains $10.00. The table does not give effect to any shares issued pursuant to our distribution reinvestment plan. The following table also assumes that we will cease paying stockholder servicing fees with respect to any Class S stockholder after the time the total upfront selling commissions and stockholder servicing fees paid with respect to the shares in such Class S stockholder’s account reach 8.75% of the gross proceeds from the offering of such Class S shares in the aggregate (assuming such stockholder purchased all of his/her Class S shares at the same time).

 

Maximum Estimated Underwriting Fees and Expenses
At Maximum Primary Offering of $4,000,000,000
 

Upfront selling commissions

   $ 135,265,700        3.38

Stockholder servicing fees(1)

     214,734,300        5.37

Other costs and reimbursement of wholesaling activities(2)

     15,690,620        0.39

Legal fees allocable to the Dealer Manager

     200,000        0.01
  

 

 

    

 

 

 

Total

   $ 365,890,620        9.15
  

 

 

    

 

 

 

 

(1)

We will pay the Dealer Manager a stockholder servicing fee with respect to our outstanding Class S shares equal to 0.85% per annum of the aggregate NAV of our outstanding Class S shares. The numbers presented reflect that stockholder servicing fees are paid over a number of years, and as a result, will cumulatively increase above 0.85% over time. The Dealer Manager will reallow (pay) all or a portion of the stockholder servicing fee to participating broker-dealers and servicing broker-dealers for ongoing stockholder services performed by such broker-dealers, and will waive stockholder servicing fees to the extent a broker-dealer is not eligible to receive it for failure to provide such services.

(2)

Other costs and reimbursements consist primarily of (a) actual costs incurred for fees to attend retail seminars sponsored by participating broker-dealers, (b) amounts used to reimburse participating broker-dealers for the actual costs incurred by registered representatives for travel, meals and lodging in connection with attending bona fide training and education meetings, (c) commissions and non-transaction based compensation paid to registered persons associated with the Dealer Manager in connection with the wholesaling of our offering, (d) expense reimbursements for actual costs incurred by employees and associated persons of the Dealer Manager in the performance of wholesaling activities, (e) reimbursement of due diligence expenses that are not accompanied by a detailed and itemized invoice and (f) additional amounts for gifts and business entertainment expenses. The Dealer Manager or its affiliates will incur the expenses set forth in (c) and (d) above without reimbursement from us, and we will reimburse the Dealer Manager or its affiliates for the other expenses set forth above, in each case, to the extent permissible under

 

252


Table of Contents
  applicable FINRA rules. In no event shall any gifts for registered representatives be given that exceed an aggregate value of $100 per annum per individual or are preconditioned on achievement of a sales target.

Term of the Dealer Manager Agreement

Either party may terminate the Dealer Manager Agreement upon 60 days’ written notice to the other party or immediately upon notice to the other party in the event such other party failed to comply with a material provision of the Dealer Manager Agreement. Our obligations under the Dealer Manager Agreement to pay the stockholder servicing fees with respect to the Class T shares, Class S shares and Class D shares distributed in this offering as described therein shall survive termination of the agreement until such shares are no longer outstanding (including such shares that have been converted into Class I shares, as described above in “—Stockholder Servicing Fees —Class T Shares, Class S Shares and Class D Shares”).

Indemnification

To the extent permitted by law and our charter, we will indemnify the participating broker-dealers and the Dealer Manager against (1) some civil liabilities, including certain liabilities under the Securities Act, (2) liabilities arising from an untrue statement of material fact contained in, or omission to state a material fact in, this prospectus or the registration statement of which this prospectus is a part, blue sky applications or approved sales literature, (3) liabilities arising from violations by us of the Dealer Manager Agreement, (4) any failure by us to comply with applicable laws governing privacy issues, money laundering abatement and anti-terrorist financing efforts, including applicable rules of the SEC, FINRA and the USA PATRIOT Act, and (5) any other failure by us to comply with applicable federal or state securities laws and the rules and regulations promulgated thereunder.

Role of the Dealer Manager

The Dealer Manager is a broker-dealer whose purpose is to distribute J.P. Morgan managed or affiliated products. The Dealer Manager provides services to J.P. Morgan affiliates. The Dealer Manager has not and will not make any recommendation regarding, and will not monitor, any investment. The Dealer Manager will not present an investment strategy or product to an investor or a prospective investor that is a retail customer (as defined in “Suitability Standards” above). Furthermore, the Dealer Manager does not collect the information necessary to determine, and the Dealer Manager does not engage in a determination regarding, whether an investment in the strategy or product is in the best interests of, or is suitable for, any prospective investor. You should exercise your own judgment or consult with your own investment professional to determine whether it is advisable for you to invest in any J.P. Morgan strategy or product, including our shares. Please note that the Dealer Manager will not provide the kinds of financial services that you might expect from another financial intermediary, such as overseeing any brokerage or similar account. For financial advice relating to an investment in our shares, contact your own investment professional.

 

253


Table of Contents

HOW TO SUBSCRIBE

You may buy or request that we repurchase shares of our common stock through your investment professional, a participating broker-dealer or other financial intermediary that has a selling agreement with the Dealer Manager. Because an investment in our common stock involves many considerations, your investment professional may help you with this decision. Due to the illiquid nature of investments in real estate, our shares of common stock are only suitable as a long-term investment. Because there is no public market for our shares, stockholders may have difficulty selling their shares if we choose to repurchase only some, or even none, of the shares that have been requested to be repurchased in any particular month, in our discretion, or if our board of directors modifies or suspends the share repurchase plan.

Investors who meet the suitability standards described herein may purchase shares of our common stock. See “Suitability Standards” in this prospectus. Investors seeking to purchase shares of our common stock must proceed as follows:

 

   

Read this entire prospectus and any appendices and supplements accompanying this prospectus.

 

   

Complete the execution copy of the subscription agreement. A specimen copy of the subscription agreement, including instructions for completing it, is included in this prospectus as Appendix C. Subscription agreements may be executed manually or by electronic signature except where the use of such electronic signature has not been approved by the Dealer Manager or the transfer agent. Should you execute the subscription agreement electronically, your electronic signature, whether digital or encrypted, included in the subscription agreement is intended to authenticate the subscription agreement and to have the same force and effect as a manual signature.

 

   

Deliver a check, submit a wire transfer, instruct your broker-dealer to make payment from your brokerage account or otherwise deliver funds for the full purchase price of the shares of our common stock being subscribed for along with the completed subscription agreement to the participating broker-dealer. Checks should be made payable, or wire transfers directed, to “J.P. Morgan Real Estate Income Trust” or “J.P. Morgan REIT.” For Class T shares, Class S shares, and Class D shares, after you have satisfied the applicable minimum purchase requirement of $2,500, additional purchases must be in increments of $500. For Class I shares, after you have satisfied the applicable minimum purchase requirement of $1,000,000, additional purchases must be in increments of $500, unless such minimums are waived by us. The minimum subsequent investment does not apply to purchases made under our distribution reinvestment plan.

 

   

By executing the subscription agreement and paying the total purchase price for the shares of our common stock subscribed for, each investor attests that he or she meets the suitability standards as stated in the subscription agreement and agrees to be bound by all of its terms. Certain participating broker-dealers may require additional documentation.

A sale of the shares to a subscriber may not be completed until at least five business days after the subscriber receives our final prospectus. Subscriptions to purchase our common stock may be made on an ongoing basis, but investors may only purchase our common stock pursuant to accepted subscription orders as of the first calendar day of each month (based on the prior month’s transaction price), and to be accepted, a subscription request must be made with a completed and executed subscription agreement in good order, including satisfying any additional requirements imposed by the subscriber’s broker-dealer, and payment of the full purchase price of our common stock being subscribed at least five business days prior to the first calendar day of the month (unless waived by us).

For example, if you wish to subscribe for shares of our common stock in October, your subscription request must be received in good order by our transfer agent at least five business days before November 1. Generally, the offering price will equal the NAV per share of the applicable class as of September 30, plus applicable upfront selling commissions and dealer manager fees. If accepted, your subscription will be effective on November 1.

 

254


Table of Contents

Completed subscription requests will not be accepted by us before the later of (i) two business days before the first calendar day of each month and (ii) three business days after we make the transaction price (including any subsequent revised transaction price in the circumstances described below) publicly available by posting it on our website at www.jpmreit.com and filing a prospectus supplement with the SEC (or in certain cases after we have delivered notice of such price directly to subscribers as discussed below). Subscribers are not committed to purchase shares at the time their subscription orders are submitted and any subscription may be canceled at any time before the time it has been accepted as described in the previous sentence. As a result, you will have a minimum of three business days after the transaction price for that month has been disclosed to withdraw your request before you are committed to purchase the shares. Please contact your investment professional or the transfer agent if you wish to cancel your order. Generally, you will not be provided with direct notice of the transaction price when it becomes available. Therefore, if you wish to know the transaction price prior to your subscription being accepted you must check our website or our filings with the SEC prior to the time your subscription is accepted.

However, if the transaction price is not made available on or before the eighth business day before the first calendar day of the month (which is six business days before the earliest date we may accept subscriptions), or a previously disclosed transaction price for that month is changed, then we will provide notice of such transaction price (and the first day on which we may accept subscriptions) directly to subscribing investors when such transaction price is made available. In such cases, you will have at least three business days from delivery of such notice before your subscription is accepted.

If for any reason we reject the subscription, or if the subscription request is canceled before it is accepted or withdrawn as described below, we will return the subscription agreement and the related funds, without interest or deduction, within ten business days after such rejection, cancellation or withdrawal.

Shares of our common stock purchased by a fiduciary or custodial account will be registered in the name of the fiduciary account and not in the name of the beneficiary. If you place an order to buy shares and your payment is not received and collected, your purchase may be canceled and you could be liable for any losses or fees we have incurred.

You have the option of placing a transfer on death (TOD), designation on your shares purchased in this offering. A TOD designation transfers the ownership of the shares to your designated beneficiary upon your death. This designation may only be made by individuals, not entities, who are the sole or joint owners with right to survivorship of the shares. If you would like to place a TOD designation on your shares, you must check the TOD box on the subscription agreement and you must complete and return a TOD form, which you may obtain from your investment professional, in order to effect the designation.

Purchase Price

The initial per share purchase price for our Class T shares, Class S shares, Class D shares, and Class I shares sold in this offering will be equal to the most recently determined NAV per share for the Class E shares of our common stock sold in our private offering, plus, for Class T shares, Class S shares and Class D shares only, applicable upfront selling commissions and dealer manager fees. Thereafter, the purchase price per share for each class of our common stock will vary and will generally equal our prior month’s NAV per share for such class, as determined monthly, plus any applicable upfront selling commissions and dealer manager fees. Although the price you pay for shares of our common stock will generally be based on the prior month’s NAV per share, the NAV per share of such stock for the month in which you make your purchase may be significantly different. We may, but are not obligated to, offer shares at a price that we believe reflects the NAV per share of such stock more appropriately than the prior month’s NAV per share (including by updating a previously disclosed offering price) or suspend our offering in cases where we believe there has been a material change (positive or negative) to our NAV per share since the end of the prior month. The NAV per share for the share classes we are offering to the public may differ because stockholder servicing fees, management fees and the performance participation

 

255


Table of Contents

allocable to a specific class of shares are only included in the NAV calculation for that class. See “Net Asset Value Calculation and Valuation Guidelines” for more information about the calculation of NAV per share.

If you participate in our distribution reinvestment plan, the cash distributions attributable to the class of shares that you purchase in our primary offering will be automatically invested in additional shares of the same class. Shares are offered pursuant to our distribution reinvestment plan at the transaction price at the time the distribution is payable, which will generally be equal to our prior month’s NAV per share for that share class.

We will generally adhere to the following procedures relating to purchases of shares of our common stock in this continuous offering:

 

   

On each business day, our transfer agent will collect purchase orders. Notwithstanding the submission of an initial purchase order, we can reject purchase orders for any reason, even if a prospective investor meets the minimum suitability requirements outlined in our prospectus. Investors may only purchase our common stock pursuant to accepted subscription orders as of the first calendar day of each month (based on the prior month’s transaction price), and to be accepted, a subscription request must be made with a completed and executed subscription agreement in good order and payment of the full purchase price of our common stock being subscribed at least five business days prior to the first calendar day of the month. If a purchase order is received less than five business days prior to the last business day of the preceding month, unless waived by us, the purchase order will be executed in the next month’s closing at the transaction price applicable to that month, plus applicable upfront selling commissions and dealer manager fees. As a result of this process, the price per share at which your order is executed may be different than the price per share for the month in which you submitted your purchase order.

 

   

Generally, within 15 calendar days after the last calendar day of each month, we will determine our NAV per share for each share class as of the last calendar day of the prior month, which will generally be the transaction price for the then-current month for such share class.

 

   

Completed subscription requests will not be accepted by us before the later of (i) two business days before the first calendar day of each month and (ii) three business days after we make the transaction price (including any subsequent revised transaction price in the circumstances described below) publicly available by posting it on our website and filing a prospectus supplement with the SEC.

 

   

Subscribers are not committed to purchase shares at the time their subscription orders are submitted and any subscription may be canceled at any time before the time it has been accepted as described in the previous sentence. You may withdraw your purchase request by notifying the transfer agent, through your investment professional or directly on our toll-free, automated telephone line, 844-753-6353.

 

   

You will receive a confirmation statement of each new transaction in your account as soon as practicable but generally not later than seven business days after the stockholder transactions are settled. The confirmation statement will include information on how to obtain information we have filed with the SEC and made publicly available on our website, www.jpmreit.com, including supplements to the prospectus.

Our transaction price will generally be based on our prior month’s NAV. Our NAV may vary significantly from one month to the next. Through our website at www.jpmreit.com and prospectus supplement filings, you will have information about the transaction price and NAV per share. We may, but are not obligated to, change our transaction price or decline to accept purchase orders from investors or reconfirm orders that were placed if we become aware of facts and circumstances that are likely to materially affect our NAV per share in any particular month.

In contrast to securities traded on an exchange or over-the-counter, where the price often fluctuates as a result of, among other things, the supply and demand of securities in the trading market, our NAV will be calculated once monthly using our valuation methodology, and the price at which we sell new shares and repurchase outstanding shares will not change depending on the level of demand by investors or the volume of requests for repurchases.

 

256


Table of Contents

SHARE REPURCHASES

General

While you should view your investment as long term with limited liquidity, we have adopted a share repurchase plan, whereby on a monthly basis, stockholders may request that we repurchase all or any portion of their shares. Due to the illiquid nature of investments in real estate, we may not have sufficient liquid resources to fund repurchase requests. In addition, we have established limitations on the amount of funds we may use for repurchases during any calendar month and quarter. See “—Repurchase Limitations” below.

You may request that we repurchase shares of our common stock through your investment professional or directly with our transfer agent. The procedures relating to the repurchase of shares of our common stock are as follows:

 

   

Under our share repurchase plan, to the extent we choose to repurchase shares in any particular month we will only repurchase shares as of the opening of the last calendar day of that month. To have your shares repurchased, your repurchase request and required documentation must be received in good order by 4:00 p.m. (Eastern time) on the second to last business day of the applicable month. Settlements of share repurchases will be made within three business days of the Repurchase Date. We will begin the share repurchase plan in the first month of the first full calendar quarter following the commencement of this offering. Repurchase requests received and processed by our transfer agent will be effected at a repurchase price equal to the transaction price on the applicable Repurchase Date (which will generally be equal to our prior month’s NAV per share), subject to any Early Repurchase Deduction.

 

   

A stockholder may withdraw his or her repurchase request by notifying the transfer agent, directly or through the stockholder’s investment professional, on our toll-free, automated telephone line, 844-753-6353. The line is open on each business day between the hours of 9:00 a.m. and 6:00 p.m. (Eastern time). Repurchase requests must be cancelled before 4:00 p.m. (Eastern time) on the last business day of the applicable month.

 

   

If a repurchase request is received after 4:00 p.m. (Eastern time) on the second to last business day of the applicable month, the repurchase request will be executed, if at all, on the next month’s Repurchase Date at the transaction price applicable to that month (subject to any Early Repurchase Deduction), unless such request is withdrawn prior to the repurchase. Repurchase requests received and processed by our transfer agent on a business day, but after the close of business on that day or on a day that is not a business day, will be deemed received on the next business day. All questions as to the form and validity (including time of receipt) of repurchase requests and notices of withdrawal will be determined by us, in our sole discretion, and such determination shall be final and binding.

 

   

Repurchase requests may be made by mail or by contacting your investment professional, both subject to certain conditions described in this prospectus. If making a repurchase request by contacting your investment professional, your investment professional may require you to provide certain documentation or information. If making a repurchase request by mail to the transfer agent, you must complete and sign a repurchase authorization form, which can be found in our share repurchase plan filed as an exhibit to this registration of which this prospectus forms a part and which is available on our website, www.jpmreit.com. Written requests should be sent to the transfer agent at the following address:

DST Systems, Inc.

PO Box 219125

Kansas City, MO 64121-9125

 

257


Table of Contents

Overnight Address:

DST Systems, Inc.

430 W 7th Street Suite 219125

Kansas City, MO 64105-1407

Toll Free Number: 844-753-6353

Corporate investors and other non-individual entities must have an appropriate certification on file authorizing repurchases. A signature guarantee may be required.

 

   

For processed repurchases, stockholders may request that repurchase proceeds are to be paid by mailed check provided that the amount is less than $100,000 and the check is mailed to an address on file with the transfer agent for at least 30 days. Please check with your broker-dealer that such payment may be made via check or wire transfer, as further described below.

 

   

Processed repurchases of more than $100,000 will be paid only via wire transfer. For this reason, stockholders who own more than $100,000 of our common stock must provide wiring instructions for their brokerage account or designated U.S. bank account. Stockholders who own less than $100,000 of our common stock may also receive repurchase proceeds via wire transfer, provided the payment amount is at least $2,500. For all repurchases paid via wire transfer, the funds will be wired to the account on file with the transfer agent or, upon instruction, to another financial institution provided that the stockholder has made the necessary funds transfer arrangements. The customer service representative can provide detailed instructions on establishing funding arrangements and designating a bank or brokerage account on file. Funds will be wired only to U.S. financial institutions (ACH network members).

 

   

A medallion signature guarantee will be required in certain circumstances. The medallion signature process protects stockholders by verifying the authenticity of a signature and limiting unauthorized fraudulent transactions. A medallion signature guarantee may be obtained from a domestic bank or trust company, broker-dealer, clearing agency, savings association or other financial institution which participates in a medallion program recognized by the Securities Transfer Association. The three recognized medallion programs are the Securities Transfer Agents Medallion Program, the Stock Exchanges Medallion Program and the New York Stock Exchange, Inc. Medallion Signature Program. Signature guarantees from financial institutions that are not participating in any of these medallion programs will not be accepted. A notary public cannot provide signature guarantees. We reserve the right to amend, waive or discontinue this policy at any time and establish other criteria for verifying the authenticity of any repurchase or transaction request. We may require a medallion signature guarantee if, among other reasons: (1) the amount of the repurchase request is over $500,000; (2) you wish to have repurchase proceeds transferred by wire to an account other than the designated bank or brokerage account on file for at least 30 days or sent to an address other than your address of record for the past 30 days; or (3) our transfer agent cannot confirm your identity or suspects fraudulent activity.

 

   

If a stockholder has made multiple purchases of shares of our common stock, any repurchase request will be processed on a first in/first out basis unless otherwise requested in the repurchase request.

Minimum Account Repurchases

In the event that any stockholder fails to maintain the minimum balance of $500 of shares of our common stock, we may repurchase all of the shares held by that stockholder at the repurchase price in effect on the date we determine that the stockholder has failed to meet the minimum balance, less any Early Repurchase Deduction. Minimum account repurchases will apply even in the event that the failure to meet the minimum balance is caused solely by a decline in our NAV. Minimum account repurchases are subject to Early Repurchase Deduction.

 

258


Table of Contents

Other Repurchases

If a stockholder fails to comply with the requirement to provide us with such information as we may request in order to determine the effect, if any, of its beneficial ownership on our status as a REIT and to ensure compliance with the ownership limits or such information as we may request in order to determine our status as a REIT and to comply with the requirements of any taxing authority or governmental authority or any applicable law or regulation or to determine such compliance, in each case as described in “Description of Our Capital Stock—Restrictions on Ownership and Transfer” above, or our board of directors determines that repurchase is appropriate or necessary to prevent harm to us or our stockholders and such repurchase is permitted under applicable law, we may repurchase any or all of the shares of stock held by such stockholder at the lesser of (1) the repurchase price in effect for shares of stock of the applicable class of shares on the date of repurchase, less any Early Repurchase Deduction, (2) the estimated value per share of stock of the applicable class or series as determined in our most recent valuation pursuant to Regulatory Notice 09-09 of the Financial Industry Regulatory Authority or (3) the fair market value per share of the applicable class as determined by an independent valuation obtained by us.

Sources of Funds for Repurchases

We may fund repurchase requests from sources other than cash flow from operations, including, without limitation, the sale of or repayment under our assets, borrowings or offering proceeds, and we have no limits on the amounts we may pay from such sources as long as we are able to pay our indebtedness as it becomes due in the usual course of business and our total assets are not less than our total liabilities.

In an effort to have adequate cash available to support our share repurchase plan, we may reserve borrowing capacity under a line of credit. We could then elect to borrow against this line of credit in part to repurchase shares presented for repurchase during periods when we do not have sufficient proceeds from operating cash flows or the sale of shares in this continuous offering to fund all repurchase requests. If we determine to obtain a line of credit, we would expect that it would afford us borrowing availability to fund repurchases. As our assets increase, however, it may not be commercially feasible or we may not be able to secure a line of credit of that size. Moreover, actual availability may be reduced at any given time if we use borrowings under the line of credit to fund repurchases or for other corporate purposes.

Repurchase Limitations

We may repurchase fewer shares than have been requested in any particular month to be repurchased under our share repurchase plan, or none at all, in our discretion at any time. In addition, the aggregate NAV of total repurchases of Class T shares, Class S shares, Class D shares, Class E shares and Class I shares (including repurchases at certain non-U.S. investor access funds primarily created to hold shares of our common stock but excluding any Early Repurchase Deduction applicable to the repurchased shares) will be limited to no more than 2% of our aggregate NAV per month (measured using the aggregate NAV attributable to stockholders as of the end of the immediately preceding month) and no more than 5% of our aggregate NAV per calendar quarter (measured using the average aggregate NAV attributable to stockholders as of the end of the immediately preceding three months).

In the event that we determine to repurchase some but not all of the shares submitted for repurchase during any month, shares submitted for repurchase during such month will be repurchased on a pro rata basis based on the amount requested after we have repurchased all shares for which repurchase has been requested due to death, disability or divorce and other limited exceptions. All unsatisfied repurchase requests must be resubmitted after the start of the next month or quarter, or upon the recommencement of the share repurchase plan, as applicable.

If the transaction price for the applicable month is not made available by the tenth business day prior to the last business day of the month (or is changed after such date), then no repurchase requests will be accepted for such month and stockholders who wish to have their shares repurchased the following month must resubmit their repurchase requests. The transaction price for each month will be available on our website at www.jpmreit.com and in prospectus supplements filed with the SEC.

 

259


Table of Contents

Should repurchase requests, in our judgment, place an undue burden on our liquidity, adversely affect our operations or risk having an adverse impact on the Company as a whole, or should we otherwise determine that investing our liquid assets in real properties or other investments rather than repurchasing our shares is in the best interests of the Company as a whole, we may choose to repurchase fewer shares in any particular month than have been requested to be repurchased, or none at all. Further, our board of directors may make exceptions to, modify or suspend our share repurchase plan if in its reasonable judgment it deems such action to be in our best interest and the best interests of our stockholders. Material modifications, including any amendment to the 2% monthly or 5% quarterly limitations on repurchases, to and suspensions of the share repurchase plan will be promptly disclosed to stockholders in a prospectus supplement (or post-effective amendment if required by the Securities Act) or special or periodic report filed by us. Material modifications will also be disclosed on our website. In addition, we may determine to suspend the share repurchase plan due to regulatory changes, due to changes in law or if we become aware of undisclosed material information that we believe should be publicly disclosed before shares are repurchased. Once the share repurchase plan is suspended, our share repurchase plan requires that we consider the recommencement of the plan at least quarterly. Continued suspension of our share repurchase plan would only be permitted under the plan if our board of directors determines that the continued suspension of the share repurchase plan is in our best interests and the best interests of our stockholders. Our board of directors must affirmatively authorize the recommencement of the plan before stockholder requests will be considered again. Our board of directors cannot terminate our share repurchase plan absent a liquidity event which results in our stockholders receiving cash or securities listed on a national securities exchange or where otherwise required by law.

Shares held by the Adviser acquired as payment of the Adviser’s management fee will not be subject to our share repurchase plan, including with respect to any repurchase limits, the Early Repurchase Deduction or the calculation of NAV. Stockholders who are exchanging shares of a class for shares of another class with an equivalent aggregate NAV will not be subject to, and will not be treated as repurchases for the calculation of, the 2% monthly or 5% quarterly limitations on repurchases and will not be subject to the Early Repurchase Deduction.

Early Repurchase Deduction

There is no minimum holding period for shares of our common stock and stockholders can request that we repurchase their shares at any time. However, subject to limited exceptions, shares that have not been outstanding for at least one year will be repurchased at 98% of the transaction price. The one-year holding period is measured as of first calendar day immediately following the prospective repurchase date. Additionally, stockholders who have received shares of our common stock in exchange for their Operating Partnership units may include the period of time such stockholder held such Operating Partnership units for purposes of calculating the holding period for such shares of our common stock. This Early Repurchase Deduction will also generally apply to minimum account repurchases. The Early Repurchase Deduction will not apply to shares acquired through our distribution reinvestment plan.

The Early Repurchase Deduction will inure indirectly to the benefit of our remaining stockholders and is intended to offset the trading costs, market impact and other costs associated with short-term trading in our common stock. We may, from time to time, waive the Early Repurchase Deduction in the following circumstances (subject to the conditions described below):

 

   

repurchases resulting from death, qualifying disability, or divorce; or

 

   

in the event that a stockholder’s shares are repurchased because the stockholder has failed to maintain the $500 minimum account balance.

As set forth above, we may waive the Early Repurchase Deduction in respect of repurchase of shares resulting from the death, qualifying disability (as such term is defined in Section 72(m)(7) of the Code) or divorce of a stockholder who is a natural person, including shares held by such stockholder through a trust or an IRA or other

 

260


Table of Contents

retirement or profit-sharing plan, after (i) in the case of death, receiving written notice from the estate of the stockholder, the recipient of the shares through bequest or inheritance, or, in the case of a trust, the trustee of such trust, who shall have the sole ability to request repurchase on behalf of the trust, (ii) in the case of qualified disability, receiving written notice from such stockholder, provided that the condition causing the qualifying disability was not pre-existing on the date that the stockholder became a stockholder or (iii) in the case of divorce, receiving written notice from the stockholder of the divorce and the stockholder’s instructions to effect a transfer of the shares (through the repurchase of the shares by us and the subsequent purchase by the stockholder) to a different account held by the stockholder (including trust or an IRA or other retirement or profit-sharing plan). We must receive the written repurchase request within 12 months after the death of the stockholder, the initial determination of the stockholder’s disability or divorce in order for the requesting party to rely on any of the special treatment described above that may be afforded in the event of the death, disability or divorce of a stockholder. In the case of death, such a written request must be accompanied by a certified copy of the official death certificate of the stockholder. If spouses are joint registered holders of shares, the request to have the shares repurchased may be made if either of the registered holders dies or acquires a qualified disability. If the stockholder is not a natural person, such as certain trusts or a partnership, corporation or other similar entity, the right to waiver of the Early Repurchase Deduction upon death, disability or divorce does not apply.

In addition, shares of the Company’s common stock are sold to certain feeder vehicles primarily created to hold the Company’s shares that in turn offer interests in such feeder vehicles to non-U.S. persons. For such feeder vehicles and similar arrangements in certain markets, the Company will not apply the Early Repurchase Deduction to the feeder vehicles or underlying investors, often because of administrative or systems limitations.

Items of Note

When you make a request to have shares repurchased, you should note the following:

 

   

if you are requesting that some but not all of your shares be repurchased, keep your balance above $500 to avoid minimum account repurchase, if applicable;

 

   

you will not receive interest on amounts represented by uncashed repurchase checks;

 

   

under applicable anti-money laundering regulations and other federal regulations, repurchase requests may be suspended, restricted or canceled and the proceeds may be withheld; and

 

   

all shares of our common stock requested to be repurchased must be beneficially owned by the stockholder of record making the request or his or her estate, heir or beneficiary, or the party requesting the repurchase must be authorized to do so by the stockholder of record of the shares or his or her estate, heir or beneficiary, and such shares of common stock must be fully transferable and not subject to any liens or encumbrances. In certain cases, we may ask the requesting party to provide evidence satisfactory to us that the shares requested for repurchase are not subject to any liens or encumbrances. If we determine that a lien exists against the shares, we will not be obligated to repurchase any shares subject to the lien.

IRS regulations require us to determine and disclose on Form 1099-B the adjusted cost basis for shares of our stock sold or repurchased. Although there are several available methods for determining the adjusted cost basis, unless you elect otherwise, which you may do by checking the appropriate box on the repurchase authorization form or calling our customer service number at 844-753-6353, we will utilize the first-in-first-out method.

Frequent Trading and Other Policies

We may reject for any reason, or cancel as permitted or required by law, any purchase orders for shares of our common stock. For example, we may reject any purchase orders from market timers or investors that, in our opinion, may be disruptive to our operations. Frequent purchases and sales of our shares can harm stockholders in various ways, including reducing the returns to long-term stockholders by increasing our costs, disrupting portfolio management strategies and diluting the value of the shares of long-term stockholders.

 

261


Table of Contents

In general, stockholders may request that we repurchase their shares of our common stock once every 30 days. However, we prohibit frequent trading. We define frequent trading as follows:

 

   

any stockholder who requests that we repurchase its shares of our common stock within 30 calendar days of the purchase of such shares;

 

   

transactions deemed harmful or excessive by us (including, but not limited to, patterns of purchases and repurchases), in our sole discretion; and

 

   

transactions initiated by investment professionals, among multiple stockholder accounts, that in the aggregate are deemed harmful or excessive.

The following are excluded when determining whether transactions are excessive:

 

   

purchases and requests for repurchase of our shares in the amount of $2,500 or less;

 

   

purchases or repurchases initiated by us; and

 

   

transactions subject to the trading policy of an intermediary that we deem materially similar to our policy.

At our discretion, upon the first violation of the policy in a calendar year, purchase and repurchase privileges may be suspended for 90 days. Upon a second violation in a calendar year, purchase and repurchase privileges may be suspended for 180 days. On the next business day following the end of the 90 or 180 day suspension, any transaction restrictions placed on a stockholder may be removed.

Mail and Telephone Instructions

We and our transfer agent will not be responsible for the authenticity of mail or phone instructions or losses, if any, resulting from unauthorized stockholder transactions if they reasonably believe that such instructions were genuine. Our transfer agent has established reasonable procedures to confirm that instructions are genuine including requiring the stockholder to provide certain specific identifying information on file and sending written confirmation to stockholders of record. Stockholders, or their designated custodian or fiduciary, should carefully review such correspondence to ensure that the instructions were properly acted upon. If any discrepancies are noted, the stockholder, or its agent, should contact his, her or its investment professional as well as our transfer agent in a timely manner, but in no event more than 60 days from receipt of such correspondence. Failure to notify such entities in a timely manner will relieve us, our transfer agent and the investment professional of any liability with respect to the discrepancy.

 

262


Table of Contents

SUPPLEMENTAL SALES MATERIAL

In addition to this prospectus, we will use sales material in connection with the offering of shares, although only when accompanied by or preceded by the delivery of this prospectus. Some or all of the sales material may not be available in certain jurisdictions. This sales material may include information relating to this offering, the past performance of the Adviser and its affiliates, property brochures and articles and publications concerning real estate. In addition, the sales material may contain quotes from various publications without obtaining the consent of the author or the publication for use of the quoted material in the sales material.

We are offering shares only by means of this prospectus. Although the information contained in the sales material will not conflict with any of the information contained in this prospectus, the sales material does not purport to be complete and should not be considered as a part of this prospectus or the registration statement of which this prospectus is a part, or as incorporated by reference in this prospectus or the registration statement, or as forming the basis of the offering of the shares of our common stock.

 

263


Table of Contents

REPORTS TO STOCKHOLDERS

We will cause to be prepared and mailed or delivered to each stockholder, as of a record date after the end of the fiscal year, and to each holder of our other publicly held securities, within 120 days after the end of the fiscal year to which it relates, an annual report for each fiscal year. The annual reports will contain the following:

 

   

financial statements that are prepared in accordance with GAAP and are audited by our independent registered public accounting firm;

 

   

the ratio of the costs of raising capital during the year to the capital raised;

 

   

the aggregate amount of the management fee and the aggregate amount of any other fees paid to the Adviser and any affiliate of the Adviser by us or third parties doing business with us during the year;

 

   

our Total Operating Expenses for the year, stated as a percentage of our Average Invested Assets and as a percentage of our Net Income;

 

   

a report from the independent directors that our policies are in the best interest of our stockholders and the basis for such determination; and

 

   

a separate report containing full disclosure of all material terms, factors and circumstances surrounding any and all transactions involving us and the Adviser, a director or any affiliate thereof during the year, which report the independent directors are specifically charged with a duty to examine and to comment on regarding the fairness of the transactions.

Alternatively, such information may be provided in a proxy statement delivered with the annual report. We will make available to you on our website, www.jpmreit.com or, at our discretion, via email, our quarterly and annual reports, proxy statements and other reports and documents concerning your investment. To the extent required by law or regulation, or, in our discretion, we may also make certain of this information available to you via U.S. mail or other courier. You may always receive a paper copy upon request.

Our tax accountants will prepare our federal tax return (and any applicable state income tax returns). Generally, we will provide appropriate tax information to our stockholders within 31 days following the end of each fiscal year. Our fiscal year is the calendar year.

 

264


Table of Contents

LEGAL MATTERS

The validity of the shares of our common stock being offered hereby has been passed upon for us by Venable LLP, Baltimore, Maryland. Alston & Bird LLP has reviewed the statements relating to certain U.S. federal income tax matters that are likely to be material to U.S. holders and non-U.S. holders of our common stock under the caption “Material U.S. Federal Income Tax Considerations” and has passed upon the accuracy of those statements as well as our qualification as a REIT for U.S. federal income tax purposes.

EXPERTS

The financial statement as of December 31, 2021 included in this Prospectus has been so included in reliance on the report of PricewaterhouseCoopers LLP, an independent registered public accounting firm, given on the authority of said firm as experts in auditing and accounting.

The statements included in our prospectus under the captions “Net Asset Value Calculation and Valuation Guidelines—Our Independent Valuation Advisor” and “Net Asset Value Calculation and Valuation Guidelines—Valuation of Investments,” relating to the role of our independent valuation advisor, have been reviewed by SitusAMC Real Estate Valuation Services, LLC, an independent valuation firm, and are included in our prospectus given the authority of such firm as experts in property valuations and appraisals.

PRIVACY POLICY NOTICE

To help you understand how we protect your personal information, we have included our Privacy Policy Notice as Appendix D to this prospectus. This appendix describes our current privacy policy and practices. Should you decide to establish or continue a stockholder relationship with us, we will advise you of our policy and practices as required by law.

WHERE YOU CAN FIND MORE INFORMATION

We have filed a registration statement on Form S-11 with the SEC with respect to the shares of our common stock to be issued in this offering. This prospectus is a part of that registration statement and, as permitted by SEC rules, does not include all of the information you can find in the registration statement or the exhibits to the registration statement. For additional information relating to us, we refer you to the registration statement and the exhibits to the registration statement. Statements contained in this prospectus as to the contents of any contract or document are necessarily summaries of such contract or document and in each instance, if we have filed the contract or document as an exhibit to the registration statement, we refer you to the copy of the contract or document filed as an exhibit to the registration statement.

We will file annual, quarterly and special reports, proxy statements and other information with the SEC. The registration statement is, and any of these future filings with the SEC will be, available to the public over the internet at the SEC’s website at www.sec.gov.

Website Disclosure

We also maintain a web site at www.jpmreit.com where there is additional information about our business, but the contents of the website are not incorporated by reference in or otherwise a part of this prospectus. From time to time, we may use our website as a distribution channel for material company information. Financial and other important information regarding us is routinely accessible thorough and posted on our website at www.jpmreit.com.

 

265


Table of Contents

INDEX TO CONSOLIDATED BALANCE SHEET

 

     Page  

Report of Independent Registered Public Accounting Firm

     F-2  

Consolidated Balance Sheet as of December 31, 2021

     F-3  

Notes to Consolidated Balance Sheet

     F-4  

 

F-1


Table of Contents

Report of Independent Registered Public Accounting Firm

To the Board of Directors and Stockholder of J.P. Morgan Real Estate Income Trust, Inc.

Opinion on the Financial Statement – Balance Sheet

We have audited the accompanying consolidated balance sheet of J.P. Morgan Real Estate Income Trust, Inc. and its subsidiaries (the “Company”) as of December 31, 2021, including the related notes (collectively referred to as the “consolidated financial statement”). In our opinion, the consolidated financial statement presents fairly, in all material respects, the financial position of the Company as of December 31, 2021 in conformity with accounting principles generally accepted in the United States of America.

Basis for Opinion

The consolidated financial statement is the responsibility of the Company’s management. Our responsibility is to express an opinion on the Company’s consolidated financial statement based on our audit. We are a public accounting firm registered with the Public Company Accounting Oversight Board (United States) (PCAOB) and are required to be independent with respect to the Company in accordance with the U.S. federal securities laws and the applicable rules and regulations of the Securities and Exchange Commission and the PCAOB.

We conducted our audit of this consolidated financial statement in accordance with the standards of the PCAOB and in accordance with auditing standards generally accepted in the United States of America. Those standards require that we plan and perform the audit to obtain reasonable assurance about whether the consolidated financial statement is free of material misstatement, whether due to error or fraud.

Our audit included performing procedures to assess the risks of material misstatement of the consolidated financial statement, whether due to error or fraud, and performing procedures that respond to those risks. Such procedures included examining, on a test basis, evidence regarding the amounts and disclosures in the consolidated financial statement. Our audit also included evaluating the accounting principles used and significant estimates made by management, as well as evaluating the overall presentation of the consolidated financial statement. We believe that our audit provides a reasonable basis for our opinion.

/s/ PricewaterhouseCoopers LLP

New York, New York

March 3, 2022

We have served as the Company’s auditor since 2021.

 

F-2


Table of Contents

J.P. Morgan Real Estate Income Trust, Inc.

Consolidated Balance Sheet

As of December 31, 2021

 

     December 31, 2021  

ASSETS

  

Cash

   $ 199,905  
  

 

 

 

Total Assets

   $ 199,905  
  

 

 

 

LIABILITIES & EQUITY

  

Total Liabilities

   $ —    
  

 

 

 

Equity

  

Common Stock- Class E shares, $0.01 par value per share, 20,000 shares authorized, issued, and outstanding

     200  

Additional paid-in capital

     199,800  

Retained Deficit

     (95
  

 

 

 

Total Liabilities and Equity

   $ 199,905  
  

 

 

 

The accompanying notes are an integral part of the consolidated balance sheet.

 

F-3


Table of Contents

J.P. Morgan Real Estate Income Trust, Inc.

Notes to Consolidated Balance Sheet

December 31, 2021

1. Organization and Business Purpose

J.P. Morgan Real Estate Income Trust, Inc. (the “Company”) was formed on November 5, 2021 as a Maryland corporation and intends to qualify as a real estate investment trust (“REIT”) for U.S. federal income tax purposes. The Company was organized to invest primarily in stabilized, income-generating real properties, and to a lesser extent, real estate debt and real estate-related securities. The Company is the sole general partner of J.P. Morgan REIT Operating Partnership, L.P., a Delaware limited partnership (“JPMREIT OP”). J.P. Morgan REIT OP Special Limited Partner, L.P. (the “Special Limited Partner”), an affiliate of J.P. Morgan Investment Management, Inc. (together with its affiliates “J.P. Morgan”), will own a special limited partner interest in JPMREIT OP. Substantially all of the Company’s business will be conducted through JPMREIT OP, which as of December 31, 2021 had not commenced its principal operations. The Company and JPMREIT OP are expected to be externally managed by J.P. Morgan Investment Management Inc. (the “Adviser” or “JPMIM”), an affiliate of J.P. Morgan.

As of December 31, 2021, the Company had neither purchased nor contracted to purchase any investments and no real estate or real estate-related investments were deemed probable.

2. Capitalization

The Company intends to register with the Securities and Exchange Commission (the “SEC”) an offering of up to $5,000,000,000 in shares of common stock, consisting of up to $4,000,000,000 in shares in its primary offering and up to $1,000,000,000 in shares pursuant to its distribution reinvestment plan (the “Offering”). The Company intends to sell any combination of four classes of shares of its common stock, Class T shares, Class S shares, Class D shares and Class I shares, with a dollar value up to the maximum offering amount. The share classes have different upfront selling commissions and ongoing stockholder servicing fees. The initial per share purchase price for the Company’s shares of common stock sold in its primary offering will be equal to the most recently determined net asset value (“NAV”) per share for the Class E common stock sold in the Company’s private offering, plus, for Class T shares, Class S shares and Class D shares only, applicable upfront selling commissions and dealer manager fees. Thereafter, the purchase price per share for each class of the Company’s common stock will vary and will generally equal the prior month’s NAV of the Company per share for such class, as determined monthly, plus any applicable upfront selling commissions and dealer manager fees.

JPMIM has committed to purchase $100 million in shares of Class E common stock in the Company or Class E units of the JPMREIT OP, or a combination thereof, subject to reduction to an amount not less than $25 million (based on aggregate commitments from other investors to purchase Class E shares in excess of $100 million). The Class E common stock is not being offered to the public.

JPMIM has agreed to hold all of the Class E shares and Class E units it owns until the earlier of (i) the first date that the Company’s NAV reaches $1.5 billion and (ii) three years from the commencement of the Offering. Following such date, each month the Company will repurchase, without further action by JPMIM (each, a “JPM Mandatory Repurchase”), a number of Class E shares or Class E units in an amount equal to the amount available under the Company’s share repurchase plan’s 2% monthly and 5% quarterly caps (after satisfying repurchase requests from investors who purchase shares pursuant to this offering and other holders of shares that are otherwise subject to repurchase under the Company’s share repurchase plan) until such time as JPMIM’s equity ownership in the Company and the JPMREIT OP has been fully repurchased; provided, that the number of shares subject to each JPM Mandatory Repurchase may be reduced where holders of the Company’s Class E shares that are not subject to repurchase under the Company’s share repurchase plan request repurchase of their shares, in which case the Class E shares held by JPMIM and such other investors will be repurchased on a pro rata basis based on their respective percentage ownership in the Company immediately prior to such repurchase (not to

 

F-4


Table of Contents

J.P. Morgan Real Estate Income Trust, Inc.

Notes to Consolidated Balance Sheet

December 31, 2021

 

exceed an aggregate number of shares equal to the amount available under the Company’s share repurchase plan’s 2% monthly and 5% quarterly caps). Notwithstanding the foregoing, the Company will not effect any JPM Mandatory Repurchase during any month in which the full amount of all shares requested to be repurchased by stockholders other than JPMIM under the Company’s share repurchase plan is not repurchased or when the Company’s share repurchase plan has been suspended. In addition, subject to certain exceptions, at any time after the first anniversary of the commencement of the Offering where the shares of the Company’s common stock and units representing limited partnership interests in the JPMREIT OP (“Operating Partnership units”) owned by JPMIM, together with any such shares and units owned by its affiliates, represent a 24.99% or greater interest in the Company (such percentage referred to herein as the “JPM Interest”), the Company will, or will cause the JPMREIT OP to, automatically and without further action by JPMIM, repurchase or redeem, as applicable, an amount of shares or units from JPMIM such that the JPM Interest is equal to or less than 24.99% after giving effect to such repurchase or redemption (each such repurchase or redemption, a “JPM Regulatory Repurchase”). To the extent the Adviser elects to receive its management fee in shares of the Company’s common stock or Operating Partnership units, the Company may repurchase those shares or units without regard to the limitations described above or the early repurchase deduction.

On November 15, 2021, the Company was capitalized with a $200,000 investment by the Adviser in exchange for 20,000 shares of the Company’s Class E common stock. The Advisor has agreed to not sell, transfer or dispose of the shares to any party other than an affiliate of the Adviser for so long as the Adviser or its affiliate performs an advisory function for the Company.

3. Summary of Significant Accounting Policies

Basis of Presentation

The accompanying consolidated financial statements includes the consolidated balance sheet of the Company. Separate consolidated statements of operations, comprehensive income, stockholder’s equity, and of cash flows have not been presented because the Company has not commenced operations and has nominal activity.

The financial statements have been presented in conformity with accounting principles generally accepted in the United States of America (“GAAP”). The preparation of the financial statements in conformity with GAAP requires management to make estimates and assumptions that affect the reported amounts of assets and liabilities and disclosures of contingent assets and liabilities at the date of the balance sheet. Actual results could differ from those estimates.

Cash

Cash represents cash held in banks, and cash on hand. The Company may in the future have bank balances in excess of federally insured amounts.

Income Taxes

The Company intends to make an election to be taxed as a REIT under Sections 856 through 860 of the Internal Revenue Code commencing with its taxable year ending December 31, 2022. If the Company qualifies for taxation as a REIT, the Company generally will not be subject to federal corporate income tax to the extent it distributes 90% of its taxable income to its stockholders. REITs are subject to a number of other organizational and operational requirements. Even if the Company qualifies for taxation as a REIT, it may be subject to certain state and local taxes on its income and property, and federal income and excise taxes on its undistributed income.

 

F-5


Table of Contents

J.P. Morgan Real Estate Income Trust, Inc.

Notes to Consolidated Balance Sheet

December 31, 2021

 

Organization and Offering Expenses

The Adviser may advance some or all of the Company’s organization and offering expenses on behalf of the Company (including legal, accounting, and other expenses attributable to the Company’s organization, but excluding upfront selling commissions, dealer manager fees and stockholder servicing fees) through the first anniversary of the commencement of the Offering. The Company will reimburse the Adviser for all such advanced expenses ratably over a 60 month period following the first anniversary of the commencement of the Offering.

As of December 31, 2021, the Adviser and its affiliates have incurred organization and offering expenses on the Company’s behalf of approximately $659,218 (Unaudited). These organization and offering expenses are not recorded in the accompanying balance sheet because such costs are not the Company’s liability until the commencement of the Offering. When recorded by the Company, organizational expenses will be expensed as incurred, and offering expenses will be charged to stockholders’ equity as such amounts will be reimbursed to the Adviser or its affiliates from the gross proceeds of the Offering. Any amount due to the Adviser but not paid will be recognized as a liability on the balance sheet.

Operating Expenses

Operating expenses incurred directly by the Company will be expensed in the period incurred. Such amounts totaled $95 representing bank fees for the period ending December 31, 2021.

Share Repurchases

The Company will adopt a share repurchase plan, whereby on a monthly basis, stockholders may request that the Company repurchase all or any portion of their shares. The Company may choose to repurchase all, some or none of the shares that have been requested to be repurchased at the end of any particular month, in its discretion, subject to any limitations in the share repurchase plan. The total amount of aggregate repurchases of Class T, Class S, Class D, and Class I shares will be limited to 2% of the aggregate NAV per month and 5% of the aggregate NAV per calendar quarter. Shares would be repurchased at a price equal to the transaction price on the applicable repurchase date, subject to any early repurchase deduction. Shares that have not been outstanding for at least one year would be repurchased at 98% of the transaction price. Due to the illiquid nature of investments in real estate, the Company may not have sufficient liquid resources to fund repurchase requests and has established limitations on the amount of funds the Company may use for repurchases during any calendar month and quarter. Further, the Company may modify, suspend or terminate the share repurchase plan.

4. Related Party Transactions

The Company intends to enter into an advisory agreement with the Adviser. Pursuant to the advisory agreement between the Company and the Adviser, the Adviser is responsible for sourcing, evaluating and monitoring the Company’s investment opportunities and making decisions related to the acquisition, management, financing and disposition of the Company’s assets, in accordance with the Company’s investment objectives, guidelines, policies and limitations, subject to oversight by the Company’s board of directors.

Certain affiliates of the Company, including the Adviser, will receive fees and compensation in connection with the ongoing management of the assets of the Company. The Adviser will be paid a management fee equal to 0.90% of NAV per annum, payable monthly. The management fee will be paid, at the Adviser’s election, in cash, shares of common stock, or Operating Partnership units. The Class E shares are not subject to the management fee.

 

F-6


Table of Contents

J.P. Morgan Real Estate Income Trust, Inc.

Notes to Consolidated Balance Sheet

December 31, 2021

 

The Special Limited Partner will hold a performance participation interest in JPMREIT OP that entitles it to receive an allocation from JPMREIT OP equal to 12.5% of the annual Total Return, subject to a 5% annual Hurdle Amount and a High Water Mark, with a Catch-Up (each term as will be defined in the JPMREIT OP limited partnership agreement). Such allocation will be measured on a calendar year basis, made quarterly and accrued monthly. The performance participation interest will not be paid on the Class E units in the JPMREIT OP.

In addition, J.P. Morgan Institutional Investments Inc. (the “Dealer Manager”) will serve as the dealer manager for the Offering. The Dealer Manager is a registered broker-dealer affiliated with the Adviser. The Company intends to enter into an agreement (the “Dealer Manager Agreement”) with the Dealer Manager in connection with the Offering. The Company’s obligations, under the Dealer Manager Agreement, to pay stockholder servicing fees with respect to the Class T, Class S and Class D shares distributed in the Offering shall survive until such shares are no longer outstanding (including because such shares converted into Class I shares).

The Dealer Manager will be entitled to receive upfront selling commissions of up to 3.0%, and upfront dealer manager fees of 0.5%, of the transaction price of each Class T share sold in the primary offering, however such amounts may vary at certain participating broker-dealers provided that the sum will not exceed 3.5% of the transaction price. The Dealer Manager will be entitled to receive upfront selling commissions of up to 3.5% of the transaction price of each Class S share sold in the primary offering. The Dealer Manager will be entitled to receive upfront selling commissions of up to 1.5% of the transaction price of each Class D share sold in the primary offering. No upfront selling commissions or dealer manager fees will be paid with respect to purchases of Class I shares or shares of any class sold pursuant to the Company’s distribution reinvestment plan.

The Dealer Manager will also receive a stockholder servicing fee of 0.85%, 0.85% and 0.25% per annum of the aggregate NAV of the Company’s outstanding Class T shares, Class S shares and Class D shares, respectively. The Company will cease paying the stockholder servicing fee with respect to any Class T share, Class S share or Class D share sold in the primary offering at the end of the month in which the total selling commissions, dealer manager fees and stockholder servicing fees paid with respect to such share would exceed 8.75% (or, in the case of Class T shares sold through certain participating broker-dealers, a lower limit as set forth in any applicable agreement between the Dealer Manager and a participating broker-dealer) of the gross proceeds from the sale of such share (including the gross proceeds of any shares issued under the Company’s distribution reinvestment plan with respect thereto). At the end of such month, such Class T share, Class S share or Class D share (and any shares issued under the Company’s distribution reinvestment plan with respect thereto) will convert into a number of Class I shares (including any fractional shares) with an equivalent aggregate NAV as such share. The Company will accrue the cost of the stockholder servicing fee as an offering cost at the time each Class T, Class S and Class D share is sold during the primary offering. There will not be a stockholder servicing fee with respect to Class I shares.

The Company may retain certain of the Adviser’s affiliates for necessary services relating to the Company’s investments or its operations, including any administrative services, construction, special servicing, leasing, development, property oversight and other property management services, as well as services related to mortgage servicing, group purchasing, healthcare, consulting/brokerage, capital markets/credit origination, loan servicing, property, title or other types of insurance, management consulting and other similar operational matters.

5. Economic Dependency

The Company is dependent on the Adviser and its affiliates for certain services that are essential to it, including the sale of the Company’s shares of common stock, acquisition and disposition decisions, and certain other responsibilities. In the event that the Adviser and its affiliates are unable or unwilling to provide such services, the Company would be required to find alternative service providers.

 

F-7


Table of Contents

J.P. Morgan Real Estate Income Trust, Inc.

Notes to Consolidated Balance Sheet

December 31, 2021

 

6. Commitments and Contingencies

The Company was not subject to any material litigation nor was the Company aware of any material litigation threatened against it.

7. Subsequent Events

On February 23, 2022, the Company entered into a Subscription Agreement with JPMIM, pursuant to which JPMIM committed to purchase $100 million in shares of Class E common stock in the Company or Class E units of the JPMREIT OP, or a combination thereof, subject to reduction to an amount not less than $25 million (based on aggregate commitments from other investors to purchase Class E shares in excess of $100 million).

The Company evaluated subsequent events through March 3, 2022, the date the financial statements were available for issuance, and determined that except as otherwise disclosed herein there were no additional material subsequent events requiring disclosure.

 

F-8


Table of Contents

APPENDIX A: PRIOR PERFORMANCE TABLES

The following unaudited prior performance tables provide information relating to “prior programs,” as defined in the “Prior Performance Summary” section of the prospectus. These prior programs focus on investing in real property or real estate debt. We have presented prior programs that have investment objectives similar to ours and certain other recent programs that do not have investment objectives similar to ours, as required by applicable SEC guidance.

We consider a prior program to have investment objectives similar to that of our real estate portfolio if the prior program seeks steady income and potential capital appreciation by investing primarily in stabilized or substantially stabilized real estate.

This information should be read together with the summary information included in the “Prior Performance Summary” section of this prospectus, including the use of defined terms.

By purchasing shares in this offering, you will not acquire any ownership interest in any prior programs to which the information in this section relates and you should not assume that you will experience returns, if any, comparable to those experienced by the investors in the prior programs. Further, the prior programs were conducted through privately held entities that were subject neither to the fees and expenses associated with this offering nor all of the laws and regulations that apply to us as a company conducting a public offering.

Description of the Tables

The following tables are included herein:

Table I: Experience in Raising and Investing Funds

Table II: (Omitted) Compensation to Sponsor has been omitted since compensation data is in Table IV—Results of Completed Programs.

Table III: Operating Results of Prior Programs

Table IV: Results of Completed Programs

Table V: Sales or Disposals of Properties

 

A-1


Table of Contents

TABLE I

EXPERIENCE IN RAISING AND INVESTING FUNDS

Table I provides a summary of the experience of J.P. Morgan as a sponsor in raising and investing the three most recent funds in prior programs with investment objectives similar to ours.

 

    As of December 31, 2020  

($/€/¥ in millions)

  SPFA     SPFE     JMF II  

Dollar Amount Offered (1)

    N/A       N/A     ¥ 40,200  

Dollar Amount Raised

  $ 1,600     411     ¥ 40,200  

Length of Offering (1)

    N/A       N/A       9  

Months to invest 90% of amount available for investment

    N/A (2)       N/A (2)       N/A (3)  

 

(1)

SPFA and SPFE are open-end funds with no set dollar amount offered or length of time offered.

(2)

Disclosure is not meaningful for open-end funds.

(3)

JMF II is currently in its investment period and has not reached 90% invested.

 

A-2


Table of Contents

TABLE III

OPERATING RESULTS OF PRIOR PROGRAMS

Table III summarizes the operating results of J.P. Morgan’s prior programs that have had offerings close during the five years ended December 31, 2020 or are open-ended with investment objectives similar to ours.

All figures are as of December 31 of the year indicated, unless otherwise noted.

All figures are on a Singapore Financial Reporting Standards (International) basis.

 

     JMF II  
     Year Ended  
(¥ in millions)    2020*  

Summary Operating Results

  

Revenue (loss)

   ¥ (862)  

Other gain (loss)

     1  

Total expenses

     267  

Comprehensive profit (loss)

     (1,128

Summary Statement of Cash Flows

  

Net cash flows provided by (used in) operating activities

     (21,376

Net cash flows provided by (used in) investing activities

     —    

Net cash flows provided by (used in) financing activities

     21,475  

Amount of Cash Distributions

  

Cash distributions paid to limited partners

     13  

Amount of reinvested distributions paid to limited partners

     —    

Total distributions paid to limited partners (per ¥1 million invested):

     1,428  

Source of cash distributions:

  

From operations

     13  

From sale of properties

     —    

From refinancings

     —    

Summary Balance Sheet

  

Total assets

     20,415  

Total liabilities

     68  

Net asset value per share **

     N/A  

 

*

For the period from March 9, 2020 (inception) to December 31, 2020.

**

JMF II does not report a net asset value per share because investors own shares of underlying vehicles.

 

A-3


Table of Contents

All figures are as of December 31 of the year indicated, unless otherwise noted.

All figures are on a US GAAP basis.

 

     IG  
     Year Ended  
($ in thousands except per share value)    2016     2017     2018     2019     2020  

Summary Operating Results

          

Total investment income

   $ 133,130     $ 144,842     $ 132,372     $ 95,405     $ 83,636  

Total expenses

     36,318       39,515       38,526       34,770       32,480  

Net investment income (loss)

     96,812       105,327       93,846       60,635       51,156  

Realized and unrealized gain (loss)

     97,915       53,034       47,524       (10,036     (95,978

Increase (decrease) in net assets from operations

     194,727       158,361       141,370       50,599       (44,822

Summary Statement of Cash Flows

          

Net cash flows provided by (used in) operating activities

     71,551       83,519       66,625       57,452       42,668  

Net cash flows provided by (used in) investing activities

     (471,089     102,129       65,270       376,218       170,940  

Net cash flows provided by (used in) financing activities

     445,086       (154,122     (133,536     (274,714     (199,288

Amount of Cash Distributions

          

Cash distributions paid to limited partners

     66,260       66,144       61,371       44,125       33,945  

Amount of reinvested distributions paid to limited partners

     46,374       57,806       56,697       48,690       37,286  

Total distributions paid to limited partners (per $1,000 invested) *

     44.38       45.24       42.33       35.34       30.00  

Source of cash distributions:

          

From operations

     112,634       123,950       118,068       92,815       71,231  

From sale of properties

     N/A       N/A       N/A       N/A       N/A  

From refinancings

     N/A       N/A       N/A       N/A       N/A  

Summary Balance Sheet

          

Total assets

     2,776,670       2,785,369       2,792,533       2,566,696       2,323,564  

Total liabilities

     41,710       43,530       41,115       34,583       27,838  

Net asset value per share **

     N/A       N/A       N/A       N/A       N/A  

 

*

Total distributions paid to limited partners, divided by the average fund net asset value, multiplied by 1,000.

**

IG consists of six entities in which investors subscribe. The above financial statements are at the fund level and since investors participate in the underlying entities, a fund level net asset value per share is not calculated.

 

A-4


Table of Contents

All figures are as of September 30 of the year indicated, unless otherwise noted.

All figures are on a US GAAP basis.

 

     SPF  
     Year Ended  
($ in thousands)    2016     2017     2018     2019     2020  

Summary Operating Results

          

Total investment income

   $ 1,311,692     $ 1,277,355     $ 1,252,724     $ 1,084,331     $ 1,184,738  

Total investment expenses

     (8,363     (4,112     (5,178     (22,529     (28,148

Net investment income (loss)

     1,303,329       1,273,243       1,247,546       1,061,802       1,156,590  

Realized and unrealized gain (loss)

     1,398,307       973,072       1,209,933       74,150       (610,249

Increase (decrease) in net assets from operations

     2,701,636       2,246,315       2,457,479       987,652       546,341  

Summary Statement of Cash Flows

          

Net cash flows provided by (used in) operating activities

     969,663       900,730       931,410       484,497       750,646  

Net cash flows provided by (used in) investing activities

     (830,553     1,350,977       (1,581,811     1,096,387       126,155  

Net cash flows provided by (used in) financing activities

     524,740       (1,352,325     (262,497     (1,156,445     (887,459

Amount of Cash Distributions *

          

Cash distributions paid to participants

     2,131,417       2,883,186       2,493,199       1,977,000       2,224,730  

Amount of reinvested distributions paid to participants

     N/A       N/A       N/A       N/A       N/A  

Total distributions paid to participants (per $1,000 invested)

     N/A       N/A       N/A       N/A       N/A  

Source of cash distributions:

          

From operations

     N/A       N/A       N/A       N/A       N/A  

From sale of properties

     N/A       N/A       N/A       N/A       N/A  

From refinancings

     N/A       N/A       N/A       N/A       N/A  

Summary Balance Sheet

          

Total assets

     30,832,626       31,726,114       33,921,369       31,629,364       31,295,109  

Total liabilities

     1,141       639       650,912       253,456       885,615  

Net asset value per share **

     N/A       N/A       N/A       N/A       N/A  

 

*

SPF does not pay distributions or dividends to its investors. Investors seeking cash distributions from SPF are required to submit a repurchase request. All income of SPF is reinvested.

**

In 2018, SPF restructured to a structure that consists of five Fund Investor Vehicles which invest in four primary holding companies (“PHCs”). The financial data reported reflects the PHCs and not the separate Fund Investor Vehicles. Since investors invest in the Fund Investor Vehicles, a net asset value per share at the PHCs level is not calculated.

 

A-5


Table of Contents

TABLE IV

RESULTS OF COMPLETED PROGRAMS

Table IV summarizes information on the results of the prior programs that have completed operations during the five years ended December 31, 2020. APF was the only prior program with investment objectives similar to ours that completed operations during the five years ended December 31, 2020. EPF did not have investment objectives similar to ours because it generally invested in value-add real estate opportunities with a focus on capital appreciation rather than our focus on seeking steady income and potential capital appreciation by investing primarily in stabilized or substantially stabilized real estate. GEOPF and GCPF also did not have investment objectives similar to ours because they primarily sought capital appreciation by generally investing in opportunistic real estate.

 

($ in millions)    APF      GCPF      GEOPF      EPF  

Date of first close

     01/2006        04/2007        08/2007        03/2005  

Date of liquidation (1) (2)

     03/2019        11/2018        08/2019        11/2018  

Dollar amount raised

   $ 690      $ 598      108      1,324  

Equity invested

     690        556        93        1,324  

Realized proceeds

     503        889        148        1,010  

Annualized return on investment

     -2%        5%        5%        -2%  

Median annual leverage

     53%        17%        60%        69%  

Aggregate amount of compensation paid or reimbursed to sponsor or its affiliates

   $ 33      $ 67      16      122  

 

(1)

GEOPF sold its last investment in August 2019. GEOPF is expected to be liquidated by the end of 2021.

(2)

EPF sold its last investment in November 2018. EPF is expected to be liquidated by the end of 2022.

 

A-6


Table of Contents

TABLE V

SALES OR DISPOSALS OF PROPERTY

Table V summarizes all sales or disposals of property by the prior programs with similar investment objectives to ours during the three-year period ended December 31, 2020.

 

                Selling Price, Net of Closing Costs and GAAP
Adjustments ($ in thousands)
    Cost of Properties Including
Closing and Soft Costs ($ in
thousands)
       

Property (1) (2)

  Date
Acquired
    Date of Sale     Cash
Received
Net of
Closing
Costs
    Mortgage
Balance
at Time
of Sale
    Purchase
Money
Mortgage
Taken
Back By
Program
    Adjustments
Resulting
From
Application
of GAAP
    Total     Original
Mortgage
Financing
    Total
Acquisition
Cost, Capital
Improvement,
Closing and
Soft Costs (3)
    Total     Excess
(Deficiency)
of Property
Operating
Cash
Receipts
Over Cash
Expenditures
(4)
 

Quail Springs Marketplace

    5/18/2005       2/1/2018     $ 43,012     $ —       $ —       $ —       $ 43,012     $ 15,804     $ 15,804     $ 31,609     $ 33,228  

Mercy Medical Office Portfolio

    6/29/2007       3/30/2018       —         13,575       —         —         13,575       13,575       11,436       25,011       (6,997

Fullerton

    8/6/2015       6/8/2018       69,920       61,780       —         —         131,700       48,134       48,134       96,267       8,244  

The Sidney at Morningside

    11/24/2014       7/2/2018       34,817       —         —         —         34,817       36,882       36,882       73,764       5,392  

Quarters at Towson

    9/30/2015       8/23/2018       38,201       60,000       —         —         98,201       104,534       104,534       209,067       8,534  

Shadow Lake Town Center

    10/17/2007       8/27/2018       —         65,250       —         —         65,250       79,610       24,798       104,408       17,983  

Shoppes of Lorton Valley

    8/10/2004       8/31/2018       18,946       17,505       —         —         36,451       8,992       8,992       17,985       17,468  

The Walkway

    6/5/2015       9/26/2018       12,370       20,573       —         —         32,943       22,578       31,476       54,054       99  

425 Lexington

    6/28/2013       10/30/2018       313,589       355,000       —         —         668,589       214,361       464,817       679,179       115,589  

1501 K St.

    12/13/2006       12/18/2018       378,372       —         —         —         378,372       98,800       174,808       273,608       131,787  

Thousand Oaks

    4/12/2016       1/28/2019       91,742       —         —         —         91,742       —         23,520       23,520       1,116  

Duke Street

    7/24/2012       2/21/2019       34,289       34,165       —         —         68,453       184,788       184,788       369,577       60,415  

Nalle Woods

    8/17/2010       2/21/2019       57,132       —         —         —         57,132       —         38,565       38,565       22,177  

Lexington Pavilion

    6/3/2010       2/27/2019       3,448       11,935       —         —         15,383       6,066       6,066       12,132       8,149  

Aqua

    12/29/2010       3/29/2019       188,030       —         —         —         188,030       70,000       17,065       87,065       56,865  

Network Drive

    9/28/2012       4/5/2019       290,578       —         —         —         290,578       —         210,701       210,701       104,353  

2929 Wycliff

    12/18/2012       4/17/2019       20,827       25,000       —         —         45,827       40,374       40,374       80,748       7,782  

Moreno Commerce Industrial Development

    8/16/2017       5/3/2019       38,709       —         —         —         38,709       —         8,164       8,164       (2

711 Atlantic Avenue

    8/13/2015       5/17/2019       40,202       23,118       —         —         63,319       19,621       19,621       39,242       2,154  

Edgewater

    3/11/2014       6/13/2019       117,841       —         —         —         117,841       —         115,431       115,431       32,235  

La Jolla Commons - WO

    3/20/2015       6/20/2019       507,145       —         —         —         507,145       —         164,194       164,194       118,030  

Tupelo Alley

    2/7/2014       7/18/2019       57,571       —         —         —         57,571       19,250       33,811       53,061       11,171  

Downtown Doral

    7/1/1995       9/23/2019       9,044       —         —         —         9,044       N/A (5     N/A (5     N/A (5     N/A (5

Liberty Towers

    1/31/2011       9/26/2019       402,086       —         —         —         402,086       140,500       139,856       280,356       95,000  

One City Place

    4/23/2004       9/26/2019       144,683       —         —         —         144,683       —         105,539       105,539       94,497  

Terminus

    2/7/2013       10/1/2019       142,667       97,705       —         —         240,372       108,884       111,677       220,561       53,827  

Shops at Merrick Park

    11/1/2000       11/1/2019       194,261       72,556       —         —         266,817       2,118       16,606       18,725       72,428  

Towson Town Center

    2/1/1999       11/1/2019       17,670       103,379       —         —         121,049       45,500       35,750       81,250       109,830  

 

A-7


Table of Contents
                Selling Price, Net of Closing Costs and GAAP
Adjustments ($ in thousands)
    Cost of Properties Including
Closing and Soft Costs ($ in
thousands)
       

Property (1) (2)

  Date
Acquired
    Date of Sale     Cash
Received
Net of
Closing
Costs
    Mortgage
Balance
at Time
of Sale
    Purchase
Money
Mortgage
Taken
Back By
Program
    Adjustments
Resulting
From
Application
of GAAP
    Total     Original
Mortgage
Financing
    Total
Acquisition
Cost, Capital
Improvement,
Closing and
Soft Costs (3)
    Total     Excess
(Deficiency)
of Property
Operating
Cash
Receipts
Over Cash
Expenditures
(4)
 

Park Meadows Mall - SPF

    2/1/1999       11/1/2019       245,893       117,000       —         —         362,893       48,246       39,504       87,750       132,056  

Perimeter Mall

    10/1/2002       11/1/2019       87,818       137,500       —         —         225,318       64,787       67,800       132,587       171,511  

195 Broadway

    11/22/2013       11/1/2019       550,224       177,052       —         —         727,277       190,120       289,408       479,528       48,148  

13Thirteen Randolph

    1/23/2014       11/4/2019       39,554       —         —         —         39,554       32,559       32,559       65,117       8,745  

US Logistics Portfolio - Eagle Creek East

    1/21/2014       11/22/2019       4,528       4,772       —         —         9,300       4,365       4,365       8,731       1,494  

US Logistics Portfolio - Eagle Creek West

    1/21/2014       11/22/2019       5,513       5,164       —         —         10,677       4,540       4,540       9,080       (507

US Logistics Portfolio - Minnesota Valley

    1/21/2014       11/22/2019       7,667       8,323       —         —         15,990       9,061       9,061       18,123       3,038  

Clemson Corner

    12/15/2011       12/3/2019       32,774       32,735       —         —         65,509       60,207       60,207       120,414       18,330  

Ascent at City Center

    8/17/2010       12/18/2019       45,127       —         —         —         45,127       —         1,724       1,724       8,620  

Stanford Research Park

    10/30/2013       3/17/2020       98,167       —         —         —         98,167       71,764       71,764       143,528       29,227  

60 State Street

    10/1/2015       3/20/2020       175,340       156,176       —         —         331,516       161,838       133,941       295,779       30,616  

Metropolitan Midtown - Office

    2/1/2013       10/23/2020       54,293       —         —         —         54,293       —         37,866       37,866       24,205  

Franklin Park

    9/6/2011       10/23/2020       103,530       —         —         —         103,530       N/A (5     N/A (5     N/A (5     N/A (5

Metropolitan Midtown - Retail

    2/1/2013       10/23/2020       36,411       —         —         —         36,411       —         56,871       56,871       25,888  

Two Franklin Park - Office

    9/6/2011       10/23/2020       99,808       —         —         —         99,808       N/A (5     N/A (5     N/A (5     N/A (5

Marshfield Business Park

    9/13/2018       10/29/2020       159,255       —         —         —         159,255       —         118,575       118,575       9,134  

The Residence at SouthPark

    12/18/2015       11/18/2020       24,642       43,334       —         —         67,976       74,090       74,090       148,179       9,486  

Washington Crossing

    9/27/2010       11/23/2020       25,402       32,259       —         —         57,661       23,050       23,050       46,100       15,432  

Gateway 673

    8/12/2015       11/23/2020       39,334       —         —         —         39,334       —         34,816       34,816       10,858  

Winter Park Village

    8/22/2006       12/8/2020       12,113       35,500       —         —         47,613       226       63,973       64,198       29,223  

1918 Eighth Avenue

    8/5/2011       12/18/2020       566,993       —         —         —         566,993       —         288,437       288,437       103,847  

Midtown 5

    10/11/2013       12/22/2020       68,493       76,000       —         —         144,493       —         898       898       4,730  

Shoppes at Woodhill

    5/10/2007       12/23/2020       1,203       11,379       —         —         12,582       5,704       5,704       11,408       7,128  

St. Collins Lane

    3/31/2017       12/23/2020       87,128       —         —         —         87,128       75,744       23,761       99,504       (5,378

The Laurel

    12/10/2015       12/29/2020       58,730       —         —         —         58,730       —         16,294       16,294       (187

 

(1)

Excludes sales of partial interests.

(2)

All figures are presented at the prior program’s pro-rata ownership percentage of the property.

(3)

Excludes capital improvements and soft costs during the hold period as the information is not available.

(4)

Represents net income received by the property during the hold period.

(5)

Asset has gone through several restructurings, causing the data to be unavailable.

 

A-8


Table of Contents

APPENDIX B: DISTRIBUTION REINVESTMENT PLAN

This Distribution Reinvestment Plan (the “Plan”) is adopted by J.P. Morgan Real Estate Income Trust, Inc. (the “Company”) pursuant to its Articles of Amendment and Restatement (as amended, restated or otherwise modified from time to time, the “Charter”). Unless otherwise defined herein, capitalized terms shall have the same meaning as set forth in the Charter.

1. Distribution Reinvestment. As agent for the stockholders (the “Stockholders”) of the Company who purchase shares of the Company’s common stock, $0.01 par value per share (collectively, “Shares”), pursuant to (i) the unregistered private offering of the Company’s Class E Common Stock, $0.01 par value per share, pursuant to the applicable exemption from registration under the Securities Act of 1933, as amended (the “Securities Act”) (the “Private Placement”) or the Company’s continuous public offering of Shares (the “Initial Public Offering”), or (ii) any future public offering of Shares (a “Future Public Offering”), and who do not opt out of participating in the Plan or who affirmatively elect to participate in the Plan, as applicable (as set forth in Section 3 below) (the “Participants”), the Company will apply all dividends and other distributions declared and paid in respect of the Shares held by each Participant and attributable to the class of Shares held by such Participant (the “Distributions”), including Distributions paid with respect to any full or fractional Shares acquired under the Plan, to the purchase of additional Shares of the same class for such Participant.

2. Effective Date. The effective date of the Plan shall be the date of the commencement of the Private Placement.

3. Procedure for Participation. Any Stockholder (unless such Stockholder is a resident of Alabama, Idaho, Kansas, Kentucky, Maine, Maryland, Massachusetts, Nebraska, New Jersey, North Carolina, Ohio, Oregon, Texas, Vermont and Washington or is a client of a participating broker-dealer that does not permit automatic enrollment in the Plan) who has received a copy of (i) the private placement memorandum with respect to the Private Placement (the “Memorandum”) or (ii) the Prospectus, as contained in the applicable registration statement filed by the Company with the Securities and Exchange Commission (the “SEC”), with respect to the Initial Public Offering or any Future Public Offering, as applicable, will automatically become a Participant unless they elect not to become a Participant by noting such election on their subscription agreement. Any Stockholder who is a resident of Alabama, Arkansas, Idaho, Kansas, Kentucky, Maine, Maryland, Massachusetts, Nebraska, New Jersey, Ohio, Oregon, Vermont or Washington or is a client of a participating broker-dealer that does not permit automatic enrollment in the Plan will only become a Participant if the Stockholder notes such an election on the Stockholder’s subscription agreement. If any Stockholder initially elects not to be a Participant, they may later become a Participant by subsequently completing and executing an enrollment form or any appropriate authorization form as may be available from the Company, the Company’s transfer agent, the dealer manager for the applicable offering or any soliciting dealer participating in the distribution of Shares for the offering. Participation in the Plan will begin with the next Distribution payable after acceptance of a Participant’s subscription, enrollment or authorization. Shares will be purchased under the Plan on the date that Distributions are paid by the Company.

4. Suitability. Each Participant is requested to promptly notify the Company in writing if the Participant experiences a material change in his or her financial condition, including the failure to meet the income, net worth, investment concentration, status as an “accredited investor” as defined by Regulation D of the Securities Act (solely with respect to purchasers in the Private Placement) or other investment suitability standards imposed by such Participant’s state of residence or the Company and set forth in the Memorandum or the Company’s most recent prospectus. For the avoidance of doubt, this request in no way shifts to the Participant the responsibility of the Company’s sponsor, or any other person selling Shares on behalf of the Company to the Participant, to make every reasonable effort to determine that the purchase of Shares by Stockholders who purchased Shares in the Initial Public Offering or any Future Public Offering is a suitable and appropriate investment based on information provided by such Participant.

 

B-1


Table of Contents

5. Purchase of Shares.

 

  A.

Participants will acquire Shares from the Company (including Shares purchased by the Company for the Plan in a secondary market (if available) or on a stock exchange (if listed)) under the Plan (the “Plan Shares”) at a price equal to the net asset value (“NAV”) per Share applicable to the class of Shares purchased by the Participant on the date that the Distribution is payable (calculated as of the most recent month end). No upfront selling commissions will be payable with respect to Shares purchased pursuant to the Plan, but such Shares may be subject to ongoing stockholder servicing fees. Participants in the Plan may purchase fractional Shares so that 100% of the Distributions will be used to acquire Shares. However, a Participant will not be able to acquire Plan Shares and such Participant’s participation in the Plan will be terminated to the extent that a reinvestment of such Participant’s Distributions in Shares would cause the percentage ownership or other limitations contained in the Charter to be violated.

 

  B.

Plan Shares to be distributed by the Company in connection with the Plan may (but are not required to) be supplied from: (i) Class E shares that will be issued by the Company in the Private Placement pursuant to an applicable exemption from registration under the Securities Act, (ii) Shares that will be registered with the SEC in connection with the Initial Public Offering, or (iii) Shares to be registered with the SEC in connection with a Future Public Offering.

6. Taxes. THE REINVESTMENT OF DISTRIBUTIONS DOES NOT RELIEVE A PARTICIPANT OF ANY INCOME TAX LIABILITY THAT MAY BE PAYABLE IN RESPECT OF THE DISTRIBUTIONS. INFORMATION REGARDING POTENTIAL TAX INCOME LIABILITY OF PARTICIPANTS MAY BE FOUND IN THE PUBLIC FILINGS MADE BY THE COMPANY WITH THE SEC.

7. Share Certificates. The ownership of the Shares purchased through the Plan will be in book-entry form unless and until the Company issues certificates for its outstanding Shares.

8. Reports. On a quarterly basis, the Company shall provide each Participant a statement of account describing, as to such Participant: (i) the Distributions reinvested during the quarter; (ii) the number and class of Shares purchased pursuant to the Plan during the quarter; (iii) the per Share purchase price for such Shares; and (iv) the total number of Shares purchased on behalf of the Participant under the Plan. On an annual basis, tax information with respect to income earned on Shares under the Plan for the calendar year will be provided to each applicable participant.

9. Termination by Participant. A Participant may terminate participation in the Plan at any time, without penalty, by delivering 10 days’ prior written notice to the Company. This notice must be received by the Company prior to the last day of a quarter in order for a Participant’s termination to be effective for such quarter (i.e., a timely termination notice will be effective as of the last day of a quarter in which it is timely received and will not affect participation in the Plan for any prior quarter). Any transfer of Shares by a Participant to a non-Participant will terminate participation in the Plan with respect to the transferred Shares. If a Participant requests that the Company repurchase all or any portion of the Participant’s Shares, the Participant’s participation in the Plan with respect to the Participant’s Shares for which repurchase was requested but that were not repurchased will be terminated. If a Participant terminates Plan participation, the Company may, at its option, ensure that the terminating Participant’s account will reflect the whole number of Shares in such Participant’s account and provide a check for the cash value of any fractional share in such account. Upon termination of Plan participation for any reason, future Distributions will be distributed to the Stockholder in cash.

10. Amendment, Suspension or Termination by the Company. The Board of Directors may by majority vote amend any aspect of the Plan; provided, however, that the Plan cannot be amended to eliminate a Participant’s right to terminate participation in the Plan and that notice of any material amendment must be provided to Participants at least 10 days prior to the effective date of that amendment. The Board of Directors may by majority vote suspend or terminate the Plan for any reason upon 10 days’ written notice to the Participants.

 

B-2


Table of Contents

11. Liability of the Company. The Company shall not be liable for any act done in good faith, or for any good faith omission to act, including, without limitation, any claims or liability (i) arising out of failure to terminate a Participant’s account upon such Participant’s death prior to timely receipt of notice in writing of such death or (ii) with respect to the time and the prices at which Shares are purchased or sold for a Participant’s account. To the extent that indemnification may apply to liabilities arising under the Securities Act, or the securities laws of a particular state, the Company has been advised that, in the opinion of the SEC and certain state securities commissioners, such indemnification is contrary to public policy and, therefore, unenforceable.

 

B-3


Table of Contents

APPENDIX C: FORM OF SUBSCRIPTION AGREEMENT

 

LOGO

 

Subscription Agreement for Shares of Common Stock of

J.P. Morgan Real Estate Income Trust, Inc.

 

1.

 

 

                             Your Investment

 

 

    Investment Amount $                         

 

   ☐ Initial Purchase
      ☐ Subsequent Purchase
    Investment Method   

    ☐ By mail

   Attach a check to this agreement. Make all checks payable to: J.P. MORGAN REAL ESTATE INCOME TRUST

    ☐ By wire

   Name: [         ] AS AGENT FOR J.P. MORGAN REAL ESTATE INCOME TRUST, INC.
   Bank Name: [        ]   
   ABA: [        ]   
   DDA: [        ]   

    ☐ Broker-dealer/Investment Professional will make payment on your behalf

  * Cash, cashier’s checks/official bank checks, temporary checks, foreign checks, money orders, third-party checks, or travelers checks are not accepted.

  SHARE CLASS SELECTION (required)

 

    ☐

 SHARE CLASS T (minimum investment $2,500)

 

    ☐

 SHARE CLASS S (minimum investment $2,500)

 

    ☐

 SHARE CLASS D (Minimum investment $2,500; available for certain fee-based wrap accounts and other eligible investors as disclosed in the prospectus)

 

    ☐

 SHARE CLASS I (Minimum investment $1,000,000 (unless waived); available for certain fee-based wrap accounts and other eligible investors as disclosed in the prospectus)

Are you (1) a J.P. Morgan Real Estate Income Trust, Inc. executive officer or director or their immediate family member, (2) an officer or employee of the Adviser, J.P. Morgan or other affiliate or their immediate family member or (3) a joint venture partner, consultants or other service provider? (required)

 

☐ A J.P. Morgan Real Estate Income Trust, Inc. executive officer or director or their immediate family member    ☐ An officer or employee of the adviser, J.P. Morgan or other affiliate or their immediate family member    ☐ A joint venture partner, consultants or other service provider    ☐ Not Applicable

 

 

2.

 

 

         Ownership Type (Select only one)

 

     
         Taxable Account Type    Non-Taxable Account Type

    

 

        

   BROKERAGE ACCOUNT NUMBER                             CUSTODIAN ACCOUNT NUMBER                         
     
    

☐   INDIVIDUAL OR JOINT TENANT WITH RIGHTS OF SURVIVORSHIP

   ☐ IRA
     
    

☐   TRANSFER ON DEATH (Optional Designation. Not

 

Available for Louisiana Residents. See Section 3C.)

 

☐   TENANTS IN COMMON

 

☐   COMMUNITY PROPERTY

  

☐ ROTH IRA

 

☐ SEP IRA

 

☐ SIMPLE IRA

 

☐ PENSION PLAN (Include Certification of Investment Powers Form)

     
    

☐   UNIFORM GIFT/TRANSFER TO MINORS STATE OF

   ☐ OTHER                         
     
    

☐   TRUST (Include Certification of Investment Powers Form)

    
     
    

☐   CORPORATION / PARTNERSHIP / OTHER

    
     
       (Corporate Resolution or Partnership Agreement Required)     

 

C-1


Table of Contents

Entity Name - Retirement Plan/Trust/Corporation/Partnership/Other

(Trustee(s) and/or authorized signatory(s) information MUST be provided in Sections 3A and 3B)

 

Entity Name Tax ID Number   Date of Trust:   

Exemptions

(See Form W-9 instructions at www.irs.gov)

Entity Type (Select one. Required)     
☐ Retirement Plan ☐ Trust ☐ S-Corp   C-Corp ☐ LLC ☐ Partnership    Exempt payee code (if any)
☐ Other   Jurisdiction (if Non-U.S.)    Exemption from FATCA reporting
  (Attach a completed applicable Form W-8)    code (if any)

 

 

3.

 

 

         Investor Information

 

 

A. Investor Name (Investor/Trustee/Executor/Authorized Signatory Information)

(Residential street address MUST be provided. See Section 4 if mailing address is different than residential street address.)

 

First Name

 

  (MI)           Last Name               Gender        

Social Security Number/Tax ID

 

     

Date of Birth (MM/DD/YYYY)

 

      Daytime Phone Number        

Residential Street Address

 

     

City

 

     

State            

 

     

Zip Code                

 

          

Email Address

 

                   
                                 
If Non-U.S. Citizen, Specify Country of Citizenship and Select One below (required)    
☐ Resident Alien                Non-Resident Alien (Attach a completed Form W-8BEN, Rev. Feb 2014)    Country of Citizenship        

 

B. Co-Investor Name (Co-Investor/Co-Trustee/Co-Authorized Signatory Information, if applicable)

 

First Name

 

 

(MI)

 

  

Last Name

 

       

Gender

 

Social Security Number/Tax ID    

 

      

Date of Birth (MM/DD/YYYY)

 

  

Daytime Phone Number

 

Residential Street Address

 

      

City

 

  

State

 

  

Zip Code

 

Email Address

 

If Non-U.S. Citizen, Specify Country of Citizenship and Select One below (required)
☐ Resident Alien        Non-Resident Alien (Attach a completed Form W-8BEN, Rev. Feb 2014)    Country of Citizenship            
If you are a J.P. Morgan Employee, Officer, Director or Affiliate, please Select One below (required)
☐ J.P. Morgan Employee    ☐ J.P. Morgan Officer or Director    ☐ J.P. Morgan Affiliate

C. Transfer on Death Beneficiary Information (Individual or Joint Account with rights of survivorship only.) (Not available for Louisiana residents.) (Beneficiary Date of Birth required. Whole percentages only; must equal 100%.)

 

First Name   (MI)   Last Name   SSN    Date of Birth (MM/DD/YYYY)    ☐ Primary
           

☐ Secondary %

 

First Name   (MI)   Last Name   SSN    Date of Birth (MM/DD/YYYY)    ☐ Primary
           

☐ Secondary %

 

First Name   (MI)   Last Name   SSN    Date of Birth (MM/DD/YYYY)    ☐ Primary
           

☐ Secondary %

 

First Name   (MI)   Last Name   SSN    Date of Birth (MM/DD/YYYY)    ☐ Primary
           

☐ Secondary %

 

 

C-2


Table of Contents

4.

 

 

    Contact Information (If different than provided in Section 3A)

 

Email Address

 

                   
Mailing Address    City       State   

Zip

Code

5.

 

 

    Select How You Want to Receive Your Distributions (Select only one)

 

Please read the following section carefully.

YOU ARE AUTOMATICALLY ENROLLED IN THE DISTRIBUTION REINVESTMENT PLAN UNLESS YOU ARE A RESIDENT OF ALABAMA, ARKANSAS, IDAHO, KANSAS, KENTUCKY, MAINE, MARYLAND, MASSACHUSETTS, NEBRASKA, NEW JERSEY, NORTH CAROLINA, OHIO, OREGON, VERMONT OR WASHINGTON.

☐ If you are a resident of Alabama, Arkansas, Idaho, Kansas, Kentucky, Maine, Maryland, Massachusetts, Nebraska, New Jersey, North Carolina, Ohio, Oregon, Vermont or Washington, you are not automatically enrolled in the Distribution Reinvestment Plan; please check here if you wish to enroll in the Distribution Reinvestment Plan.

☐ If you are not a resident of the states listed above, you are automatically enrolled in the Distribution Reinvestment Plan; please check here if you do not wish to be enrolled in the Distribution Reinvestment Plan and complete the Cash Distribution Information section below.

IMPORTANT: If you are not enrolled in the Distribution Reinvestment Plan, please complete the Cash Distribution Information section below.

Cash Distribution Information

For Custodial held accounts, if you are not enrolled in the Distribution Reinvestment Plan, the funds must be sent to the Custodian

 

A. Cash/Check Mailed to the address set forth above (Available for Non-Custodial Investors only.)

 

B. Cash/Check Mailed to Third Party/Custodian

 

Name/Entity Name/Financial Institution

 

       

Mailing Address

 

    

City

 

  

State        

 

  

Zip Code

 

  

Account Number (Required)

 

C. Cash/Direct Deposit Attach a pre-printed voided check. (Non-Custodian Investors Only)

I authorize J.P. Morgan Real Estate Income Trust, Inc. or its agent to deposit my distribution into my checking or savings account. This authority will remain in force until I notify J.P. Morgan Real Estate Income Trust, Inc. in writing to cancel it. In the event that J.P. Morgan Real Estate Income Trust, Inc. deposits funds erroneously into my account, they are authorized to debit my account for an amount not to exceed the amount of the erroneous deposit.

 

Financial Institution Name

 

  

Mailing Address        

 

  

City

 

  

State            

 

Your Bank’s ABA Routing Number       Your Bank Account Number   

PLEASE ATTACH A PRE-PRINTED VOIDED CHECK

 

6.

 

 

    Broker-Dealer/Investment Professional Information (Required Information. All fields must be completed.)

 

The Investment Professional must sign below to complete the order. The Investment Professional hereby warrants that he/she is duly licensed and may lawfully sell Shares in the state designated as the investor’s legal residence.

 

Broker-Dealer

 

       

Investment Professional Name

 

    

Advisor Mailing Address

 

              

City

 

  

State

 

       

Zip Code

 

Investment Professional Number

 

  

Branch Number

 

       

Telephone Number

 

E-mail Address         Fax Number     

Please note that unless previously agreed to in writing by J.P. Morgan Real Estate Income Trust, Inc., all sales of securities must be made through a Broker-Dealer, including when an RIA has introduced the sale. In all cases, Section 6 must be completed.

 

C-3


Table of Contents

The undersigned confirm(s), which confirmation is made on behalf of the Broker-Dealer with respect to sales of securities made through a Broker-Dealer, that they (i) have reasonable grounds to believe that the information and representations concerning the investor identified herein are true, correct and complete in all respects; (ii) have discussed such investor’s prospective purchase of Shares with such investor; (iii) have advised such investor of all pertinent facts with regard to the lack of liquidity and marketability of the Shares; (iv) have delivered or made available a current Prospectus and related supplements, if any, to such investor; (v) have reasonable grounds to believe that the investor is purchasing these Shares for his or her own account; (vi) have reasonable grounds to believe that the purchase of Shares is a suitable investment for such investor, that such investor meets the suitability standards applicable to such investor set forth in the Prospectus and related supplements, if any, and that such investor is in a financial position to enable such investor to realize the benefits of such an investment and to suffer any loss that may occur with respect thereto; and (vii) have advised such investor that the shares have not been registered and are not expected to be registered under the laws of any country or jurisdiction outside of the United States except as otherwise described in the Prospectus. The undersigned Investment Professional represents and certifies that, if the investor is a “retail customer” as defined in Regulation Best Interest, (i) the undersigned has a reasonable basis to believe that (a) a purchase of Shares would be in the best interest of the investor based upon the investor’s investment profile and the potential risks, rewards, and costs associated with such an investment and (b) the undersigned has not placed its interests or those of the Investment Professional ahead of the interest of the investor in recommending such investment and (ii) the undersigned and the Investment Professional have complied with any applicable enhanced standard of conduct, including, but not limited to, the other requirements of Regulation Best Interest in relation to the proposed purchase of Shares. The undersigned Investment Professional further represents and certifies that, in connection with this subscription for Shares, he or she has complied with and has followed all applicable policies and procedures under his or her firm’s existing Anti-Money Laundering Program and Customer Identification Program.

J.P. Morgan Institutional Investments Inc. (JPMII), the dealer manager for this offering, will not act as the broker-dealer of record in connection with any investment in J.P. Morgan Real Estate Income Trust, Inc.

Shares will be held in your name on the books of J.P. Morgan Real Estate Income Trust, Inc. J.P. Morgan Institutional Investments Inc. (JPMII) will not monitor your investments, and has not and will not make any recommendation regarding your investments. If you want to receive financial advice regarding a prospective investment in the shares, contact your broker-dealer or other financial intermediary.

 

X                 X              
  Investment Professional Signature       Date            

Branch Manager Signature

(If required by Broker-Dealer)

      Date        

 

7.

 

 

        Electronic Delivery Form (Optional)

 

Instead of receiving paper copies of the prospectus, prospectus supplements, annual reports, proxy statements, and other stockholder communications and reports, you may elect to receive electronic delivery of stockholder communications from J.P. Morgan Real Estate Income Trust, Inc. If you would like to consent to electronic delivery, including pursuant to email, please check the box below for this election.

We encourage you to reduce printing and mailing costs and to conserve natural resources by electing to receive electronic delivery of stockholder communications and statement notifications. By consenting below to electronically receive stockholder communications, including your account-specific information, you authorize said offering(s) to either (i) email stockholder communications to you directly or (ii) make them available on our website and notify you by email when and where such documents are available.

You will not receive paper copies of these electronic materials unless specifically requested, the delivery of electronic materials is prohibited or we, in our sole discretion, elect to send paper copies of the materials.

By consenting to electronic access, you will be responsible for your customary internet service provider charges and may be required to download software in connection with access to these materials.

 

I consent to electronic delivery        

 

            

 

Email

If blank, the email provided in Section 4 or Section 3A will be used.

 

C-4


Table of Contents

    8.    

 

 

    Subscriber Signatures

 

J.P. Morgan Real Estate Income Trust, Inc. is required by law to obtain, verify and record certain personal information from you or persons on your behalf in order to establish the account. Required information includes name, date of birth, permanent residential address and social security/taxpayer identification number. We may also ask to see other identifying documents. If you do not provide the information, J.P. Morgan Real Estate Income Trust, Inc. may not be able to open your account. By signing the Subscription Agreement, you agree to provide this information and confirm that this information is true and correct. If we are unable to verify your identity, or that of another person(s) authorized to act on your behalf, or if we believe we have identified potentially criminal activity, we reserve the right to take action as we deem appropriate which may include closing your account.

Please separately initial each of the representations below. Except in the case of fiduciary accounts, you may not grant any person a power of attorney to make the representations on your behalf. In order to induce J.P. Morgan Real Estate Income Trust, Inc. to accept this subscription, I hereby represent and warrant to you as follows:

8.a. Please Note: All Items in this Section Must Be Read and Initialed

 

I have received a copy of the Final Prospectus.          
 

  Initials  

 

          

  Initials  

 

I/We have (i) a minimum net worth (not including home, home furnishings and personal automobiles) of at least $250,000, or (ii) a minimum net worth (as previously described) of at least $70,000 and a minimum annual gross income of at least $70,000.          
 

Initials

 

   

Initials

 

In addition to the general suitability requirements described above, I/we meet the higher suitability requirements, if any, imposed by my state of primary residence as set forth in the Prospectus under “SUITABILITY STANDARDS.”          
 

Initials

 

   

Initials

 

If I am an entity that was formed for the purpose of purchasing Shares, each individual that owns an interest in such entity meets the general suitability requirements described above.          
 

Initials

 

   

Initials

 

I acknowledge that there is no public market for the Shares and, thus, my investment in Shares is not liquid.          
 

Initials

 

   

Initials

 

I acknowledge that the Shares have not been registered and are not expected to be registered under the laws of any country or jurisdiction outside of the United States except as otherwise described in the Prospectus.          
 

Initials

 

   

Initials

 

I am purchasing the Shares for my own account.          
 

Initials

 

   

Initials

 

I understand that the transaction price per share at which my investment will be executed will be made available at www.jpmreit.com and in a prospectus supplement filed with the SEC, available at www.sec.gov.          
 

Initials

 

   

Initials

 

I understand that my subscription request will not be accepted before the later of (i) two business days before the first calendar day of the month and (ii) three business days after the transaction price is made available. I understand that I am not committed to purchase shares at the time my subscription order is submitted and I may cancel my subscription at any time before the time it has been accepted as described in the previous sentence. I understand that I may withdraw my purchase request by notifying the transfer agent, through my financial intermediary or directly on J.P. Morgan Real Estate Income Trust, Inc.’s toll-free, automated telephone line, 844-753-6353.          
 

Initials

 

   

Initials

 

8.b. If you live in any of the following states, please read the following carefully: Alabama, California, Idaho, Iowa, Kansas, Kentucky, Maine, Massachusetts, Missouri, Nebraska, New Jersey, New Mexico, North Dakota, Ohio, Oregon, Pennsylvania, Puerto Rico, Tennessee, and Vermont      
For purposes of determining whether you satisfy the standards below, your net worth is calculated excluding the value of your home, home furnishings and automobiles, and, unless otherwise indicated, “liquid net worth” is defined as that portion of net worth that consists of cash, cash equivalents and readily marketable investments.      
If I am an Alabama resident, my investment in J.P. Morgan Real Estate Income Trust, Inc and in the securities of other public, non-listed REITs sponsored by JPMIM may not exceed 10% of my liquid net worth. For these purposes, “liquid net worth” is defined as that portion of net worth that consists of cash, cash equivalents and readily marketable investments.          
 

Initials

 

   

Initials

 

If I am a California resident, I may not invest more than 10% of my net worth in this offering.          

 

C-5


Table of Contents
 

Initials

 

 

   

Initials

 

 

If I am an Idaho resident, I have either (a) a net worth of $85,000 and annual gross income of $85,000 or (b) a liquid net worth of $300,000. In addition, my total investment in J.P. Morgan Real Estate Income Trust, Inc. may not exceed 10% of my liquid net worth. For these purposes, “liquid net worth” is defined as that portion of net worth that consists of cash, cash equivalents and readily marketable investments.          
     
If I am an Iowa resident, I have either (a) an annual gross income of at least $100,000 and a net worth of at least $100,000, or (b) a net worth of at least $350,000. In addition, if I am not an accredited investor as defined in Regulation D under the Securities Act of 1933, as amended (the “Securities Act”), my aggregate investment in this offering and in the securities of other public, non-listed REITs does not exceed 10% of my liquid net worth. For these purposes, “liquid net worth” is defined as that portion of net worth that consists of cash, cash equivalents and readily marketable investments.          
 

Initials

 

   

Initials

 

If I am a Kansas resident, I understand that it is recommended by the Office of the Kansas Securities Commissioner that Kansas investors limit their total investment in this offering and other public, non-listed REITs to not more than 10% of such investor’s liquid net worth. For these purposes, “liquid net worth” is defined as that portion of net worth that consists of cash, cash equivalents and readily marketable investments.          
 

Initials

 

   

Initials

 

If I am a Kentucky resident, my investment in J.P. Morgan Real Estate Income Trust, Inc. and its affiliated public, non-listed REITs real estate investment trusts may not exceed 10% of my liquid net worth. For these purposes, “liquid net worth” is defined as that portion of net worth that consists of cash, cash equivalents and readily marketable investments.          
 

Initials

 

   

Initials

 

If I am a Maine resident, I acknowledge that it is recommended by the Maine Office of Securities that my aggregate investment in this offering and other similar direct participation investments not exceed 10% of my liquid net worth. For these purposes, “liquid net worth” is defined as that portion of net worth that consists of cash, cash equivalents and readily marketable investments.          
 

Initials

 

   

Initials

 

If I am a Massachusetts resident, my investment in J.P. Morgan Real Estate Income Trust, Inc. and in other illiquid direct participation programs may not exceed 10% of my liquid net worth. For these purposes, “liquid net worth” is defined as that portion of net worth that consists of cash, cash equivalents and readily marketable investments.          
 

Initials

 

   

Initials

 

If I am a Missouri resident, my investment in J.P. Morgan Real Estate Income Trust, Inc.’s common stock may not exceed 10% of my liquid net worth. For these purposes, “liquid net worth” is defined as that portion of net worth that consists of cash, cash equivalents and readily marketable investments.          
 

Initials

 

   

Initials

 

If I am a Nebraska resident, and I do not meet the definition of “accredited investor” as defined in Regulation D under the Securities Act, my aggregate investment in this offering and in the securities of other public, non-listed REITs may not exceed 10% of my net worth.          
 

Initials

 

   

Initials

 

If I am a New Jersey resident, I have either (a) a minimum liquid net worth of at least $100,000 and a minimum annual gross income of not less than $85,000, or (b) a minimum liquid net worth of $350,000. In addition, my total investment in J.P. Morgan Real Estate Income Trust, Inc., and other non-listed direct investment programs (including REITs, business development companies, oil and gas programs, equipment leasing programs and commodity pools, but excluding unregistered, federally and state exempt private offerings) may not exceed 10% of my liquid net worth. For these purposes, “liquid net worth” is defined as that portion of net worth (total assets exclusive of home, home furnishings, and automobiles, minus total liabilities) that consists of cash, cash equivalents and readily marketable securities.          
 

Initials

 

   

Initials

 

If I am a New Mexico resident I must limit my investment in J.P. Morgan Real Estate Income Trust, Inc and other public, non-listed REITs to 10% of my liquid net worth. For these purposes, “liquid net worth” is defined as that portion of net worth that consists of cash, cash equivalents and readily marketable investments.          
 

Initials

 

   

Initials

 

If I am a North Dakota resident, I have a net worth of at least 10 times my investment in J.P. Morgan Real Estate Income Trust, Inc.          
 

Initials

 

   

Initials

 

If I am an Ohio resident, my investment in J.P. Morgan Real Estate Income Trust, Inc and other public, non-listed REITs may not exceed 10% of my liquid net worth. For these purposes, “liquid net worth” is defined as that portion of net worth (total assets exclusive of home, home furnishings, and automobiles minus total liabilities) that is comprised of cash, cash equivalents, and readily marketable securities.          

 

C-6


Table of Contents
 

Initials

 

   

Initials

 

If I am an Oregon resident, my investment in J.P. Morgan Real Estate Income Trust, Inc. may not exceed 10% of my net worth.          
 

Initials

 

   

Initials

 

If I am a Pennsylvania resident, my investment in J.P. Morgan Real Estate Income Trust, Inc. may not exceed 10% of my net worth (exclusive of home, home furnishings, and automobiles).          
 

Initials

 

   

Initials

 

If I am a Puerto Rico resident, my investment in J.P. Morgan Real Estate Income Trust, Inc. and other public, non-listed REITs may not exceed 10% of my liquid net worth. For these purposes, “liquid net worth” is defined as that portion of net worth (total assets exclusive of primary residence, home furnishings, and automobiles minus total liabilities) that is comprised of cash, cash equivalents, and readily marketable securities.          
 

Initials

 

   

Initials

 

If I am a Tennessee resident who is not an “accredited investor” as defined in 17 C.F.R. § 230.501, my investment in J.P. Morgan Real Estate Investment Trust, Inc. may not be more than 10% of my net worth.          
 

Initials

 

   

Initials

 

If I am a Vermont resident and I am not an “accredited investor” as defined in 17 C.F.R. § 230.501, my investment in this offering may not exceed 10% of my liquid net worth. For these purposes, “liquid net worth” is defined as an investor’s total assets (not including home, home furnishings, or automobiles) minus total liabilities.          
  Initials     Initials

In the case of sales to fiduciary accounts, the minimum standards above shall be met by the beneficiary, the fiduciary, account, or, by the donor or grantor, who directly or indirectly supplies the funds to purchase the shares if the donor or grantor is the fiduciary.

J.P. Morgan Institutional Investments Inc. (JPMII), the dealer manager for this offering, will not act as your broker-dealer of record in connection with any investment in J.P. Morgan Real Estate Income Trust, Inc.

I declare that the information supplied above is true and correct and may be relied upon by J.P. Morgan Real Estate Income Trust, Inc. I acknowledge that the Broker-Dealer/Investment Professional (Broker-Dealer/Investment Professional of record) indicated in Section 6 of this Subscription Agreement and its designated clearing agent, if any, will have full access to my account information, including the number of shares I own, tax information (including the Form 1099) and redemption information. Investors may change the Broker-Dealer/Investment Professional of record at any time by contacting J.P. Morgan Real Estate Income Trust, Inc. at the number indicated below.

SUBSTITUTE IRS FORM W-9 CERTIFICATIONS (required for U.S. investors):

Under penalties of perjury, I certify that:

 

(1)

The number shown on this Subscription Agreement is my correct taxpayer identification number (or I am waiting for a number to be issued to me); and

(2)

I am not subject to backup withholding because: (a) I am exempt from backup withholding, or (b) I have not been notified by the Internal Revenue Service (IRS) that I am subject to backup withholding as a result of a failure to report all interest or dividends, or (c) the IRS has notified me that I am no longer subject to backup withholding; and

(3)

I am a U.S. citizen or other U.S. person (including a resident alien) (defined in IRS Form W-9); and

(4)

The FATCA code(s) entered on this form (if any) indicating that I am exempt from FATCA reporting is correct.

Certification instructions. You must cross out item 2 above if you have been notified by the IRS that you are currently subject to backup withholding because you have failed to report all interest and dividends on your tax return.

The Internal Revenue Service does not require your consent to any provision of this document other than the certifications required to avoid backup withholding.

 

X                         X                     
   Signature of Investor      Date      

Signature of Co-Investor or Custodian

(If applicable)

     Date

(MUST BE SIGNED BY CUSTODIAN OR TRUSTEE IF PLAN IS ADMINISTERED BY A THIRD PARTY)

 

C-7


Table of Contents

9.

 

 

    Miscellaneous

 

If investors participating in the Distribution Reinvestment Plan or making subsequent purchases of Shares of J.P. Morgan Real Estate Income Trust, Inc. experience a material adverse change in their financial condition or can no longer make the representations or warranties set forth in Section 8 above, they are asked to promptly notify J.P. Morgan Real Estate Income Trust, Inc. and the Broker-Dealer in writing. The Broker-Dealer may notify J.P. Morgan Real Estate Income Trust, Inc. if an investor participating in the Distribution Reinvestment Plan can no longer make the representations or warranties set forth in Section 8 above, and J.P. Morgan Real Estate Income Trust, Inc. may rely on such notification to terminate such investor’s participation in the Distribution Reinvestment Plan.

No sale of Shares may be completed until at least five business days after you receive the final Prospectus. To be accepted, a subscription request must be made with a completed and executed subscription agreement in good order and payment of the full purchase price at least five business prior to the first calendar day of the month (unless waived). You will receive a written confirmation of your purchase.

All items on the Subscription Agreement must be completed in order for your subscription to be processed. Subscribers are encouraged to read the Prospectus in its entirety for a complete explanation of an investment in the Shares of J.P. Morgan Real Estate Income Trust, Inc.

J.P. Morgan Real Estate Income Trust, Inc. Investor Relations: 844-753-6353

 

C-8


Table of Contents

APPENDIX D: PRIVACY POLICY NOTICE

*To be provided by amendment

 

D-1


Table of Contents

 

 

J.P. Morgan Real Estate Income Trust, Inc.

Maximum Offering of $5,000,000,000

Common Stock

 

 

Prospectus

 

 

            , 2022

You should rely only on the information contained in this prospectus. No dealer, salesperson or other person is authorized to make any representations other than those contained in the prospectus and supplemental literature authorized by J.P. Morgan Real Estate Income Trust, Inc. and referred to in this prospectus, and, if given or made, such information and representations must not be relied upon. This prospectus is not an offer to sell nor is it seeking an offer to buy these securities in any jurisdiction where the offer or sale is not permitted. The information contained in this prospectus is accurate only as of the date of this prospectus, regardless of the time of delivery of this prospectus or any sale of these securities. You should not assume that the delivery of this prospectus or that any sale made pursuant to this prospectus implies that the information contained in this prospectus will remain fully accurate and correct as of any time subsequent to the date of this prospectus.

Until                 , 2022 (90 days after the date of this prospectus), all dealers that effect transactions in these securities, whether or not participating in this offering, may be required to deliver a prospectus. This is in addition to the dealers’ obligation to deliver a prospectus when acting as participating dealers.

 

 

 


Table of Contents

PART II

Information Not Required in the Prospectus

Item 31. Other Expenses of Issuance and Distribution.

The following table itemizes the expenses to be incurred by the registrant in connection with the issuance and registration of the securities being registered hereunder. All amounts shown are estimates except the SEC registration fee and the FINRA filing fee.

 

SEC registration fee

   $ 463,500  

FINRA filing fee

     225,500  

Legal

     3,000,000  

Printing and mailing

     1,200,000  

Accounting and tax

     1,300,000  

Blue sky

     400,000  

Advertising and sale literature

     1,300,000  

Due diligence

     700,000  

Transfer agent fees and expenses

     4,000,000  

Promotional items

     250,000  

Technology expenses

     200,000  

Issuer costs related to training and education meetings and retail conferences

     37,420  

Wholesale reimbursements for training and education meetings and retail conferences

     800,000  

Legal fees-dealer manager portion

     200,000  
  

 

 

 

Total

   $ 14,076,420  
  

 

 

 

Item 32. Sales to Special Parties.

We were capitalized through the purchase by JPMIM of 20,000 shares of our Class E common stock for a purchase price of $200,000 on November 15, 2021.

Item 33. Recent Sales of Unregistered Securities.

The offer and sale of shares to JPMIM described above is claimed to be exempt from the registration provisions of the Securities Act by virtue of Section 4(a)(2) thereof. The offer and sale did not involve any general solicitation or general advertising and JPMIM had access to information concerning our proposed operations and the terms and conditions of its investment.

Item 34. Indemnification of Directors, Officers and Others.

Our organizational documents generally limit the personal liability of our stockholders, directors and officers for monetary damages and require us to indemnify and advance expenses to our directors, our officers and the Adviser and its affiliates subject to the limitations of the NASAA REIT Guidelines and Maryland law. Maryland law permits a corporation to include in its charter a provision limiting the liability of directors and officers to the corporation and its stockholders for money damages, except for liability resulting from actual receipt of an improper benefit or profit in money, property or services or active and deliberate dishonesty established by a final judgment and which is material to the cause of action. The MGCL requires a corporation (unless its charter provides otherwise, which our charter does not) to indemnify a director or officer who has been successful, on the merits or otherwise, in the defense of any proceeding to which he or she is made or threatened to be made a

 

II-1


Table of Contents

party by reason of his or her service in that capacity. The MGCL allows directors and officers to be indemnified against judgments, penalties, fines, settlements and reasonable expenses actually incurred in connection with a proceeding unless the following can be established:

 

   

an act or omission of the director or officer was material to the cause of action adjudicated in the proceeding, and was committed in bad faith or was the result of active and deliberate dishonesty;

 

   

the director or officer actually received an improper personal benefit in money, property or services; or

 

   

with respect to any criminal proceeding, the director or officer had reasonable cause to believe his or her act or omission was unlawful.

A court may order indemnification if it determines that the director or officer is fairly and reasonably entitled to indemnification, even though the director or officer did not meet the prescribed standard of conduct or was adjudged liable on the basis that personal benefit was improperly received. However, indemnification for an adverse judgment in a suit by the corporation or in its right, or for a judgment of liability on the basis that personal benefit was improperly received, is limited to expenses. The MGCL permits a corporation to advance reasonable expenses to a director or officer upon receipt of a written affirmation by the director or officer of his or her good faith belief that he or she has met the standard of conduct necessary for indemnification and a written undertaking by him or her or on his or her behalf to repay the amount paid or reimbursed if it is ultimately determined that the standard of conduct was not met.

In addition to the above limitations of the MGCL, our charter provides that our directors, the Adviser and our or the Adviser’s affiliates may be indemnified for losses or liability suffered by them or held harmless for losses or liability suffered by us only if all of the following conditions are met:

 

   

the indemnitee determined, in good faith, that the course of conduct which caused the loss or liability was in our best interest;

 

   

the indemnitee was acting on our behalf or performing services for us;

 

   

in the case of affiliated directors, the Adviser or its or our affiliates, the liability or loss was not the result of negligence or misconduct; and

 

   

in the case of our independent directors, the liability or loss was not the result of gross negligence or willful misconduct.

In addition, any indemnification or any agreement to hold harmless is recoverable only out of our net assets and not from our stockholders.

Our charter also provides that we may not provide indemnification to a director, the Adviser or any of our or the Adviser’s affiliates for any loss, liability or expense arising from or out of an alleged violation of federal or state securities laws by such party unless one or more of the following conditions are met:

 

   

there has been a successful adjudication on the merits of each count involving alleged securities law violations as to the party seeking indemnification;

 

   

such claims have been dismissed with prejudice on the merits by a court of competent jurisdiction as to such party; or

 

   

a court of competent jurisdiction approves a settlement of the claims against such party and finds that indemnification of the settlement and the related costs should be made, and the court considering the request for indemnification has been advised of the position of the SEC and of the published position of any state securities regulatory authority in which our securities were offered or sold as to indemnification for violations of securities laws.

 

II-2


Table of Contents

Finally, our charter provides that we may pay or reimburse reasonable legal expenses and other costs incurred by our directors, the Adviser and our or the Adviser’s affiliates in advance of final disposition of a proceeding only if all of the following are satisfied:

 

   

the proceeding relates to acts or omissions with respect to the performance of duties or services on our behalf;

 

   

the indemnitee provides us with written affirmation of his or her good faith belief that he or she has met the standard of conduct necessary for indemnification;

 

   

the legal proceeding was initiated by a third-party who is not a stockholder or, if by a stockholder acting in his or her capacity as such, a court of competent jurisdiction approves such advancement; and

 

   

the indemnitee provides us with a written agreement to repay the amount paid or reimbursed, together with the applicable legal rate of interest thereon, if it is ultimately determined that he or she did not comply with the requisite standard of conduct and is not entitled to indemnification.

We have entered into indemnification agreements with each of our directors and executive officers. Pursuant to the terms of these indemnification agreements, we must indemnify and advance expenses and costs incurred by our directors and executive officers in connection with any claims, suits or proceedings brought against such directors and executive officers as a result of their service. However, our indemnification obligation is subject to the limitations set forth in the indemnification agreements and in our charter. We also maintain a directors and officers insurance policy.

The general effect to investors of any arrangement under which any of our controlling persons, directors or officers are insured or indemnified against liability is a potential reduction in distributions resulting from our payment of premiums, deductibles and other costs associated with such insurance or, to the extent any such loss is not covered by insurance, our payment of indemnified losses. In addition, indemnification could reduce the legal remedies available to us and our stockholders against the indemnified individuals; however, this provision does not reduce the exposure of our directors and officers to liability under federal or state securities laws, nor does it limit our stockholder’s ability to obtain injunctive relief or other equitable remedies for a violation of a director’s or an officer’s duties to us or our stockholders, although the equitable remedies may not be an effective remedy in some circumstances.

Item 35. Treatment of Proceeds from Shares Being Registered.

Not applicable.

Item 36. Financial Statements and Exhibits.

1. Financial Statements.

See page F-1 for an index of the financial statements included in the registration statement.

2. Exhibits.

See the Exhibit Index on the page immediately preceding the exhibits for a list of exhibits filed as part of this registration statement on Form S-11, which Exhibit Index is incorporated herein by reference.

 

II-3


Table of Contents

Item 37. Undertakings.

 

  (i)

The undersigned registrant hereby undertakes:

 

  (A)

To file, during any period in which offers or sales are being made, a post-effective amendment to this registration statement:

 

  (1)

To include any prospectus required by section 10(a)(3) of the Securities Act.

 

  (2)

To reflect in the prospectus any facts or events arising after the effective date of the registration statement (or the most recent post-effective amendment thereof) which, individually or in the aggregate, represent a fundamental change in the information set forth in the registration statement. Notwithstanding the foregoing, any increase or decrease in volume of securities offered (if the total dollar value of securities offered would not exceed that which was registered) and any deviation from the low or high end of the estimated maximum offering range may be reflected in the form of prospectus filed with the SEC pursuant to Rule 424(b) if, in the aggregate, the changes in volume and price represent no more than a 20% change in the maximum aggregate offering price set forth in the “Calculation of Registration Fee” table in the effective registration statement.

 

  (3)

To include any material information with respect to the plan of distribution not previously disclosed in the registration statement or any material change to such information in the registration statement.

 

  (B)

That, for the purpose of determining any liability under the Securities Act, each such post-effective amendment shall be deemed to be a new registration statement relating to the securities offered therein and the offering of such securities at that time shall be deemed to be the initial bona fide offering thereof.

 

  (C)

To remove from registration by means of a post-effective amendment any of the securities being registered which remain unsold at the termination of the offering.

 

  (D)

That, for the purpose of determining liability under the Securities Act to any purchaser, each prospectus filed pursuant to Rule 424 (b) as part of the registration statement relating to an offering, other than a registration statement relying on Rule 430B or other than a prospectus filed in reliance on Rule 430A, shall be deemed to be part of and included in the registration statement as of the date it is first used after effectiveness. Provided, however, that no statement made in a registration statement or prospectus that is part of the registration statement or made in a document incorporated or deemed incorporated by reference into the registration statement or prospectus that is part of the registration statement will, as to a purchaser with a time of contract of sale prior to such first use, supersede or modify any statement that was made in the registration statement or prospectus that was part of the registration statement or made in any such document immediately prior to such date of first use.

 

  (E)

That, for the purpose of determining liability of the registrant under the Securities Act to any purchaser in the initial distribution of the securities, in a primary offering of securities pursuant to this registration statement, regardless of the underwriting method used to sell the securities to the purchaser, if the securities are offered or sold to such purchaser by means of any of the following communications, the undersigned registrant will be a seller to the purchaser and will be considered to offer or sell such securities to such purchaser:

 

  (1)

any preliminary prospectus or prospectus of the undersigned registrant relating to the offering required to be filed pursuant to Rule 424;

 

  (2)

any free writing prospectus relating to the offering prepared by or on behalf of the undersigned registrant or used or referred to by the undersigned registrant;

 

II-4


Table of Contents
  (3)

the portion of any other free writing prospectus relating to the offering containing material information about the undersigned registrant or its securities provided by or on behalf of the undersigned registrant; and

 

  (4)

any other communication that is an offer in the offering made by the undersigned registrant to the purchaser.

 

  (F)

To send to each stockholder, at least on an annual basis, a detailed statement of any transactions with the Adviser or its affiliates, and of fees, commissions, compensation and other benefits paid, or accrued to the advisor or its affiliates for the fiscal year completed, showing the amount paid or accrued to each recipient and the services performed.

 

  (ii)

The registrant undertakes to provide to the stockholders the financial statements required by Form 10-K for the first full fiscal year of operations of the registrant.

 

  (iii)

The registrant undertakes to file a sticker supplement pursuant to Rule 424(c) under the Securities Act during the distribution period describing each significant property not identified in the prospectus at such time as there arises a reasonable probability that such property will be acquired and to consolidate all such stickers into a post-effective amendment filed at least once every three months, with the information contained in such amendment provided simultaneously to the existing stockholders. Each sticker supplement should disclose all compensation and fees received by the advisor and its affiliates in connection with any such acquisition. The post-effective amendment shall include or incorporate by reference audited financial statements meeting the requirements of Rule 3-14 of Regulation S-X that have been filed or should have been filed on Form 8-K for all significant properties acquired during the distribution period.

 

  (iv)

The registrant undertakes to file, after the end of the distribution period, a current report on Form 8-K containing the financial statements and any additional information required by Rule 3-14 of Regulation S-X, for each significant property acquired and to provide the information contained in such report to the stockholders at least once each quarter after the distribution period of the offering has ended.

 

  (v)

Insofar as indemnification for liabilities arising under the Securities Act may be permitted to directors, officers and controlling persons of the registrant pursuant to the foregoing provisions and otherwise, the registrant has been advised that in the opinion of the SEC such indemnification is against public policy as expressed in the Securities Act and is, therefore, unenforceable. In the event that a claim for indemnification against such liabilities (other than the payment by the registrant of expenses incurred or paid by a director, officer or controlling person of the registrant in the successful defense of any action, suit or proceeding) is asserted by such director, officer or controlling person in connection with securities being registered, the registrant will, unless in the opinion of its counsel the matter has been settled by controlling precedent, submit to a court of appropriate jurisdiction the question whether such indemnification by it is against public policy as expressed in the Securities Act and will be governed by the final adjudication of such issue.

 

II-5


Table of Contents

Exhibit Index

 

Exhibit
Number
  

Description

1.1**    Form of Dealer Manager Agreement.
1.2**    Form of Participating Dealer Agreement (included as Exhibit A to Exhibit 1.1)
3.1    Form of Articles of Amendment and Restatement of J.P. Morgan Real Estate Income Trust, Inc.
3.2**    Bylaws of J.P. Morgan Real Estate Income Trust, Inc.
4.1    Form of Distribution Reinvestment Plan (included in Appendix B to the prospectus)
4.2    Form of Subscription Agreement (included in Appendix C)
5.1**    Form of Opinion of Venable LLP as to Legality of Securities
8.1**    Form of Opinion of Alston & Bird LLP as to Tax Matters
10.1    Form of Advisory Agreement, by and among J.P. Morgan Real Estate Income Trust, Inc., J.P. Morgan REIT Operating Partnership, L.P. and J.P. Morgan Investment Management Inc.
10.2    Form of Amended and Restated Limited Partnership Agreement of J.P. Morgan REIT Operating Partnership, L.P.
10.3    Subscription Agreement, dated February 23, 2022, by and among J.P. Morgan Investment Management Inc. and J.P. Morgan Real Estate Income Trust, Inc.
10.4*    Form of Valuation Services Agreement, by and among J.P. Morgan Real Estate Income Trust, Inc. and SitusAMC Real Estate Valuation Services, LLC
10.5    Form of Indemnification Agreement
10.6*    Form of Independent Director Restricted Share Plan
10.7*    Form of Restricted Stock Award Certificate
10.8*    Form of Independent Director Compensation Policy
21.1*    Subsidiaries of the Company
23.1*    Consent of PricewaterhouseCoopers LLP
23.2*    Consent of Independent Valuation Advisor
23.3*    Consent of Venable LLP (contained in its opinion filed as Exhibit 5.1)
23.4*    Consent of Alston & Bird LLP (contained in its opinion filed as Exhibit 8.1)
24.1*    Power of Attorney (included in signature page to this Registration Statement)

 

*

To be filed by amendment.

**

Previously filed.

 

II-6


Table of Contents

SIGNATURES

Pursuant to the requirements of the Securities Act of 1933, the Registrant certifies that it has reasonable grounds to believe that it meets all of the requirements for filing on Form S-11 and has duly caused this Registration Statement to be signed on its behalf by the undersigned, thereunto duly authorized, in the City of New York, State of New York, on [                ], 2022.

 

J.P. Morgan Real Estate Income Trust, Inc.
By:  

 

  Michael P. Kelly
  Chairman of the Board and President

POWER OF ATTORNEY

We, the undersigned officers and directors of J.P. Morgan Real Estate Income Trust, Inc., hereby several constitute Michael P. Kelly, Alfred W. Dort and Christian P. Porwoll, and each of them singly, our true and lawful attorneys with full power to them, and each of them singly, to sign for us and in our names in the capacities indicated below, the Registration Statement filed herewith and any and all amendments to said Registration Statement, including any Registration Statement filed pursuant to Rule 462(b), and generally to do all such things in our names and in our capacities as officers and directors to enable J.P. Morgan Real Estate Income Trust, Inc. to comply with the provisions of the Securities Act of 1933, as amended, and all requirements of the Commission, hereby ratifying and confirming our signature as they may be signed by our said attorneys, or any of them, to said Registration Statement and any and all amendments thereto.

Pursuant to the requirements of the Securities Act of 1933, as amended, this Form S-11 Registration Statement has been signed by the following persons in the following capacities on [                ], 2022.

 

Signature

 

Title

 

  Chairperson of the Board and President
Michael P. Kelly   (principal executive officer)

 

  Chief Financial Officer
Lawrence A. Goodfield Jr.   (principal financial officer)

 

 

Treasurer

(principal accounting officer)

Alfred W. Dort

 

  Independent Director
Randy A. Daniels  

 

  Independent Director
Justin M. Murphy  

 

  Independent Director
Yvonne D. Nelson  

 

  Independent Director
William L. Ramseyer  
EX-3.1

Exhibit 3.1

J.P. MORGAN REAL ESTATE INCOME TRUST, INC.

FORM OF ARTICLES OF AMENDMENT AND RESTATEMENT

FIRST: J.P. Morgan Real Estate Income Trust, Inc., a Maryland corporation (the “Corporation”), desires to amend and restate its charter as currently in effect and as hereinafter amended.

SECOND: The following provisions are all the provisions of the charter currently in effect and as hereinafter amended:

ARTICLE I

NAME

The name of the corporation (which is hereinafter called the “Corporation”) is: J.P. Morgan Real Estate Income Trust, Inc.

ARTICLE II

PURPOSES AND POWERS

The purposes for which the Corporation is formed are to engage in any lawful act or activity (including, without limitation or obligation, engaging in business as a real estate investment trust under the Internal Revenue Code of 1986, as amended, or any successor statute (the “Code”)) for which corporations may be organized under the general laws of the State of Maryland as now or hereafter in force.

ARTICLE III

PRINCIPAL OFFICE IN STATE AND RESIDENT AGENT

The address of the principal office of the Corporation in the State of Maryland is c/o The Corporation Trust Incorporated, 2405 York Road, Suite 201, Lutherville Timonium, Maryland 21093-2264. The name and address of the resident agent of the Corporation are The Corporation Trust Incorporated, 2405 York Road, Suite 201, Lutherville Timonium, Maryland 21093-2264. The resident agent is a Maryland corporation.

ARTICLE IV

DEFINITIONS

As used in the Charter, the following terms shall have the following meanings unless the context otherwise requires:

Acquisition Expenses” shall mean any and all expenses, exclusive of Acquisition Fees, incurred by the Corporation, the Adviser or any Affiliate of either in connection with the selection, evaluation, structuring, acquisition, origination, financing and development of any assets, whether or not acquired, including, without limitation, legal fees and expenses, travel and communications expenses, costs of appraisals, nonrefundable option payments on property not acquired, accounting fees and expenses and title insurance premiums and the costs of performing due diligence.

Acquisition Fee” shall mean any and all fees and commissions, exclusive of Acquisition Expenses, paid by any Person to any other Person (including any fees or commissions paid by or to any Affiliate of the Corporation or the Adviser) in connection with making or investing in Mortgages or Real Estate-Related Securities or the purchase, development or construction of a Property, including real estate commissions, selection fees, Development Fees, Construction Fees, nonrecurring management fees, loan fees, points or any other fees of a similar nature. Excluded shall be Development Fees and Construction Fees paid to any Person not affiliated with the Sponsor in connection with the actual development and construction of a project.


Adviser” shall mean the Person appointed, employed or contracted with by the Corporation pursuant to Section 8.1 hereof and responsible for directing or performing the day-to-day business affairs of the Corporation, including any Person to whom the Adviser subcontracts all or substantially all of such functions.

Advisory Agreement” shall mean the agreement between the Corporation and the Adviser pursuant to which the Adviser will direct or perform the day-to-day business affairs of the Corporation.

Affiliate” shall mean, with respect to any Person, (i) any Person directly or indirectly owning, controlling or holding, with the power to vote, 10% or more of the outstanding voting securities of such other Person; (ii) any Person 10% or more of whose outstanding voting securities are directly or indirectly owned, controlled or held, with the power to vote, by such other Person; (iii) any Person directly or indirectly controlling, controlled by or under common control with such other Person, including any partnership in which such Person is a general partner; (iv) any executive officer, director, trustee or general partner of such other Person; and (v) any legal entity for which such Person acts as an executive officer, director, trustee or general partner.

Aggregate Share Ownership Limit” shall mean 9.9%, in value or number of shares, whichever is more restrictive, of the aggregate of the outstanding Shares, or such other percentage determined by the Board of Directors in accordance with Section 6.1.8 of the Charter.

Asset” of the Corporation shall mean any Property, Mortgage, Real Estate-Related Securities or other asset owned by the Corporation, directly or indirectly through one or more of its Affiliates.

Average Invested Assets” shall mean, for a specified period, the average of the aggregate book value of the Assets of the Corporation invested, directly or indirectly, in equity interests in and loans secured by real estate, including all Properties, Mortgages and Real Estate-Related Securities and consolidated and unconsolidated Joint Ventures or other partnerships, before deducting depreciation, amortization, impairments, bad debt reserves or other non-cash reserves, computed by taking the average of such values at the end of each month during such period.

Beneficial Ownership” shall mean ownership of Shares by a Person, whether the interest in Shares is held directly or indirectly (including by a nominee), and shall include interests that would be treated as owned through the application of Section 544 of the Code, as modified by Section 856(h)(1)(B) of the Code. The terms “Beneficial Owner,” “Beneficially Owns” and “Beneficially Owned” shall have the correlative meanings.

Bidder” shall have the meaning as provided in Section 11.7(a) herein.

Board” or “Board of Directors” shall mean the Board of Directors of the Corporation.

Business Day” shall mean any day, other than a Saturday or Sunday, that is neither a legal holiday nor a day on which banking institutions in New York City are authorized or required by law, regulation or executive order to close.

Bylaws” shall mean the Bylaws of the Corporation, as amended from time to time.

 

2


Charitable Beneficiary” shall mean one or more beneficiaries of the Charitable Trust as determined pursuant to Section 6.2.6, provided that each such organization must be described in Section 501(c)(3) of the Code and contributions to each such organization must be eligible for deduction under each of Sections 170(b)(1)(A), 2055 and 2522 of the Code.

Charitable Trust” shall mean any trust provided for in Section 6.2.1.

Charitable Trustee” shall mean the Person unaffiliated with the Corporation and a Prohibited Owner that is appointed by the Corporation to serve as Trustee of the Charitable Trust.

Charter” shall mean the charter of the Corporation.

Class D Common Shares” shall have the meaning as provided in Section 5.1 herein.

Class D Conversion Rate” shall mean the fraction, the numerator of which is the Class D NAV Per Share and the denominator of which is the Class I NAV Per Share.

Class D NAV Per Share” shall mean the net asset value of the Corporation allocable to the Class D Common Shares (including any reduction for Stockholder Servicing Fees as described in the Prospectus), determined as described in the Prospectus, divided by the number of outstanding Class D Common Shares.

Class E Common Shares” shall have the meaning as provided in Section 5.1 herein.

Class E Conversion Rate” shall mean the fraction, the numerator of which is the Class E NAV Per Share and the denominator of which is the Class I NAV Per Share.

Class E NAV Per Share” shall mean the net asset value of the Corporation allocable to the Class E Common Shares, determined as described in the Prospectus, divided by the number of outstanding Class E Common Shares.

Class I Common Shares” shall have the meaning as provided in Section 5.1 herein.

Class I NAV Per Share” shall mean the net asset value of the Corporation allocable to the Class I Common Shares, determined as described in the Prospectus, divided by the number of outstanding Class I Common Shares.

Class S Common Shares” shall have the meaning as provided in Section 5.1 herein.

Class S Conversion Rate” shall mean the fraction, the numerator of which is the Class S NAV Per Share and the denominator of which is the Class I NAV Per Share.

Class S NAV Per Share” shall mean the net asset value of the Corporation allocable to the Class S Common Shares (including any reduction for Stockholder Servicing Fees as described in the Prospectus), determined as described in the Prospectus, divided by the number of outstanding Class S Common Shares.

Class T Common Shares” shall have the meaning as provided in Section 5.1 herein.

Class T Conversion Rate” shall mean the fraction, the numerator of which is the Class T NAV Per Share and the denominator of which is the Class I NAV Per Share.

 

3


Class T NAV Per Share” shall mean the net asset value of the Corporation allocable to the Class T Common Shares (including any reduction for Stockholder Servicing Fees as described in the Prospectus), determined as described in the Prospectus, divided by the number of outstanding Class T Common Shares.

Code” shall have the meaning as provided in Article II herein.

Commencement of the Initial Public Offering” shall mean the date that the SEC declares effective the registration statement filed under the Securities Act for the Initial Public Offering.

Common Share Ownership Limit” shall mean 9.9% (in value or in number of Common Shares, whichever is more restrictive) of the aggregate of the outstanding Common Shares, or such other percentage determined by the Board of Directors in accordance with Section 6.1.8 of the Charter.

Common Shares” shall have the meaning as provided in Section 5.1 herein.

Competitive Real Estate Commission” shall mean a real estate or brokerage commission paid for the purchase or Sale of a Property that is reasonable, customary and competitive in light of the size, type and location of the Property.

Construction Fee” shall mean a fee or other remuneration for acting as general contractor and/or construction manager to construct improvements, supervise and coordinate projects or provide major repairs or rehabilitations on a Property.

Constructive Ownership” shall mean ownership of Shares by a Person, whether the interest in Shares is held directly or indirectly (including by a nominee), and shall include interests that would be treated as owned through the application of Section 318(a) of the Code, as modified by Section 856(d)(5) of the Code. The terms “Constructive Owner,” “Constructively Owns” and “Constructively Owned” shall have the correlative meanings.

Contract Purchase Price” shall mean the amount actually paid or allocated in respect of the purchase, development, construction or improvement of a Property or the amount of funds advanced with respect to a Mortgage, or the amount actually paid or allocated in respect of the purchase of other Assets of the Corporation, in each case exclusive of Acquisition Fees and Acquisition Expenses.

Corporation” shall have the meaning as provided in Article I herein.

Dealer Manager” shall mean such Person selected by the Board to act as the dealer manager for an Offering.

Development Fee” shall mean a fee for the packaging of a Property, including the negotiation and approval of plans, and any assistance in obtaining zoning and necessary variances and financing for a specific Property, either initially or at a later date.

Directors” shall have the meaning as provided in Section 7.1 herein.

Distributions” shall mean any distributions (as such term is defined in Section 2-301 of the MGCL), pursuant to Section 5.5 hereof, by the Corporation to owners of Shares, including distributions that may constitute a return of capital for federal income tax purposes.

Excepted Holder” shall mean a Stockholder for whom an Excepted Holder Limit is created by the Board of Directors pursuant to Section 6.1.7.

 

4


Excepted Holder Limit” shall mean, provided that the affected Excepted Holder agrees to comply with the requirements established by the Board of Directors pursuant to Section 6.1.7 and subject to adjustment pursuant to Section 6.1.8, the percentage limit established by the Board of Directors pursuant to Section 6.1.7.

Excess Amount” shall have the meaning as provided in Section 8.8 herein.

Exchange Act” shall mean the Securities Exchange Act of 1934, as amended from time to time, or any successor statute thereto.

FINRA” shall mean the Financial Industry Regulatory Authority, Inc.

GAAP” shall mean U.S. generally accepted accounting principles.

Gross Proceeds” shall mean the aggregate purchase price of all Shares sold for the account of the Corporation through an Offering, without deduction for Selling Commissions. Solely for the purpose of computing Gross Proceeds in Section 5.2.2(c), the purchase price of any Class D Common Share, Class E Common Share, Class I Common Share, Class S Common Share, or Class T Common Share shall be deemed to be the full, non-discounted offering price at the time of purchase of each such Share.

Indemnitee” shall have the meaning as provided in Section 12.2(b) herein.

Independent Appraiser” shall mean a Person with no material current or prior business or personal relationship with the Adviser or the Directors and who is engaged to a substantial extent in the business of rendering opinions regarding the value of Real Property and/or other Assets of the type held by the Corporation. Membership in a nationally recognized appraisal society such as the Appraisal Institute shall be conclusive evidence of being engaged to a substantial extent in the business of rendering opinions regarding the value of Real Property.

Independent Director” shall mean a Director who is not on the date of determination, and within the last two years from the date of determination has not been, directly or indirectly associated with the Sponsor or the Adviser by virtue of (i) ownership of an interest in the Sponsor, the Adviser or any of their Affiliates, other than an interest in the Corporation or an interest that is not material in any other Affiliate, (ii) employment by the Sponsor, the Adviser or any of their Affiliates, (iii) service as an officer or director of the Sponsor, the Adviser or any of their Affiliates, (iv) performance of services, other than as a Director, for the Corporation, (v) service as a director or trustee of more than three REITs organized by the Sponsor or advised by the Adviser or (vi) maintenance of a material business or professional relationship with the Sponsor, the Adviser or any of their Affiliates. A business or professional relationship is considered “material” if the aggregate gross income derived by the Director from the Sponsor, the Adviser and their Affiliates exceeds 5% of either the Director’s annual gross income, derived from all sources, during either of the last two years or the Director’s net worth on a fair market value basis. An indirect association with the Sponsor or the Adviser shall include circumstances in which a Director’s spouse, parent, child, sibling, mother- or father-in-law, son- or daughter-in-law or brother- or sister-in-law is or has been associated with the Sponsor, the Adviser, any of their Affiliates or the Corporation.

Initial Date” shall mean the date on which Shares are first issued in the Initial Public Offering; provided, however, that following any Restriction Termination Date, the term “Initial Date” shall mean the date on which the Corporation files, and the SDAT accepts for record, a Certificate of Notice setting forth the determination of the Board of Directors that it is in the best interests of the Corporation to attempt to qualify or requalify as a REIT.

 

5


Initial Investment” shall mean that portion (i.e., $200,000) of the initial capitalization of the Corporation contributed by the Sponsor or its Affiliates pursuant to Section II.A. of the NASAA REIT Guidelines.

Initial Public Offering” shall mean the first Public Offering.

Invested Capital” shall mean the amount calculated by multiplying the total number of Shares purchased by Stockholders by the issue price of such Shares at the time of such purchase, reduced by the portion of any Distribution that is attributable to net sales proceeds and by any amounts paid by the Corporation to repurchase Shares pursuant to the Corporation’s plan for the repurchase of Shares.

Joint Ventures” shall mean those joint venture or partnership arrangements (other than the Operating Partnership) in which the Corporation or any of its subsidiaries is a co-venturer or partner established to acquire or hold Assets of the Corporation.

Leverage” shall mean the aggregate amount of indebtedness of the Corporation for money borrowed (including purchase money mortgage loans) outstanding at any time, both secured and unsecured.

Listing” shall mean the listing of any or all of the Common Shares on a national securities exchange. Upon such Listing, the Common Shares shall be deemed Listed.

Market Price” on any date shall mean, with respect to any class or series of outstanding Shares, the Closing Price for such Shares on such date. The “Closing Price” on any date shall mean the last sale price for such Shares, regular way, or, in case no such sale takes place on such day, the average of the closing bid and asked prices, regular way, for such Shares, in either case as reported in the principal consolidated transaction reporting system with respect to securities listed or admitted to trading on the NYSE or, if such Shares are not listed or admitted to trading on the NYSE, as reported on the principal consolidated transaction reporting system with respect to securities listed on the principal national securities exchange on which such Shares are listed or admitted to trading or, if such Shares are not listed or admitted to trading on any national securities exchange, the last quoted price or, if not so quoted, the average of the high bid and low asked prices in the over-the-counter market, as reported by the principal automated quotation system that may then be in use or, if such Shares are not quoted by any such system, the average of the closing bid and asked prices as furnished by a professional market maker making a market in such Shares selected by the Board of Directors or, in the event that no trading price is available for such Shares, the net asset value of such Shares as most recently disclosed by the Corporation.

MGCL” shall mean the Maryland General Corporation Law, as amended from time to time.

Minimum Account Balance” shall have the meaning as provided in Section 5.9 herein.

Mortgages” shall mean, in connection with any mortgage financing that the Corporation makes or invests in, all of the notes, deeds of trust, security interests or other evidences of indebtedness or obligations, which are secured or collateralized by Real Property owned by the borrowers under such notes, deeds of trust, security interests or other evidences of indebtedness or obligations.

NASAA REIT Guidelines” shall mean the Statement of Policy Regarding Real Estate Investment Trusts published by the North American Securities Administrators Association on May 7, 2007.

 

6


Net Assets” shall mean the total Assets (other than intangibles) at cost, before deducting depreciation, reserves for bad debts or other non-cash reserves, less total liabilities, calculated at least quarterly by the Corporation on a basis consistently applied.

Net Income” shall mean for any period, the Corporation’s total revenues applicable to such period, less the total expenses applicable to such period other than additions to, or allowances for, non-cash charges such as depreciation, amortization, impairments and reserves for bad debt or other similar non-cash reserves. If the Adviser receives an incentive fee pursuant to Section 8.6 hereof, Net Income, for purposes of calculating Total Operating Expenses in Section 8.8 hereof, shall exclude any gain from the Sale of the Assets of the Corporation.

Non-Compliant Tender Offer” shall have the meaning as provided in Section 11.7 herein.

NYSE” shall mean the New York Stock Exchange.

Offering” shall mean any offering of Shares for the account of the Corporation.

Operating Partnership” shall mean J.P. Morgan REIT Operating Partnership, L.P., a Delaware limited partnership, through which the Corporation may own Assets.

Organization and Offering Expenses” shall mean any and all costs and expenses incurred by the Corporation and to be paid from the Assets of the Corporation in connection with the formation of the Corporation and the qualification and registration of an Offering, and the marketing and distribution of Shares, including, without limitation, total underwriting and brokerage discounts and commissions, costs related to investor and broker-dealer sales meetings, fees and expenses of the underwriters’ attorneys, expenses for printing, engraving, mailing, salaries of employees while engaged in sales activity, telephone and other telecommunications costs, all advertising and marketing expenses, charges of transfer agents, registrars, trustees, escrow holders, depositories and experts, and fees, expenses and taxes related to the filing, registration and qualification of the sale of the Shares under federal and state laws, including accountants’ and attorneys’ fees.

Performance Participation” shall mean the special limited partner’s interest in the Operating Partnership that entitles it to receive an allocation from the Operating Partnership.

Person” shall mean an individual, corporation, partnership, limited liability company, estate, trust (including a trust qualified under Sections 401(a) or 501(c)(17) of the Code), a portion of a trust permanently set aside for or to be used exclusively for the purposes described in Section 642(c) of the Code, association, private foundation within the meaning of Section 509(a) of the Code, joint stock company or other legal entity and, for purposes of Article VI herein (and all defined terms used in such Article), also includes a group as that term is used for purposes of Section 13(d)(3) of the Exchange Act and a group to which an Excepted Holder Limit applies.

Position Statement” shall have the meaning as provided in Section 11.7 herein.

Preferred Shares” shall have the meaning as provided in Section 5.1 herein.

Prohibited Owner” shall mean, with respect to any purported Transfer, any Person who, but for the provisions of Article VI herein, would Beneficially Own or Constructively Own Shares in violation of Section 6.1.1, and, if appropriate in the context, shall also mean any Person who would have been the record owner of Shares that the Prohibited Owner would have so owned.

 

7


Property” or “Properties” shall mean, as the context requires, any, or all, respectively, of the Real Property acquired by the Corporation, directly or indirectly, including through joint venture arrangements or other partnership or investment interests.

Prospectus” shall mean the prospectus included in the most recent effective registration statement filed by the Corporation with the SEC with respect to the applicable Public Offering, as such prospectus may be amended or supplemented from time to time.

Public Offering” shall mean any offering of Shares by the Corporation pursuant to a Prospectus contained in a registration statement filed with the SEC under the Securities Act (including, without limitation, the Initial Public Offering).

Real Estate-Related Securities” shall mean equity and debt securities of both publicly traded and private companies, including REITs and pass-through entities, that own Real Property or loans secured by real estate, including investments in commercial mortgage-backed securities and derivative instruments, owned by the Corporation directly or indirectly through one or more of its Affiliates.

Real Property” shall mean land, rights in land (including leasehold interests) and any buildings, structures, improvements, furnishings, fixtures and equipment located on or used in connection with land and rights or interests in land.

Reinvestment Plan” shall have the meaning as provided in Section 5.10 herein.

Reinvestment Proceeds” shall mean, with respect to any Share issued pursuant to a Reinvestment Plan, the net asset value of the Corporation allocable to the Shares of such class, determined as described in the Prospectus, divided by the number of outstanding Shares of such class, at the time of issuance.

REIT” shall mean a corporation, trust, association or other legal entity (other than a real estate syndication) that is engaged primarily in investing in equity interests in real estate (including fee ownership and leasehold interests) or in loans secured by real estate or both as defined pursuant to the REIT Provisions of the Code.

REIT Provisions of the Code” shall mean Sections 856 through 860 of the Code and any successor or other provisions of the Code relating to real estate investment trusts (including provisions as to the attribution of ownership of beneficial interests therein) and the regulations promulgated thereunder.

Repurchase Plan” shall have the meaning as provided in Section 5.9 herein.

Rescission Notice” shall have the meaning as provided in Section 11.7 herein.

Restriction Termination Date” shall mean the first day after the Initial Date on which the Board of Directors determines that it is no longer in the best interests of the Corporation to attempt to, or continue to, qualify as a REIT or that compliance with the restrictions and limitations on Beneficial Ownership, Constructive Ownership and Transfers of Shares set forth herein is no longer required in order for the Corporation to qualify as a REIT.

Roll-Up Entity” shall mean a partnership, real estate investment trust, corporation, trust or other entity that would be created or would survive after the successful completion of a proposed Roll-Up Transaction.

 

8


Roll-Up Transaction” shall mean a transaction involving the acquisition, merger, conversion or consolidation either directly or indirectly of the Corporation and the issuance of securities of a Roll-Up Entity to the holders of Common Shares. Such term does not include:

(a) a transaction involving securities of the Corporation that have been listed on a national securities exchange for at least twelve months; or

(b) a transaction involving the conversion to corporate, trust or association form of only the Corporation, if, as a consequence of the transaction, there will be no significant adverse change in any of the following:

(i) voting rights of the holders of Common Shares;

(ii) the term of existence of the Corporation;

(iii) Sponsor or Adviser compensation; or

(iv) the Corporation’s investment objectives.

Sale” shall include any transaction or series of transactions whereby: (A) the Corporation or the Operating Partnership directly or indirectly (except as described in other subsections of this definition) sells, grants, transfers, conveys or relinquishes its ownership of any Property or portion thereof, including the lease of any Property consisting of a building only, and including any event with respect to any Property which gives rise to a significant amount of insurance proceeds or condemnation awards; (B) the Corporation or the Operating Partnership directly or indirectly (except as described in other subsections of this definition) sells, grants, transfers, conveys or relinquishes its ownership of all or substantially all of the interest of the Corporation or the Operating Partnership in any Joint Venture in which it is a co-venturer or partner; (C) any Joint Venture in which the Corporation or the Operating Partnership is a co-venturer or partner directly or indirectly (except as described in other subsections of this definition) sells, grants, transfers, conveys or relinquishes its ownership of any Property or portion thereof, including any event with respect to any Property which gives rise to a significant amount of insurance proceeds or condemnation awards; (D) the Corporation or the Operating Partnership directly or indirectly (except as described in other subsections of this definition) sells, grants, conveys or relinquishes its interest in any Mortgage or Real Estate-Related Securities or portion thereof, including any payments thereunder or in satisfaction thereof (other than regularly scheduled interest payments) or any amounts owed pursuant to such Mortgage or Real Estate-Related Securities, and including any event with respect to any Mortgage or Real Estate-Related Securities which gives rise to a significant amount of insurance proceeds or similar awards; and (E) the Corporation or the Operating Partnership directly or indirectly (except as described in other subsections of this definition) sells, grants, transfers, conveys or relinquishes its ownership of any other Asset not previously described in this definition or any portion thereof.

SDAT” shall have the meaning as provided in Section 5.4 herein.

SEC” shall mean the U. S. Securities and Exchange Commission.

Securities Act” shall mean the Securities Act of 1933, as amended from time to time, or any successor statute thereto. Reference to any provision of the Securities Act shall mean such provision as in effect from time to time, as the same may be amended, and any successor provision thereto, as interpreted by any applicable regulations as in effect from time to time.

 

9


Selling Commissions” shall mean any and all up-front fees and commissions payable to underwriters, dealer managers or other broker-dealers in connection with the sale of Shares, including, without limitation, up-front fees or commissions payable to the Dealer Manager.

Shares” shall mean shares of stock of the Corporation of any class or series, including Common Shares or Preferred Shares.

Soliciting Dealers” shall mean those broker-dealers that are members of FINRA, or that are exempt from broker-dealer registration, and that, in either case, enter into participating broker or other agreements with the Dealer Manager to sell Shares.

Sponsor” shall mean any Person that (i) is directly or indirectly instrumental in organizing, wholly or in part, the Corporation or (ii) will control, manage or participate in the management of the Corporation, and any Affiliate of such Person. A Person may also be deemed a Sponsor of the Corporation by: (a) taking the initiative, directly or indirectly, in founding or organizing the Corporation, either alone or in conjunction with one or more other Persons, (b) receiving a material participation in the Corporation in connection with the founding or organizing of the business of the Corporation, in consideration of services or property, or both services and property, (c) having a substantial number of relationships and contacts with the Corporation, (d) possessing significant rights to control Properties, (e) receiving fees for providing services to the Corporation which are paid on a basis that is not customary in the industry or (f) providing goods or services to the Corporation on a basis which was not negotiated at arm’s-length with the Corporation. “Sponsor” does not include any Person whose only relationship with the Corporation is that of an independent property manager and whose only compensation is as such, or wholly independent third parties such as attorneys, accountants and underwriters whose only compensation is for professional services.

Stockholder List” shall have the meaning as provided in Section 11.5 herein.

Stockholder Servicing Fee” shall mean the stockholder servicing fee payable to the Dealer Manager and reallowable to soliciting dealers with respect to any class of Common Shares for which such fee is payable, as described in the Prospectus.

Stockholders” shall mean the holders of record of the Shares as maintained in the books and records of the Corporation or its transfer agent.

Total Corporation-Level Underwriting Compensation” shall mean all underwriting compensation paid or incurred with respect to an Offering from all sources, determined pursuant to the rules and guidance of FINRA, including Stockholder Servicing Fees and Selling Commissions.

Total Operating Expenses” shall mean all costs and expenses paid or incurred by the Corporation, as determined under GAAP, including advisory fees and the Performance Participation, but excluding: (i) the expenses of raising capital such as Organization and Offering Expenses, legal, audit, accounting, underwriting, brokerage, listing, registration and other fees, printing and other such expenses and taxes incurred in connection with the issuance, distribution, transfer, registration and Listing of the Shares, (ii) property level expenses incurred at each property, (iii) interest payments, (iv) taxes, (v) non-cash expenditures such as depreciation, amortization and bad debt reserves, (vi) incentive fees paid in compliance with Section 8.6, (vii) Acquisition Fees and Acquisition Expenses, (viii) real estate commissions on the Sale of Property and (ix) other fees and expenses connected with the acquisition, disposition, management and ownership of real estate interests, mortgage loans or other property (including the costs of foreclosure, insurance premiums, legal services, maintenance, repair and improvement of property).

 

10


Transfer” shall mean any issuance, sale, transfer, gift, assignment, devise or other disposition, as well as any other event that causes any Person to acquire Beneficial Ownership or Constructive Ownership of Shares or the right to vote or receive dividends on Shares, or any agreement to take any such actions or cause any such events, including (i) the granting or exercise of any option (or any disposition of any option), (ii) any disposition of any securities or rights convertible into or exchangeable for Shares or any interest in Shares or any exercise of any such conversion or exchange right and (iii) Transfers of interests in other entities that result in changes in Beneficial Ownership or Constructive Ownership of Shares; in each case, whether voluntary or involuntary, whether owned of record, Constructively Owned or Beneficially Owned and whether by operation of law or otherwise. The terms “Transferring” and “Transferred” shall have the correlative meanings.

Treasury Regulations” shall mean the U.S. federal income tax regulations promulgated under the Code, as amended from time to time.

Unimproved Real Property” shall mean Property (i) in which the Corporation has an equity interest that was not acquired for the purpose of producing rental or other operating income, (ii) that has no development or construction in process and (iii) for which no development or construction is planned, in good faith, to commence within one year.

2%/25% Guidelines” shall have the meaning as provided in Section 8.8 herein.

11.7(b) notice” shall have the meaning as provided in Section 11.7(a) herein.

ARTICLE V

STOCK

Section 5.1 Authorized Shares. The Corporation has authority to issue 3,100,000,000 Shares, consisting of 3,000,000,000 shares of common stock, $0.01 par value per share (the “Common Shares”), 600,000,000 of which are classified as Class D Common Stock (the “Class D Common Shares”), 600,000,000 of which are classified as Class E Common Stock (the “Class E Common Shares”), 600,000,000 of which are classified as Class I Common Stock (the “Class I Common Shares”), 600,000,000 of which are classified as Class S Common Stock (the “Class S Common Shares”), 600,000,000 of which are classified as Class T Common Stock (the “Class T Common Shares”), and 100,000,000 shares of preferred stock, $0.01 par value per share (the “Preferred Shares”). The aggregate par value of all authorized Shares having par value is $31,000,000. All Shares shall be fully paid and non-assessable when issued. The Board may classify or reclassify any unissued Common Shares from time to time into one or more classes or series of Shares. If Shares of one class are classified or reclassified into Shares of another class pursuant to this Article V, the number of authorized Shares of the former class shall be automatically decreased and the number of Shares of the latter class shall be automatically increased, in each case by the number of Shares so classified or reclassified, so that the aggregate number of Shares of all classes that the Corporation has authority to issue shall not be more than the total number of Shares set forth in the first sentence of this paragraph. The Board of Directors, with the approval of a majority of the entire Board and without any action by the Stockholders, may amend the Charter from time to time to increase or decrease the aggregate number of Shares or the number of Shares of any class or series that the Corporation has authority to issue.

 

11


Section 5.2 Common Shares.

Section 5.2.1 Voting Rights. Subject to the provisions of Article VI and except as may otherwise be specified in the Charter, each Common Share shall entitle the holder thereof to one vote per share on all matters upon which Stockholders are entitled to vote pursuant to Section 11.2 hereof. Except as may be provided otherwise in the Charter, and subject to the express terms of any series of Preferred Shares, the holders of the Common Shares shall have the exclusive right to vote on all matters (as to which a common stockholder shall be entitled to vote pursuant to applicable law) at all meetings of the Stockholders. The holders of Common Shares shall vote together as a single class on all actions to be taken by the Stockholders; provided, however, that with respect to (a) any amendment of the Charter that would materially and adversely affect the rights, preferences and privileges of only a particular class of Common Shares, (b) any matter submitted to Stockholders that relates solely to a particular class of Common Shares or (c) any matter submitted to Stockholders in which the interests of a particular class of Common Shares differ from the interests of all other classes of Common Shares, only the affirmative vote of the holders of a majority of such affected class of Common Shares, with no other class of Common Shares voting except such affected class of Common Shares voting as a separate class, shall be required.

Section 5.2.2 Conversion of Class E Common Shares, Class T Common Shares, Class S Common Shares and Class D Common Shares. Each Class E Common Share, Class T Common Share, Class S Common Share and Class D Common Share held in a Stockholder’s account shall automatically and without any action on the part of the holder thereof convert into a number of Class I Common Shares equal to the Class E Conversion Rate, Class T Conversion Rate, Class S Conversion Rate or Class D Conversion Rate, respectively, on the earliest of (a) a Listing of Class I Common Shares, (b) a merger or consolidation of the Corporation with or into another entity or the sale or other disposition of all or substantially all of the Corporation’s assets, in each case in a transaction in which the Stockholders receive cash or securities listed on a national securities exchange, (c) the end of the month in which the Dealer Manager in conjunction with the Corporation’s transfer agent determines that total Selling Commissions, Dealer Manager Fees and Stockholder Servicing Fees paid with respect to the Shares held by such Stockholder within such account would exceed, in the aggregate, 8.75% of the sum of the Gross Proceeds from the sale of such Shares and the aggregate Reinvestment Proceeds of any Shares issued under a Reinvestment Plan upon the reinvestment of the Distributions paid with respect to such Shares or with respect to any Shares issued under a Reinvestment Plan directly or indirectly attributable to such Shares (or, solely with respect to the Class T Common Shares, a lower limit as set forth in the applicable agreement between the Dealer Manager and a Soliciting Dealer at the time such Class T Common Shares were issued), and (d) after termination of the primary portion of the Offering in which such Class E Common Shares, Class T Common Shares, Class S Common Shares and Class D Common Shares were sold, the end of the month in which the Corporation, with the assistance of the Dealer Manager, determines that Total Corporation-Level Underwriting Compensation paid with respect to such Offering is equal to ten percent of the Gross Proceeds of the primary portion of such Offering.

Section 5.2.3 Rights Upon Liquidation. In the event of any voluntary or involuntary liquidation, dissolution or winding up, or any Distribution of the assets of the Corporation, the aggregate assets of the Corporation available for Distribution to holders of the Common Shares shall be determined in accordance with applicable law. Immediately before any liquidation, dissolution or winding up, or any Distribution of the assets of the Corporation pursuant to a plan of liquidation, dissolution or winding up, Class D Common Shares will automatically convert to Class I Common Shares at the Class D Conversion Rate, Class E Common Shares will automatically convert to Class I Common Shares at the Class E Conversion Rate, Class S Common Shares will automatically convert to Class I Common Shares at the Class S Conversion Rate and Class T Common Shares will automatically convert to Class I Common Shares at the Class T Conversion Rate. Following such conversion, the aggregate assets of the Corporation available for Distribution to holders of the Common Shares, or the proceeds therefrom, shall be distributed to each holder of Class I Common Shares, ratably with each other holder of Class I Common Shares, which will include all converted Class T Common Shares, Class E Common Shares, Class S Common Shares and Class D Common Shares, in such proportion as the number of outstanding Class I Common Shares held by such holder bears to the total number of outstanding Class I Common Shares then outstanding.

 

12


Section 5.3 Preferred Shares. The Board may classify any unissued Preferred Shares and reclassify any previously classified but unissued Preferred Shares of any series from time to time, into one or more classes or series of Shares; provided, however, that, following the Commencement of the Initial Public Offering, the voting rights per Share (other than any publicly held Share) sold in a private offering shall not exceed the voting rights which bear the same relationship to the voting rights of a publicly held Share as the consideration paid to the Corporation for each privately offered Share bears to the book value of each outstanding publicly held Share.

Section 5.4 Classified or Reclassified Shares. Prior to the issuance of classified or reclassified Shares of any class or series, the Board by resolution shall: (a) designate that class or series to distinguish it from all other classes and series of Shares; (b) specify the number of Shares to be included in the class or series; (c) set or change, subject to the provisions of Article VI and subject to the express terms of any class or series of Shares outstanding at the time, the preferences, conversion or other rights, voting powers, restrictions, limitations as to dividends or other Distributions, qualifications and terms and conditions of redemption for each class or series; and (d) cause the Corporation to file articles supplementary with the State Department of Assessments and Taxation of Maryland (“SDAT”). Any of the terms of any class or series of Shares set or changed pursuant to Section 5.4(c) may be made dependent upon facts or events ascertainable outside the Charter (including determinations by the Board or other facts or events within the control of the Corporation) and may vary among holders thereof, provided that the manner in which such facts, events or variations shall operate upon the terms of such class or series of Shares is clearly and expressly set forth in the articles supplementary or other charter document.

Section 5.5 Distributions. The Board of Directors may from time to time authorize the Corporation to declare and pay to Stockholders such dividends or other Distributions in cash or other assets of the Corporation or in securities of the Corporation, including in Shares of one class payable to holders of Shares of another class, or from any other source as the Board of Directors in its discretion shall determine. The Board of Directors shall endeavor to authorize the Corporation to declare and pay such dividends and other Distributions as shall be necessary for the Corporation to qualify as a REIT under the Code; provided, however, Stockholders shall have no right to any dividend or other Distribution unless and until authorized by the Board and declared by the Corporation. The exercise of the powers and rights of the Board of Directors pursuant to this Section 5.5 shall be subject to the provisions of any class or series of Shares at the time outstanding. The receipt by any Person in whose name any Shares are registered on the records of the Corporation or by his or her duly authorized agent shall be a sufficient discharge for all dividends or other Distributions payable or deliverable in respect of such Shares and from all liability to see to the application thereof. Following the Commencement of the Initial Public Offering, distributions in kind shall not be permitted, except for distributions of readily marketable securities, distributions of beneficial interests in a liquidating trust established for the dissolution of the Corporation and the liquidation of its assets in accordance with the terms of the Charter or distributions of in-kind property in which (a) the Board advises each Stockholder of the risks associated with direct ownership of the property, (b) the Board offers each Stockholder the election of receiving such in-kind property distributions and (c) in-kind property distributions are made only to those Stockholders that accept such offer.

Other than Distributions pursuant to a program or programs by which the Corporation voluntarily repurchases shares from its stockholders or pursuant to Article VI, each stockholder of a class or series of Shares of capital stock shall be treated the same with respect to Distributions as every other stockholder of that class or series.

Section 5.6 Charter and Bylaws. The rights of all Stockholders and the terms of all Shares are subject to the provisions of the Charter and the Bylaws.

 

13


Section 5.7 No Issuance of Share Certificates. Unless otherwise provided by the Board of Directors, the Corporation shall not issue stock certificates. A Stockholder’s investment shall be recorded on the books of the Corporation. To transfer his or her Shares, a Stockholder shall submit an executed form to the Corporation, which form shall be provided by the Corporation upon request. Such transfer will also be recorded on the books of the Corporation. Upon issuance or transfer of Shares, the Corporation will provide the Stockholder with information concerning his or her rights with regard to such Shares, as required by the Bylaws and the MGCL or other applicable law.

Section 5.8 Suitability of Stockholders. Until Listing, the following provisions shall apply to the sale of Common Shares to the public pursuant to any Public Offering:

Section 5.8.1 Investor Suitability Standards. Subject to suitability standards established by individual states, to purchase Common Shares, if such prospective Stockholder is an individual (including an individual beneficiary of a purchasing individual retirement account), or if the prospective Stockholder is a fiduciary (such as a trustee of a trust or corporate pension or profit sharing plan, or other tax-exempt organization, or a custodian under a Uniform Gifts to Minors Act), such individual or fiduciary, as the case may be, must represent to the Corporation, among other requirements as the Corporation may require from time to time:

(a) that such individual (or, in the case of a fiduciary, that the fiduciary account or the donor who directly or indirectly supplies the funds to purchase the Common Shares) has a minimum annual gross income of $70,000 and a net worth (excluding home, furnishings and automobiles) of not less than $70,000; or

(b) that such individual (or, in the case of a fiduciary, that the fiduciary account or the donor who directly or indirectly supplies the funds to purchase the Shares) has a net worth (excluding home, furnishings and automobiles) of not less than $250,000.

Section 5.8.2 Determination of Suitability of Sale. In connection any Public Offering, the Sponsor and each Person selling Common Shares on behalf of the Corporation and each broker or dealer, registered investment advisor or other qualified financial institution recommending the purchase of Common Shares to a customer shall make every reasonable effort to determine that the purchase of Common Shares by a Stockholder is a suitable and appropriate investment for such Stockholder. In making this determination in connection with any Public Offering, the Sponsor or each Person selling Common Shares on behalf of the Corporation, or each broker or dealer or registered investment advisor recommending the purchase of Common Shares to a customer shall ascertain that the prospective Stockholder: (a) meets the minimum income and net worth standards established for purchasing Common Shares; (b) can reasonably benefit from an investment in Common Shares based on the prospective Stockholder’s overall investment objectives and portfolio structure; (c) is able to bear the economic risk of the investment based on the prospective Stockholder’s overall financial situation; and (d) has apparent understanding of (i) the fundamental risks of the investment; (ii) the risk that the Stockholder may lose the entire investment; (iii) the lack of liquidity of the Common Shares; (iv) the restrictions on transferability of the Common Shares; and (v) the tax consequences of the investment.

The Sponsor or each Person selling Common Shares on behalf of the Corporation, or each broker or dealer or registered investment advisor recommending the purchase of Shares to a customer shall make this determination with respect to each prospective Stockholder on the basis of information it has obtained from or on behalf of such prospective Stockholder, including information indirectly obtained from a prospective stockholder through such stockholder’s investment adviser, financial advisor or bank acting as a fiduciary. Relevant information for this purpose will include at least the age, investment objectives, investment experiences, income, net worth, financial situation and other investments of the prospective Stockholder, as well as any other pertinent factors.

 

14


The Sponsor or each Person selling Common Shares on behalf of the Corporation, or each broker or dealer or registered investment advisor recommending the purchase of Common Shares to a customer shall maintain records of the information used to determine that an investment in Common Shares is suitable and appropriate for a Stockholder. The Sponsor or each Person selling Common Shares on behalf of the Corporation, or each broker or dealer or registered investment advisor recommending the purchase of Shares to a customer shall maintain these records for at least six years.

The Sponsor and each Person selling shares on behalf of the Corporation may each rely upon the following in satisfying its obligations under this Section 5.8.2: (i) the Person directly recommending the purchase of Common Shares to a customer if that Person is a FINRA member broker or dealer that has entered into a selling agreement with the Sponsor or the Corporation or their Affiliates or (ii) a registered investment advisor or other qualified financial institution that has entered into an agreement with the Sponsor or the Corporation or their Affiliates.

Section 5.8.3 Minimum Investment and Transfer. Subject to certain individual state requirements and except with respect to the issuance of Common Shares under the Reinvestment Plan, no initial sale or transfer of Common Shares for value of less than $2,500, or such other amount as determined by the Board, will be permitted.

Section 5.9 Repurchase of Shares. The Board may establish, from time to time, a program or programs by which the Corporation voluntarily repurchases Shares from its Stockholders (each, a “Repurchase Plan”); provided, however, that such repurchase does not impair the capital or operations of the Corporation. Neither the Sponsor, the Adviser, any member of the Board or any Affiliate thereof may receive any fees arising out of the repurchase of Shares by the Corporation. In the event that any holder of Common Shares fails to maintain in such holder’s account a minimum balance of $500 of Common Shares or such other amount of Common Shares as from time to time determined by the Board of Directors and set forth in a Certificate of Notice filed by the Corporation with the SDAT (the “Minimum Account Balance”), the Corporation may repurchase all of the Common Shares held by such holder at the repurchase price in effect under the applicable Repurchase Plan on the date that the Corporation determines that such holder has failed to meet the Minimum Account Balance, less any early repurchase deduction as provided in such Repurchase Plan. In addition, if a Stockholder fails to comply with Section 6.1.4 hereof or the Board of Directors determines that repurchase is appropriate or necessary to prevent harm to the Corporation or the Stockholders and such repurchase is permitted under applicable law, the Corporation may repurchase any or all of the Shares held by such Stockholder at the lesser of (a) the repurchase price in effect under any Repurchase Plan for Shares of the applicable class or series on the date of repurchase, less any early repurchase deduction as provided in such Repurchase Plan, (b) the estimated value per Share of the applicable class or series as determined in the Corporation’s most recent valuation pursuant to Regulatory Notice 09-09 of the Financial Industry Regulatory Authority or (c) the fair market value per Share of the applicable class or series as determined by an independent valuation obtained by the Corporation.

Section 5.10 Distribution Reinvestment Plans. The Board may establish, from time to time, a Distribution reinvestment plan or plans (each, a “Reinvestment Plan”). Under any such Reinvestment Plan, (a) all material information regarding Distributions to the holders of Common Shares and the effect of reinvesting such Distributions, including the tax consequences thereof, shall be provided to the holders of Common Shares not less often than annually, and (b) each holder of Common Shares participating in such Reinvestment Plan shall have a reasonable opportunity to withdraw from the Reinvestment Plan not less often than annually after receipt of the information required in clause (a) above.

 

15


ARTICLE VI

RESTRICTION ON TRANSFER AND OWNERSHIP OF SHARES

Section 6.1 Shares.

Section 6.1.1 Ownership Limitations. During the period commencing on the Initial Date and prior to the Restriction Termination Date, but subject to Section 6.3:

(a) Basic Restrictions.

(i) (1) No Person, other than an Excepted Holder, shall Beneficially Own or Constructively Own Shares in excess of the Aggregate Share Ownership Limit, (2) no Person, other than an Excepted Holder, shall Beneficially Own or Constructively Own Common Shares in excess of the Common Share Ownership Limit and (3) no Excepted Holder shall Beneficially Own or Constructively Own Shares in excess of the Excepted Holder Limit for such Excepted Holder.

(ii) No Person shall Beneficially Own or Constructively Own Shares to the extent that such Beneficial Ownership or Constructive Ownership of Shares would result in the Corporation being “closely held” within the meaning of Section 856(h) of the Code (without regard to whether the ownership interest is held during the last half of a taxable year), or otherwise failing to qualify as a REIT (including, but not limited to, Beneficial Ownership or Constructive Ownership that would result in the Corporation owning (actually or Constructively) an interest in a tenant that is described in Section 856(d)(2)(B) of the Code if the income derived by the Corporation from such tenant would cause the Corporation to fail to satisfy any of the gross income requirements of Section 856(c) of the Code).

(iii) Any Transfer of Shares that, if effective, would result in Shares being beneficially owned by fewer than 100 Persons (determined under the principles of Section 856(a)(5) of the Code) shall be void ab initio, and the intended transferee shall acquire no rights in such Shares.

(b) Transfer in Trust. If any Transfer of Shares occurs which, if effective, would result in any Person Beneficially Owning or Constructively Owning Shares in violation of Section 6.1.1(a)(i) or (ii),

(i) then that number of Shares the Beneficial Ownership or Constructive Ownership of which otherwise would cause such Person to violate Section 6.1.1(a)(i) or (ii) (rounded up to the nearest whole share) shall be automatically Transferred to a Charitable Trust for the benefit of a Charitable Beneficiary, as described in Section 6.2, effective as of the close of business on the Business Day prior to the date of such Transfer, and such Person shall acquire no rights in such Shares; or

(ii) if the Transfer to the Charitable Trust described in clause (i) of this sentence would not be effective for any reason to prevent the violation of Section 6.1.1(a)(i) or (ii), then the Transfer of that number of Shares that otherwise would cause any Person to violate Section 6.1.1(a)(i) or (ii) shall be void ab initio, and the intended transferee shall acquire no rights in such Shares.

To the extent that, upon a transfer of Shares pursuant to this Section 6.1.1(b), a violation of any provision of this Article VI would nonetheless be continuing (for example where the ownership of Shares by a single Charitable Trust would violate the 100 stockholder requirement applicable to REITs), then Shares shall be transferred to that number of Charitable Trusts, each having a distinct Charitable Trustee and a Charitable Beneficiary or Beneficiaries that are distinct from those of each other Charitable Trust, such that there is no violation of any provision of this Article VI.

 

16


Section 6.1.2 Remedies for Breach. If the Board of Directors or its designee (including any duly authorized committee of the Board) shall at any time determine that a Transfer or other event has taken place that results in a violation of Section 6.1.1 or that a Person intends to acquire or has attempted to acquire Beneficial Ownership or Constructive Ownership of any Shares in violation of Section 6.1.1 (whether or not such violation is intended), the Board of Directors or its designee shall take such action as it deems advisable to refuse to give effect to or to prevent such Transfer or other event, including, without limitation, causing the Corporation to redeem Shares, refusing to give effect to such Transfer on the books of the Corporation or instituting proceedings to enjoin such Transfer or other event; provided, however, that any Transfers or attempted Transfers or other events in violation of Section 6.1.1 shall automatically result in the Transfer to the Charitable Trust described above, and, where applicable, such Transfer (or other event) shall be void ab initio as provided above irrespective of any action (or non-action) by the Board of Directors or its designee.

Section 6.1.3 Notice of Restricted Transfer. Any Person who acquires or attempts or intends to acquire Beneficial Ownership or Constructive Ownership of Shares that will or may violate Section 6.1.1(a), or any Person who would have owned Shares that resulted in a Transfer to the Charitable Trust pursuant to the provisions of Section 6.1.1(b), shall immediately give written notice to the Corporation of such event, or in the case of such a proposed or attempted transaction, give at least 15 days prior written notice, and shall provide to the Corporation such other information as the Corporation may request in order to determine the effect, if any, of such Transfer on the Corporation’s status as a REIT.

Section 6.1.4 Owners Required To Provide Information. From the Initial Date and prior to the Restriction Termination Date:

(a) every owner of more than five percent (or such lower percentage as required by the Code or the Treasury Regulations promulgated thereunder or as otherwise required by the Board of Directors) of the outstanding Shares, within 30 days after the end of each taxable year, shall give written notice to the Corporation stating the name and address of such owner, the number of Shares Beneficially Owned and a description of the manner in which such Shares are held. Each such owner shall provide to the Corporation such additional information as the Corporation may request in order to determine the effect, if any, of such Beneficial Ownership on the Corporation’s status as a REIT and to ensure compliance with the Aggregate Share Ownership Limit, the Common Share Ownership Limit and the other restrictions set forth herein; and

(b) each Person who is a Beneficial or Constructive Owner of Shares and each Person (including the Stockholder of record) who is holding Shares for a Beneficial or Constructive Owner shall provide to the Corporation such information as the Corporation may request, in order to determine the Corporation’s status as a REIT and to comply with the requirements of any taxing authority or any applicable law or regulation or governmental authority or to determine such compliance.

Section 6.1.5 Remedies Not Limited. Subject to Section 7.10 of the Charter, nothing contained in this Section 6.1 shall limit the authority of the Board of Directors to take such other action as it deems necessary or advisable to protect the Corporation and the interests of its Stockholders in preserving the Corporation’s status as a REIT.

 

17


Section 6.1.6 Ambiguity. In the case of an ambiguity in the application of any of the provisions of this Section 6.1, Section 6.2 or any definition contained in Article IV, the Board of Directors may determine the application of the provisions of this Section 6.1 or Section 6.2 with respect to any situation based on the facts known to it. In the event Section 6.1 or 6.2 requires an action by the Board of Directors and the Charter fails to provide specific guidance with respect to such action, the Board of Directors may determine the action to be taken so long as such action is not contrary to the provisions of Article IV or Sections 6.1 or 6.2. Absent a decision to the contrary by the Board of Directors (which the Board may make in its sole and absolute discretion), if a Person would have (but for the remedies set forth in Section 6.1.2) acquired Beneficial Ownership or Constructive Ownership of Shares in violation of Section 6.1.1, such remedies (as applicable) shall apply first to the Shares which, but for such remedies, would have been Beneficially Owned or Constructively Owned (but not actually owned) by such Person, pro rata among the Persons who actually own such Shares based upon the relative number of the Shares held by each such Person.

Section 6.1.7 Exceptions.

(a) Subject to Section 6.1.1(a)(ii), the Board of Directors may exempt (prospectively or retroactively) a Person from the Aggregate Share Ownership Limit and the Common Share Ownership Limit, as the case may be, and may establish or increase an Excepted Holder Limit for such Person if:

(i) the Board of Directors obtains such representations and undertakings from such Person as are reasonably necessary for the Board to ascertain that no individual’s Beneficial Ownership or Constructive Ownership of such Shares will violate Section 6.1.1(a)(i);

(ii) such Person does not and represents that it will not own, actually or Constructively, an interest in a tenant of the Corporation (or a tenant of any entity owned or controlled by the Corporation) that would cause the Corporation to own, actually or Constructively, more than a 9.9% interest (as set forth in Section 856(d)(2)(B) of the Code) in such tenant and the Board of Directors obtains such representations and undertakings from such Person as are reasonably necessary to ascertain this fact (for this purpose, a tenant from whom the Corporation (or an entity owned or controlled by the Corporation) derives (and is expected to continue to derive) a sufficiently small amount of revenue such that, in the judgment of the Board of Directors, rent from such tenant would not adversely affect the Corporation’s ability to qualify as a REIT, shall not be treated as a tenant of the Corporation); and

(iii) such Person agrees that any violation or attempted violation of such representations or undertakings (or other action which is contrary to the restrictions contained in Sections 6.1.1 through 6.1.6) will result in such Shares being automatically Transferred to a Charitable Trust in accordance with Sections 6.1.1(b) and 6.2.

(b) Prior to granting any exception pursuant to Section 6.1.7(a), the Board of Directors may require a ruling from the Internal Revenue Service, or an opinion of counsel, in either case in form and substance satisfactory to the Board of Directors in its sole discretion, as it may deem necessary or advisable in order to determine or ensure the Corporation’s status as a REIT. Notwithstanding the receipt of any ruling or opinion, the Board of Directors may impose such conditions or restrictions as it deems appropriate in connection with granting such exception.

(c) Subject to Section 6.1.1(a)(ii), an underwriter which participates in a Public Offering or a private placement of Shares (or securities convertible into or exchangeable for Shares) may Beneficially Own or Constructively Own Shares (or securities convertible into or exchangeable for Shares) in excess of the Aggregate Share Ownership Limit, the Common Share Ownership Limit or both such limits, but only to the extent necessary to facilitate such Public Offering or private placement.

 

18


(d) The Board of Directors may only reduce the Excepted Holder Limit for an Excepted Holder: (i) with the written consent of such Excepted Holder at any time, (ii) unless the terms and conditions of the agreements and undertakings entered into with such Excepted Holder in connection with the establishment of the Excepted Holder Limit for that Excepted Holder provide otherwise, at any time after the Excepted Holder no longer Beneficially Owns or Constructively Owns Shares in excess of the Aggregate Share Ownership Limit or the Common Share Ownership Limit or (iii) pursuant to the terms and conditions of the agreements and undertakings entered into with such Excepted Holder in connection with the establishment of the Excepted Holder Limit for that Excepted Holder. No Excepted Holder Limit shall be reduced to a percentage that is less than the Common Share Ownership Limit.

Section 6.1.8 Increase or Decrease in Aggregate Share Ownership and Common Share Ownership Limits. Subject to Section 6.1.1(a)(ii), the Board of Directors may from time to time increase or decrease the Common Share Ownership Limit and the Aggregate Share Ownership Limit for one or more Persons and increase or decrease the Common Share Ownership Limit and the Aggregate Share Ownership Limit for all other Persons. No decreased Common Share Ownership Limit and/or Aggregate Share Ownership Limit will be effective for any Person whose percentage of ownership in Shares is in excess of such decreased Common Share Ownership Limit and/or Aggregate Share Ownership Limit, as applicable, until such time as such Person’s percentage of ownership in Shares equals or falls below the decreased Common Share Ownership Limit and/or Aggregate Share Ownership Limit, but any further acquisition of Shares in excess of such percentage ownership of Shares will be in violation of the Common Share Ownership Limit and/or Aggregate Share Ownership Limit and, provided further, that the new Common Share Ownership Limit and/or Aggregate Share Ownership Limit would not allow five or fewer Persons to Beneficially Own more than 49.9% in value of the outstanding Shares.

Section 6.1.9 Legend. Any certificate representing Shares shall bear substantially the following legend:

The Shares represented by this certificate are subject to restrictions on Beneficial and Constructive Ownership and Transfer for the purpose, among others, of the Corporation’s maintenance of its status as a real estate investment trust (a “REIT”) under the Internal Revenue Code of 1986, as amended (the “Code”). Subject to certain further restrictions and except as expressly provided in the Corporation’s charter, (i) no Person may Beneficially Own or Constructively Own Common Shares in excess of 9.9% (in value or number of Common Shares) of the outstanding Common Shares unless such Person is an Excepted Holder (in which case the Excepted Holder Limit shall be applicable); (ii) no Person may Beneficially Own or Constructively Own Shares in excess of 9.9% (in value or number of shares) of the total outstanding Shares, unless such Person is an Excepted Holder (in which case the Excepted Holder Limit shall be applicable); (iii) no Person may Beneficially Own or Constructively Own Shares that would result in the Corporation being “closely held” under Section 856(h) of the Code or otherwise cause the Corporation to fail to qualify as a REIT; and (iv) any Transfer of Shares that, if effective, would result in Shares being beneficially owned by fewer than 100 Persons (as determined under the principles of Section 856(a)(5) of the Code) shall be void ab initio, and the intended transferee shall acquire no rights in such Shares. Any Person who Beneficially Owns or Constructively Owns or attempts to Beneficially Own or Constructively Own Shares which cause or will cause a Person to Beneficially Own or Constructively Own Shares in excess or in violation of the above limitations must immediately notify the Corporation in writing (or, in the case of an attempted transaction, give at least 15 days prior written notice). If any of the restrictions on

 

19


Transfer or ownership as set forth in (i), (ii) or (iii) above are violated, the Shares in excess or in violation of the above limitations will be automatically Transferred to a Charitable Trust for the benefit of one or more Charitable Beneficiaries. In addition, the Corporation may redeem Shares upon the terms and conditions specified by the Board of Directors in its sole discretion if the Board of Directors determines that ownership or a Transfer or other event may violate the restrictions described above. Furthermore, upon the occurrence of certain events, attempted Transfers in violation of the restrictions described in (i), (ii) or (iii) above may be void ab initio.

Following the Commencement of the Initial Public Offering and until such time as the Common Shares are listed on a national securities exchange, to purchase Common Shares in a Public Offering, if such prospective Stockholder is an individual (including an individual beneficiary of a purchasing individual retirement account), or if the prospective Stockholder is a fiduciary (such as a trustee of a trust or corporate pension or profit sharing plan, or other tax-exempt organization, or a custodian under a Uniform Gifts to Minors Act), such individual or fiduciary, as the case may be, must represent to the Corporation, among other requirements as the Corporation may require from time to time:

(a) that such individual (or, in the case of a fiduciary, that the fiduciary account or the donor who directly or indirectly supplies the funds to purchase the Common Shares) has a minimum annual gross income of $70,000 and a net worth (excluding home, furnishings and automobiles) of not less than $70,000; or

(b) that such individual (or, in the case of a fiduciary, that the fiduciary account or the donor who directly or indirectly supplies the funds to purchase the Common Shares) has a net worth (excluding home, furnishings and automobiles) of not less than $250,000. Subject to certain individual state requirements and except with respect to the issuance of Common Shares under the Reinvestment Plan, no transfer of Common Shares for value of less than $2,500, or such other amount as determined by the Board, will be permitted.

All capitalized terms in this legend have the meanings defined in the Corporation’s charter, as the same may be amended from time to time, a copy of which, including the restrictions on Transfer and ownership, will be furnished to each holder of Shares on request and without charge. Requests for such a copy may be directed to the Secretary of the Corporation at its principal office.

Instead of the foregoing legend, the certificate may state that the Corporation will furnish a full statement about certain restrictions on transferability to a Stockholder on request and without charge. In the case of uncertificated Shares, the Corporation will send the holder of such Shares, on request and without charge, a written statement of the information otherwise required on certificates.

Section 6.2 Transfer of Shares in Trust.

Section 6.2.1 Ownership in Trust. Upon any purported Transfer or other event described in Section 6.1.1(b) that would result in a Transfer of Shares to a Charitable Trust, such Shares shall be deemed to have been Transferred to the Charitable Trustee as trustee of a Charitable Trust for the exclusive benefit of one or more Charitable Beneficiaries. Such Transfer to the Charitable Trustee shall be deemed to be effective as of the close of business on the Business Day prior to the purported Transfer or other event that results in the Transfer to the Charitable Trust pursuant to Section 6.1.1(b). The Charitable Trustee shall be appointed by the Corporation and shall be a Person unaffiliated with the Corporation and any Prohibited Owner. Each Charitable Beneficiary shall be designated by the Corporation as provided in Section 6.2.6.

 

20


Section 6.2.2 Status of Shares Held by the Charitable Trustee. Shares held by the Charitable Trustee shall continue to be issued and outstanding Shares. The Prohibited Owner shall have no rights in the Shares held by the Charitable Trustee. The Prohibited Owner shall not benefit economically from ownership of any Shares held in trust by the Charitable Trustee, shall have no rights to dividends or other Distributions and shall not possess any rights to vote or other rights attributable to the Shares held in the Charitable Trust.

Section 6.2.3 Dividend and Voting Rights. The Charitable Trustee shall have all voting rights and rights to dividends or other Distributions with respect to Shares held in the Charitable Trust, which rights shall be exercised for the exclusive benefit of the Charitable Beneficiary. Any dividend or other Distribution paid prior to the discovery by the Corporation that Shares have been Transferred to the Charitable Trustee shall be paid by the recipient of such dividend or other Distribution to the Charitable Trustee upon demand and any dividend or other Distribution authorized but unpaid shall be paid when due to the Charitable Trustee. Any dividends or other Distributions so paid over to the Charitable Trustee shall be held in trust for the Charitable Beneficiary. The Prohibited Owner shall have no voting rights with respect to Shares held in the Charitable Trust and, subject to Maryland law, effective as of the date that Shares have been Transferred to the Charitable Trustee, the Charitable Trustee shall have the authority (at the Charitable Trustee’s sole discretion) (a) to rescind as void any vote cast by a Prohibited Owner prior to the discovery by the Corporation that Shares have been Transferred to the Charitable Trustee and (b) to recast such vote in accordance with the desires of the Charitable Trustee acting for the benefit of the Charitable Beneficiary; provided, however, that if the Corporation has already taken irreversible corporate action, then the Charitable Trustee shall not have the authority to rescind and recast such vote. Notwithstanding the provisions of this Article VI, until the Corporation has received notification that Shares have been Transferred into a Charitable Trust, the Corporation shall be entitled to rely on its share transfer and other Stockholder records for purposes of preparing lists of Stockholders entitled to vote at meetings, determining the validity and authority of proxies and otherwise conducting votes and determining the other rights of Stockholders.

Section 6.2.4 Sale of Shares by Charitable Trustee. Within 20 days of receiving notice from the Corporation that Shares have been Transferred to the Charitable Trust, the Charitable Trustee shall sell the Shares held in the Charitable Trust to a Person, designated by the Charitable Trustee, whose ownership of the Shares will not violate the ownership limitations set forth in Section 6.1.1(a). Upon such sale, the interest of the Charitable Beneficiary in the Shares sold shall terminate and the Charitable Trustee shall distribute the net proceeds of the sale to the Prohibited Owner and to the Charitable Beneficiary as provided in this Section 6.2.4. The Prohibited Owner shall receive the lesser of (a) the price paid by the Prohibited Owner for the Shares or, if the Prohibited Owner did not give value for the Shares in connection with the event causing the Shares to be held in the Charitable Trust (e.g., in the case of a gift, devise or other such transaction), the Market Price of the Shares on the day of the event causing the Shares to be held in the Charitable Trust and (b) the price per share received by the Charitable Trustee (net of any commissions and other expenses of sale) from the sale or other disposition of the Shares held in the Charitable Trust. The Charitable Trustee may reduce the amount payable to the Prohibited Owner by the amount of dividends and other Distributions which have been paid to the Prohibited Owner and are owed by the Prohibited Owner to the Charitable Trustee pursuant to Section 6.2.3 of this Article VI. Any net sales proceeds in excess of the amount payable to the Prohibited Owner shall be immediately paid to the Charitable Beneficiary. If, prior to the discovery by the Corporation that Shares have been Transferred to the Charitable Trustee, such Shares are sold by a Prohibited Owner, then (i) such Shares shall be deemed to have been sold on behalf of the Charitable Trust and (ii) to the extent that the Prohibited Owner received an amount for such Shares that exceeds the amount that such Prohibited Owner was entitled to receive pursuant to this Section 6.2.4, such excess shall be paid to the Charitable Trustee upon demand.

 

21


Section 6.2.5 Purchase Right in Shares Transferred to the Charitable Trustee. Shares Transferred to the Charitable Trustee shall be deemed to have been offered for sale to the Corporation, or its designee, at a price per Share equal to the lesser of (a) the price per Share in the transaction that resulted in such Transfer to the Charitable Trust (or, in the case of a devise or gift, the Market Price at the time of such devise or gift) and (b) the Market Price on the date the Corporation, or its designee, accepts such offer. The Corporation shall have the right to accept such offer until the Charitable Trustee has sold the Shares held in the Charitable Trust pursuant to Section 6.2.4. Upon such a sale to the Corporation, the interest of the Charitable Beneficiary in the Shares sold shall terminate and the Charitable Trustee shall distribute the net proceeds of the sale to the Prohibited Owner. The Corporation may reduce the amount payable to the Prohibited Owner by the amount of dividends and other Distributions which have been paid to the Prohibited Owner and are owed by the Prohibited Owner to the Charitable Trustee pursuant to Section 6.2.3 of this Article VI. The Corporation may pay the amount of such reduction to the Charitable Trustee for the benefit of the Charitable Beneficiary.

Section 6.2.6 Designation of Charitable Beneficiaries. By written notice to the Charitable Trustee, the Corporation shall designate one or more nonprofit organizations to be the Charitable Beneficiary of the interest in the Charitable Trust such that (a) Shares held in the Charitable Trust would not violate the restrictions set forth in Section 6.1.1(a) in the hands of such Charitable Beneficiary and (b) each such organization must be described in Section 501(c)(3) of the Code and contributions to each such organization must be eligible for deduction under each of Sections 170(b)(1)(A), 2055 and 2522 of the Code. Neither the failure of the Corporation to make such designation nor the failure of the Corporation to appoint the Charitable Trustee before the automatic transfer provided in Section 6.1.1(b) shall make such transfer ineffective, provided that the Corporation thereafter makes such designation and appointment.

Section 6.3 NYSE Transactions. Nothing in this Article VI shall preclude the settlement of any transaction entered into through the facilities of the NYSE or any other national securities exchange or automated inter-dealer quotation system. The fact that the settlement of any transaction occurs shall not negate the effect of any other provision of this Article VI and any transferee in such a transaction shall be subject to all of the provisions and limitations set forth in this Article VI.

Section 6.4 Enforcement. The Corporation is authorized specifically to seek equitable relief, including injunctive relief, to enforce the provisions of this Article VI.

Section 6.5 Non-Waiver. No delay or failure on the part of the Corporation or the Board of Directors in exercising any right hereunder shall operate as a waiver of any right of the Corporation or the Board of Directors, as the case may be, except to the extent specifically waived in writing.

Section 6.6 Severability. If any provision of this Article VI or any application of any such provision is determined to be invalid by any federal or state court having jurisdiction over the issues, the validity of the remaining provisions shall not be affected and other applications of such provisions shall be affected only to the extent necessary to comply with the determination of such court.

 

22


ARTICLE VII

PROVISIONS FOR DEFINING, LIMITING

AND REGULATING CERTAIN POWERS OF THE

CORPORATION AND OF THE STOCKHOLDERS AND DIRECTORS

Section 7.1 Number of Directors. The business and affairs of the Corporation shall be managed under the direction of the Board of Directors. The number of Directors of the Corporation (the “Directors”) shall be five, which number may be increased or decreased from time to time pursuant to the Bylaws; provided, however, that, the total number of Directors shall not be fewer than the minimum number permitted by the MGCL (or, upon the Commencement of the Initial Public Offering, three) nor more than 15. A majority of the Directors shall be Independent Directors except for a period of up to 60 days after the death, removal or resignation of an Independent Director pending the election of such Independent Director’s successor. The names of the current Directors who shall serve until the next annual meeting of Stockholders and until their successors are duly elected and qualify are:

Michael P. Kelly

Randy A. Daniels

Justin M. Murphy

Yvonne D. Nelson

William L. Ramseyer

Any vacancy on the Board of Directors may be filled in the manner provided in the Bylaws.

The Corporation elects, at such time as it becomes eligible to make the election provided for under Section 3-804(c) of the MGCL, that, except as may be provided by the Board of Directors in setting the terms of any class or series of Preferred Shares, any and all vacancies on the Board of Directors may be filled only by the affirmative vote of a majority of the remaining Directors in office, even if the remaining Directors do not constitute a quorum, and any Director elected to fill a vacancy shall serve for the remainder of the full term of the directorship in which such vacancy occurred and until a successor is duly elected and qualifies. Notwithstanding the foregoing sentence, upon Commencement of the Initial Public Offering and if any remaining directors are Independent Directors, only Independent Directors shall nominate replacements for vacancies among the Independent Directors’ positions.

Section 7.2 Experience. Upon Commencement of the Initial Public Offering, each Director shall have at least three years of relevant experience demonstrating the knowledge and experience required to successfully acquire and manage the type of assets being acquired by the Corporation, and at least one of the Independent Directors shall have at least three years of relevant real estate experience.

Section 7.3 Committees. The Board may establish such committees as it deems appropriate, in its discretion, provided that, upon Commencement of the Initial Public Offering, the majority of the members of each committee shall be Independent Directors.

Section 7.4 Term. Except as may otherwise be provided in the terms of any Preferred Shares issued by the Corporation with respect to the termination after less than one year of the term of office of any Director elected by the holders of such Preferred Shares, each Director shall hold office for one year, until the next annual meeting of Stockholders and until his or her successor is duly elected and qualifies. Directors may be elected to an unlimited number of successive terms.

Section 7.5 Fiduciary Obligations. The Directors serve in a fiduciary capacity to the Corporation and have a fiduciary duty to the Stockholders, including a fiduciary duty to the Stockholders to supervise the relationship of the Corporation with the Adviser.

Section 7.6 Extraordinary Actions. Notwithstanding any provision of law permitting or requiring any action to be taken or approved by the affirmative vote of Stockholders entitled to cast a greater number of votes, any such action shall be effective and valid if declared advisable by the Board of Directors and taken or approved by the affirmative vote of Stockholders entitled to cast a majority of all the votes entitled to be cast on the matter.

 

23


Section 7.7 Authorization by Board of Stock Issuance. The Board of Directors may authorize the issuance from time to time of Shares of any class or series, whether now or hereafter authorized, or securities or rights convertible into Shares of any class or series, whether now or hereafter authorized, for such consideration as the Board of Directors may deem advisable (including as compensation for the Independent Directors or without consideration in the case of a stock split or stock dividend), subject to such restrictions or limitations, if any, as may be set forth in the Charter or the Bylaws. Following the Commencement of the Initial Public Offering, the issuance of Preferred Shares shall also be approved by a majority of Independent Directors not otherwise interested in the transaction, who shall have access at the Corporation’s expense to the Corporation’s legal counsel or to independent legal counsel.

Section 7.8 Preemptive Rights and Appraisal Rights. Except as may be provided by the Board of Directors in setting the terms of classified or reclassified Shares pursuant to Section 5.4 or as may otherwise be provided by contract approved by the Board of Directors, no holder of Shares shall, as such holder, have any preemptive right to purchase or subscribe for any additional Shares or any other security that the Corporation may issue or sell. Holders of Shares shall not be entitled to exercise any rights of an objecting stockholder provided for under Title 3, Subtitle 2 of the MGCL or any successor statute unless the Board of Directors, upon such terms and conditions as may be specified by the Board of Directors, shall determine that such rights apply, with respect to all or any classes or series of Shares, to one or more transactions occurring after the date of such determination in connection with which holders of such Shares would otherwise be entitled to exercise such rights.

Section 7.9 Determinations by Board. The determination as to any of the following matters, made by or pursuant to the direction of the Board of Directors, shall be final and conclusive and shall be binding upon the Corporation and every holder of Shares:

(a) the amount of the Net Income for any period and the amount of assets at any time legally available for the payment of dividends, repurchase of Shares or the payment of other Distributions on Shares;

(b) the amount of paid-in surplus, Net Assets, other surplus, annual or other cash flow, funds from operations, net profit, Net Assets in excess of capital, undivided profits or excess of profits over losses on Sales of assets;

(c) the amount, purpose, time of creation, increase or decrease, alteration or cancellation of any reserves or charges and the propriety thereof (whether or not any obligation or liability for which such reserves or charges shall have been created shall have been paid or discharged);

(d) any interpretation or resolution of any ambiguity with respect to any provision of the Bylaws or the Charter, including, without limitation: (i) any of the terms, preferences, conversion or other rights, voting powers or rights, restrictions, limitations as to dividends or other Distributions, qualifications or terms or conditions of redemption of any shares of any class or series of Shares, (ii) any provision of the definitions of any of the following: Affiliate, Independent Director and Sponsor, (iii) which amounts paid to the Adviser or its Affiliates are expenses connected with the ownership of real estate interests, loans or other property, (iv) which expenses are excluded from the definition of Total Operating Expenses, (v) whether expenses qualify as Organization and Offering Expenses, (vi) whether an investment is considered a commodity or commodity future contract and whether a futures contract is used solely for hedging purposes in connection with the Corporation’s ordinary business of investing in real estate assets, Mortgages and Real Estate-Related Securities as contemplated by Section 9.3(b), and (vii) whether substantial justification exists to invest in or make a Mortgage as contemplated by Section 9.3(d) because of the presence of other underwriting criteria;

 

24


(e) the fair value, or any sale, bid or asked price to be applied in determining the fair value, of any asset owned or held by the Corporation or any Shares; the number of Shares of any class of the Corporation;

(f) any matter relating to the acquisition, holding and disposition of any assets of the Corporation;

(g) any interpretation of the terms and conditions of one or more agreements with any Person;

(h) the compensation of Directors, officers, employees or agents of the Corporation; or

(i) any other matter relating to the business and affairs of the Corporation or required or permitted by applicable law, the Charter or Bylaws or otherwise to be determined by the Board of Directors; provided, however, that any determination by the Board of Directors as to any of the preceding matters shall not render invalid or improper any action taken or omitted prior to such determination and no Director shall be liable for making or failing to make such a determination.

Section 7.10 REIT Qualification. If the Corporation elects to qualify for federal income tax treatment as a REIT, the Board of Directors shall use its reasonable best efforts to take such actions as are necessary or appropriate to preserve the status of the Corporation as a REIT; provided, however, if the Board of Directors determines that it is no longer in the best interests of the Corporation to attempt to, or continue to qualify as a REIT, the Board of Directors may revoke or otherwise terminate the Corporation’s REIT election pursuant to Section 856(g) of the Code. The Board of Directors also may determine that compliance with any restriction or limitation on stock ownership and Transfers set forth in Article VI is no longer required for REIT qualification.

Section 7.11 Board Action with Respect to Certain Matters. Following the Commencement of the Initial Public Offering, a majority of the Independent Directors must approve any Board action to which the following sections of the NASAA REIT Guidelines apply: II.A., II.C., II.F., II.G., IV.A., IV.B., IV.C., IV.D., IV.E., IV.F., IV.G., V.E., V.H., V.J., VI.A., VI.B.4, and VI.G.

Section 7.12 Ratification of Charter. At the first meeting of the Board of Directors at which a majority of the Board of Directors consists of Independent Directors, the Board of Directors and the Independent Directors shall each review and ratify the Charter by majority vote.

ARTICLE VIII

ADVISER

Section 8.1 Appointment of Adviser and Initial Investment. The Board is responsible for setting the general policies of the Corporation and for the general supervision of its business conducted by officers, agents, employees, advisers or independent contractors of the Corporation. However, the Board is not required personally to conduct the business of the Corporation, and it may (but need not) appoint, employ or contract with any Person (including a Person that is an Affiliate of any Director) as an Adviser and may grant or delegate such authority to the Adviser as the Board may, in its sole discretion, deem necessary or desirable. Following the Commencement of the Initial Public Offering, the term of retention of any Adviser shall not exceed one year, although there is no limit to the number of times that a particular Adviser may be retained. Prior to the Commencement of the Initial Public Offering, the Sponsor or its Affiliates will make an Initial Investment of $200,000 in the Corporation. The Sponsor or such Affiliate may not sell the Initial Investment while the Sponsor or any affiliate thereof serves as the Sponsor, but may transfer the Initial Investment to other Affiliates.

 

25


Section 8.2 Supervision of Adviser. The Board shall review and evaluate the qualifications of the Adviser before entering into, and shall evaluate the performance of the Adviser before renewing, an Advisory Agreement, and the criteria used in such evaluation shall be reflected in the minutes of the meetings of the Board. The Board may exercise broad discretion in allowing the Adviser to administer and regulate the operations and investment activities of the Corporation, to act as agent for the Corporation, to execute documents on behalf of the Corporation and to make executive decisions that conform to general policies and principles established by the Board. The Board shall monitor the Adviser to assure that the administrative procedures, operations and programs of the Corporation are in the best interests of the Stockholders and are fulfilled. The Independent Directors are responsible for reviewing the fees and expenses of the Corporation at least annually and with sufficient frequency to determine that the fees and expenses incurred are reasonable in light of the investment performance of the Corporation, its Net Assets, its Net Income and the fees and expenses of other comparable unaffiliated REITs. Each such determination shall be reflected in the minutes of the meetings of the Board. The Independent Directors also will be responsible for reviewing, from time to time and at least annually, the performance of the Adviser and determining that compensation to be paid to the Adviser is reasonable in relation to the nature and quality of services performed and that such compensation is within the limits prescribed by the Charter. The Independent Directors shall also supervise the performance of the Adviser and the compensation paid to the Adviser by the Corporation in order to determine that the provisions of the Advisory Agreement are being carried out. Specifically, the Independent Directors will consider factors such as (a) the amount of the fee paid to the Adviser in relation to the size, composition and performance of the assets of the Corporation, (b) the success of the Adviser in generating opportunities that meet the investment objectives of the Corporation, (c) rates charged to other REITs and to investors other than REITs by advisers performing the same or similar services, (d) additional revenues realized by the Adviser and its Affiliates through their relationship with the Corporation, including loan administration, underwriting or broker commissions, servicing, engineering, inspection and other fees, whether paid by the Corporation or by others with whom the Corporation does business, (e) the quality and extent of service and advice furnished by the Adviser, (f) the performance of the assets of the Corporation, including income, conservation or appreciation of capital, frequency of problem investments and competence in dealing with distress situations, and (g) the quality of the assets of the Corporation relative to the investments generated by the Adviser for its own account. The Independent Directors may also consider all other factors that they deem relevant, and the findings of the Independent Directors on each of the factors considered shall be recorded in the minutes of the Board. The Board shall determine whether any successor Adviser possesses sufficient qualifications to perform the advisory function for the Corporation and whether the compensation provided for in its contract with the Corporation is justified.

Section 8.3 Fiduciary Obligations. The Adviser shall have a fiduciary responsibility and duty to the Corporation and to the Stockholders.

Section 8.4 Term and Termination. Following the Commencement of the Initial Public Offering, the Advisory Agreement shall have a term of no more than one year, subject to an unlimited number of successive one-year renewals upon mutual consent of the parties. A majority of the Independent Directors may terminate the Advisory Agreement on 60 days’ written notice without cause or penalty, and, in such event, the Adviser will cooperate with, and take all reasonable steps requested to assist, the Corporation and the Board in making an orderly transition of the advisory function.

 

26


Section 8.5 Disposition Fee on Sale of Property. The Corporation may pay the Adviser a real estate commission upon the Sale of one or more Properties, in an amount equal to one-half of the Competitive Real Estate Commission paid, provided that it shall not exceed 3% of the sales price of such Property or Properties. Payment of such fee may be made only if the Adviser provides a substantial amount of services in connection with the Sale of such Property or Properties, as determined by a majority of the Independent Directors. In addition, the amount paid when added to all other real estate commissions paid to unaffiliated parties in connection with such Sale shall not exceed the lesser of the Competitive Real Estate Commission or an amount equal to 6% of the sales price of such Property or Properties.

Section 8.6 Incentive Fees. The Corporation may pay the Adviser an interest in the gain from the Sale of assets, for which full consideration is not paid in cash or property of equivalent value, provided the amount or percentage of such interest is reasonable. Such an interest in gain from the Sale of assets shall be considered presumptively reasonable if it does not exceed 15% of the balance of such net proceeds remaining after payment to holders of Common Shares, in the aggregate, of an amount equal to 100% of the Invested Capital, plus an amount equal to 6% of the Invested Capital per annum cumulative. In the case of multiple Advisers, such Adviser and any of their Affiliates shall be allowed such fees provided such fees are distributed by a proportional method reasonably designed to reflect the value added to the assets by each respective Adviser or any Affiliate.

Section 8.7 Acquisition Fees. The Corporation may pay the Adviser and its Affiliates fees for the review and evaluation of potential investments in assets of the Corporation; providedhowever, that the total of all Acquisition Fees and Acquisition Expenses shall be reasonable, and shall not exceed an amount equal to 6% of the Contract Purchase Price or, in the case of a Mortgage, 6% of the funds advanced; and providedfurther, that a majority of the Directors (including a majority of the Independent Directors) not otherwise interested in the transaction may approve fees and expenses in excess of this limit if they determine the transaction to be commercially competitive, fair and reasonable to the Corporation.

Section 8.8 Reimbursement for Total Operating Expenses. The Corporation may reimburse the Adviser, at the end of each fiscal quarter, for Total Operating Expenses paid by the Adviser; provided, however, that, following the fourth fiscal quarter after the quarter in which the Corporation commences the Initial Public Offering, the Corporation shall not reimburse the Adviser at the end of any fiscal quarter for Total Operating Expenses that, in the four consecutive fiscal quarters then ended, exceed the greater of 2% of Average Invested Assets or 25% of Net Income (the “2%/25% Guidelines”) for such four fiscal quarters. The Independent Directors shall have the fiduciary responsibility of limiting Total Operating Expenses to amounts that do not exceed the 2%/25% Guidelines unless they have made a finding that, based on such unusual and non-recurring factors that they deem sufficient, a higher level of expenses (an “Excess Amount”) is justified. Within 60 days after the end of any fiscal quarter of the Corporation for which there is an Excess Amount that the Independent Directors conclude was justified, there shall be sent to the holders of Common Shares a written disclosure of such fact (or shall be disclosed to the holders of Common Shares in the next Quarterly Report on Form 10-Q of the Corporation or by filing a Current Report on Form 8-K with the SEC within 60 days of such quarter end), together with an explanation of the factors the Independent Directors considered in determining that such Excess Amount was justified. Any such finding and the reasons in support thereof shall be reflected in the minutes of the meetings of the Board. In the event that the Independent Directors do not determine that such Excess Amount is justified, the Adviser shall pay the Corporation the amount by which the expenses exceeded the 2%/25% Guidelines.

 

27


ARTICLE IX

INVESTMENT POLICIES AND LIMITATIONS

Section 9.1 Review of Investment Policies. The Board shall establish written policies on investments and borrowing and shall monitor the administrative procedures, investment operations and performance of the Corporation and the Adviser to assure that such policies are carried out. The Independent Directors shall review the investment policies of the Corporation with sufficient frequency (and, upon Commencement of the Initial Public Offering, not less often than annually) to determine that the policies being followed by the Corporation are in the best interests of its Stockholders. Each such determination and the basis therefor shall be set forth in the minutes of the meetings of the Board.

Section 9.2 Certain Investment Restrictions.

(a) The Corporation may invest in Joint Ventures with the Sponsor, the Adviser, one or more Directors or any Affiliate thereof, only if a majority of Directors (including a majority of Independent Directors) not otherwise interested in the transaction approve such investment as being fair and reasonable to the Corporation and on substantially the same terms and conditions as, or more favorable than, those received by other joint venturers.

(b) Subject to any limitations in Section 9.3, the Corporation may invest in equity securities, provided that such investment shall be permitted only if a majority of Directors (including a majority of Independent Directors) not otherwise interested in the transaction approve such investment as being fair, competitive and commercially reasonable.

Section 9.3 Investment and Other Limitations. In addition to other investment restrictions and guidelines imposed by the Board from time to time, consistent with the Corporation’s objective of qualifying as a REIT, the following limitations shall apply:

(a) Not more than 10% of the Corporation’s total assets shall be invested in Unimproved Real Property or indebtedness secured by a deed of trust or Mortgages on Unimproved Real Property.

(b) The Corporation shall not invest in commodities or commodity future contracts. This limitation is not intended to apply to derivatives related to non-commodity investments, including futures contracts when used solely for the purpose of hedging in connection with the Corporation’s ordinary business of investing in real estate assets, Mortgages and Real Estate-Related Securities.

(c) The Corporation shall not invest in or make any Mortgage (excluding any investments in mortgage pools, commercial mortgage-backed securities or residential mortgage-backed securities) unless an appraisal is obtained concerning the underlying property except for those loans insured or guaranteed by a government or government agency. In cases in which a majority of Independent Directors so determine, and in all cases in which the transaction is with the Adviser, the Sponsor, any Director or any Affiliate thereof, such appraisal of the underlying property must be obtained from an Independent Appraiser. Such appraisal shall be maintained in the Corporation’s records for at least five years and shall be available for inspection and duplication by any holder of Common Shares. In addition to the appraisal, a mortgagee’s or owner’s title insurance policy as to the priority of the Mortgage or condition of the title must be obtained.

(d) The Corporation shall not invest in or make any Mortgage, including a construction loan, but excluding any investments in mortgage pools, commercial mortgage-backed securities or residential mortgage-backed securities, on any one Real Property if the aggregate amount of all mortgage loans on such Real Property, would exceed an amount equal to 85% of the appraised value of such Real Property as determined by appraisal unless substantial justification exists because of the presence of other underwriting criteria. For purposes of this subsection, the “aggregate amount of all mortgage loans outstanding on the property, including the loans of the Corporation” shall include all interest (excluding contingent participation in income and/or appreciation in value of the mortgaged property), the current payment of which may be deferred pursuant to the terms of such loans, to the extent that deferred interest on each loan exceeds 5% per annum of the principal balance of the loan.

 

28


(e) The Corporation shall not make or invest in any Mortgages (excluding any investments in mortgage pools, commercial mortgage-backed securities or residential mortgage-backed securities) that are subordinate to any lien or other indebtedness or equity interest of the Adviser, any Director, the Sponsor or any Affiliate of the Corporation.

(f) The Corporation shall not issue (i) equity securities redeemable solely at the option of the holder (except that Stockholders may offer their Common Shares to the Corporation pursuant to any Repurchase Plan adopted by the Board on terms outlined in the Prospectus, relating to any Offering, as such Repurchase Plan is thereafter amended in accordance with its terms); (ii) debt securities unless the historical debt service coverage (in the most recently completed fiscal year) as adjusted for known changes is sufficient to properly service that higher level of debt, as determined by the Board of Directors or a duly authorized officer of the Corporation; (iii) equity securities on a deferred payment basis or under similar arrangements; or (iv) options or warrants to the Adviser, the Directors, the Sponsor or any Affiliate thereof except on the same terms as such options or warrants, if any, are sold to the general public. Options or warrants may be issued to Persons other than the Adviser, the Directors, the Sponsor or any Affiliate thereof, but not at exercise prices less than the fair market value of the underlying securities on the date of grant and not for consideration (which may include services) that in the judgment of the Independent Directors has a market value less than the value of such option or warrant on the date of grant. Options or warrants granted to the Adviser, the Directors, the Sponsor or any Affiliate thereof shall not be exercisable for a number of Shares that exceeds 10% of the outstanding Shares on the date of grant. Following the Commencement of the Initial Public Offering, the voting rights per Share (other than any publicly held Share) sold in a private placement shall not exceed the voting rights which bear the same relationship to the voting rights of a publicly held Share as the consideration paid to the Corporation for each privately offered Share bears to the book value of each outstanding publicly held Share.

(g) A majority of Directors shall determine the consideration paid for Real Property acquired by the Corporation, which shall ordinarily be based on the fair market value of the Real Property as determined by a majority of Directors. If a majority of the Independent Directors on the Board of Directors or a duly authorized committee of the Board determines, or if the Real Property is acquired from the Adviser, a Director, the Sponsor or their Affiliates, such fair market value shall be determined by a qualified Independent Appraiser selected by such Independent Directors.

(h) The aggregate Leverage shall be reasonable in relation to the Net Assets and shall be reviewed by the Board at least quarterly. The maximum amount of such Leverage in relation to Net Assets shall not exceed 300%. Notwithstanding the foregoing, Leverage may exceed such limit if any excess in borrowing over such level is approved by a majority of the Independent Directors. Any such excess borrowing shall be disclosed to Stockholders in the next quarterly report of the Corporation following such borrowing, along with justification for such excess.

(i) The Corporation will not make any investment that the Corporation believes will cause it to be classified as an “investment company” under the Investment Company Act of 1940, as amended.

(j) The Corporation will not make any investment that the Corporation believes will be inconsistent with its objectives of qualifying and remaining qualified as a REIT unless and until the Board determines, in its sole discretion, that REIT qualification is not in the best interests of the Corporation.

 

29


(k) The Corporation shall not invest in real estate contracts of sale, otherwise known as land sale contracts, unless the contract is in recordable form and is appropriately recorded in the chain of title.

(l) The Corporation shall not engage in the business of underwriting or the agency distribution of securities issued by other Persons.

(m) The Corporation shall not acquire interests or securities in any entity holding investments or engaging in activities prohibited by this Article IX except for investments in which the Corporation holds a non-controlling interest or investments in any entity having securities listed on a national securities exchange or included for quotation on an interdealer quotation system.

ARTICLE X

CONFLICTS OF INTEREST

Section 10.1 Sales and Leases to the Corporation. The Corporation may purchase or lease an asset or assets from the Sponsor, the Adviser, a Director or any Affiliate thereof upon a finding by a majority of Directors (including a majority of Independent Directors) not otherwise interested in the transaction that such transaction is fair and reasonable to the Corporation and at a price to the Corporation no greater than the cost of the asset to such Sponsor, Adviser, Director or Affiliate or, if the price to the Corporation is in excess of such cost, that substantial justification for such excess exists and such excess is reasonable. In no event shall the purchase price paid by the Corporation for any such asset exceed the asset’s current appraised value.

Section 10.2 Sales and Leases to the Sponsor, Adviser, Directors or Affiliates. The Adviser, the Sponsor, a Director or any Affiliate thereof may purchase or lease an asset or assets from the Corporation if a majority of Directors (including a majority of Independent Directors) not otherwise interested in the transaction determine that the transaction is fair and reasonable to the Corporation.

Section 10.3 Other Transactions.

(a) The Corporation shall not make loans to the Sponsor, the Adviser, a Director or any Affiliate thereof except Mortgages pursuant to Section 9.3(c), (d) and (e) hereof or loans to wholly owned subsidiaries of the Corporation. This restriction on loans applies only to advances of cash that are commonly viewed as loans, as determined by the Board of Directors, and does not apply to advances of cash for legal expenses or other costs incurred as a result of any legal action for which indemnification is being sought nor does it limit the Corporation’s ability to advance reimbursable expenses incurred by Directors or officers or the Adviser or its Affiliates.

(b) The Corporation may not borrow money from the Sponsor, the Adviser, a Director or any Affiliate thereof, unless approved by a majority of the Directors (including a majority of the Independent Directors) not otherwise interested in such transaction as fair, competitive, and commercially reasonable, and no less favorable to the Corporation than comparable loans between unaffiliated parties under the same circumstances.

(c) The Corporation shall not engage in any other transaction with the Sponsor, the Adviser, a Director or any Affiliate thereof unless a majority of the Directors (including a majority of the Independent Directors) not otherwise interested in such transaction approve such transaction as fair and reasonable to the Corporation and on terms and conditions no less favorable to the Corporation than those available from unaffiliated third parties.

 

30


ARTICLE XI

STOCKHOLDERS

Section 11.1 Meetings. There shall be an annual meeting of the Stockholders, to be held on such date and at such time and place, and commencing in such year, as shall be determined by or in the manner prescribed in the Bylaws, at which the Directors shall be elected and any other proper business may be conducted; provided that such annual meeting will be held upon reasonable notice and within a reasonable period (not less than 30 days) following delivery of any annual report. The Board of Directors, including the Independent Directors, if any, shall be required to take reasonable steps to ensure that this requirement is met. The holders of a majority of Shares entitled to vote who are present in person or by proxy at an annual meeting at which a quorum is present, may, without the necessity for concurrence by the Board, vote to elect the Directors. Notwithstanding the foregoing sentence, prior to the Commencement of the Initial Public Offering, a plurality of all the votes cast at a meeting of Stockholders duly called and at which a quorum is present shall be sufficient to elect a Director. A quorum shall be the presence in person or by proxy of Stockholders entitled to cast at least 50% of all the votes entitled to be cast at such meeting on any matter. Special meetings of Stockholders may be called in the manner provided in the Bylaws, including by the chief executive officer, the president, the chairperson of the board, a majority of the Directors or a majority of the Independent Directors, and shall be called by the secretary of the Corporation to act on any matter that may properly be considered at a meeting of Stockholders upon the written request of Stockholders entitled to cast not less than 10% of all the votes entitled to be cast on such matter at such meeting. Notice of any special meeting of Stockholders shall be given as provided in the Bylaws. If the meeting is called by the secretary upon the written request of Stockholders as described in this Section 11.1, notice of the special meeting shall be sent to all Stockholders within 10 days of the receipt of the written request and the special meeting shall be held at the time and place specified in the Stockholder request not less than 15 days nor more than 60 days after the delivery of the notice; provided, however, that if no time or place is so specified in the Stockholder request, at such time and place convenient to the Stockholders. If there are no Directors, the officers of the Corporation shall promptly call a special meeting of the Stockholders entitled to vote for the election of successor Directors. Any meeting may be adjourned and reconvened as the Board may determine or as otherwise provided in the Bylaws.

Section 11.2 Voting Rights of Stockholders. Subject to the provisions of any class or series of Shares then outstanding and the mandatory provisions of any applicable laws or regulations, the Stockholders shall be entitled to vote only on the following matters: (a) election or removal of Directors, without the necessity for concurrence by the Board, as provided in Sections 11.1 hereof; (b) amendment of the Charter as provided in Article XIII hereof; (c) dissolution of the Corporation; (d) merger, conversion or consolidation of the Corporation, a statutory share exchange or the sale or other disposition of all or substantially all of the Corporation’s assets; and (e) such other matters with respect to which the Board of Directors has adopted a resolution declaring that a proposed action is advisable and directing that the matter be submitted to the Stockholders for approval or ratification. Without the approval of a majority of the Shares entitled to vote on the matter, the Board may not (i) amend the Charter to adversely affect the rights, preferences and privileges of the Stockholders; (ii) amend provisions of the Charter relating to Director qualifications, fiduciary duties, liability and indemnification, conflicts of interest, investment policies or investment restrictions; (iii) liquidate or dissolve the Corporation other than before the initial investment in Property; (iv) sell all or substantially all of the Corporation’s assets other than in the ordinary course of business or as otherwise permitted by law; or (v) cause the merger or reorganization of the Corporation except as permitted by law.

 

31


Section 11.3 Voting Limitations on Shares Held by the Adviser, Directors and Affiliates. With respect to Shares owned by the Adviser, any Director or any of their Affiliates, following the Commencement of the Initial Public Offering, neither the Adviser, nor such Director(s), nor any of their Affiliates may vote or consent on matters submitted to the Stockholders regarding the removal of the Adviser, such Director(s) or any of their Affiliates or any transaction between the Corporation and any of them. In determining the requisite percentage in interest of Shares necessary to approve a matter on which the Adviser, such Director and any of their Affiliates may not vote or consent, any Shares owned by any of them shall not be included.

Section 11.4 Right of Inspection. Any holder of Common Shares and any designated representative thereof shall be permitted access to the records of the Corporation to which it is entitled under applicable law at all reasonable times, and may inspect and copy any of them for a reasonable charge. Inspection of the Corporation’s books and records by the office or agency administering the securities laws of a jurisdiction shall be provided upon reasonable notice and during normal business hours.

Section 11.5 Access to Stockholder List. An alphabetical list of the names, addresses and telephone numbers of the holders of Common Shares, along with the number of Shares held by each of them (the “Stockholder List”), shall be maintained as part of the books and records of the Corporation and, following the Commencement of the Initial Public Offering, shall be available for inspection by any holder of Common Shares or such holder’s designated agent at the home office of the Corporation upon the request of the holder of Common Shares. The Stockholder List shall be updated at least quarterly to reflect changes in the information contained therein. A copy of the Stockholder List shall be mailed to any holder of Common Shares so requesting within ten days of receipt by the Corporation of the request. The copy of the Stockholder List shall be printed in alphabetical order, on white paper, and in a readily readable type size (in no event smaller than ten-point type). The Corporation may impose a reasonable charge for expenses incurred in reproduction pursuant to such holder’s request. The purposes for which a holder of Common Shares may request a copy of the Stockholder List following the Commencement of the Initial Public Offering include, without limitation, matters relating to such holder’s voting rights, the exercise of such holder’s rights under federal proxy laws and any other proper purpose.

If the Adviser or the Corporation neglects or refuses to exhibit, produce or mail a copy of the Stockholder List as requested, the Adviser and/or the Corporation, as the case may be, shall be liable to any holder of Common Shares requesting the Stockholder List for the costs, including reasonable attorneys’ fees, incurred by such holder of Common Shares for compelling the production of the Stockholder List, and for actual damages suffered by any holder of Common Shares by reason of such refusal or neglect. It shall be a defense that the actual purpose and reason for the requests for inspection or for a copy of the Stockholder List is to secure the Stockholder List or other information for the purpose of selling the Stockholder List or copies thereof, or of using the same for a commercial purpose other than in the interest of the applicant as a holder of Common Shares relative to the affairs of the Corporation. The Corporation may require the holder of Common Shares requesting the Stockholder List to represent that the Stockholder List is not requested for a commercial purpose unrelated to such holder’s interest in the Corporation. The remedies provided hereunder to holders of Common Shares requesting copies of the Stockholder List are in addition to, and shall not in any way limit, other remedies available to holders of Common Shares under federal law or the laws of any state.

Section 11.6 Reports. For each fiscal year after the Commencement of the Initial Public Offering, prior to a Listing, the Directors, including the Independent Directors, shall take reasonable steps to insure that the Corporation shall cause to be prepared and mailed or delivered to each holder of Common Shares as of a record date after the end of the fiscal year, within 120 days after

 

32


the end of the fiscal year to which it relates, an annual report that shall include: (a) financial statements prepared in accordance with GAAP that are audited and reported on by independent certified public accountants; (b) the ratio of the costs of raising capital during the period to the capital raised; (c) the aggregate amount of advisory fees and the aggregate amount of other fees paid to the Adviser and any Affiliate of the Adviser by the Corporation and including fees or charges paid to the Adviser and any Affiliate of the Adviser by third parties doing business with the Corporation; (d) the Total Operating Expenses of the Corporation, stated as a percentage of Average Invested Assets and as a percentage of its Net Income; (e) a report from the Independent Directors that the policies being followed by the Corporation are in the best interests of the holders of Common Shares and the basis for such determination; and (f) separately stated, full disclosure of all material terms, factors and circumstances surrounding any and all transactions involving the Corporation, the Directors, the Adviser, the Sponsors and any Affiliate thereof occurring in the year for which the annual report is made, and the Independent Directors shall be specifically charged with a duty to examine and comment in the report on the fairness of such transactions. Alternatively, such information may be provided in a proxy statement delivered with the annual report. The annual report and proxy statement may be delivered by any reasonable means, including through an electronic medium. Electronic delivery of the annual report or proxy statement shall comply with any then-applicable rules of the SEC.

Section 11.7 Tender Offers.

(a) If any Person makes a tender offer for Shares, including, without limitation, a “mini-tender” offer, such Person (a “Bidder”) must comply with all of the provisions set forth in Regulation 14D of the Exchange Act, including, without limitation, disclosure and notice requirements, that would be applicable if the tender offer was for more than 5% of the outstanding Shares; provided, however, that such documents are not required to be filed with the SEC. In addition, any Bidder must provide notice to the Corporation at least 10 Business Days prior to initiating any such tender offer. If any Bidder initiates a tender offer without complying with the foregoing (a “Non-Compliant Tender Offer”), the Corporation may elect to publish, send or give to Stockholders and the Bidder a statement (a “Position Statement”), which Position Statement may be posted on the Corporation’s website, disclosing that the Corporation (a) recommends acceptance or rejection of the Non-Compliant Tender Offer, (b) expresses no opinion and is remaining neutral toward the Non-Compliant Tender Offer, or (c) is unable to take a position with respect to the Non-Compliant Tender Offer. If the Corporation issues a Position Statement but does not recommend acceptance of the Non-Compliant Tender Offer, then the Corporation may elect to cause the rescission provisions of paragraph (b) of this Section 11.7 to be applicable by including a notice of such election (a “11.7(b) notice”) in the Position Statement within 10 Business Days of the Corporation becoming aware of the commencement of the Non-Compliant Tender Offer.

(b) If the Corporation includes a 11.7(b) notice in a Position Statement, and any Stockholder who tendered Shares in connection with the Non-Compliant Tender Offer delivers a notice (a “Rescission Notice”) to the Corporation within 30 days of issuance of the Position Statement indicating a desire to rescind such Stockholder’s tender, then such purported tender shall be void ab initio and the Bidder shall acquire no rights in such Shares and the Stockholder who delivered the Rescission Notice shall continue to have all rights in such Shares. Until the expiration of this 30-day period, the Corporation shall not record a transfer of Shares to the Bidder or its assignee in connection with the Tender Offer.

(c) In addition, unless waived by the Corporation, any Person who makes a Non-Compliant Tender Offer that is not recommended by the Corporation in the Position Statement shall be responsible for all expenses incurred by the Corporation in connection with (x) its review and consideration of the Non-Compliant Tender Offer, including board of directors meeting costs and

 

33


the costs of counsel and financial advisors, (y) the publication and/or distribution of the Position Statement, including printing and mailing costs, and (z) the enforcement of the provisions of this Section 11.7. In addition to the remedies provided herein, the Corporation may seek injunctive relief, including, without limitation, a temporary or permanent restraining order, in connection with any Non-Compliant Tender Offer.

(d) This Section 11.7 shall be of no force or effect with respect to any Shares that are then Listed as of the date of the commencement of the tender offer.

ARTICLE XII

LIABILITY LIMITATION AND INDEMNIFICATION

Section 12.1 Limitation of Stockholder Liability. No Stockholder shall be liable for any debt, claim, demand, judgment or obligation of any kind of, against or with respect to the Corporation by reason of his being a Stockholder, nor shall any Stockholder be subject to any personal liability whatsoever, in tort, contract or otherwise, to any Person in connection with the assets or the affairs of the Corporation by reason of his being a Stockholder.

Section 12.2 Limitation of Director and Officer Liability.

(a) Subject to any limitations set forth under Maryland law or in paragraph 12.2(b), no Director or officer of the Corporation shall be liable to the Corporation or its Stockholders for money damages. Neither the amendment nor repeal of this Section 12.2(a), nor the adoption or amendment of any other provision of the Charter or Bylaws inconsistent with this Section 12.2(a), shall apply to or affect in any respect the applicability of the preceding sentence with respect to any act or failure to act which occurred prior to such amendment, repeal or adoption.

(b) Notwithstanding anything to the contrary contained in paragraph (a) above, following the Commencement of the Initial Public Offering, the Corporation shall not provide that a Director, the Adviser or any Affiliate of the Corporation or the Adviser (the “Indemnitee”) be held harmless for any loss or liability suffered by the Corporation, unless all of the following conditions are met:

(i) The Indemnitee has determined, in good faith, that the course of conduct that caused the loss or liability was in the best interests of the Corporation.

(ii) The Indemnitee was acting on behalf of or performing services for the Corporation.

(iii) Such liability or loss was not the result of (A) negligence or misconduct, in the case that the Indemnitee is a Director (other than an Independent Director), the Adviser or an Affiliate of the Corporation or the Adviser or (B) gross negligence or willful misconduct, in the case that the Indemnitee is an Independent Director.

(iv) Such agreement to hold harmless is recoverable only out of Net Assets and not from the Stockholders.

 

34


Section 12.3 Indemnification.

(a) Subject to any limitations set forth under Maryland law or in paragraph (b) or (c) below or in Section 12.4 hereof, the Corporation shall indemnify and, without requiring a preliminary determination of the ultimate entitlement to indemnification, pay or reimburse reasonable expenses in advance of final disposition of a proceeding to (i) any individual who is a present or former Director or officer of the Corporation and who is made or threatened to be made a party to, or witness in, the proceeding by reason of his or her service in that capacity, (ii) any individual who, while a Director or officer of the Corporation and at the request of the Corporation, serves or has served as a director, officer, partner, member, manager or trustee of another corporation, real estate investment trust, partnership, limited liability company, joint venture, trust, employee benefit plan or other enterprise and who is made or threatened to be made a party to, or witness in, the proceeding by reason of his or her service in that capacity or (iii) the Adviser or any of its Affiliates acting as an agent of the Corporation who is made a party to, or witness in, the proceeding by reason of its service in that capacity. The rights to indemnification and advance of expenses provided to a Director or officer hereby shall vest immediately upon election of such Director or officer. The Corporation may, with the approval of the Board of Directors or any duly authorized committee thereof, provide such indemnification and advance for expenses to a Person who served a predecessor of the Corporation in any of the capacities described in (i) or (ii) above and to any employee or agent of the Corporation or a predecessor of the Corporation. The Board may take such action as is necessary to carry out this Section 12.3(a). No amendment of the Charter or repeal of any of its provisions shall limit or eliminate the right of indemnification provided hereunder with respect to acts or omissions occurring prior to such amendment or repeal.

(b) Notwithstanding anything to the contrary contained in paragraph (a) above, following the Commencement of the Initial Public Offering, the Corporation shall not provide for indemnification of an Indemnitee for any liability or loss suffered by such Indemnitee, unless all of the following conditions are met:

(i) The Indemnitee has determined, in good faith, that the course of conduct that caused the loss or liability was in the best interests of the Corporation.

(ii) The Indemnitee was acting on behalf of or performing services for the Corporation.

(iii) Such liability or loss was not the result of (A) negligence or misconduct, in the case that the Indemnitee is a Director (other than an Independent Director), the Adviser or an Affiliate or (B) gross negligence or willful misconduct, in the case that the Indemnitee is an Independent Director.

(iv) Such indemnification or agreement to hold harmless is recoverable only out of Net Assets and not from the Stockholders.

(c) Notwithstanding anything to the contrary contained in paragraph (a) above, following the Commencement of the Initial Public Offering, the Corporation shall not provide indemnification to an Indemnitee for any loss, liability or expense arising from or out of an alleged violation of federal or state securities laws by such party unless one or more of the following conditions are met: (i) there has been a successful adjudication on the merits of each count involving alleged securities law violations as to the Indemnitee; (ii) such claims have been dismissed with prejudice on the merits by a court of competent jurisdiction as to the Indemnitee; or (iii) a court of competent jurisdiction approves a settlement of the claims against the Indemnitee and finds that indemnification of the settlement and the related costs should be made, and the court considering the request for indemnification has been advised of the position of the SEC and of the published position of any state securities regulatory authority in which securities were offered or sold as to indemnification for violations of securities laws.

 

35


Section 12.4 Payment of Expenses. Following the Commencement of the Initial Public Offering, the Corporation may pay or reimburse reasonable legal expenses and other costs incurred by an Indemnitee in advance of final disposition of a proceeding only if all of the following are satisfied: (a) the proceeding relates to acts or omissions with respect to the performance of duties or services on behalf of the Corporation, (b) the Indemnitee provides the Corporation with written affirmation of the Indemnitee’s good faith belief that the Indemnitee has met the standard of conduct necessary for indemnification by the Corporation as authorized by Section 12.3 hereof, (c) the legal proceeding was initiated by a third party who is not a Stockholder or, if by a Stockholder of the Corporation acting in his or her capacity as such, a court of competent jurisdiction approves such advancement, and (d) the Indemnitee provides the Corporation with a written agreement to repay the amount paid or reimbursed by the Corporation, together with the applicable legal rate of interest thereon, if it is ultimately determined that the Indemnitee did not comply with the requisite standard of conduct and is not entitled to indemnification.

Section 12.5 Express Exculpatory Clauses in Instruments. Neither the Stockholders nor the Directors, officers, employees or agents of the Corporation shall be liable under any written instrument creating an obligation of the Corporation by reason of their being Stockholders, Directors, officers, employees or agents of the Corporation, and all Persons shall look solely to the Corporation’s assets for the payment of any claim under or for the performance of that instrument. The omission of the foregoing exculpatory language from any instrument shall not affect the validity or enforceability of such instrument and shall not render any Stockholder, Director, officer, employee or agent liable thereunder to any third party, nor shall the Directors or any officer, employee or agent of the Corporation be liable to anyone as a result of such omission.

ARTICLE XIII

AMENDMENTS

The Corporation reserves the right from time to time to make any amendment to the Charter, now or hereafter authorized by law, including any amendment altering the terms or contract rights, as expressly set forth in the Charter, of any Shares. All rights and powers conferred by the Charter on Stockholders, Directors and officers are granted subject to this reservation. Except for those amendments permitted to be made without Stockholder approval under Maryland law or by specific provision in the Charter, any amendment to the Charter shall be valid only if approved by the affirmative vote of a majority of all votes entitled to be cast on the matter, including without limitation, (a) any amendment which would adversely affect the rights, preferences and privileges of the Stockholders and (b) any amendment to Sections 7.2 and 7.5 of Article VII, Article IX, Article X, Article XII or Article XIV hereof or this Article XIII (or any other amendment of the Charter that would have the effect of amending such sections).

ARTICLE XIV

ROLL-UP TRANSACTIONS

In connection with any proposed Roll-Up Transaction following the Commencement of the Initial Public Offering, an appraisal of all of the Corporation’s assets shall be obtained from a competent Independent Appraiser. If the appraisal will be included in a prospectus used to offer the securities of a Roll-Up Entity, the appraisal shall be filed with the SEC and the states as an exhibit to the registration statement for the offering. The Corporation’s assets shall be appraised on a consistent basis, and the appraisal shall be based on the evaluation of all relevant information and shall indicate the value of the assets as of a date immediately prior to the announcement of the proposed Roll-Up Transaction. The appraisal shall assume an orderly liquidation of the assets over a twelve-month period. The terms of the engagement of the Independent Appraiser shall clearly state that the engagement is for the benefit of the Corporation and the Stockholders. A summary of the appraisal, indicating all material assumptions underlying the appraisal, shall be included in a report

 

36


to Stockholders in connection with a proposed Roll-Up Transaction. In connection with a proposed Roll-Up Transaction following the Commencement of the Initial Public Offering, the Person sponsoring the Roll-Up Transaction shall offer to holders of Common Shares who vote against the proposed Roll-Up Transaction the choice of:

(a) accepting the securities of a Roll-Up Entity offered in the proposed Roll-Up Transaction; or

(b) one of the following:

(i) remaining as Stockholders and preserving their interests therein on the same terms and conditions as existed previously; or

(ii) receiving cash in an amount equal to the Stockholder’s pro rata share of the appraised value of the Net Assets.

The Corporation is prohibited from participating in any proposed Roll-Up Transaction following the Commencement of the Initial Public Offering:

(a) that would result in the holders of Common Shares having democracy rights in a Roll-Up Entity that are less than the rights provided for in Sections 5.3, 11.1, 11.2, 11.3, 11.6 and 12.1 hereof;

(b) that includes provisions that would operate as a material impediment to, or frustration of, the accumulation of Shares by any purchaser of the securities of the Roll-Up Entity (except to the minimum extent necessary to preserve the tax status of the Roll-Up Entity), or which would limit the ability of an investor to exercise the voting rights of its securities of the Roll-Up Entity on the basis of the number of Shares held by that investor;

(c) in which investor’s rights to access of records of the Roll-Up Entity will be less than those described in Sections 11.4 and 11.5 hereof; or

(d) in which any of the costs of the Roll-Up Transaction would be borne by the Corporation if the Roll-Up Transaction is rejected by the holders of Common Shares.

THIRD: The amendment and restatement of the charter of the Corporation as hereinabove set forth has been duly advised by the Board of Directors and approved by the stockholders of the Corporation as required by law.

FOURTH: The current address of the principal office of the Corporation is as set forth in Article III of the foregoing amendment and restatement of the charter.

FIFTH: The name and address of the Corporation’s current resident agent is as set forth in Article III of the foregoing amendment and restatement of the charter.

SIXTH: The number of directors of the Corporation and the names of those currently in office are as set forth in Article VII of the foregoing amendment and restatement of the charter.

SEVENTH: The undersigned acknowledges these Articles of Amendment and Restatement to be the corporate act of the Corporation and as to all matters or facts required to be verified under oath, the undersigned acknowledges that to the best of his knowledge, information and belief, these matters and facts are true in all material respects and that this statement is made under the penalties for perjury.

[signature page follows]

 

37


IN WITNESS WHEREOF, the Corporation has caused these Articles of Amendment and Restatement to be signed in its name and on its behalf by its Co-President and Chief Executive Officer and attested to by its Secretary on this [__] day of [__], 2022.

 

  J.P. MORGAN REAL ESTATE INCOME TRUST, INC.
By:  

                          

  (SEAL)
  Name:   [_____]  
  Title:   Co-President and Chief Executive Officer  

 

  ATTEST:
By:  

                          

  Name:   [_____]
  Title:   Secretary

 

38

EX-10.1

Exhibit 10.1

FORM OF ADVISORY AGREEMENT

AMONG

J.P. MORGAN REAL ESTATE INCOME TRUST, INC.,

J.P. MORGAN REIT OPERATING PARTNERSHIP, L.P.,

AND

J.P. MORGAN INVESTMENT MANAGEMENT INC.


TABLE OF CONTENTS

 

          Page  

1.

   DEFINITIONS      1  

2.

   APPOINTMENT      5  

3.

   DUTIES OF THE ADVISER      5  

4.

   AUTHORITY OF ADVISER      8  

5.

   BANK ACCOUNTS      9  

6.

   RECORDS; ACCESS      9  

7.

   LIMITATIONS ON ACTIVITIES      9  

8.

   OTHER ACTIVITIES OF THE ADVISER      10  

9.

   RELATIONSHIP WITH DIRECTORS AND OFFICERS      11  

10.

   MANAGEMENT FEE      12  

11.

   EXPENSES      13  

12.

   OTHER SERVICES      16  

13.

   REIMBURSEMENT TO THE ADVISER      16  

14.

   NO JOINT VENTURE      16  

15.

   TERM OF AGREEMENT      17  

16.

   TERMINATION BY THE PARTIES      17  

17.

   ASSIGNMENT TO AN AFFILIATE      17  

18.

   PAYMENTS TO AND DUTIES OF ADVISER UPON TERMINATION      17  

19.

   INDEMNIFICATION BY THE COMPANY AND THE OPERATING PARTNERSHIP      18  

20.

   INDEMNIFICATION BY ADVISER      18  

21.

   NON-SOLICITATION      18  

22.

   MISCELLANEOUS      19  

23.

   TRADEMARK      21  

24.

   INITIAL INVESTMENT      21  


ADVISORY AGREEMENT

THIS ADVISORY AGREEMENT (this “Agreement”), dated as of the [____] day of [______], 2022 (the “Effective Date”), is by and among J.P. Morgan Real Estate Income Trust, Inc., a Maryland corporation (the “Company”), J.P. Morgan REIT Operating Partnership, L.P., a Delaware limited partnership (the “Operating Partnership”), and J.P. Morgan Investment Management Inc., a Delaware corporation (the “Adviser”). Capitalized terms used herein shall have the meanings ascribed to them in Section 1 below.

W I T N E S S E T H

WHEREAS, the Company intends to qualify as a REIT, and to invest its funds in investments permitted by the terms of Sections 856 through 860 of the Code;

WHEREAS, the Company is the general partner of the Operating Partnership and intends to conduct all of its business and make all or substantially all Investments through the Operating Partnership;

WHEREAS, the Company and the Operating Partnership desire to avail themselves of the knowledge, experience, sources of information, advice, assistance and certain facilities available to the Adviser and to have the Adviser undertake the duties and responsibilities hereinafter set forth, on behalf of, and subject to the supervision of, the Board, all as provided herein; and

WHEREAS, the Adviser is willing to undertake to render such services, subject to the supervision of the Board, on the terms and conditions hereinafter set forth.

NOW, THEREFORE, in consideration of the foregoing and of the mutual covenants and agreements contained herein, the parties agree as follows:

1. DEFINITIONS. As used in this Agreement, the following terms have the definitions hereinafter indicated:

Acquisition Expenses shall have the meaning set forth in the Charter.

Adviser shall mean J.P. Morgan Investment Management Inc., a Delaware corporation.

Adviser Expenses shall have the meaning set forth in Section 11(b).

Affiliateshall have the meaning set forth in the Charter.

Average Invested Assets shall have the meaning set forth in the Charter.

Board shall mean the board of directors of the Company, as of any particular time.

Business Day shall have the meaning set forth in the Charter.

Bylaws shall mean the bylaws of the Company, as amended from time to time.

 

1


Cause shall mean, with respect to the termination of this Agreement, fraud, criminal conduct, willful misconduct or willful or negligent breach of fiduciary duty by the Adviser in connection with performing its duties hereunder.

CEA shall mean the U.S. Commodity Exchange Act, as amended.

Change of Control shall mean any event (including, without limitation, issue, transfer or other disposition of shares of capital stock of the Company or equity interests in the Operating Partnership, merger, share exchange or consolidation) after which any “person” (as that term is used in Sections 13(d) and 14(d) of the Securities Exchange Act of 1934, as amended) is or becomes the “beneficial owner” (as defined in Rule 13d-3 of the Securities Exchange Act of 1934, as amended), directly or indirectly, of securities of the Company or the Operating Partnership representing greater than 50% or more of the combined voting power of Company’s or the Operating Partnership’s then outstanding securities, respectively; provided, that, a Change of Control shall not be deemed to occur as a result of any widely distributed public offering of the Shares.

Charter shall mean the Articles of Incorporation of the Company filed with the Maryland State Department of Assessments and Taxation in accordance with the Maryland General Corporation Law, as amended from time to time.

Class D Common Shares shall have the meaning set forth in the Charter.

Class E Common Sharesshall have the meaning set forth in the Charter.

Class E Units shall mean Class E units of the Operating Partnership.

Class I Common Shares shall have the meaning set forth in the Charter.

Class I Units shall mean Class I units of the Operating Partnership.

Class S Common Shares shall have the meaning set forth in the Charter.

Class S Units shall mean Class S units of the Operating Partnership.

Class T Common Shares shall have the meaning set forth in the Charter.

Class T Units shall mean Class T units of the Operating Partnership.

Class D NAV per Share shall have the meaning set forth in the Charter.

Class E NAV per Shareshall have the meaning set forth in the Charter.

Class I NAV per Share shall have the meaning set forth in the Charter.

Class S NAV per Share shall have the meaning set forth in the Charter.

Class T NAV per Share shall have the meaning set forth in the Charter.

 

2


Code shall mean the Internal Revenue Code of 1986, as amended.

Commencement Date shall mean the date on which the Securities and Exchange Commission declares the Registration Statement effective.

Company shall have the meaning set forth in the preamble of this Agreement.

Company Management Fee shall have the meaning set forth in Section 10(a).

Director shall mean a member of the Board.

Distributions shall have the meaning set forth in the Charter.

Excess Amount shall have the meaning set forth in Section 13.

Exchange Act shall have the meaning set forth in the Charter.

Expense Year shall have the meaning set forth in Section 13.

GAAP shall mean generally accepted accounting principles as in effect in the United States of America from time to time.

Gross Proceeds shall mean the aggregate purchase price of all Shares sold for the account of the Company through an Offering, without deduction for Selling Commissions. The purchase price of any Class T Common Share or Class S Common Share shall be deemed to be the full, non-discounted offering price at the time of purchase of each such Class T Common Share or Class S Common Share.

Independent Appraiser shall have the meaning set forth in the Charter.

Independent Director shall have the meaning set forth in the Charter.

Initial Investment shall have the meaning set forth in Section 23.

Investment Company Act shall mean the Investment Company Act of 1940, as amended.

Investment Guidelines shall mean the investment guidelines adopted by the Board, as amended from time to time, pursuant to which the Adviser has discretion to acquire and dispose of Investments for the Company without the prior approval of the Board.

Investments shall mean any investments by the Company or the Operating Partnership, directly or indirectly, in Real Property, Real Estate-Related Assets or other assets.

Joint Ventures shall have the meaning set forth in the Charter.

J.P. Morgan means, collectively, J.P. Morgan Investment Management Inc., a Delaware corporation, and any Affiliate thereof.

 

3


JPM-Advised Fundsshall mean any investment fund managed, sponsored or advised by the Adviser or any asset management Affiliate of the Adviser into which the Company has made an investment.

JPMorgan Names shall have the meaning set forth in Section 23.

Management Fee shall have the meaning set forth in Section 10(a).

Mortgage shall have the meaning set forth in the Charter.

NASAA REIT Guidelines shall have the meaning set forth in the Charter.

NAV shall mean the Company’s net asset value, calculated pursuant to the Valuation Guidelines.

Net Income shall have the meaning set forth in the Charter.

Offering shall have the meaning set forth in the Charter.

OP Management Fee shall have the meaning set forth in Section 10(a).

Operating Partnership shall have the meaning set forth in the preamble of this Agreement.

Operating Partnership Agreement shall mean the Limited Partnership Agreement of the Operating Partnership, as amended from time to time.

Organization and Offering Expenses shall have the meaning set forth in the Charter.

Other J.P. Morgan Accounts shall mean investment funds, REITs, vehicles, accounts, products and other similar arrangements sponsored, advised or managed by J.P. Morgan, whether currently in existence or subsequently established (in each case, including any related successor funds, alternative vehicles, supplemental capital vehicles, surge funds, over-flow funds, co-investment vehicles and other entities formed in connection with J.P. Morgan side-by-side or additional general partner investments with respect thereto).

Person shall mean an individual, corporation, business trust, estate, trust, partnership, joint venture, limited liability company or other legal entity.

Prospectus shall have the meaning set forth in the Charter.

Real Estate-Related Securitiesshall have the meaning set forth in the Charter.

Real Estate-Related Assets shall mean any investments by the Company or the Operating Partnership in Mortgages and Real Estate-Related Securities.

Real Property shall have the meaning set forth in the Charter.

 

4


Registration Statement shall mean the registration statement on Form S-11, as may be amended from time to time, of the Company filed with the Securities and Exchange Commission related to the registration of the Shares for the Company’s initial Offering.

REIT shall have the meaning set forth in the Charter.

Securities Act shall have the meaning set forth in the Charter.

Selling Commissions shall have the meaning set forth in the Charter.

Services shall have the meaning set forth in Section 8(c).

Shares shall have the meaning set forth in the Charter.

Stockholder Servicing Fee shall have the meaning set forth in the Charter.

Stockholders shall have the meaning set forth in the Charter.

Termination Date shall mean the date of termination of this Agreement or expiration of this Agreement in the event this Agreement is not renewed for an additional term.

Total Operating Expenses shall have the meaning set forth in the Charter.

Treasury Regulations shall mean the Procedures and Administration Regulation promulgated by the U.S. Department of Treasury under the Code, as amended.

Valuation Guidelines shall mean the valuation guidelines adopted by the Board, as amended from time to time.

2%/25% Guidelines shall have the meaning set forth in the Charter.

2. APPOINTMENT. The Company and the Operating Partnership hereby appoint the Adviser to serve as their investment adviser on the terms and conditions set forth in this Agreement, and the Adviser hereby accepts such appointment. By accepting such appointment, the Adviser acknowledges that it has a contractual and fiduciary responsibility to the Company and the Stockholders. Except as otherwise provided in this Agreement, the Adviser hereby agrees to use its commercially reasonable efforts to perform the duties set forth herein, provided that the Company pays the Adviser the fees set forth in Section 10 hereof and reimburses the Adviser for costs and expenses in accordance with Section 11 hereof.

3. DUTIES OF THE ADVISER. Subject to the oversight of the Board and the terms and conditions of this Agreement (including the Investment Guidelines) and consistent with the provisions of the Company’s most recent Prospectus for the Shares, the Charter and Bylaws and the Operating Partnership Agreement, the Adviser will have plenary authority with respect to the management of the business and affairs of the Company and the Operating Partnership and will be responsible for implementing the investment strategy of the Company and the Operating Partnership. The Adviser will perform (or cause to be performed through one or more of its Affiliates or third parties) such services and activities relating to the selection of investments and rendering investment advice to the Company and the Operating Partnership as may be appropriate or otherwise mutually agreed from time to time, which may include, without limitation:

 

 

5


(a) serving as an advisor to the Company and the Operating Partnership with respect to the establishment and periodic review of the Investment Guidelines for the Company’s and the Operating Partnership’s investments, financing activities and operations;

(b) sourcing, evaluating and monitoring the Company’s and the Operating Partnership’s investment opportunities and executing the acquisition, management, financing and disposition of the Company’s and the Operating Partnership’s assets, in accordance with the Investment Guidelines and the Company’s policies and objectives and limitations, subject to oversight by the Board;

(c) with respect to prospective acquisitions, purchases, sales, exchanges or other dispositions of Investments, conducting negotiations on the Company’s and the Operating Partnership’s behalf with sellers, purchasers, and other counterparties and, if applicable, their respective agents, advisors and representatives, and determining the structure and terms of such transactions;

(d) providing the Company with portfolio management and other related services;

(e) serving as the Company’s advisor with respect to decisions regarding any of the Company’s financings, hedging activities or borrowings, including (1) assisting the Company in developing criteria for debt and equity financing that is specifically tailored to the Company’s investment objectives, and (2) advising the Company with respect to obtaining appropriate financing for the Investments (which, in accordance with applicable law and the terms and conditions of this Agreement and the Charter and Bylaws, may include financing by the Adviser or its Affiliates) and (3) negotiating and entering into, on the Company’s and the Operating Partnership’s behalf, financing arrangements (including one or more credit facilities), repurchase agreements, interest rate or currency swap agreements, hedging arrangements, foreign exchange transactions, derivative transactions, and other agreements and instruments required or appropriate in connection with the Company’s and the Operating Partnership’s activities;

(f) engaging and supervising, on the Company’s and the Operating Partnership’s behalf and at the Company’s and the Operating Partnership’s expense, independent contractors, advisors, consultants, attorneys, accountants, administrators, auditors, appraisers, independent valuation agents, escrow agents and other service providers (which may include Affiliates of the Adviser) that provide various services with respect to the Company and Operating Partnership, including, without limitation, on-site managers, building and maintenance personnel, investment banking, securities brokerage, mortgage brokerage, credit analysis, risk management services, asset management services, loan servicing, other financial, legal or accounting services, due diligence services, underwriting review services, and all other services (including custody and transfer agent and registrar services) as may be required relating to the Company’s and the Operating Partnership’s activities or investments (or potential Investments);

 

6


(g) coordinating and managing operations of any Joint Venture or co-investment interests held by the Company or the Operating Partnership and conducting matters with the Joint Venture or co-investment partners;

(h) communicating on the Company’s and the Operating Partnership’s behalf with the holders of any of the Company’s equity or debt securities as required to satisfy the reporting and other requirements of any governmental bodies or agencies or trading markets and to maintain effective relations with such holders;

(i) advising the Company in connection with policy decisions to be made by the Board;

(j) engaging one or more subadvisors with respect to the management of the Company and the Operating Partnership, including, where appropriate, Affiliates of the Adviser;

(k) evaluating and recommending to the Board hedging strategies and engaging in hedging activities on the Company’s and the Operating Partnership’s behalf, consistent with the Company’s qualification as a REIT and with the Investment Guidelines;

(l) investing and reinvesting any moneys and securities of the Company and the Operating Partnership (including investing in short-term investments pending investment in other investments, payment of fees, costs and expenses, or payments of dividends or distributions to the Company’s stockholders and the Operating Partnership’s limited partners) and advising the Company as to the Company’s and the Operating Partnership’s capital structure and capital raising;

(m) determining valuations for the Company’s Real Property and Real Estate-Related Assets and calculate, as of the last Business Day of each month, the Class T NAV per Share, Class S NAV per Share, Class D NAV per Share, Class I NAV per Share, and Class E NAV per Share in accordance with the Valuation Guidelines, and in connection therewith, obtain appraisals performed by an Independent Appraiser and other independent third-party appraisal firms concerning the value of the Real Properties and obtain market quotations or conduct fair valuation determinations concerning the value of Real Estate-Related Assets;

(n) providing input in connection with the appraisals performed by the Independent Appraisers;

(o) monitoring the Company’s Real Property and Real Estate Related Assets for events that may be expected to have a material impact on the most recent estimated values;

(p) monitoring each Independent Appraiser’s valuation process to ensure that it complies with the Company’s valuation guidelines;

(q) delivering to, or maintain on behalf of, the Company copies of appraisals obtained in connection with the investments in any Real Property;

 

7


(r) in the event that the Company is a commodity pool under the CEA, acting as the Company’s commodity pool operator for the period and on the terms and conditions set forth in this Agreement, including, for the avoidance of doubt, the authority to make any filings, submissions or registrations (including for exemptive or “no action” relief) to the extent required or desirable under the CEA (and the Company hereby appoints the Adviser to act in such capacity and the Adviser accepts such appointment and agrees to be responsible for such services);

(s) placing, or arranging for the placement of, orders of Real Estate-Related Securities pursuant to the Adviser’s investment determinations for the Company and the Operating Partnership either directly with the issuer or with a broker or dealer (including any Affiliated broker or dealer); and

(t) performing such other services from time to time in connection with the management of the Company’s investment activities as the Board shall reasonably request or the Adviser shall deem appropriate under the particular circumstances.

4. AUTHORITY OF ADVISER.

(a) Pursuant to the terms of this Agreement (including the restrictions included in this Section 4 and in Section 7), and subject to the continuing and exclusive authority of the Board over the management of the Company, the Board (by virtue of its approval of this Agreement and authorization of the execution hereof by the officers of the Company) hereby delegates to the Adviser the authority to take, or cause to be taken, any and all actions and to execute and deliver any and all agreements, certificates, assignments, instruments or other documents and to do any and all things that, in the judgment of the Adviser, may be necessary or advisable in connection with the Adviser’s duties described in Section 3, including the making of any Investment that fits within the Company’s investment objectives, strategy and guidelines, policies and limitations and within the discretionary limits and authority as granted to the Adviser from time to time by the Board.

(b) Notwithstanding the foregoing, any Investment that does not fit within the Investment Guidelines will require the prior approval of the Board or any duly authorized committee of the Board, as the case may be. Except as otherwise set forth herein, in the Investment Guidelines or in the Charter, any Investment that fits within the Investment Guidelines may be made by the Adviser on the Company’s or the Operating Partnership’s behalf without the prior approval of the Board or any duly authorized committee of the Board.

(c) The prior approval of a majority of the Directors (including a majority of the Independent Directors) not otherwise interested in the transaction will be required for each transaction to which the Adviser or its Affiliates is a party.

(d) The Board will review the Investment Guidelines with sufficient frequency and at least annually and may, at any time upon the giving of notice to the Adviser, amend the Investment Guidelines; provided, however, that such modification or revocation shall be effective upon receipt by the Adviser or such later date as is specified by the Board and included in the notice provided to the Adviser and such modification or revocation shall not be applicable to investment transactions to which the Adviser has committed the Company or the Operating Partnership prior to the date of receipt by the Adviser of such notification, or if later, the effective date of such modification or revocation specified by the Board.

 

8


(e) The Adviser may retain, for and on behalf, and at the sole cost and expense, of the Company, such services as the Adviser deems necessary or advisable in connection with the management and operations of the Company, which may include Affiliates of the Adviser; provided, that any such services may only be provided by Affiliates to the extent such services are approved by a majority of the Directors (including a majority of the Independent Directors) not otherwise interested in such transactions as being fair and reasonable to the Company and on terms and conditions not less favorable to the Company than those available from non-Affiliated third parties. In performing its duties under Section 3, the Adviser shall be entitled to rely reasonably on qualified experts and professionals (including, without limitation, accountants, legal counsel and other professional service providers) hired by the Adviser at the Company’s sole cost and expense.

5. BANK ACCOUNTS. The Adviser may establish and maintain one or more bank accounts in the name of the Company and the Operating Partnership and any subsidiary thereof and may collect and deposit into any such account or accounts, and disburse from any such account or accounts, any money on behalf of the Company or the Operating Partnership, consistent with the Adviser’s authority under this Agreement, provided that no funds shall be commingled with the funds of the Adviser; and the Adviser shall from time to time render, upon request by the Board, its audit committee or the auditors of the Company, appropriate accountings of such collections and payments to the Board, its audit committee and the auditors of the Company, as applicable.

6. RECORDS; ACCESS. The Adviser shall maintain, or shall cause to be maintained, appropriate records of its activities hereunder and make such records, or shall cause such records to be made, available for inspection by the Board and by counsel, auditors and authorized agents of the Company, at any time or from time to time during normal business hours. The Adviser shall at all reasonable times have access to the books and records of the Company and the Operating Partnership.

7. LIMITATIONS ON ACTIVITIES. The Adviser shall refrain from any action that, in its sole judgment made in good faith, (i) would adversely and materially affect the qualification of the Company as a REIT under the Code or the Company’s and the Operating Partnership’s status as entities excluded from investment company status under the Investment Company Act, or (ii) would materially violate any law, rule or regulation of any governmental body or agency having jurisdiction over the Company and the Operating Partnership or of any exchange on which the securities of the Company may be listed or that would otherwise not be permitted by the Charter, the Bylaws or the Operating Partnership Agreement. If the Adviser is ordered to take any action by the Board, the Adviser shall seek to notify the Board if it is the Adviser’s reasonable judgment that such action would adversely and materially affect such status or violate any such law, rule or regulation or the Charter, the Bylaws or the Operating Partnership Agreement. Notwithstanding the foregoing, neither the Adviser nor any of its Affiliates shall be liable to the Company, the Operating Partnership, the Board, or the Stockholders for any act or omission by the Adviser or any of its Affiliates, except as provided in Section 20 of this Agreement.

 

9


8. OTHER ACTIVITIES OF THE ADVISER.

(a) Nothing in this Agreement shall (i) prevent the Adviser or any of its Affiliates, officers, directors or employees from engaging in other businesses or from rendering services of any kind to any other Person or entity, whether or not the investment objectives or policies of any such other Person or entity are similar to those of the Company, including, without limitation, the sponsoring, advising or managing of any Other J.P. Morgan Accounts, (ii) in any way bind or restrict the Adviser or any of its Affiliates, officers, directors or employees from buying, selling or trading any securities or commodities for their own accounts or for the account of others for whom the Adviser or any of its Affiliates, officers, directors or employees may be acting, or (iii) prevent the Adviser or any of its Affiliates, officers, directors or employees from receiving fees or other compensation or profits from such activities described in this Section 8(a) which shall be for the sole benefit of the Adviser (or its Affiliates, officers, directors or employees). While information and recommendations supplied to the Company shall, in the Adviser’s reasonable and good faith judgment, be appropriate under the circumstances and in light of the investment objectives and policies of the Company, such information and recommendations may be different in certain material respects from the information and recommendations supplied by the Adviser or any Affiliate of the Adviser to others (including, for greater certainty, the Other J.P. Morgan Accounts and their investors, as described more fully in Section 8(b)).

(b) The Adviser and the Company acknowledge and agree that, notwithstanding anything to the contrary contained herein, (i) Affiliates of the Adviser sponsor, advise or manage Other J.P. Morgan Accounts and may in the future sponsor, advise or manage additional Other J.P. Morgan Accounts, (ii) with respect to Other J.P. Morgan Accounts with investment objectives or guidelines that overlap with the Company’s but that do not have priority over the Company, the Adviser and its Affiliates will allocate investment opportunities between the Company and such Other J.P. Morgan Accounts in accordance with J.P. Morgan’s prevailing policies and procedures on a basis that the Adviser and its Affiliates determine to be reasonable to the Company and such Other J.P. Morgan Accounts in their sole discretion, and there may be circumstances where investments that are consistent with the Company’s Investment Guidelines may be shared with or allocated to one or more Other J.P. Morgan Accounts (in lieu of the Company) in accordance with J.P. Morgan’s prevailing policies and procedures.

(c) In connection with the services of the Adviser hereunder, the Company and the Board acknowledge and agree that (i) as part of J.P. Morgan’s regular businesses, personnel of the Adviser and its Affiliates will devote a substantial amount of their working time and resources to other projects and matters (including with respect to one or more Other J.P. Morgan Accounts), and that conflicts may arise with respect to the allocation of personnel between the Company and one or more Other J.P. Morgan Accounts or the Adviser and such other Affiliates, (ii) unless prohibited by the Charter, Other J.P. Morgan Accounts may invest, from time to time, in investments in which the Company also invests (including at a different level of an issuer’s capital structure (e.g., an investment by an Other J.P. Morgan Account in a debt or mezzanine interest with respect to the same portfolio entity in which the Company owns an equity interest or vice versa) or in a different tranche of equity or debt with respect to an issuer in which the Company has an interest) and while J.P. Morgan will seek to resolve any such conflicts in a fair and reasonable manner in accordance with its prevailing policies and procedures with respect to conflicts resolution among Other J.P. Morgan Accounts generally, such transactions are not required to be presented to the Board or any committee thereof for approval (unless otherwise required by the Charter or Investment Guidelines), and there can be no assurance that any conflicts

 

10


will be resolved in the Company’s favor, (iii) the Company will from time to time pay fees to the Adviser and its Affiliates, including portfolio entities of Other J.P. Morgan Accounts, for providing various services described in the Prospectus (collectively, “Services”), which fees will be in addition to the compensation paid to the Adviser pursuant to Section 10 hereof, (iv) the Adviser and its Affiliates will from time to time receive fees from portfolio entities or other issuers for providing Services, including with respect to Other J.P. Morgan Accounts and related portfolio entities, and while such fees will give rise to conflicts of interest the Company will not receive the benefit of any such fees, and (v) the terms and conditions of the governing agreements of such Other J.P. Morgan Accounts (including with respect to the economic, reporting, and other rights afforded to investors in such Other J.P. Morgan Accounts) are materially different from the terms and conditions applicable to the Company and the Stockholders, and neither the Company nor the Stockholders (in such capacity) shall have the right to receive the benefit of any such different terms applicable to investors in such Other J.P. Morgan Accounts as a result of an investment in the Company or otherwise. The Adviser shall keep the Board reasonably informed on a periodic basis in connection with the foregoing.

(d) The Adviser is not permitted to consummate on the Company’s behalf any transaction that involves (i) the sale of any investment to or (ii) the acquisition of any investment from J.P. Morgan, any Other J.P. Morgan Account or any of their Affiliates unless such transaction is approved by a majority of the Directors, including a majority of the Independent Directors, not otherwise interested in such transaction as being fair and reasonable to the Company. In addition, for any such acquisition by the Company, the Company’s purchase price will be limited to the cost of the property to the Affiliate, including acquisition-related expenses, or if substantial justification exists, the current appraised value of the property as determined by an Independent Appraiser. In addition, the Company may enter into Joint Ventures with Other J.P. Morgan Accounts, or with J.P. Morgan, the Adviser, one or more Directors, or any of their respective Affiliates, only if a majority of the Directors (including a majority of the Independent Directors) not otherwise interested in the transaction approve the transaction as being fair and reasonable to the Company and on substantially the same, or no less favorable, terms and conditions as those received by other Affiliate joint venture partners. The Adviser will seek to resolve any conflicts of interest in a fair and reasonable manner in accordance with its prevailing policies and procedures with respect to conflicts resolution among Other J.P. Morgan Accounts generally, but only those transactions set forth in this Section 8(d) will be expressly required to be presented for approval to the Independent Directors or any committee thereof (unless otherwise required by the Charter or the Investment Guidelines).

(e) For the avoidance of doubt, it is understood that neither the Company nor the Board has the authority to determine the salary, bonus or any other compensation paid by the Adviser to any director, officer, member, partner, employee, or stockholder of the Adviser or its Affiliates, including any person who is also a director or officer employee of the Company.

9. RELATIONSHIP WITH DIRECTORS AND OFFICERS. Subject to Section 7 of this Agreement and to restrictions advisable with respect to the qualification of the Company as a REIT, directors, managers, officers and employees of the Adviser or an Affiliate of the Adviser or any corporate parent of an Affiliate, may serve as a Director or officer of the Company, except that no director, officer or employee of the Adviser or its Affiliates who also is a Director or officer of the Company shall receive any compensation from the Company for serving as a Director or

 

11


officer other than (a) reasonable reimbursement for travel and related expenses incurred in attending meetings of the Board or (b) as otherwise approved by the Board, including a majority of the Independent Directors, and no such Director shall be deemed an Independent Director for purposes of satisfying the Director independence requirement set forth in the Charter. For so long as this Agreement is in effect, the Adviser shall have the right to nominate, subject to the ultimate approval of such nomination by the Board, one Director nominee who is Affiliated with the Adviser to the slate of Directors to be voted on by the Stockholders at the Company’s annual meeting of Stockholders; provided, however, that such nomination right shall be suspended only for such period of time as necessary so that a majority of the Directors are at all times Independent Directors. Furthermore, the Board shall consult with the Adviser in connection with (i) its selection of each Independent Director for nomination to the slate of Directors to be voted on at the annual meeting of Stockholders, and (ii) filling any vacancies created by the removal, resignation, retirement or death of any Director.

10. MANAGEMENT FEE.

(a) The Company will pay the Adviser a management fee (the “Company Management Fee”) equal to 0.90% of NAV for the Class T Common Shares, Class S Common Shares, Class D Common Shares and Class I Common Shares per annum, payable monthly, before giving effect to any accruals for the Management Fee, the Stockholder Servicing Fee, the Performance Allocation (as defined in the Operating Partnership Agreement) or any Distributions. The Operating Partnership will pay the Adviser a management fee (the “OP Management Fee” and, together with the Company Management Fee, the “Management Fee”) equal to 0.90% of the net asset value of the Operating Partnership attributable to Operating Partnership units held by unitholders other than the Company. Notwithstanding the foregoing, if the Company invests in any JPM-Advised Fund for which the Company incurs a management fee with respect to its investment in such JPM-Advised Fund, the most recently determined value of such JPM-Advised Fund investment will be excluded from the NAV for purposes of calculating the Management Fee. For the avoidance of doubt, no Management Fee shall be paid on Class E Common Shares or Class E Units of the Operating Partnership. The Adviser shall receive the Management Fees as compensation for services rendered hereunder.

(b) The Company Management Fee may be paid, at the Adviser’s election, in cash or cash equivalent aggregate NAV amounts of Class E Common Shares, Class I Common Shares, Class I Units, or Class E Units. The OP Management Fee may be paid, at the Adviser’s election, in cash or cash equivalent aggregate NAV amounts of Class E Units or Class I Units. If the Adviser elects to receive any portion of its Management Fee in Class E Common Shares, Class I Common Shares, Class I Units, or Class E Units, the Adviser may elect to have the Company or the Operating Partnership repurchase such Class E Common Shares, Class I Common Shares, Class E Units or Class I Units from the Adviser at a later date. Class E Common Shares, Class I Common Shares, Class E Units, and Class I Units obtained by the Adviser will not be subject to the repurchase limits of the Company’s share repurchase plan or any reduction or penalty for an early repurchase. The Operating Partnership will repurchase any such Operating Partnership units for cash unless the Board determines that any such repurchase for cash would be prohibited by applicable law or the Charter, in which case such Operating Partnership units will be repurchased, at the Adviser’s election, for the Company’s Class I Common Shares or Class E Common Shares with an equivalent aggregate NAV. The Adviser will have the option of exchanging Class E Common Shares or Class I Common Shares for an equivalent aggregate NAV amount of Class T Common Shares, Class S Common Shares or Class D Common Shares.

 

12


(c) In the event this Agreement is terminated or its term expires without renewal, the Adviser will be entitled to receive its prorated Management Fee through the date of termination. Such proration shall take into account the number of days of any partial calendar month or calendar year for which this Agreement was in effect.

(d) In the event the Company or the Operating Partnership commences a liquidation of its Investments during any calendar year, the Company and the Operating Partnership will pay the Adviser the Management Fee from the proceeds of the liquidation.

11. EXPENSES.

(a) As required by the NASAA REIT Guidelines, the cumulative Selling Commissions, Stockholder Servicing Fees and Organization and Offering Expenses paid by the Company will not exceed 15.0% of Gross Proceeds from the sale of Shares in an Offering.

(b) Subject to Sections 4(e) and 11(c), the Adviser shall be responsible for the expenses related to any and all personnel of the Adviser who provide investment advisory services to the Company pursuant to this Agreement (including, without limitation, each of the officers of the Company and any Directors who are also directors, officers or employees of the Adviser or any of its Affiliates), including, without limitation, salaries, bonus and other wages, payroll taxes and the cost of employee benefit plans of such personnel, and costs of insurance with respect to such personnel (“Adviser Expenses”).

(c) In addition to the compensation paid to the Adviser pursuant to Section 10 hereof, the Company or the Operating Partnership shall pay all of its costs and expenses directly or reimburse the Adviser or its Affiliates for costs and expenses of the Adviser and its Affiliates incurred on behalf of the Company, other than Adviser Expenses. Without limiting the generality of the foregoing, it is specifically agreed that the following costs and expenses of the Company or the Operating Partnership are not Adviser Expenses and shall be paid by the Company or the Operating Partnership and shall not be paid by the Adviser or Affiliates of the Adviser:

(i) Organization and Offering Expenses; provided that within 60 days after the end of the month in which an Offering terminates, the Adviser shall reimburse the Company to the extent the Organization and Offering Expenses, Selling Commissions and Stockholder Servicing Fees borne by the Company exceed 15.0% of the Gross Proceeds raised in the completed Offering;

(ii) Acquisition Expenses, subject to limitations set forth in the Charter;

(iii) fees, costs and expenses in connection with the issuance and transaction costs incident to the trading, settling, disposition and financing of the Investments of the Company and its Subsidiaries (whether or not consummated), including brokerage commissions, hedging costs, prime brokerage fees, custodial expenses, clearing and settlement charges, forfeited deposits, and other investment costs fees and expenses actually incurred in connection with the pursuit, making, holding, settling, monitoring or disposing of actual or potential investments;

 

13


(iv) the actual cost of goods and services used by the Company and obtained from Persons not Affiliated with the Adviser, including fees paid to administrators, consultants, attorneys, technology providers and other services providers, and brokerage fees paid in connection with the purchase and sale of Investments;

(v) all fees, costs and expenses of legal, tax, accounting, consulting, auditing (including internal audit), finance, administrative, investment banking, capital market, transfer agency, escrow agency, custody, prime brokerage, asset management, property management, data or technology services and other non-investment advisory services rendered to the Company by the Adviser or its Affiliates in compliance with Section 4(e);

(vi) expenses of managing and operating the Company’s and the Operating Partnership’s Real Properties, whether payable to an Affiliate of the Adviser or a non-Affiliated Person;

(vii) the compensation and expenses of the Directors (excluding those directors who are directors, officers or employees of the Adviser), the cost of liability insurance to indemnify the Company’s directors and officers and expenses incurred in connection with preparation of materials for meetings of the Board and its committees;

(viii) interest and fees and expenses arising out of borrowings made by the Company, including, but not limited to, costs associated with the establishment and maintenance of any of the Company’s credit facilities, other financing arrangements, or other indebtedness of the Company (including commitment fees, accounting fees, legal fees, closing and other similar costs) or any of the Company’s securities offerings, whether or not any facilities, arrangements or indebtedness are implemented or such securities are offered;

(ix) expenses connected with communications to holders of the Company’s securities or securities of the Subsidiaries and other bookkeeping and clerical work necessary in maintaining relations with holders of such securities and in complying with the continuous reporting and other requirements of governmental bodies or agencies, including, without limitation, all costs of preparing and filing required reports with the SEC, the costs payable by the Company to any transfer agent and registrar, expenses in connection with the listing or trading of the Company’s securities on any exchange, the fees payable by the Company to any such exchange in connection with its listing, costs of preparing, printing and mailing the Company’s annual report to the Stockholders and proxy materials with respect to any meeting of the Stockholders and any other reports or related statements;

(x) the Company’s allocable share of costs associated with technology-related expenses, including without limitation, any computer software or hardware, electronic equipment or purchased information technology services from third-party vendors or Affiliates of the Adviser, technology service providers and related software/hardware utilized in connection with the Company’s investment and operational activities;

 

14


(xi) the Company’s allocable share of expenses incurred by managers, officers, personnel and agents of the Adviser for travel on the Company’s behalf and other out-of-pocket expenses incurred by them in connection with the purchase, financing, refinancing, sale or other disposition of an Investment;

(xii) expenses relating to compliance-related matters and regulatory filings relating to the Company’s activities (including, without limitation, expenses relating to the preparation and filing of Form ADV, any reports to be filed with the U.S. Commodity Futures Trading Commission, reports, disclosures, or other regulatory filings of the Adviser and its Affiliates relating to the Company’s activities (including the Company’s pro rata share of the costs of the Adviser and its Affiliates of regulatory expenses that relate to the Company and Other J.P. Morgan Accounts));

(xiii) the costs of any litigation involving the Company or the Operating Partnership or their assets and the amount of any judgments or settlements paid in connection therewith, directors and officers, liability or other insurance and indemnification or extraordinary expense or liability relating to the affairs of the Company;

(xiv) all taxes and statutory, regulatory or license fees or other governmental charges;

(xv) all insurance costs incurred in connection with the operation of the Company’s business except for the costs attributable to the insurance that the Adviser elects to carry for itself and its personnel;

(xvi) expenses of managing, improving, developing, operating and selling Investments, whether payable to an Affiliate of the Adviser or a non-Affiliated Person;

(xvii) expenses incurred in connection with maintaining the status of the Company as a REIT or the payments of interest, dividends or distributions in cash or any other form authorized or caused to be made by the Board to or on account of holders of the Company’s securities, including, without limitation, in connection with any distribution reinvestment plan;

(xviii) expenses incurred in connection with any audit, investigation, settlement, or judgment of pending or threatened proceedings (whether civil, criminal, regulatory or otherwise) against the Company or the Operating Partnership, or against any Director or officer of the Company or in his or her capacity as such for which the Company is required to indemnify such Director or officer by any court or governmental agency;

(xix) expenses incurred in connection with the formation, organization and continuation of any corporation, partnership, Joint Venture or other entity through which the Investments are made or in which any such entity invests; and

(xx) expenses incurred related to industry association memberships or attending industry conferences on behalf of the Company.

 

15


(d) The Adviser may, at its option, elect not to seek reimbursement for certain expenses during a given period, which determination shall not be deemed to construe a waiver of reimbursement for similar expenses in future periods.

(e) Any reimbursement payments owed by the Company to the Adviser may be offset by the Adviser against amounts due to the Company from the Adviser. Cost and expense reimbursement to the Adviser shall be subject to adjustment at the end of each calendar year in connection with the annual audit of the Company.

(f) Notwithstanding the foregoing, the Adviser may elect to pay for all or a portion of Organization and Offering Expenses (other than Selling Commissions and Stockholder Servicing Fees) incurred prior to the first anniversary of the Commencement Date. All Organization and Offering Expenses (other than Selling Commissions and Stockholder Servicing Fees) paid by the Adviser pursuant to this Section 11(f) shall be reimbursed by the Company to the Adviser in 60 equal monthly installments commencing with the first anniversary of the Commencement Date.

12. OTHER SERVICES. Should the Board request that the Adviser or any director, officer or employee thereof render services for the Company and the Operating Partnership other than set forth in Section 3, such services shall be separately compensated at such rates and in such amounts as are agreed by the Adviser and the Independent Directors, subject to the limitations contained in the Charter, and shall not be deemed to be services pursuant to the terms of this Agreement.

13. REIMBURSEMENT TO THE ADVISER. Commencing upon the first four fiscal quarters after the Commencement Date, the Company shall not reimburse the Adviser at the end of any fiscal quarter for Total Operating Expenses that in the four consecutive fiscal quarters then ended (the “Expense Year”) exceed (the “Excess Amount”) the greater of 2.0% of Average Invested Assets or 25.0% of Net Income (the “2%/25% Guidelines”) for such four fiscal quarters unless the Independent Directors determine that such Excess Amount was justified, based on unusual and nonrecurring factors that the Independent Directors deem sufficient. If the Independent Directors do not approve such Excess Amount as being so justified, the Adviser shall reimburse the Company the amount by which the Total Operating Expenses exceeded the 2%/25% Guidelines. If the Independent Directors determine such Excess Amount was justified, then, within 60 days after the end of any fiscal quarter of the Company for which Total Operating Expenses for the Expense Year exceed the 2%/25% Guidelines, the Adviser, at the direction of the Independent Directors, shall cause such fact to be disclosed to the Stockholders in writing (or the Company shall disclose such fact to the Stockholders in the next quarterly report of the Company or by filing a Current Report on Form 8-K with the Securities and Exchange Commission within 60 days of such quarter end), together with an explanation of the factors the Independent Directors considered in determining that such excess were justified. The Company will ensure that such determination will be reflected in the minutes of the meetings of the Board. All figures used in the foregoing computation shall be determined in accordance with GAAP applied on a consistent basis.

14. NO JOINT VENTURE. The Company and the Operating Partnership, on the one hand, and the Adviser on the other, acknowledge that they are entering into this Agreement as independent contractors and that this Agreement shall not create and shall not be construed to create a relationship of principal and agent, tenancy, co-partners, joint venturers, employer and employee, master and servant, or any similar relationship between each other, and nothing in this Agreement shall be construed to impose any liability as such on either of them.

 

16


15. TERM OF AGREEMENT. This Agreement shall continue in force until one year from the Commencement Date, subject to an unlimited number of successive one-year renewals upon mutual consent of the parties. It is the duty of the Board to evaluate the performance of the Adviser annually before renewing the Agreement, and each such renewal shall be for a term of no more than one year,

16. TERMINATION BY THE PARTIES. This Agreement may be terminated (i) at the option of the Adviser immediately upon a Change of Control of the Company or Operating Partnership; (ii) immediately by the Company or the Operating Partnership for Cause or upon the bankruptcy of the Adviser; or (iii) upon 60 days’ written notice without Cause or penalty by a majority vote of the Independent Directors; or (iv) upon 60 days’ written notice by the Adviser. The provisions of Sections 18 through 23 survive termination of this Agreement.

17. ASSIGNMENT TO AN AFFILIATE. This Agreement may be assigned by the Adviser to an Affiliate of the Adviser with the approval of a majority of the Directors (including a majority of the Independent Directors). The Adviser may assign any rights to receive fees or other payments under this Agreement to any Person without obtaining the consent of the Board. This Agreement shall not be assigned by the Company or the Operating Partnership without the approval of the Adviser, except in the case of an assignment by the Company or the Operating Partnership to a corporation or other organization which is a successor to all of the assets, rights and obligations of the Company or the Operating Partnership, in which case such successor organization shall be bound hereunder and by the terms of said assignment in the same manner as the Company and the Operating Partnership are bound by this Agreement. This Agreement shall be binding on successors to the Company resulting from a Change in Control or sale of all or substantially all the assets of the Company or the Operating Partnership, and shall likewise be binding on any successor to the Adviser.

18. PAYMENTS TO AND DUTIES OF ADVISER UPON TERMINATION.

(a) After the Termination Date, the Adviser shall not be entitled to compensation for further services hereunder except it shall be entitled to receive from the Company or the Operating Partnership within 30 days after the effective date of such termination all unpaid reimbursements of expenses and all earned but unpaid fees payable to the Adviser prior to termination of this Agreement, subject to the 2%/25% Guidelines to the extent applicable.

(b) The Adviser shall promptly upon termination:

(i) pay over to the Company and the Operating Partnership all money collected and held for the account of the Company and the Operating Partnership pursuant to this Agreement, after deducting any accrued compensation and reimbursement for its expenses to which it is then entitled;

 

17


(ii) deliver to the Board a full accounting, including a statement showing all payments collected by it and a statement of all money held by it, covering the period following the date of the last accounting furnished to the Board;

(iii) deliver to the Board all assets, including all Investments, and documents of the Company and the Operating Partnership then in the custody of the Adviser; and

(iv) cooperate with, and take all reasonable actions requested by, the Company and Board in making an orderly transition of the advisory function.

19. INDEMNIFICATION BY THE COMPANY AND THE OPERATING PARTNERSHIP. The Company and the Operating Partnership shall indemnify and hold harmless the Adviser and its Affiliates, including their respective officers, directors, partners and employees, from all liability, claims, damages or losses arising in the performance of their duties hereunder, and related expenses, including reasonable attorneys’ fees, to the extent such liability, claims, damages or losses and related expenses are not fully reimbursed by insurance, and to the fullest extent possible without such indemnification being inconsistent with the laws of the State of Maryland, the Charter or the provisions of Section II.G of the NASAA REIT Guidelines.

20. INDEMNIFICATION BY ADVISER. The Adviser shall indemnify and hold harmless the Company and the Operating Partnership from contract or other liability, claims, damages, taxes or losses and related expenses including attorneys’ fees, to the extent that (i) such liability, claims, damages, taxes or losses and related expenses are not fully reimbursed by insurance and (ii) are incurred by reason of the Adviser’s bad faith, fraud, willful misconduct, gross negligence or reckless disregard of its duties under this Agreement; provided, however, that the Adviser shall not be held responsible for any action of the Board in following or declining to follow any advice or recommendation given by the Adviser.

21. NON-SOLICITATION. In the event of a termination without Cause of this Agreement by the Company pursuant to Section 16(iii) hereof, for two (2) years after the Termination Date, the Company shall not, without the consent of the Adviser, employ or otherwise retain any employee of the Adviser or any of its Affiliates or any person who has been employed by the Adviser or any of its Affiliates at any time within the two (2) year period immediately preceding the date on which such person commences employment with or is otherwise retained by the Company. The Company acknowledges and agrees that, in addition to any damages, the Adviser may be entitled to equitable relief for any violation of this Section 21 by the Company, including, without limitation, injunctive relief.

22. MISCELLANEOUS.

(a) Notices. Any notice, report or other communication required or permitted to be given hereunder shall be in writing unless some other method of giving such notice, report or other communication is required by the Charter, the Bylaws, or accepted by the party to whom it is given, and shall be given by being delivered by hand, by courier or overnight carrier, by registered or certified mail, by electronic mail or posted on a password protected website maintained by the Adviser and for which the Company has received access instructions by electronic mail, when posted, using the contact information set forth herein:

 

18


The Company:    J.P. Morgan Real Estate Income Trust, Inc.
   277 Park Avenue, 9th Floor
   New York, NY 10172
   Attention: [_____________]
   Email: [________________]
with required copy to:    Alston & Bird LLP
   1201 West Peachtree Street
   Atlanta, GA 30309
   Attention: Rosemarie A. Thurston
   Email: rosemarie.thurston@alston.com
The Adviser:    J.P. Morgan Investment Management Inc.
   277 Park Avenue, 9th Floor
   New York, NY 10172
   Attention: [____________]
   Email: [_______________]
with required copy to:    Alston & Bird LLP
   1201 West Peachtree Street
   Atlanta, GA 30309
   Attention: Rosemarie A. Thurston
   Email: rosemarie.thurston@alston.com

Any party may at any time give notice in writing to the other parties of a change in its address for the purposes of this Section 22(a).

(b) Modification. This Agreement shall not be changed, modified, terminated, or discharged, in whole or in part, except by an instrument in writing signed by the parties hereto, or their respective successors or assignees.

(c) Severability. The provisions of this Agreement are independent of and severable from each other, and no provision shall be affected or rendered invalid or unenforceable by virtue of the fact that for any reason any other or others of them may be invalid or unenforceable in whole or in part.

(d) Governing Law; Exclusive Jurisdiction; Jury Trial. The provisions of this Agreement shall be construed and interpreted in accordance with the laws of the State of New York. The parties hereby irrevocably submit to the exclusive jurisdiction of the courts of the State of New York and the Federal courts of the United States of America located in Borough of Manhattan, New York for purposes of any suit, action or other proceeding arising from this Agreement, and hereby waive, and agree not to assert, as a defense in any action, suit or proceeding for the interpretation or enforcement hereof or thereof, that it is not subject thereto or that such action, suit or proceeding may not be brought or is not maintainable in such courts or that the venue thereof may not be appropriate or that this Agreement or any such document may not be enforced

 

19


in or by such courts. Each of the parties hereby consent to and grant any such court jurisdiction over the person of such parties and over the subject matter of any such dispute. EACH OF THE PARTIES TO THIS AGREEMENT HEREBY IRREVOCABLY WAIVES ALL RIGHT TO A TRIAL BY JURY IN ANY ACTION, PROCEEDING OR COUNTERCLAIM ARISING OUT OF OR RELATING TO THIS AGREEMENT.

(e) Entire Agreement. This Agreement contains the entire agreement and understanding among the parties hereto with respect to the subject matter hereof, and supersedes all prior and contemporaneous agreements, understandings, inducements and conditions, express or implied, oral or written, of any nature whatsoever with respect to the subject matter hereof. The express terms hereof control and supersede any course of performance or usage of the trade inconsistent with any of the terms hereof.

(f) Indulgences, No Waivers. Neither the failure nor any delay on the part of a party to exercise any right, remedy, power or privilege under this Agreement shall operate as a waiver thereof, nor shall any single or partial exercise of any right, remedy, power or privilege preclude any other or further exercise of the same or of any other right, remedy, power or privilege, nor shall any waiver of any right, remedy, power or privilege with respect to any occurrence be construed as a waiver of such right, remedy, power or privilege with respect to any other occurrence. No waiver shall be effective unless it is in writing and is signed by the party asserted to have granted such waiver.

(g) Gender; Number. Words used herein regardless of the number and gender specifically used, shall be deemed and construed to include any other number, singular or plural, and any other gender, masculine, feminine or neuter, as the context requires.

(h) Headings. The titles and headings of Sections and Subsections contained in this Agreement are for convenience only, and they neither form a part of this Agreement nor are they to be used in the construction or interpretation hereof.

(i) Execution in Counterparts. This Agreement may be executed in any number of counterparts, each of which shall be deemed to be an original as against any party whose signature appears thereon, and all of which shall together constitute one and the same instrument. Counterparts may be delivered via facsimile, electronic mail (including any electronic signature covered by the U.S. federal ESIGN Act of 2000, Uniform Electronic Transactions Act, the Electronic Signatures and Records Act or other applicable law (e.g., www.docusign.com)), or other transmission method. This Agreement shall become binding when one or more counterparts hereof, individually or taken together, shall bear the signatures of all of the parties reflected hereon as the signatories.

23. TRADEMARK. The Adviser hereby grants the Company and the Operating Partnership a fully paid-up, royalty-free, non-exclusive, non-transferable license to use the name “J.P. Morgan Real Estate Income Trust, Inc,” “J.P. Morgan REIT Operating Partnership, L.P.,” “J.P. Morgan Investment Management Inc.” and the names of each of their Affiliates, and all derivations (collectively, the “JPMorgan Names”) solely in connection with the operation, maintenance, and execution of business of the Company and the Operating Partnership. Use of the JPMorgan Names must be in accordance with the brand guidelines found on

 

20


jpmorganchasebrand.com, as updated from time to time. All rights in and to the JPMorgan Names not expressly granted herein to the Company and the Operating Partnership are retained and reserved by the Adviser (or its Affiliates). The Company and the Operating Partnership agree not to contest the validity of the Adviser’s (or its Affiliates’) rights to the JPMorgan Names. At no time during the term of the Agreement or following the termination of the Agreement shall the Company or the Operating Partnership have any right, title or interest to the name or goodwill attached to the JPMorgan Names. Upon the termination of this Agreement at any time and for any reason, all of the Company’s and the Operating Partnership’s right, title and interest in and to the use of the JPMorgan Names shall terminate and any goodwill thereto shall vest in the Adviser (or its Affiliates). The Company and the Partnership shall have sixty (60) days from the date of termination to cease all further use of the JPMorgan Names.

24. INITIAL INVESTMENT. The Adviser or one of its Affiliates has contributed $200,000 (the “Initial Investment”) in exchange for the initial issuance of Shares of the Company. The Adviser or its Affiliates may not sell any of the Shares purchased with the Initial Investment while the Adviser acts in an advisory capacity to the Company. The restrictions included above shall not apply to any Shares acquired by the Adviser or its Affiliates other than the Shares acquired through the Initial Investment. Neither the Adviser nor its Affiliates shall vote any Shares they now own, or hereafter acquire, or consent that such Shares be voted, on matters submitted to the Stockholders regarding (i) the removal of J.P. Morgan Investment Management Inc. as the Adviser; (ii) the removal of any member of the Board; or (iii) any transaction by and between the Company and the Adviser, a member of the Board or any of their Affiliates.

[Signature Page Follows]

 

21


IN WITNESS WHEREOF, the parties hereto have executed this Advisory Agreement as of the date and year first above written.

 

J.P. Morgan Real Estate Income Trust, Inc.
By:  

 

  Name:
  Title:
J.P. Morgan REIT Operating Partnership, L.P.
By:   J.P. Morgan Real Estate Income Trust, Inc., as general partner
By:  

 

  Name:
  Title:
J.P. Morgan Investment Management Inc.
By:  

 

  Name:
  Title:
EX-10.2

Exhibit 10.2

FORM OF LIMITED PARTNERSHIP AGREEMENT

OF

J.P. MORGAN REIT OPERATING PARTNERSHIP, L.P.

A DELAWARE LIMITED PARTNERSHIP

[            ], 2022

 

 

1


TABLE OF CONTENTS

 

          Page  
ARTICLE 1 DEFINED TERMS      1  

1.1.

   Definitions      1  

1.2.

   Interpretation      11  
ARTICLE 2 PARTNERSHIP FORMATION AND IDENTIFICATION      11  

2.1.

   Formation      11  

2.2.

   Name, Office and Registered Agent      11  

2.3.

   Partners      11  

2.4.

   Term and Dissolution      12  

2.5.

   Filing of Certificate and Perfection of Limited Partnership      12  

2.6.

   Certificates Representing Partnership Units      12  
ARTICLE 3 BUSINESS OF THE PARTNERSHIP      13  
ARTICLE 4 CAPITAL CONTRIBUTIONS AND ACCOUNTS      13  

4.1.

   Capital Contributions      13  

4.2.

   Classes of Partnership Units      13  

4.3.

   Additional Capital Contributions and Issuances of Additional Partnership Interests      13  

4.4.

   Additional Funding      16  

4.5.

   Capital Accounts      16  

4.6.

   Percentage Interests      17  

4.7.

   No Interest on Contributions      17  

4.8.

   Return of Capital Contributions      17  

4.9.

   No Third-Party Beneficiary      17  

4.10.

   No Preemptive Rights      17  
ARTICLE 5 PROFITS AND LOSSES; DISTRIBUTIONS      18  

5.1.

   Allocation of Profit and Loss      18  

5.2.

   Distribution of Cash      21  

5.3.

   REIT Distribution Requirements      24  

5.4.

   No Right to Distributions in Kind      24  

5.5.

   Limitations on Return of Capital Contributions      25  

5.6.

   Amendments to Reflect Additional Partnership Units      25  

5.7.

   Distributions Upon Liquidation      25  

5.8.

   Substantial Economic Effect      25  

5.9.

   Reinvestment      25  
ARTICLE 6 RIGHTS, OBLIGATIONS AND POWERS OF THE GENERAL PARTNER      27  

6.1.

   Management of the Partnership      27  

6.2.

   Delegation of Authority      29  

6.3.

   Indemnification and Exculpation of Indemnitees      30  

6.4.

   Liability and Obligations of the General Partner      31  

6.5.

   Reimbursement of General Partner      32  

 

i


TABLE OF CONTENTS

(continued)

 

6.6.

   Outside Activities      32  

6.7.

   Transactions With Affiliates      32  

6.8.

   Title to Partnership Assets      33  

6.9.

   Repurchases and Exchanges of REIT Shares      33  

6.10.

   No Duplication of Fees or Expenses      34  
ARTICLE 7 CHANGES IN GENERAL PARTNER      34  

7.1.

   Transfer of the General Partner’s Partnership Interest      34  

7.2.

   Admission of a Substitute or Additional General Partner      35  

7.3.

   Effect of Bankruptcy, Withdrawal, Death or Dissolution of the sole remaining General Partner      35  

7.4.

   Removal of a General Partner      36  
ARTICLE 8 RIGHTS AND OBLIGATIONS OF THE LIMITED PARTNERS      37  

8.1.

   Management of the Partnership      37  

8.2.

   Power of Attorney      37  

8.3.

   Limitation on Liability of Limited Partners      37  

8.4.

   Ownership by Limited Partner of Corporate General Partner or Affiliate      37  

8.5.

   Redemption Right      37  

8.6.

   Required Redemption of Limited Partners      40  

8.7.

   Expenses Not Attributable to Class E Units      41  
ARTICLE 9 TRANSFERS OF LIMITED PARTNERSHIP INTERESTS      41  

9.1.

   Purchase for Investment      41  

9.2.

   Restrictions on Transfer of Limited Partnership Interests      41  

9.3.

   Admission of Substitute Limited Partner      42  

9.4.

   Rights of Assignees of Partnership Interests      43  

9.5.

   Effect of Bankruptcy, Death, Incompetence or Termination of a Limited Partner      43  

9.6.

   Joint Ownership of Interests      44  
ARTICLE 10 BOOKS AND RECORDS; ACCOUNTING; TAX MATTERS      44  

10.1.

   Books and Records      44  

10.2.

   Custody of Partnership Funds; Bank Accounts      44  

10.3.

   Fiscal and Taxable Year      44  

10.4.

   Annual Tax Information and Report      45  

10.5.

   Partnership Representation; Tax Elections; Special Basis Adjustments      45  

10.6.

   Reports to Limited Partners      46  
ARTICLE 11 AMENDMENT OF AGREEMENT; MERGER      46  

11.1.

   Partner Consent Requirements      46  

11.2.

   Amendments; No Limited Partner Consent Required      47  

11.3.

   BHC Partners      48  

 

ii


TABLE OF CONTENTS

(continued)

 

ARTICLE 12 GENERAL PROVISIONS      49  

12.1.

   Notices      49  

12.2.

   Survival of Rights      49  

12.3.

   Additional Documents      49  

12.4.

   Severability      49  

12.5.

   Side Letters      49  

12.6.

   Entire Agreement      49  

12.7.

   Pronouns and Plurals      49  

12.8.

   Headings      50  

12.9.

   Counterparts      50  

12.10.

   Governing Law      50  

12.11.

   No Partition      50  

12.12.

   No Rights as Stockholders      50  

EXHIBITS

EXHIBIT A – Notice of Exercise of Redemption Right

 

 

iii


LIMITED PARTNERSHIP AGREEMENT

OF

J.P. MORGAN REIT OPERATING PARTNERSHIP, L.P.

This Limited Partnership Agreement of J.P. Morgan REIT Operating Partnership, L.P., dated as of [●], 2022, is entered into by and among J.P. Morgan Real Estate Income Trust, Inc., a Maryland corporation, as General Partner and as a Limited Partner, J.P. Morgan REIT OP Special Limited Partner, L.P., as a special limited partner and the Limited Partners party hereto from time to time.

RECITALS:

WHEREAS, J.P. Morgan REIT Operating Partnership, L.P. (the “Partnership”) was formed on November 5, 2021, as a limited partnership under the laws of the State of Delaware and a certificate of limited partnership was filed with the Secretary of State of the State of Delaware (the “Certificate of Limited Partnership”).

NOW, THEREFORE, in consideration of the foregoing, of mutual covenants between the parties hereto, and of other good and valuable consideration, the receipt and sufficiency of which are hereby acknowledged, the parties hereto agree as follows:

ARTICLE 1

DEFINED TERMS

1.1.    Definitions. The following defined terms used in this Agreement shall have the meanings specified below:

“Act” means the Delaware Revised Uniform Limited Partnership Act, as amended from time to time, or any successor statute thereto.

“Additional Funds” has the meaning set forth in Section 4.4.

“Additional Securities” means any additional REIT Shares (other than REIT Shares issued in connection with a redemption pursuant to Section 8.5) or rights, options, warrants or convertible or exchangeable securities containing the right to subscribe for or purchase REIT Shares, as set forth in Section 4.3(a)(iii).

“Administrative Expenses” means (i) all administrative and operating costs and expenses incurred by the Partnership and its Subsidiaries, (ii) those administrative costs and expenses of the General Partner, including any salaries or other payments to directors, officers or employees of the General Partner, and any accounting and legal expenses of the General Partner, which expenses are expenses of the Partnership and not the General Partner, and (iii) to the extent not included in clause (ii) above, REIT Expenses; provided, however, that Administrative Expenses shall not include any administrative costs and expenses incurred by the General Partner that are attributable to assets that are not owned directly or indirectly by the Partnership.

“Adviser” means the Person appointed, employed or contracted with by the General Partner and the Partnership and responsible for directing or performing the day-to-day business affairs of the General Partner and the Partnership, including any Person to whom the Adviser subcontracts all or substantially all of such functions.

 

1


“Advisers Act” means the Investment Advisers Act of 1940, as amended.

“Advisory Agreement” means the agreement between the General Partner, the Partnership and the Adviser pursuant to which the Adviser will direct or perform the day-to-day business affairs of the General Partner and the Partnership, as such agreement may be amended or renewed from time to time.

“Advisory Fees” means the fees payable to the Adviser pursuant to the Advisory Agreement.

“Affiliate” means, with respect to any Person, (i) any Person directly or indirectly owning, controlling or holding with the power to vote 10% or more of the outstanding voting securities of such other Person; (ii) any Person 10% or more of whose outstanding voting securities are directly or indirectly owned, controlled or held, with the power to vote, by such other Person; (iii) any Person directly or indirectly controlling, controlled by or under common control with such other Person, including any partnership in which such Person is a general partner; (iv) any executive officer, director, trustee or general partner of such other Person; and (v) any legal entity for which such Person acts an executive officer, director, trustee or general partner.

“Aggregate Share Ownership Limit” has the meaning set forth in the Charter.

“Agreed Value” means the fair market value of a Partner’s non-cash Capital Contribution as of the date of contribution as agreed to by such Partner and the General Partner, reduced by any liabilities either assumed by the Partnership upon such contribution or to which such Property is subject when contributed, as determined under Section 752(c) of the Code and the Regulations thereunder. The Agreed Value of any non-cash Capital Contributions by a Partner as of the date of contribution are set forth on the Partnership’s books and records.

“Agreement” means this Limited Partnership Agreement, as amended, modified supplemented or restated from time to time, as the context requires.

“Applicable Percentage” has the meaning set forth in Section 8.5(b).

“BHC Act” means the Bank Holding Company Act of 1956, as amended.

“BHC Partner” means a Limited Partner that (a) is subject to the BHC Act or is directly or indirectly “controlled” (as that term is defined under the BHC Act) by a company that is subject to the BHC Act, and (b) so indicates in writing of such status to the General Partner on or before the closing at which such Limited Partner is admitted to the Partnership or any time thereafter, which such election shall be irrevocable.

“Board of Directors” has the meaning set forth in the Charter.

“Capital Account” has the meaning set forth in Section 4.5.

“Capital Contribution” means the total amount of cash, cash equivalents and the Agreed Value of any Property or other asset (other than cash or cash equivalents) contributed or agreed to be contributed, as the context requires, to the Partnership by each Partner pursuant to the terms of this Agreement. Any reference to the Capital Contribution of a Partner shall include the Capital Contribution made by a predecessor holder of the Partnership Interest of such Partner.

“Carrying Value” means, with respect to any asset of the Partnership, the asset’s adjusted net basis for federal income tax purposes or, in the case of any asset contributed to the Partnership, the fair market value of such asset at the time of contribution, except that the Carrying Values of all assets may, at the

 

2


discretion of the General Partner, be adjusted to equal their respective fair market values (as determined by the General Partner), in accordance with the rules set forth in Regulations Section 1.704-1(b)(2)(iv)(f), as provided for in Section 4.5. In the case of any asset of the Partnership that has a Carrying Value that differs from its adjusted tax basis, the Carrying Value shall be adjusted by the amount of depreciation, depletion and amortization calculated for purposes of the definition of Profit and Loss rather than the amount of depreciation, depletion and amortization determined for federal income tax purposes.

“Cash Amount” means an amount of cash per Partnership Unit equal to the applicable Redemption Price determined by the General Partner.

“Certificate” means any instrument or document that is required under the laws of the State of Delaware, or any other jurisdiction in which the Partnership conducts business, to be signed and sworn to by any of the Partners of the Partnership (either by themselves or pursuant to the power-of-attorney granted to the General Partner in Section 8.2) and filed for recording in the appropriate public offices within the State of Delaware or such other jurisdiction to perfect or maintain the Partnership as a limited partnership, to effect the admission, withdrawal, or substitution of any Partner of the Partnership, or to protect the limited liability of the Limited Partners as limited partners under the laws of the State of Delaware or such other jurisdiction and shall include, but not be limited to, the Certificate of Limited Partnership.

“Charter” means the charter of the General Partner, as amended or supplemented from time to time.

“Class” means a class of REIT Shares or Partnership Units, as the context may require.

“Class D Conversion Rate” means the fraction, the numerator of which is the Net Asset Value Per Unit for each Class D Unit and the denominator of which is the Net Asset Value Per Unit for each Class I Unit.

“Class D REIT Shares” means the REIT Shares referred to as “Class D Common Shares” in the Charter.

“Class D Unit” means a Partnership Unit entitling the holder thereof to the rights of a holder of a Class D Unit as provided in this Agreement.

“Class E Conversion Rate” means the fraction, the numerator of which is the Net Asset Value Per Unit for each Class E Unit and the denominator of which is the Net Asset Value Per Unit for each Class I Unit.

“Class E REIT Shares” means the REIT Shares referred to as “Class E Common Shares” in the Charter.

“Class E Unit” means a Partnership Unit entitling the holder thereof to the rights of a holder of a Class E Unit as provided in this Agreement.

“Class I REIT Shares” means the REIT Shares referred to as “Class I Common Shares” in the Charter.

“Class I Unit” means a Partnership Unit entitling the holder thereof to the rights of a holder of a Class I Unit as provided in this Agreement.

“Class S Conversion Rate” means the fraction, the numerator of which is the Net Asset Value Per Unit for each Class S Unit and the denominator of which is the Net Asset Value Per Unit for each Class I Unit.

 

3


“Class S REIT Shares” means the REIT Shares referred to as “Class S Common Shares” in the Charter.

“Class S Unit” means a Partnership Unit entitling the holder thereof to the rights of a holder of a Class S Unit as provided in this Agreement.

“Class T Conversion Rate” means the fraction, the numerator of which is the Net Asset Value Per Unit for each Class T Unit and the denominator of which is the Net Asset Value Per Unit for each Class I Unit.

“Class T REIT Shares” means the REIT Shares referred to as “Class T Common Shares” in the Charter.

“Class T Unit” means a Partnership Unit entitling the holder thereof to the rights of a holder of a Class T Unit as provided in this Agreement.

“Code” means the Internal Revenue Code of 1986, as amended, and as hereafter amended from time to time. Reference to any particular provision of the Code shall mean that provision in the Code at the date hereof and any successor provision of the Code.

“Commission” means the U.S. Securities and Exchange Commission.

“Common Share Ownership Limit” has the meaning set forth in the Charter.

“Debt” means, as to any Person, as of any date of determination: (i) all indebtedness of such Person for borrowed money or for the deferred purchase price of property or services; (ii) all amounts owed by such Person to banks or other Persons in respect of reimbursement obligations under letters of credit, surety bonds and other similar instruments guaranteeing payment or other performance of obligations by such Person; (iii) all indebtedness for borrowed money or for the deferred purchase price of property or services secured by any lien on any property owned by such Person, to the extent attributable to such Person’s interest in such property, even though such Person has not assumed or become liable for the payment thereof; and (iv) lease obligations of such Person that, in accordance with GAAP, should be capitalized.

“Distribution Fee” means any ongoing distribution fees, dealer manager fees, stockholder servicing fees or similar fees (as distinguished from up-front or one-time selling commissions and dealer manager fees) payable with respect to outstanding REIT Shares or Partnership Units.

“DRIP” has the meaning set forth in Section 5.9.

“DRIP Participant” has the meaning set forth in Section 5.9.

“Electronic Signature” has the meaning set forth in Section 12.9.

“ERISA” means the Employee Retirement Income Security Act of 1974, as amended.

“Event of Bankruptcy” as to any Person means the filing of a petition for relief as to such Person as debtor or bankrupt under the Bankruptcy Code of 1978 or similar provision of law of any jurisdiction (except if such petition is contested by such Person and has been dismissed within 90 days); insolvency or bankruptcy of such Person as finally determined by a court proceeding; filing by such Person of a petition or application to accomplish the same or for the appointment of a receiver or a trustee for such Person or a substantial part of his assets; commencement of any proceedings relating to such Person as a debtor under any other reorganization, arrangement, insolvency, adjustment of Debt or liquidation law of any jurisdiction, whether now in existence or hereinafter in effect, either by such Person or by another, provided

 

4


that if such proceeding is commenced by another, such Person indicates his approval of such proceeding, consents thereto or acquiesces therein, or such proceeding is contested by such Person and has not been finally dismissed within 90 days.

“Excepted Holder Limit” has the meaning set forth in the Charter.

“Excess Profits” has the meaning set forth in Section 5.2(c)(i).

“Exchanged REIT Shares” has the meaning set forth in Section 6.9(b).

“Final Adjustment” has the meaning set forth in Section 10.5(c)(ii).

“GAAP” means U.S. generally accepted accounting principles.

“General Partner” means J.P. Morgan Real Estate Income Trust, Inc., a Maryland corporation, and any Person who becomes a substitute or additional General Partner as provided herein, and any of their successors as General Partner, in such Person’s capacity as a General Partner of the Partnership.

“General Partnership Interest” means any Partnership Interest held by the General Partner, other than any Partnership Interest it holds as a Limited Partner.

“Hurdle Amount” for any period during a calendar year means that amount that results in a 5% annualized internal rate of return on the Net Asset Value of the Performance Participation OP Units outstanding at the beginning of the then-current calendar year and all Performance Participation OP Units issued since the beginning of the then-current calendar year, taking into account the timing and amount of all distributions accrued or paid (without duplication) on all such Performance Participation OP Units and all issuances of Performance Participation OP Units over the period and calculated in accordance with recognized industry practices. The ending Net Asset Value of the Performance Participation OP Units used in calculating the internal rate of return will be calculated before giving effect to any allocation or accrual to the Quarterly Allocation or Year-End Allocation, as applicable, and any applicable Distribution Fee expenses, provided that the calculation of the Hurdle Amount for any period will exclude any Performance Participation OP Units repurchased during such period, which Performance Participation OP Units will be subject to the Quarterly Allocation or Year-End Allocation, as applicable, upon such repurchase as described in Section 5.2(c).

“Indemnitee” means (i) any Person made a party to a proceeding by reason of its status as the General Partner or a director, officer or employee of the General Partner or the Partnership (including, without limitation, the Partnership Representative and any “designated individual,” within the meaning of the Regulations promulgated pursuant to Section 6623 of the Code), (ii) the Adviser, (iii) the Special Limited Partner and (iv) such other Persons (including Affiliates of the General Partner or the Partnership) as the General Partner may designate from time to time, in its sole and absolute discretion.

“Initial Class E Units” means the Class E Units issued to J.P. Morgan Investment Management Inc. or its Affiliate pursuant to the JPM Sponsor Subscription Agreement.

“Investment Company Act” means the Investment Company Act of 1940, as amended.

“JPM-Advised Funds” means any other investment funds managed, sponsored, or advised by the Adviser or any asset management Affiliate of the Adviser that invests primarily in real estate of the type consistent with one or more of the General Partner’s targeted investments.

“JPM-Advised Fund Quarterly Shortfall Obligation” has the meaning set forth in Section 5.2(c).

 

5


“JPM-Advised Fund Reduction Amount” has the meaning set forth in Section 5.2(c).

“JPM-Advised Fund Shortfall” has the meaning set forth in Section 5.2(c).

“JPM Sponsor Subscription Agreement” means that certain subscription agreement, dated [                ], 2022, by and among J.P. Morgan Investment Management Inc., the General Partner and the Partnership.

“Joint Venture” means any joint venture or partnership arrangement (other than the Partnership) in which the Partnership or any of its Subsidiaries is a co-venturer or partner established to acquire Real Property or hold other assets of the Partnership.

“Limited Partner” means the General Partner in its capacity as a Limited Partner, and any other Person identified as a Limited Partner on the Partnership’s books and records, upon the execution and delivery by such Person of an additional limited partner signature page, and any Person who becomes a Substitute Limited Partner, in such Person’s capacity as a Limited Partner in the Partnership.

“Limited Partnership Interest” means the ownership interest of a Limited Partner in the Partnership at any particular time, including the right of such Limited Partner to any and all benefits to which such Limited Partner may be entitled as provided in this Agreement and in the Act, together with the obligations of such Limited Partner to comply with all the provisions of this Agreement and of such Act. A Limited Partnership Interest may be expressed as a number of Partnership Units.

“Listing” means the listing of the REIT Shares on a national securities exchange. Upon such Listing, the shares shall be deemed “Listed.”

“Loss” has the meaning set forth in Section 5.1(e).

“Loss Carryforward Amount” shall initially equal zero and shall cumulatively increase by the absolute value of any negative annual Total Return and decrease by any positive annual Total Return; provided that the Loss Carryforward Amount shall at no time be less than zero and provided further that the calculation of the Loss Carryforward Amount will exclude the Total Return related to any Performance Participation OP Units repurchased during such year, which Performance Participation OP Units will be subject to the Quarterly Allocation or Year-End Allocation, as applicable, upon such repurchase as described in Section 5.2(c).

“Net Asset Value” means (i) for any Partnership Units, the net asset value of such Partnership Units, determined as of the last business day of each month as described in the Prospectus and (ii) for any REIT Shares, the net asset value of such REIT Shares, determined as of the last business day of each month as described in the Prospectus.

“Net Asset Value Per REIT Share” means, for each Class of REIT Shares, the net asset value per share of such Class of REIT Shares, determined as of the last business day of each month as described in the Prospectus.

“Net Asset Value Per Unit” means, for each Class of Partnership Units, the net asset value per unit of such Class of Partnership Units, determined as of the last business day of each month as described in the Prospectus.

“Notice of Redemption” means the Notice of Exercise of Redemption Right substantially in the form attached as Exhibit A.

“Offer” has the meaning set forth in Section 7.1(b).

 

6


“Offering” means an offer and sale of securities, including, without limitation, REIT Shares and Units.

“Partner” means any General Partner, Special Limited Partner or Limited Partner.

“Partner Nonrecourse Debt Minimum Gain” means an amount with respect to each Partner’s nonrecourse debt (as defined in Regulations Section 1.704-2(b)(4)) equal to the Partnership Minimum Gain that would result if such partner nonrecourse debt were treated as a nonrecourse liability (as defined in Regulations Section 1.752-1(a)(2)) determined in accordance with Regulations Section 1.704-2(i)(3).

“Partnership” has the meaning described in the Recitals.

“Partnership Interest” means an ownership interest in the Partnership held by a Limited Partner, the General Partner or the Special Limited Partner and includes any and all benefits to which the holder of such a Partnership Interest may be entitled as provided in this Agreement, together with all obligations of such Person to comply with the terms and provisions of this Agreement.

“Partnership Minimum Gain” has the meaning specified in Regulations Sections 1.704-2(b)(2) and 1.704-2(d).

“Partnership Record Date” means the record date established by the General Partner for the distribution of cash pursuant to Section 5.2, which record date shall be the same as the record date established by the General Partner for a distribution to its stockholders of some or all of its portion of such distribution.

“Partnership Register” has the meaning set forth in Section 4.1.

“Partnership Representative” has the meaning set forth in Section 10.5(a).

“Partnership Unit” means a fractional, undivided share of the Partnership Interests (other than the General Partnership Interest and the Special Limited Partner Interest) of all Partners issued hereunder, including Class T Units, Class S Units, Class D Units, Class I Units and Class E Units. The allocation of Partnership Units of each Class among the Partners shall be as set forth on the Partnership’s books and records.

“Percentage Interest” means the percentage ownership interest in the Partnership of each Partner, as determined by dividing the Partnership Units owned by a Partner by the total number of Partnership Units then outstanding. The Percentage Interest of each Partner shall be as set forth on the Partnership’s books and records.

“Performance Participation OP Units” means, collectively, the Class T Units, Class S Units, Class D Units and Class I Units. Class E Units shall not be considered Performance Participation OP Units.

“Person” means an individual, corporation, partnership, limited liability company, estate, trust (including a trust qualified under Sections 401(a) or 501(c)(17) of the Code), a portion of a trust permanently set aside for or to be used exclusively for the purposes described in Section 642(c) of the Code, association, private foundation within the meaning of Section 509(a) of the Code, joint stock company or other legal entity.

“Profit” has the meaning set forth in Section 5.1(e).

“Property” means any Real Property, Real Estate-Related Assets, Real Estate Securities or other investment in which the Partnership holds an ownership interest.

 

7


“Prospectus” means the prospectus included in the most recent effective registration statement filed by the General Partner with the Commission with respect to the applicable public offering of REIT Shares, as such prospectus may be amended or supplemented from time to time.

“Quarterly Allocation” has the meaning set forth in Section 5.2(c).

“Quarterly Shortfall” has the meaning set forth in Section 5.2(c).

“Quarterly Shortfall Obligation” has the meaning set forth in Section 5.2(c).

“Real Estate-Related Assets” means any investments (other than investments in Real Property), directly or indirectly, by the Partnership in interests related to Real Property of whatever nature, including, but not limited to (i) mortgage, mezzanine, bridge and other loans on Real Property, (ii) equity securities or interests in corporations, limited liability companies, partnerships and other joint ventures having an equity interest in Real Property, real estate investment trusts, ground leases, tenant-in-common interests, participating mortgages, convertible mortgages or other Debt instruments convertible into equity interests in Real Property by the terms thereof, options to purchase real estate, Real Property purchase-and-leaseback transactions and other transactions and investments with respect to real estate, and (iii) Debt securities such as collateralized mortgage backed securities, commercial mortgages and other Debt securities.

“Real Estate Securities” means equity and Debt securities of both publicly traded and private companies, including REITs and pass-through entities, that own Real Property or loans secured by real estate, including investments in commercial mortgage-backed securities and derivative instruments, owned by the General Partner or the Partnership directly or indirectly through one or more of its Affiliates.

“Real Property” means real property owned from time to time by the Partnership or a Subsidiary thereof, either directly or through Joint Ventures, which consists of (i) land only, (ii) land, including the buildings located thereon, (iii) buildings only or (iv) such investments as the General Partner and the Adviser mutually designate as Real Property, including, but not limited to, ground leases.

“Received REIT Shares” has the meaning set forth in Section 6.9(b).

“Redemption” has the meaning set forth in Section 8.5(a).

“Redemption Price” means the Value of the REIT Shares Amount as of the end of the Specified Redemption Date.

“Redemption Right” has the meaning set forth in Section 8.5(a).

“Regulations” means the federal income tax regulations promulgated under the Code, as amended and as hereafter amended from time to time. Reference to any particular provision of the Regulations shall mean that provision of the Regulations on the date hereof and any successor provision of the Regulations.

“Regulatory Allocations” has the meaning set forth in Section 5.1(g).

“REIT” means a corporation, trust, association or other legal entity (other than a real estate syndication) that is engaged primarily in investing in equity interests in real estate (including fee ownership and leasehold interests) or in loans secured by real estate or both as defined pursuant to Sections 856 through 860 of the Code and any successor or other provisions of the Code relating to real estate investment trusts (including provisions as to the attribution of ownership of beneficial interests therein) and the Regulations promulgated thereunder.

 

8


“REIT Expenses” means (i) costs and expenses relating to the formation and continuity of existence and operation of the General Partner and any Subsidiaries thereof (which Subsidiaries shall, for purposes of this defined term, be included within the definition of General Partner), including taxes, fees and assessments associated therewith, any and all costs, expenses or fees payable to any director, officer, or employee of the General Partner or service providers to the General Partner (including service providers affiliated with the Adviser), (ii) costs and expenses relating to any Offering or registration of securities by the General Partner or the Partnership and all filings, statements, reports, fees and expenses incidental thereto, including, without limitation, underwriting discounts, placement fees and selling commissions applicable to any such Offering, Distribution Fees and any costs and expenses associated with any claims made by any holders of such securities or any underwriters or placement agents thereof, (iii) costs and expenses associated with any repurchase of any securities by the General Partner, (iv) costs and expenses associated with the preparation and filing of any periodic or other reports and communications by the General Partner under federal, state or local laws or regulations, including filings with the Commission, (v) costs and expenses associated with compliance by the General Partner with laws, rules and regulations promulgated by any regulatory body, including the Commission and any securities exchange, (vi) Advisory Fees and other fees and expenses payable to other services providers of the General Partner, (vii) costs and expenses incurred by the General Partner relating to any issuance or redemption of Partnership Interests or REIT Shares, (viii) all other operating or administrative costs of the General Partner incurred in the ordinary course of its business on behalf of or in connection with the Partnership and (ix) without duplication, amounts required to be paid or reimbursed to the Adviser pursuant to Section 11(c) of the Advisory Agreement.

“REIT Requirements” means the requirements for qualifying as a REIT under the Code and Regulations.

“REIT Share” means a share of common stock of the General Partner (or successor entity, as the case may be).

“REIT Shares Amount” means a number of REIT Shares having the same Class designation as the Class of Partnership Units offered for exchange by a Tendering Party equal to such number of Partnership Units; provided that in the event the General Partner issues to all holders of REIT Shares rights, options, warrants or convertible or exchangeable securities entitling the stockholders to subscribe for or purchase REIT Shares, or any other securities or property (collectively, the “rights”), and the rights have not expired at the Specified Redemption Date, then the REIT Shares Amount shall also include the rights issuable to a holder of the REIT Shares Amount of REIT Shares on the record date fixed for purposes of determining the holders of REIT Shares entitled to rights.

“Related Party” means, with respect to any Person, any other Person whose ownership of shares of the General Partner’s capital stock would be attributed to the first such Person under Code Section 544 (as modified by Code Section 856(h)(1)(B)).

“Securities Act” means the Securities Act of 1933, as amended from time to time, or any successor statute thereto. Reference to any provision of the Securities Act shall mean such provision as in effect from time to time, as the same may be amended, and any successor provision thereto, as interpreted by any applicable regulations as in effect from time to time.

“Service” means the United States Internal Revenue Service.

“Side Letter” has the meaning set forth in Section 12.5.

“Special Limited Partner” means J.P. Morgan REIT OP Special Limited Partner, L.P., a Delaware limited partnership, which shall be a limited partner of the Partnership and recognized as such under applicable Delaware law, but not a “Limited Partner” within the meaning of this Agreement (other than to the extent it owns Partnership Units).

 

9


“Special Limited Partner Interest” means the interest of the Special Limited Partner in the Partnership representing solely its right as the holder of an interest in distributions described in Section 5.2(c) (and any corresponding allocations of income, gain, loss and deduction under this Agreement), and not any interest in Partnership Units it may own from time to time.

“Specified Redemption Date” means the first business day of the month following the month of the day that is 45 days after the receipt by the General Partner of the Notice of Redemption.

“Subsidiary” means, with respect to any Person, any corporation or other entity of which a majority of (i) the voting power of the voting equity securities or (ii) the outstanding equity interests is owned, directly or indirectly, by such Person.

“Substitute Limited Partner” means any Person admitted to the Partnership as a Limited Partner pursuant to Section 9.3.

“Successor Entity” has the meaning set forth in Section 4.3(a)(ii).

“Survivor” has the meaning set forth in Section 7.1(c).

“Tax Advances” has the meaning set forth in Section 5.2(d).

“Tax Items” has the meaning set forth in Section 5.1(f)(ii).

“Tendered Units” has the meaning set forth in Section 8.5(a).

“Tendering Party” has the meaning set forth in Section 8.5(a).

“Total Return” for any period since the end of the prior calendar year shall equal the sum of: (i) all distributions (including any deemed distributions under Section 5.2(a)) accrued or paid (without duplication) on the Performance Participation OP Units outstanding at the end of such period since the beginning of the then-current calendar year plus (ii) the change in aggregate Net Asset Value of such Performance Participation OP Units since the beginning of such year, before giving effect to (x) changes resulting solely from the proceeds of issuances of Performance Participation OP Units, (y) any allocation or accrual to the Quarterly Allocation or Year-End Allocation and (z) any applicable Distribution Fee expenses (including any payments made to the General Partner for payment of such expenses). For the avoidance of doubt, the calculation of Total Return will (i) include any appreciation or depreciation in the Net Asset Value of Performance Participation OP Units issued during the then-current calendar year but (ii) exclude the proceeds from the initial issuance of such Performance Participation OP Units.

“Transaction” has the meaning set forth in Section 7.1(b).

“Transfer” has the meaning set forth in Section 9.2(a). “Transfers” and “Transferred” have correlative meanings.

“Value” means, for any Class of REIT Shares: (i) if such Class of REIT Shares are Listed, the average closing price per share for the previous 30 trading days, or (ii) if such Class of REIT Shares are not Listed, the Net Asset Value Per REIT Share for REIT Shares of that Class.

“Year-End Allocation” has the meaning set forth in Section 5.2(c).

 

10


1.2.    Interpretation. The definitions in Section 1.1 shall apply equally to both the singular and plural forms of the terms defined. Wherever the context may require, any pronoun used in this Agreement shall include the corresponding masculine, feminine and neuter forms. For all purposes of this Agreement, the term “control” and variations thereof shall mean possession of the authority to direct or cause the direction of the management and policies of the specified entity, through the direct or indirect ownership of equity interests therein, by contract or otherwise. As used in this Agreement, the words “include,” “includes” and “including” shall be deemed to be followed by the phrase “without limitation.” As used in this Agreement, the terms “herein,” “hereof” and “hereunder” shall refer to this Agreement in its entirety. Any references in this Agreement to “Sections” or “Articles” shall, unless otherwise specified, refer to Sections or Articles, respectively, in this Agreement. Any references in this Agreement to an “Exhibit” shall, unless otherwise specified, refer to an Exhibit attached to this Agreement, as such Exhibit may be amended from time to time. Each such Exhibit shall be deemed incorporated in this Agreement in full.

ARTICLE 2

PARTNERSHIP FORMATION AND IDENTIFICATION

2.1.    Formation. The Partnership was formed as a limited partnership pursuant to the Act and all other pertinent laws of the State of Delaware, for the purposes and upon the terms and conditions set forth in this Agreement. Except as expressly provided herein to the contrary, the rights and obligations of the Partners and the administration and termination of the Partnership shall be governed by the Act. No Partner has any interest in any Partnership Property, and the Partnership Interest of each Partner shall be personal property for all purposes.

2.2.    Name, Office and Registered Agent. The name of the Partnership is J.P. Morgan REIT Operating Partnership, L.P. The Partnership’s business may be conducted under any other name or names deemed advisable by the General Partner, including the name of the General Partner or any Affiliate thereof. The words “Limited Partnership,” “L.P.,” “Ltd.” or similar words or letters shall be included in the Partnership’s name where necessary for the purposes of complying with the laws of any jurisdiction that so requires. The General Partner in its sole and absolute discretion may change the name of the Partnership at any time and from time to time and shall notify the Partners of such change in the next regular communication to the Partners (or, in the sole discretion of the General Partner, earlier). The specified office and principal place of business of the Partnership shall be 277 Park Avenue, 9th Floor, New York, New York 10172. The General Partner may at any time change the location of such office, provided the General Partner gives notice to the Partners of any such change. The name and address of the Partnership’s registered agent is The Corporation Trust Company, 1209 Orange Street, Wilmington, New Castle County, Delaware 19801. The sole duty of the registered agent as such is to forward to the Partnership any notice that is served on him as registered agent. The Partnership may maintain offices at such other place or places within or outside the State of Delaware as the General Partner deems advisable.

2.3.    Partners.

(a)    The General Partner of the Partnership is J.P. Morgan Real Estate Income Trust, Inc., a Maryland corporation. Its principal place of business is the same as that of the Partnership.

(b)    The Limited Partners are the General Partner (in its capacity as a Limited Partner) and any other Persons identified as Limited Partners on the Partnership’s books and records. A Person shall be admitted as a Limited Partner of the Partnership at the time that (i) this Agreement or a counterpart hereof is executed by or on behalf of such Person and (ii) such Person is listed by the General Partner as a Limited Partner of the Partnership in the Partnership Register.

 

11


(c)    The Special Limited Partner is J.P. Morgan REIT OP Special Limited Partner, L.P., a Delaware limited partnership. Its principal place of business is the same as that of the Partnership.

2.4.    Term and Dissolution.

(a)    The Partnership commenced upon the filing for record of the Certificate of Limited Partnership in the office of the Secretary of State of the State of Delaware on November 5, 2021, and shall continue indefinitely, except that the Partnership shall be dissolved upon the first to occur of any of the following events:

(i)    The occurrence of an Event of Bankruptcy as to a General Partner or the dissolution, death, removal or withdrawal of a General Partner unless the business of the Partnership is continued pursuant to Section 7.3(b); provided, that if a General Partner is on the date of such occurrence a partnership, the dissolution of such General Partner as a result of the dissolution, death, withdrawal, removal or Event of Bankruptcy of a partner in such partnership shall not be an event of dissolution of the Partnership if the business of such General Partner is continued by the remaining partner or partners, either alone or with additional partners, and such General Partner and such partners comply with any other applicable requirements of this Agreement;

(ii)    The passage of 90 days after the sale or other disposition of all or substantially all of the assets of the Partnership; provided, that if the Partnership receives an installment obligation as consideration for such sale or other disposition, the Partnership shall continue, unless sooner dissolved under the provisions of this Agreement, until such time as such note or notes are paid in full; or

(iii)    The election by the General Partner that the Partnership should be dissolved.

(b)    Upon dissolution of the Partnership (unless the business of the Partnership is continued pursuant to Section 7.3(b)), the General Partner (or its trustee, receiver, successor or legal representative) shall amend or cancel any Certificate(s) and liquidate the Partnership’s assets and apply and distribute the proceeds thereof in accordance with Section 5.7. Notwithstanding the foregoing, the liquidating General Partner may either (i) defer liquidation of, or withhold from distribution for a reasonable time, any assets of the Partnership (including those necessary to satisfy the Partnership’s Debts and obligations), or (ii) distribute the assets to the Partners in kind.

2.5.    Filing of Certificate and Perfection of Limited Partnership. The General Partner shall execute, acknowledge, record and file at the expense of the Partnership, any and all amendments to the Certificate(s) and all requisite fictitious name statements and notices in such places and jurisdictions as may be necessary to cause the Partnership to be treated as a limited partnership under, and otherwise to comply with, the laws of each state or other jurisdiction in which the Partnership conducts business.

2.6.    Certificates Representing Partnership Units. At the request of a Limited Partner, the General Partner, at its sole and absolute discretion, may issue (but in no way is obligated to issue) a certificate specifying the number and Class of Partnership Units owned by the Limited Partner as of the date of such certificate. Any such certificate (i) shall be in form and substance as approved by the General Partner, (ii) shall not be negotiable and (iii) shall bear a legend to the following effect:

“This certificate is not negotiable. The Partnership Units represented by this certificate are governed by and transferable only in accordance with the provisions of the Limited Partnership Agreement of J.P. Morgan REIT Operating Partnership, L.P., as amended from time to time.”

 

12


ARTICLE 3

BUSINESS OF THE PARTNERSHIP

The purpose and nature of the business to be conducted by the Partnership is (i) to conduct any business that may be lawfully conducted by a limited partnership organized pursuant to the Act; provided, however, that such business shall be limited to and conducted in such a manner as to permit the General Partner at all times to qualify as a REIT, and in a manner such that the General Partner will not be subject to any taxes under Section 857 or 4981 of the Code (to the extent the General Partner determines not being subject to such taxes is desirable), unless the General Partner otherwise ceases to qualify as a REIT, (ii) to enter into any partnership, Joint Venture or other similar arrangement to engage in any of the foregoing or the ownership of interests in any entity engaged in any of the foregoing and (iii) to do anything necessary or incidental to the foregoing. In connection with the foregoing, and without limiting the General Partner’s right in its sole and absolute discretion to qualify or cease qualifying as a REIT, the Partners acknowledge that the General Partner intends to qualify as a REIT for federal income tax purposes and that such qualification and the avoidance of income and excise taxes on the General Partner inures to the benefit of all the Partners and not solely to the General Partner. Notwithstanding the foregoing, the Partners agree that the General Partner may terminate its status as a REIT under the Code at any time to the full extent permitted under the Charter. The General Partner on behalf of the Partnership shall also be empowered to do any and all acts and things necessary or prudent to ensure that the Partnership will not be classified as a “publicly traded partnership” for purposes of Section 7704 of the Code.

ARTICLE 4

CAPITAL CONTRIBUTIONS AND ACCOUNTS

4.1.    Capital Contributions. The General Partner and the Limited Partners have made Capital Contributions to the Partnership in exchange for the Partnership Interests set forth opposite their names on the Partnership’s books and records. The General Partner may keep the Partnership’s books and records of the Partnership which shall include, among other things, a register that contains the name, address, and number and Class of Partnership Units of each Partner (the “Partnership Register”) and that reflects periodic changes to the Capital Contributions made by the Partners and redemptions and other purchases of Partnership Units by the Partnership, and corresponding changes to the Partnership Interests of the Partners, without preparing an amendment to this Agreement. Any reference in this Agreement to the Partnership Register shall be deemed a reference to the Partnership Register as in effect from time to time. Subject to the terms of this Agreement, the General Partner may take any action authorized hereunder in respect of the Partnership Register without any need to obtain the consent or approval of any other Partner. No action of any Limited Partner shall be required to amend or update the Partnership Register. Except as required by law, no Limited Partner shall be entitled to receive a copy of the information set forth in the Partnership Register relating to any Partner other than itself.

4.2.    Classes of Partnership Units. The General Partner is hereby authorized to cause the Partnership to issue Partnership Units designated as Class T Units, Class S Units, Class D Units, Class I Units and Class E Units. Each such Class shall have the rights and obligations attributed to that Class under this Agreement.

4.3.    Additional Capital Contributions and Issuances of Additional Partnership Interests. Except as provided in this Section 4.3 or in Section 4.4, the Partners shall have no right or obligation to make any additional Capital Contributions or loans to the Partnership. The General Partner may contribute additional capital to the Partnership, from time to time, and receive additional Partnership Interests in respect thereof, in the manner contemplated in this Section 4.3.

 

13


(a)    Issuances of Additional Partnership Interests.

(i)    General. The General Partner is hereby authorized to cause the Partnership to issue such additional Partnership Interests in the form of Partnership Units for any Partnership purpose at any time or from time to time to the Partners (including the General Partner) or to other Persons for such consideration and on such terms and conditions as shall be established by the General Partner in its sole and absolute discretion, all without the approval of any Limited Partner, including but not limited to, Partnership Units issued in connection with the issuance of REIT Shares of or other interests in the General Partner, Partnership Units issued to the Special Limited Partner with respect to payments made pursuant to the Quarterly Allocation or Year-End Allocation, Partnership Units issued to the Adviser in lieu of cash fees pursuant to the Advisory Agreement. Without limiting the foregoing, the General Partner is expressly authorized to cause the Partnership to issue Partnership Units (i) upon the conversion, redemption or exchange of any Debt, Partnership Units, or other securities issued by the Partnership, (ii) for such consideration as the General Partner may determine, (iii) in connection with any merger of any other Person into the Partnership or (iv) upon the contribution of property or assets to the Partnership or otherwise in connection with the Partnership’s acquisition of a property or assets. Upon the issuance of any additional Partnership Interest, the General Partner shall, without the Consent of any other Partners, amend the Partnership Register as appropriate to reflect such issuance. Any additional Partnership Interests issued thereby may be issued in one or more Classes (including the Classes specified in this Agreement or any other Classes), or one or more series of any of such Classes, with such designations, preferences and relative, participating, optional or other special rights, voting and other powers and duties, including rights, powers and duties senior to Limited Partnership Interests, all as shall be determined by the General Partner in its sole and absolute discretion and without the approval of any Limited Partner, subject to Delaware law, including, without limitation, (i) the allocations of items of Partnership income, gain, loss, deduction and credit to each such Class or series of Partnership Interests; (ii) the right of each such Class or series of Partnership Interests to share in Partnership distributions; and (iii) the rights of each such Class or series of Partnership Interests upon dissolution and liquidation of the Partnership; provided, however, that no additional Partnership Interests shall be issued to the General Partner unless:

(1)    the additional Partnership Interests are issued in connection with an issuance of Additional Securities by the General Partner in accordance with Section 4.3(a)(iii);

(2)    the additional Partnership Interests are issued in exchange for property owned by the General Partner or in exchange for other consideration with a fair market value, as determined by the General Partner, in good faith, equal to the value of the Partnership Interests;

(3)    the additional Partnership Interests are issued upon the conversion, redemption or exchange of Debt, Partnership Units or other securities issued by the Partnership; or

(4)    the additional Partnership Interests are also offered or issued to all Partners holding Partnership Units of the same Class or series in proportion to the Partnership Units of such Class or series held by such Partners.

Without limiting the foregoing, the General Partner is expressly authorized to cause the Partnership to issue Partnership Units for less than fair market value, so long as the General Partner concludes in good faith that such issuance is in the best interests of the General Partner and the Partnership.

 

14


(ii)    Adjustment Events. In the event the General Partner (i) declares or pays a dividend on any Class of its outstanding REIT Shares in REIT Shares or makes a distribution to all holders of any Class of its outstanding REIT Shares in REIT Shares, (ii) subdivides any Class of its outstanding REIT Shares, or (iii) combines any Class of its outstanding REIT Shares into a smaller number of REIT Shares with respect to any Class of REIT Shares, then a corresponding adjustment to the number of outstanding Partnership Units of the applicable Class necessary to maintain the proportionate relationship between the number of outstanding Partnership Units of such Class to the number of outstanding REIT Shares of such Class shall automatically, and without further action by the General Partner or any Limited Partner, be made. Additionally, in the event that any other entity shall become General Partner pursuant to any merger, consolidation or combination of the General Partner with or into another entity (the “Successor Entity”), the number of outstanding Partnership Units of each Class shall be adjusted by multiplying such number by the number of shares of the Successor Entity into which one REIT Share of such Class is converted pursuant to such merger, consolidation or combination, determined as of the date of such merger, consolidation or combination. Any adjustment to the number of outstanding Partnership Units of any Class shall become effective immediately after the effective date of such event retroactive to the record date, if any, for such event; provided, however, that if the General Partner receives a Notice of Redemption after the record date, but prior to the effective date of such dividend, distribution, subdivision or combination, or such merger, consolidation or combination, the number of outstanding Partnership Units of any Class shall be determined as if the General Partner had received the Notice of Redemption immediately prior to the record date for such dividend, distribution, subdivision or combination or such merger, consolidation or combination. If the General Partner takes any other action affecting the REIT Shares other than actions specifically described above and, in the opinion of the General Partner such action would require an adjustment to the number of Partnership Units to maintain the proportionate relationship between the number of outstanding Partnership Units to the number of outstanding REIT Shares, the General Partner shall have the right to make such adjustment to the number of Partnership Units, to the extent permitted by law, in such manner and at such time as the General Partner, in its sole discretion, may determine to be appropriate under the circumstances.

(iii)    Upon Issuance of Additional Securities. Upon the issuance by the General Partner of any Additional Securities (including pursuant to the General Partner’s distribution reinvestment plan) other than to all holders of REIT Shares, the General Partner shall contribute any net proceeds from the issuance of such Additional Securities and from any exercise of rights contained in such Additional Securities, directly and through the General Partner, to the Partnership in return for, as the General Partner may designate, Partnership Interests or rights, options, warrants or convertible or exchangeable securities of the Partnership having designations, preferences and other rights such that their economic interests are substantially similar to those of the Additional Securities; provided, however, that the General Partner is allowed to issue Additional Securities in connection with an acquisition of assets that would not be owned directly or indirectly by the Partnership, but if and only if, such acquisition and issuance of Additional Securities is approved and determined to be in or not opposed to the best interests of the General Partner and the Partnership; provided further, that the General Partner is allowed to use net proceeds from the issuance and sale of such Additional Securities to repurchase REIT Shares pursuant to a share repurchase plan. Without limiting the foregoing, the General Partner is expressly authorized to issue Additional Securities for less than fair market value, and to cause the Partnership to issue to the General Partner corresponding Partnership Interests, so long as the General Partner concludes in good faith that such issuance is in the best interests of the General Partner and the Partnership, including without limitation, the issuance of REIT Shares and corresponding Partnership Units pursuant to an employee share purchase plan that provides for employee purchases of REIT Shares at a discount from fair market value or employee stock options that have an exercise price that is

 

15


less than the fair market value of the REIT Shares, either at the time of issuance or at the time of exercise. Without limiting the foregoing, if the General Partner issues REIT Shares of any Class for a cash purchase price and contributes all of the net proceeds of such issuance to the Partnership as required hereunder, the General Partner shall be issued a number of additional Partnership Units having the same Class designation as the issued REIT Shares equal to the number of such REIT Shares of that Class issued by the General Partner the proceeds of which were so contributed.

(b)    Certain Deemed Contributions of Proceeds of Issuance of REIT Shares. In connection with any and all issuances of REIT Shares, to the extent that the General Partner shall make Capital Contributions to the Partnership of the proceeds therefrom, if the proceeds actually received and contributed by the General Partner in respect of the REIT Shares the proceeds of which were so contributed are less than the gross proceeds of such issuance as a result of any underwriter’s discount, placement fee or other expenses paid or incurred in connection with such issuance, then the General Partner shall be deemed to have made Capital Contributions to the Partnership in the aggregate amount of the gross proceeds of such issuance and the Partnership shall be deemed simultaneously to have paid such expenses in accordance with Section 6.5 and in connection with the required issuance of additional Partnership Units to the General Partner for such Capital Contributions pursuant to Section 4.3(a), and any such expenses shall be allocable solely to the Class of Partnership Units issued to the General Partner at such time. In connection with any and all issuances of REIT Shares pursuant to the General Partner’s distribution reinvestment plan, the General Partner shall be deemed to have made Capital Contributions to the Partnership in the aggregate amount of the distributions that have been reinvested in respect of the REIT Shares issued by the General Partner in return for an equal number of Partnership Units having the same Class designation as the issued REIT Shares.

4.4.    Additional Funding. If the General Partner determines that it is in the best interests of the Partnership to provide for additional Partnership funds (“Additional Funds”) for any Partnership purpose, the General Partner may (i) cause the Partnership to obtain such funds from outside borrowings, (ii) elect to have the General Partner or any of its Affiliates provide such Additional Funds to the Partnership through loans, purchase of additional Partnership Interests or otherwise (which the General Partner or such Affiliates will have the option, but not the obligation, of providing) or (iii) cause the Partnership to issue additional Partnership Interests and admit additional Limited Partners to the Partnership in accordance with Section 4.3.

4.5.    Capital Accounts. A separate capital account (a “Capital Account”) shall be established and maintained for each Partner in accordance with Regulations Section 1.704-1(b)(2)(iv) and a Partner shall have a single Capital Account with respect to all Partnership Interests held by such Partner. If (i) a new or existing Partner acquires an additional Partnership Interest in exchange for more than a de minimis Capital Contribution, (ii) the Partnership distributes to a Partner more than a de minimis amount of Partnership Property or money as consideration for a Partnership Interest, (iii) the Partnership is liquidated within the meaning of Regulation Section 1.704-1(b)(2)(ii)(g), (iv) the Partnership grants a Partnership Interest (other than a de minimis interest) as consideration for the provision of services to or for the benefit of the Partnership or (v) another event occurs pursuant to which the Partnership may revalue its Property, the General Partner may (or shall, if required by the Regulations) revalue the Property of the Partnership to its fair market value (as determined by the General Partner, in its sole and absolute discretion, and taking into account Section 7701(g) of the Code) in accordance with Regulations Section 1.704-1(b)(2)(iv)(f) or other applicable Regulation. When the Partnership’s Property is revalued by the General Partner, the Capital Accounts of the Partners shall be adjusted in accordance with Regulations Sections 1.704-1(b)(2)(iv)(f) and (g), which generally require such Capital Accounts to be adjusted to reflect the manner in which the unrealized gain or loss inherent in such Property (that has not been reflected in the Capital Accounts previously) would be allocated among the Partners pursuant to Section 5.1 if there were a taxable disposition of such Property for its fair market value (as determined by the General Partner, in its sole and absolute discretion, and taking into account Section 7701(g) of the Code) on the date of the revaluation.

 

16


4.6.    Percentage Interests. If the number of outstanding Partnership Units increases or decreases during a taxable year, each Partner’s Percentage Interest shall be adjusted by the General Partner effective as of the effective date of each such increase or decrease to a percentage equal to the number of Partnership Units held by such Partner divided by the aggregate number of Partnership Units outstanding after giving effect to such increase or decrease. If the Partners’ Percentage Interests are adjusted pursuant to this Section 4.6, the Profits and Losses (or items thereof) for the taxable year in which the adjustment occurs shall be allocated between the part of the year ending on the day when the adjustment occurs and the part of the year beginning on the following day either (i) as if the taxable year had ended on the date of the adjustment or (ii) based on the number of days in each part. The General Partner, in its sole and absolute discretion, shall determine which method shall be used to allocate Profits and Losses (or items thereof) for the taxable year in which the adjustment occurs. The allocation of Profits and Losses (or items thereof) for the earlier part of the year shall be based on the Percentage Interests before adjustment, and the allocation of Profits and Losses (or items thereof) for the later part shall be based on the adjusted Percentage Interests.

4.7.    No Interest on Contributions. No Partner shall be entitled to interest on its Capital Contribution.

4.8.    Return of Capital Contributions. No Partner shall be entitled to withdraw any part of its Capital Contribution or its Capital Account or to receive any distribution from the Partnership, except as specifically provided in this Agreement. Except as otherwise provided herein, there shall be no obligation to return to any Partner or withdrawn Partner any part of such Partner’s Capital Contribution for so long as the Partnership continues in existence.

4.9.    No Third-Party Beneficiary. No creditor or other third party having dealings with the Partnership shall have the right to enforce the right or obligation of any Partner to make Capital Contributions or loans or to pursue any other right or remedy hereunder or at law or in equity, it being understood and agreed that the provisions of this Agreement shall be solely for the benefit of, and may be enforced solely by, the parties hereto and their respective successors and assigns. None of the rights or obligations of the Partners herein set forth to make Capital Contributions or loans to the Partnership shall be deemed an asset of the Partnership for any purpose by any creditor or other third party, nor may such rights or obligations be sold, transferred or assigned by the Partnership or pledged or encumbered by the Partnership to secure any Debt or other obligation of the Partnership or of any of the Partners. In addition, it is the intent of the parties hereto that no distribution to any Limited Partner shall be deemed a return of money or other property in violation of the Act. However, if any court of competent jurisdiction holds that, notwithstanding the provisions of this Agreement, any Limited Partner is obligated to return such money or property, such obligation shall be the obligation of such Limited Partner and not of the General Partner. Without limiting the generality of the foregoing, a deficit Capital Account of a Partner shall not be deemed to be a liability of such Partner nor an asset or property of the Partnership.

4.10.    No Preemptive Rights. Except as expressly provided in this Agreement, no Person, including, without limitation, any Partner or assignee, shall have any preemptive, preferential, participation or similar right or rights to subscribe for or acquire any Partnership Interest or to otherwise make an additional Capital Contribution.

 

17


ARTICLE 5

PROFITS AND LOSSES; DISTRIBUTIONS

5.1.    Allocation of Profit and Loss.

(a)    General Partner Gross Income Allocation. There shall be specially allocated to the General Partner an amount of (i) first, items of Partnership income and (ii) second, items of Partnership gain during each fiscal year or other applicable period, before any other allocations are made hereunder, in an amount equal to the excess, if any, of the cumulative reimbursements made to the General Partner under Section 6.5(b) (other than reimbursements which would properly be treated as “guaranteed payments” or which are attributable to the reimbursement of expenses which would properly be either deductible by the Partnership or added to the tax basis of any Partnership asset) over the cumulative allocations of Partnership income and gain to the General Partner under this Section 5.1(a).

(b)    General Allocations. The items of Profit and Loss of the Partnership for each fiscal year or other applicable period, shall be allocated among the Partners in a manner that will, as nearly as possible (after giving effect to the allocations under Section 5.1(a), 5.1(c) and 5.1(g)) cause the Capital Account balance of each Partner at the end of such fiscal year or other applicable period to equal (i) the amount of the hypothetical distribution that such Partner would receive if the Partnership were liquidated on the last day of such period and all assets of the Partnership, including cash, were sold for cash equal to their Carrying Values, taking into account any adjustments thereto for such period, all liabilities of the Partnership were satisfied in full in cash according to their terms (limited with respect to each nonrecourse liability to the Carrying Value of the assets securing such liability) and the remaining cash proceeds (after satisfaction of such liabilities) were distributed in full pursuant to Section 5.2, minus (ii) the sum of such Partner’s share of Partnership Minimum Gain and Partner Nonrecourse Debt Minimum Gain and the amount, if any and without duplication, that the Partner would be obligated to contribute to the capital of the Partnership, all computed as of the date of the hypothetical sale of assets. Notwithstanding the foregoing, the General Partner may make such allocations as it deems reasonably necessary to give economic effect to the provisions of this Agreement, taking into account facts and circumstances as the General Partner deems reasonably necessary for this purpose.

(c)    Regulatory Allocations. Notwithstanding any other provision of this Agreement:

(i)    Minimum Gain Chargeback. If there is a net decrease in Partnership Minimum Gain or Partner Nonrecourse Debt Minimum Gain (determined in accordance with the principles of Regulations Sections 1.704-2(d) and 1.704-2(i)) during any Partnership taxable year, the Partners shall be specially allocated items of Partnership income and gain for such year (and, if necessary, subsequent years) in an amount equal to their respective shares of such net decrease during such year, determined pursuant to Regulations Sections 1.704-2(g) and 1.704-2(i)(5). The items to be so allocated shall be determined in accordance with Regulations Section 1.704-2(f). This Section 5.1(c)(i) is intended to comply with the minimum gain chargeback requirements in such Regulations Sections and shall be interpreted consistently therewith; including that no chargeback shall be required to the extent of the exceptions provided in Regulations Sections 1.704-2(f) and 1.704-2(i)(4).

(ii)    Qualified Income Offset. If any Partner unexpectedly receives any adjustments, allocations, or distributions described in Regulation Section 1.704-1(b)(2)(ii)(d)(4), (5) or (6), items of Partnership income and gain shall be specially allocated to such Partner in an amount and manner sufficient to eliminate the deficit Capital Account balance created by such adjustments, allocations or distributions as promptly as possible; provided, that an allocation pursuant to this

 

18


Section 5.1(c)(ii) shall be made only to the extent that a Partner would have a deficit Capital Account balance in excess of such sum after all other allocations provided for in this Article 5 have been tentatively made as if this Section 5.1(c)(ii) were not in this Agreement. This Section 5.1(c)(ii) is intended to comply with the “qualified income offset” requirement of the Code and shall be interpreted consistently therewith.

(iii)    Gross Income Allocation. If one or more Partners has a deficit Capital Account at the end of any fiscal year that is in excess of the sum of (i) the amount each such Partner is obligated to restore, if any, pursuant to any provision of this Partnership Agreement, and (ii) the amount each such Partner is deemed to be obligated to restore pursuant to the penultimate sentences of Regulations Sections 1.704-2(g)(1) and 1.704-2(i)(5), each such Partner shall be specially allocated items of Partnership income and gain in the amount of such excess as quickly as possible (in proportion to the amount of such deficit); provided that an allocation pursuant to this Section 5.1(c)(iii) shall be made only if and to the extent that a Partner would have a deficit Capital Account in excess of such sum after all other allocations provided for in this Article 5 have been tentatively made as if Section 5.1(c)(ii) and this Section 5.1(c)(iii) were not in this Partnership Agreement.

(iv)    Payee Allocation. If any payment to any person that is treated by the Partnership as the payment of an expense is recharacterized by a taxing authority as a Partnership distribution to the payee as a partner, such payee shall be specially allocated, in the manner determined by the General Partner, an amount of Partnership gross income and gain as quickly as possible equal to the amount of the distribution.

(v)    Nonrecourse Deductions. Nonrecourse Deductions shall be allocated pro rata based on the number of Partnership Units held by each Partner. “Nonrecourse Deductions” has the meaning specified in Regulations Sections 1.704-2(b)(1) and 1.704-2(c).

(vi)    Partner Nonrecourse Deductions. Partner Nonrecourse Deductions for any taxable period shall be allocated to the Partner who bears the economic risk of loss with respect to the liability to which such Partner Nonrecourse Deductions are attributable in accordance with Regulations Section 1.704-2(j). “Partner Nonrecourse Deductions” has the meaning specified in Regulations Section 1.704-2(i)(2).

(vii)    Special Allocations. Any special allocations of income or gain pursuant to Section 5.1(c)(ii) or Section 5.1(c)(iii) hereof shall be taken into account in computing subsequent allocations pursuant to Section 5.1(b) and this Section 5.1(c)(vii), so that the net amount of any items so allocated and all other items allocated to each Partner shall, to the extent possible, be equal to the net amount that would have been allocated to each Partner if such allocations pursuant to Section 5.1(c)(ii) or Section 5.1(c)(iii) had not occurred.

(viii)    Section 754 Adjustment. To the extent that an adjustment to the adjusted tax basis of any Partnership asset pursuant to Code Section 734(b) or Code Section 743(b) is required, pursuant to Regulations Section 1.704-1(b)(2)(iv)(m)(2) or Regulations Section 1.704-1(b)(2)(iv)(m)(4), to be taken into account in determining Capital Accounts as the result of a distribution to a Partner in complete liquidation of its interest in the Partnership, the amount of such adjustment to the Capital Accounts shall be treated as an item of gain (if the adjustment increases the basis of the asset) or loss (if the adjustment decreases such basis), and such gain or loss shall be specially allocated to the Partners in accordance with their respective interests in the Partnership in the event that Regulations Section 1.704-1(b)(2)(iv)(m)(2) applies, or to the Partner(s) to whom such distribution was made in the event that Regulations Section 1.704-1(b)(2)(iv)(m)(4) applies.

 

19


(ix)    Excess Nonrecourse Liabilities. The Partnership shall allocate “nonrecourse liabilities” (within the meaning of Regulations Section 1.752-1(a)(2)) of the Partnership that are secured by multiple Properties under any reasonable method chosen by the General Partner in accordance with Regulations Section 1.752-3(a)(3) and (b). For purposes of determining a Partner’s proportional share of the “excess nonrecourse liabilities” of the Partnership within the meaning of Regulations Section 1.752-3(a)(3), each Partner’s respective interest in Partnership profits shall be equal to the relative Net Asset Value of the Partners’ Partnership Units, except as otherwise determined by the General Partner.

(x)    Special Allocations of Class-Specific Items. To the extent that any items of income, gain, loss or deduction of the General Partner are allocable to a specific Class or Classes of REIT Shares as provided in the Prospectus, including, without limitation, Distribution Fees, such items, or an amount equal thereto, shall be specially allocated to the Classes or Series of Partnership Units corresponding to such Class or Classes of REIT Shares. Without limiting the foregoing, items of loss or deduction attributable to Distribution Fees and Advisory Fees, upfront selling commissions, upfront dealer manager fees and the Quarterly Allocation or Year-End Allocation shall be allocated to Classes of Partnership Units other than Class E Units.

(d)    Allocations Between Transferor and Transferee. If a Partner Transfers any part or all of its Partnership Interest, the distributive shares of the various items of Profit and Loss allocable among the Partners during such fiscal year of the Partnership shall be allocated between the transferor and the transferee Partner either (i) as if the Partnership’s fiscal year had ended on the date of the Transfer, or (ii) based on the number of days of such fiscal year that each was a Partner without regard to the results of Partnership activities in the respective portions of such fiscal year in which the transferor and the transferee were Partners. The General Partner, in its sole and absolute discretion, shall determine which method shall be used to allocate the distributive shares of the various items of Profit and Loss between the transferor and the transferee Partner.

(e)    Definition of Profit and Loss. “Profit” and “Loss” and any items of income, gain, expense or loss referred to in this Agreement shall be determined in accordance with the accounting method used by the Partnership for U.S. federal income tax purposes with the following adjustments: (i) all items of income, gain, loss or deduction allocated pursuant to Sections 5.1(c)(i) through (iii) shall not be taken into account in computing such taxable income or loss; (ii) any income of the Partnership that is exempt from U.S. federal income taxation and not otherwise taken into account in computing Profit and Loss shall be added to such taxable income or loss; (iii) if the Carrying Value of any asset differs from its adjusted tax basis for U.S. federal income tax purposes, any depreciation, amortization, gain or loss resulting from a disposition of such asset shall be calculated with reference to such Carrying Value; (iv) upon an adjustment to the Carrying Value of any asset pursuant to the definition of Carrying Value (other than an adjustment in respect of depreciation, amortization or cost recovery deductions), the amount of the adjustment shall be included as gain or loss in computing such taxable income or loss; (v) if the Carrying Value of any asset differs from its adjusted tax basis for U.S. federal income tax purposes, the amount of depreciation, amortization or cost recovery deductions with respect to such asset for purposes of Profit and Loss shall be an amount which bears the same ratio to such Carrying Value as the U.S. federal income tax depreciation, amortization or other cost recovery deductions bears to such adjusted tax basis (provided that if the U.S. federal income tax depreciation, amortization or other cost recovery deduction is zero, the Partners may use any reasonable method for purposes of determining depreciation, amortization or other cost recovery deductions in calculating Profit and Loss; and (vi) except for items in (i) above, any expenditures of the Partnership not deductible in computing taxable income or loss, not properly capitalizable and not otherwise taken into account in computing Profit and Loss pursuant to this definition shall be treated as deductible items.

 

20


(f)    Tax Allocations.

(i)    All items of income, gain, loss, deduction and credit of the Partnership shall be allocated among the Partners for federal, state and local income tax purposes consistent with the manner that the corresponding constituent items of Profit and Loss shall be allocated among the Partners pursuant to this Partnership Agreement in the manner determined by the General Partner, except as may otherwise be provided herein or by the Code. Notwithstanding the foregoing, the General Partner may make such allocations as it deems reasonably necessary to give economic effect to the provisions of this Agreement, taking into account facts and circumstances as the General Partner deems reasonably necessary for this purpose.

(ii)    Notwithstanding Section 5.1(f)(i) hereof, for income tax purposes under the Code and the Regulations, each Partnership item of income, gain, loss and deduction (collectively, “Tax Items”) with respect to Property that is contributed to the Partnership with an initial Carrying Value that varies from its basis in the hands of the contributing Partner immediately preceding the date of contribution shall be allocated among the Partners for income tax purposes pursuant to Regulations promulgated under Code Section 704(c) so as to take into account such variation under any method approved under Code Section 704(c) and the applicable Regulations as chosen by the General Partner. In the event that the Carrying Value of any Partnership asset is adjusted to equal its respective fair market value, subsequent allocations of Tax Items with respect to such asset shall take account of the variation, if any, between the adjusted basis of such asset and its Carrying Value in the same manner as under Code Section 704(c) and the applicable Regulations and using the method chosen by the General Partner. Allocations pursuant to this Section 5.1(f)(ii) are solely for purposes of federal, state and local income taxes and shall not affect, or in any way be taken into account in computing, any Partner’s Capital Account or share of Profit, Loss or any other items or distributions pursuant to any provision of this Agreement.

(g)    Curative Allocations. The allocations set forth in Section 5.1(c) of this Agreement (the “Regulatory Allocations”) are intended to comply with certain requirements of the Regulations. The General Partner is authorized to offset all Regulatory Allocations either with other Regulatory Allocations or with special allocations of other items of Partnership income, gain, loss or deduction pursuant to this Section 5.1(g). Therefore, notwithstanding any other provision of this Section 5.1 (other than the Regulatory Allocations), the General Partner shall make such offsetting special allocations of Partnership income, gain, loss or deduction in whatever manner it deems appropriate so that, after such offsetting allocations are made, each Partner’s Capital Account is, to the extent possible, equal to the Capital Account balance such Partner would have had if the Regulatory Allocations were not part of this Agreement and all Partnership items were allocated pursuant to Sections 5.1(a) and (b).

5.2.    Distribution of Cash.

(a)    The Partnership shall distribute cash on a monthly (or, at the election of the General Partner, in its sole discretion, more or less frequent) basis, in an amount determined by the General Partner in its sole and absolute discretion, to the Partners who are Partners on the Partnership Record Date with respect to such month (or other distribution period) in accordance with Section 5.2(b). The Partnership shall be deemed to have distributed cash to the General Partner in an amount equal to the amount of distributions by the General Partner that are reinvested in REIT Shares issued by the General Partner pursuant to the General Partner’s distribution reinvestment plan, and the General Partner shall be deemed to have made Capital Contributions to the Partnership in the aggregate amount of such distributions in return for an equal number of Partnership Units having the same Class designation as the issued REIT Shares. The Partnership shall be deemed to have distributed cash to a Limited Partner in an amount equal to the amount of distributions by the Partnership that are reinvested in Partnership Units issued by the Partnership to such

 

21


Limited Partner pursuant to Section 5.9, and such Limited Partner shall be deemed to have made Capital Contributions to the Partnership in the aggregate amount of such distributions in return for such Partnership Units issued pursuant to Section 5.9. The number of Partnership Units issued to any such Limited Partner in respect of such reinvested distributions shall equal the amount of such reinvested distributions divided by the most recent Net Asset Value Per Unit of the applicable Class of Partnership Units at the time of such distribution (after accounting for any reduction in Net Asset Value Per Unit as a result of such distribution).

(b)    Except for distributions pursuant to Section 5.7 in connection with the dissolution and liquidation of the Partnership and subject to the provisions of Sections 5.2(c), 5.2(d), 5.2(e), 5.3 and 5.4, all distributions of cash (including any deemed distributions pursuant to Section 5.2(a)) shall be made to the Partners in amounts proportionate to the aggregate Net Asset Value of the Partnership Units held by the respective Partners on the Partnership Record Date, except that the amount distributed per Partnership Unit of any Class may differ from the amount per Partnership Unit of another Class (i) on account of differences in Class-specific expense allocations with respect to REIT Shares as described in the Prospectus or with respect to Partnership Units (including, without limitation Distribution Fees, Advisory Fees and the Quarterly Allocation or Year-End Allocation which shall be a Class-specific expense allocable to Classes of Partnership Units (and corresponding Classes of REIT Shares) other than Class E Units), or (ii) for other reasons as determined by the Board of Directors of the General Partner (including Advisory Fees and the Quarterly Allocation and Year-End Allocation payable to the Special Limited Partner, each of which are class-specific expenses). Any such differences shall correspond to differences in the amount of distributions per REIT Share for REIT Shares of different Classes, with the same adjustments being made to the amount of distributions per Partnership Unit for Partnership Units of a particular Class as are made to the distributions per REIT Share by the General Partner with respect to REIT Shares having the same Class designation. Distributions per Class E Unit will equal the distributions per Class I Unit.

(c)    Notwithstanding the foregoing, so long as the Advisory Agreement has not been terminated (including by means of non-renewal), the Special Limited Partner shall be entitled to a quarterly distribution (the “Quarterly Allocation”), promptly following the end of each calendar quarter that is not also the end of a calendar year (which shall accrue on a monthly basis and be measured on a calendar year basis) in an amount equal to:

(i)    First, if the Total Return for the applicable period exceeds the sum of (i) the Hurdle Amount for that period and (ii) the Loss Carryforward Amount (any such excess, “Excess Profits”), 100% of such Excess Profits until the total amount allocated to the Special Limited Partner equals 12.5% of the sum of (x) the Hurdle Amount for that period and (y) any amount allocated to the Special Limited Partner pursuant to this clause; and

(ii)    Second, to the extent there are remaining Excess Profits, 12.5% of such remaining Excess Profits.

If a Quarterly Allocation is distributed to the Special Limited Partner and at the end of a subsequent calendar quarter in the same calendar year the Special Limited Partner is entitled to less than the aggregate amount of all previously received Quarterly Allocations in such calendar year (such amount, a “Quarterly Shortfall”), then subsequent distributions of any Quarterly Allocations or the Year-End Allocation (as defined below) in that calendar year shall be reduced by an amount equal to such Quarterly Shortfall, until such time as no Quarterly Shortfall remains. If all or any portion of a Quarterly Shortfall is not applied pursuant to the previous sentence by the end of such calendar year, distributions of any Quarterly Allocations and the Year-End Allocation in the subsequent four calendar years shall be reduced by an amount equal to (A) the remaining Quarterly Shortfall, plus (B) an annual rate of 5% on the remaining Quarterly Shortfall measured from the first day of the calendar year following the year in which the Quarterly Shortfall arose and compounded quarterly (collectively, the “Quarterly Shortfall Obligation”)

 

22


until such time as no Quarterly Shortfall Obligation remains; provided, that the Special Limited Partner (or its Affiliate) may make a full or partial cash payment to reduce the Quarterly Shortfall Obligation at any time; provided, further, that if any Quarterly Shortfall Obligation remains following such subsequent four calendar years, then the Special Limited Partner (or its Affiliate) shall promptly pay the Partnership the remaining Quarterly Shortfall Obligation in cash.

In addition, so long as the Advisory Agreement has not been terminated (including by means of non-renewal), the Special Limited Partner shall be entitled to an annual distribution (the “Year-End Allocation”), promptly following the end of each calendar year in an amount equal to (i) and (ii) above, minus the cumulative amount of Quarterly Allocations distributed to the Special Limited Partner in the same calendar year to which the Year-End Allocation relates; provided, that such Year-End Allocation shall be reduced (but not below an amount equal to cumulative amount of Quarterly Allocations and the Year-End Allocation relating to such calendar year) by the amount of any direct or indirect performance fee or incentive allocation that the Partnership or the General Partner incurs as an investor in any JPM-Advised Fund with respect to such calendar year (such amount, the “JPM-Advised Fund Reduction Amount”); provided, further, that if the JPM-Advised Fund Reduction Amount reduces the Year-End Allocation below zero (such amount, a “JPM-Advised Fund Shortfall”), then subsequent distributions of any Quarterly Allocations or the Year-End Allocation in the subsequent calendar year shall be reduced by the absolute value of such JPM-Advised Fund Shortfall, until such time as no JPM-Advised Fund Shortfall remains.    If all or any portion of a JPM-Advised Fund Shortfall is not applied pursuant to the previous sentence by the end of such calendar year, then distributions of any Quarterly Allocations and the Year-End Allocation in the subsequent four calendar years shall be reduced by an amount equal to (A) the remaining JPM-Advised Fund Shortfall, plus (B) an annual rate of 5% on the remaining JPM-Advised Fund Shortfall measured from the first day of the calendar year following the year in which the JPM-Advised Fund Shortfall arose and compounded quarterly (collectively, the “JPM-Advised Fund Quarterly Shortfall Obligation”) until such time as no JPM-Advised Fund Quarterly Shortfall Obligation remains; provided, that the Special Limited Partner (or its Affiliate) may make a full or partial cash payment to reduce the JPM-Advised Fund Quarterly Shortfall Obligation at any time; provided, further, that if any JPM-Advised Fund Quarterly Shortfall Obligation remains following such subsequent four calendar years, then the Special Limited Partner (or its Affiliate) shall promptly pay the Partnership the remaining JPM-Advised Fund Quarterly Shortfall Obligation in cash.

Any amount by which Total Return falls below the Hurdle Amount and that does not constitute Loss Carryforward Amount for any calendar year will not be carried forward to subsequent calendar years.

With respect to all Performance Participation OP Units that are repurchased at the end of any month in connection with repurchases of REIT Shares pursuant to the General Partner’s share repurchase plan or pursuant to Section 8.5, the Special Limited Partner shall be entitled to such Quarterly Allocation or Year-End Allocation, as applicable, in an amount calculated as described above calculated in respect of the portion of the calendar quarter or year, as applicable, for which such Performance Participation OP Units were outstanding, and proceeds for any such Performance Participation OP Unit repurchase will be reduced by the amount of any such Quarterly Allocation or Year-End Allocation.

Distributions on the Quarterly Allocation and the Year-End Allocation may each be payable in cash, Class I Units or Class E Units at the election of the Special Limited Partner. If the Special Limited Partner elects to receive such distributions in Class I Units or Class E Units, the Special Limited Partner will receive the number of Class I Units or Class E Units that results from dividing the Quarterly Allocation or the Year-End Allocation, as applicable, by the Net Asset Value Per Unit of the applicable Class of Partnership Units at the time of such distribution. If the Special Limited Partner elects to receive such distributions in Class I Units or Class E Units, the Special Limited Partner may request the Partnership to redeem such Partnership Units from the Special Limited Partner at any time thereafter pursuant to Section 8.5.

 

23


The measurement of the change in Net Asset Value Per Unit for the purpose of calculating the Total Return is subject to adjustment by the Board of Directors of the General Partner to account for any dividend, split, recapitalization or any other similar change in the Partnership’s capital structure or any distributions that the Board of Directors of the General Partner deems to be a return of capital if such changes are not already reflected in the Partnership’s net assets.

The Special Limited Partner will not be obligated to return any portion of the Year-End Allocation paid due to the subsequent performance of the Partnership.

In the event the Advisory Agreement is terminated (including by means of non-renewal), the Special Limited Partner will be allocated any accrued Quarterly Allocation and the Year-End Allocation, as applicable, with respect to all Performance Participation OP Units as of the date of such termination.

(d)    To the extent the Partnership is required by law to withhold or to make tax payments (including interest and penalties thereon) on behalf of or with respect to any Partner (“Tax Advances”), the General Partner may withhold such amounts and make such tax payments as so required. All Tax Advances made on behalf of a Partner shall, at the option of the General Partner, (i) be promptly paid to the Partnership by the Partner on whose behalf such Tax Advances were made or (ii) be repaid by reducing the amount of the current or next succeeding distribution or distributions which would otherwise have been made to such Partner or, if such distributions are not sufficient for that purpose, by so reducing the proceeds of liquidation otherwise payable to such Partner. Whenever the General Partner selects the option set forth in clause (ii) of the immediately preceding sentence for repayment of a Tax Advance by a Partner, for all other purposes of this Partnership Agreement such Partner shall be treated as having received all distributions unreduced by the amount of such Tax Advance. Each Partner hereby agrees to indemnify and hold harmless the Partnership and the General Partner and any member, officer or director of the General Partner from and against any liability with respect to Tax Advances required on behalf of or with respect to such Partner. Each Partner shall furnish the General Partner with such information, forms and certifications as it may require and as are necessary to comply with the regulations governing the obligations of withholding tax agents, as well as such information, forms and certifications as are necessary with respect to any withholding taxes imposed by countries other than the United States and represents and warrants that the information and forms furnished by it shall be true and accurate in all respects. The amount of any taxes paid by or withheld from receipts of the Partnership (or any investment in which the Partnership invests that is treated as a flow-through entity for U.S. federal income tax purposes) allocable to a Partner from an investment shall be deemed to have been distributed to each Partner to the extent that the payment or withholding of such taxes reduced distribution proceeds otherwise distributable to such Partner as provided herein.

(e)    In no event may a Partner receive a distribution of cash with respect to a Partnership Unit if such Partner is entitled to receive a cash distribution as the holder of record of a REIT Share for which all or part of such Partnership Unit has been or will be exchanged.

5.3.    REIT Distribution Requirements. The General Partner shall use its commercially reasonable efforts to cause the Partnership to distribute amounts sufficient to enable the General Partner to make stockholder distributions that will allow the General Partner to (i) meet its distribution requirement for qualification as a REIT as set forth in Section 857 of the Code and (ii) avoid any federal income or excise tax liability imposed by the Code.

5.4.    No Right to Distributions in Kind. No Partner shall be entitled to demand property other than cash in connection with any distributions by the Partnership.

 

24


5.5.    Limitations on Return of Capital Contributions. Notwithstanding any of the provisions of this Article 5, no Partner shall have the right to receive and the General Partner shall not have the right to make, a distribution that includes a return of all or part of a Partner’s Capital Contributions, unless after giving effect to the return of a Capital Contribution, the sum of all Partnership liabilities, other than the liabilities to a Partner for the return of his Capital Contribution, does not exceed the fair market value of the Partnership’s assets.

5.6.    Amendments to Reflect Additional Partnership Units. In the event that the Partnership issues additional Partnership Units pursuant to the provisions of Article 4 hereof, the General Partner is hereby authorized, without the Consent of any other Partner, to make such revisions to this Article 5 and other provisions of this Agreement as it determines are necessary or desirable to reflect the issuance of such additional Partnership Units, including, without limitation, making preferential distributions and allocations to Holders of certain Classes of Partnership Units.

5.7.    Distributions Upon Liquidation. Immediately before liquidation of the Partnership, Class T Units will automatically convert to Class I Units at the Class T Conversion Rate, Class S Units will automatically convert to Class I Units at the Class S Conversion Rate, Class D Units will automatically convert to Class I Units at the Class D Conversion Rate and Class E Units will automatically convert to Class I Units at the Class E Conversion Rate. Upon liquidation of the Partnership, after payment of, or adequate provision for, Debts, obligations and establishment of reserves of the Partnership, including any Partner loans, and after payment of any accrued Quarterly Allocation and Year-End Allocation to the Special Limited Partner and any preferred return owed to any other Partnership Units, any remaining assets of the Partnership shall be distributed to each holder of Class I Units, ratably with each other holder of Class I Units, which will include all converted Class T Units, Class S Units, Class D Units and Class E Units in such proportion as the number of outstanding Class I Units held by such holder bears to the total number of outstanding Class I Units then outstanding.

Notwithstanding any other provision of this Agreement, the amount by which the value, as determined in good faith by the General Partner, of any property other than cash to be distributed in kind to the Partners exceeds or is less than the Carrying Value of such property shall, to the extent not otherwise recognized by the Partnership, be taken into account in computing Profit and Loss of the Partnership for purposes of crediting or charging the Capital Accounts of, and distributing proceeds to, the Partners, pursuant to this Agreement.

To the extent deemed advisable by the General Partner, appropriate arrangements (including the use of a liquidating trust) may be made to assure that adequate funds are available to pay any contingent Debts or obligations.

5.8.    Substantial Economic Effect. It is the intent of the Partners that the allocations of Profit and Loss pursuant to this Agreement have substantial economic effect (or be consistent with the Partners’ interests in the Partnership in the case of the allocation of losses attributable to nonrecourse debt) within the meaning of Section 704(b) of the Code as interpreted by the Regulations promulgated pursuant thereto. Article 5 and other relevant provisions of this Agreement shall be interpreted in a manner consistent with such intent.

5.9.    Reinvestment. Subject to legal, tax, regulatory or other similar considerations, each Limited Partner holding Partnership Units agrees to participate in the reinvestment program of distributions to the holders of Partnership Units (the “DRIP” and any participating Limited Partner, a “DRIP Participant”) unless otherwise agreed with the General Partner in writing. The following provisions shall apply to the DRIP and any Limited Partner’s participation therein:

(a)    Subject to Section 5.9(b)(v), the General Partner shall, on behalf of each DRIP Participant, reinvest all distributions to be made to such DRIP Participant with respect to its Partnership Units in exchange for such DRIP Participant being issued additional Partnership Units of the same Class of Partnership Units held by such DRIP Participant with respect to which such distribution is being made. Partnership Units issued pursuant to the DRIP shall be purchased at the applicable Net Asset Value Per Unit on the date that the distribution is payable (calculated as of the most recent month end).

 

25


(b)    In connection with this Section 5.9, each Limited Partner agrees and acknowledges as follows:

(i)    The Partnership has designated the General Partner to administer the DRIP and act as agent for the DRIP Participants. The General Partner shall credit distributions to DRIP Participants on the basis of whole or fractional Partnership Units, and shall reinvest such distributions in additional Partnership Units of the same Class of Partnership Units to which the distribution relates.

(ii)    A DRIP Participant shall remain in the DRIP until such DRIP Participant withdraws from the DRIP in accordance with Section 5.9(b)(v) or the General Partner terminates or suspends the DRIP.

(iii)    A DRIP Participant shall, on the date that the distribution is payable, be deemed to have received a cash distribution from the Partnership and then made a Capital Contribution in the same amount for the purchase of additional Partnership Units (at the then-current Net Asset Value Per Unit, calculated as of the most recent month end). No interest shall be paid on cash distributions pending reinvestment under the terms of the DRIP.

(iv)    No DRIP Participant shall have any authorization or power to direct the time or price at which Partnership Units shall be purchased. The total amount to be invested shall depend on the amount of any distributions paid on the number of Partnership Units owned by the DRIP Participant, as well as any withholding taxes paid on behalf of such DRIP Participant.

(v)    DRIP Participants may elect to withdraw from the DRIP with respect to the Partnership Units held in their account in the DRIP by providing 10 days’ prior written notice of such election to withdraw in a form acceptable to the General Partner and such election to withdraw shall be effective until rescinded by providing written notice of an election to reinstate participation in the DRIP in a form acceptable to the General Partner. Such written notice of such election to withdraw or be reinstated, as the case may be, must be received by the General Partner prior to the last business day of the month in order for a Participant’s termination to be effective for such month (i.e., a timely termination notice will be effective as of the last business day of a month in which it is timely received and will not affect participation in the DRIP for any prior month). Any Transfer of Partnership Units by a DRIP Participant to a non-DRIP Participant will terminate participation in the DRIP with respect to the Transferred Partnership Units. If a DRIP Participant requests that the Company repurchase all or any portion of the DRIP Participant’s Partnership Units, the DRIP Participant’s participation in the DRIP with respect to the DRIP Participant’s Partnership Units for which repurchase was requested but that were not repurchased will be terminated. If a DRIP Participant terminates DRIP participation, the Partnership may, at its option, ensure that the terminating DRIP Participant’s account will reflect the whole number of Partnership Units in such DRIP Participant’s account and provide a check or other instrument of payment for the cash value of any fractional share in such account. Upon termination of DRIP participation for any reason, future distributions will be distributed to the Investor in cash (except for allowable in-kind distributions).

 

26


(c)    This Section 5.9 shall not apply to any distributions to the General Partner made pursuant to Section 5.2(a) or any distributions to the Special Limited Partner pursuant to Section 5.2(c).

ARTICLE 6

RIGHTS, OBLIGATIONS AND POWERS OF THE GENERAL PARTNER

6.1.    Management of the Partnership.

(a)    Except as otherwise expressly provided in this Agreement, the General Partner shall have full, complete and exclusive discretion to manage and control the business of the Partnership for the purposes herein stated, and shall make all decisions affecting the business and assets of the Partnership. Subject to the restrictions specifically contained in this Agreement and without limiting any powers of the Adviser pursuant to the Advisory Agreement, the powers of the General Partner shall include, without limitation, the authority to take the following actions on behalf of the Partnership:

(i)    to acquire, purchase, own, operate, lease and dispose of any Property;

(ii)    to construct buildings and make other improvements on the Properties owned or leased by the Partnership;

(iii)    to authorize, issue, sell, redeem or otherwise purchase any Partnership Interests or any securities (including secured and unsecured Debt obligations of the Partnership, Debt obligations of the Partnership convertible into any Class or series of Partnership Interests, or options, rights, warrants or appreciation rights relating to any Partnership Interests) of the Partnership;

(iv)    to borrow or lend money for the Partnership, issue or receive evidences of indebtedness in connection therewith, refinance, increase the amount of, modify, amend or change the terms of, or extend the time for the payment of, any such indebtedness, and secure such indebtedness by mortgage, deed of trust, pledge or other lien on the Partnership’s assets;

(v)    to pay, either directly or by reimbursement, for all operating costs and general administrative expenses of the Partnership to third parties or to the General Partner or its Affiliates as set forth in this Agreement;

(vi)    to guarantee or become a co-maker of indebtedness of the General Partner or any Subsidiary thereof, refinance, increase the amount of, modify, amend or change the terms of, or extend the time for the payment of, any such guarantee or indebtedness, and secure such guarantee or indebtedness by mortgage, deed of trust, pledge or other lien on the Partnership’s assets;

(vii)    to use assets of the Partnership (including, without limitation, cash on hand) for any purpose consistent with this Agreement, including, without limitation, payment, either directly or by reimbursement, of all operating costs and general administrative expenses of the General Partner, the Partnership or any Subsidiary of either of the foregoing, to third parties or to the General Partner as set forth in this Agreement;

(viii)    to lease all or any portion of any of the Partnership’s assets, whether or not any portion of the Partnership’s assets so leased are to be occupied by the lessee, or, in turn, subleased in whole or in part to others, for such consideration and on such terms as the General Partner may determine;

 

27


(ix)    to prosecute, defend, arbitrate or compromise any and all claims or liabilities in favor of or against the Partnership, on such terms and in such manner as the General Partner may reasonably determine, and similarly to prosecute, settle or defend litigation, including in all such legal proceedings, administrative proceedings, arbitrations or other forms of dispute resolutions, with respect to the Partners, the Partnership or the Partnership’s assets;

(x)    to file applications, communicate and otherwise deal with any and all governmental agencies having jurisdiction over, or in any way affecting, the Partnership’s assets or any other aspect of the Partnership business, including the registration of any Class or series of the Partnership Units under the Securities Act or the Securities Exchange Act of 1934, as amended, and the listing of any Debt securities of the Partnership on any securities exchange or trading forum;

(xi)    to make or revoke any election permitted or required of the Partnership by any taxing authority;

(xii)    to maintain such insurance coverage for public liability, fire and casualty and any and all other insurance for the protection of the Partnership, for the conservation of Partnership assets or for any other purpose convenient or beneficial to the Partnership, in such amounts and such types, as the General Partner shall determine from time to time;

(xiii)    to determine whether or not to apply any insurance proceeds for any Property to the restoration of such Property or to distribute such proceeds in accordance with the terms of this Agreement;

(xiv)    to establish one or more divisions of the Partnership, to hire and dismiss employees of the Partnership or any division of the Partnership and to retain legal counsel, accountants, consultants, real estate brokers and such other Persons, as the General Partner may deem necessary or appropriate in connection with the Partnership business and to pay therefor such remuneration as the General Partner may deem reasonable and proper;

(xv)    to retain other services of any kind or nature in connection with the Partnership business, and to pay therefor such remuneration as the General Partner may deem reasonable and proper;

(xvi)    to negotiate and conclude agreements on behalf of the Partnership with respect to any of the rights, powers and authority conferred upon the General Partner;

(xvii)    to maintain accurate accounting records and to file all federal, state and local income tax returns on behalf of the Partnership;

(xviii)    to distribute Partnership cash or other Partnership assets in accordance with the terms of this Agreement;

(xix)    to form or acquire an interest in, and contribute property to, any further limited or general partnerships, Joint Ventures or other relationships that the General Partner deems desirable (including, without limitation, the acquisition of interests in, and the contributions of Property to, its Subsidiaries and any other Person in which it has an equity interest from time to time);

(xx)    to establish Partnership reserves for working capital, capital expenditures, contingent liabilities or any other valid Partnership purpose;

(xxi)    to merge, consolidate or combine the Partnership with or into another Person;

 

28


(xxii)    to do any and all acts and things necessary or prudent to ensure that the Partnership will not be classified as a “publicly traded partnership” for purposes of Section 7704 of the Code;

(xxiii)    the exercise of any of the powers of the General Partner enumerated in this Agreement on behalf of or in connection with any Subsidiary of the Partnership, or any other Person in which the Partnership has a direct or indirect interest pursuant to contractual or other arrangements;

(xxiv)    to take such other action, execute, acknowledge, swear to or deliver such other documents and instruments and perform any and all other acts that the General Partner deems necessary or appropriate for the formation, continuation and conduct of the business and affairs of the Partnership (including, without limitation, all actions consistent with allowing the General Partner at all times to qualify as a REIT unless the General Partner voluntarily terminates its REIT status) and to possess and enjoy all of the rights and powers of a general partner as provided by the Act; and

(xxv)    to enter into transactions in derivative instruments (including without limitation structuring an investment as a credit default swap, total return swap or other over-the-counter derivative contract, instrument or participation or using a similar arrangement to leverage, access or enhance investments) and hedging arrangements (including without limitation to reduce the Partnership’s equity, currency, commodity price or interest rate exposure or other risks related to an investment).

(b)    Except as otherwise provided herein, to the extent the duties of the General Partner require expenditures of funds to be paid to third parties, the General Partner shall not have any obligations hereunder except to the extent that Partnership funds are reasonably available to it for the performance of such duties, and nothing herein contained shall be deemed to authorize or require the General Partner, in its capacity as such, to expend its individual funds for payment to third parties or to undertake any individual liability or obligation on behalf of the Partnership.

(c)    In exercising its authority under this Agreement, the General Partner may, but shall be under no obligation to, take into account the tax consequences to any Partner of any action taken (or not taken) by it, but shall be obligated to take such action as is necessary to ensure satisfaction by it of the REIT Requirements with respect to the General Partner. To the fullest extent permitted by law, the General Partner and the Partnership shall not have liability to a Limited Partner under any circumstances as a result of any income tax liability incurred by such Limited Partner as a result of an action (or inaction) by the General Partner pursuant to its authority under this Agreement. Notwithstanding the foregoing, in connection with the acquisition of properties from Persons to whom the Partnership issues Partnership Interests as part of the purchase price, in order to preserve such Persons’ tax deferral, the Partnership may contractually agree not to sell or otherwise transfer the properties for a specified period of time, or in some instances, not to sell or otherwise transfer the Properties without compensating the sellers of the Properties for their loss of the tax deferral.

6.2.    Delegation of Authority. The General Partner may delegate any or all of its powers, rights and obligations hereunder to any Person, and may appoint, employ, contract or otherwise deal with any Person for the transaction of the business of the Partnership, which Person (which may include the Adviser) may, under supervision of the General Partner, perform any acts or services for the Partnership as the General Partner may approve.

 

29


6.3.    Indemnification and Exculpation of Indemnitees.

(a)    To the fullest extent permitted by law, the Partnership shall indemnify and hereby agrees to indemnify and hold harmless an Indemnitee from and against any and all losses, claims, damages, liabilities, joint or several, costs and expenses (including reasonable legal fees and expenses), judgments, fines, settlements, penalties and other amounts arising from any and all claims, demands, actions, suits or proceedings, civil, criminal, administrative or investigative, of any nature whatsoever, known or unknown, liquidated or unliquidated, that are incurred by any Indemnitee and that relate to the operations of the Partnership in accordance with the terms of this Agreement in which any Indemnitee may be involved, or is threatened to be involved, as a party or otherwise, unless it is established that: (i) the act or omission of the Indemnitee was material to the matter giving rise to the proceeding and constituted willful misconduct or gross negligence; (ii) the Indemnitee actually received an improper personal benefit in money, property or services; or (iii) in the case of any criminal proceeding, the Indemnitee had reasonable cause to believe that the act or omission was unlawful. The termination of any proceeding by settlement, judgment, order or upon a plea of nolo contendere or its equivalent shall not, of itself, create a presumption that an Indemnitee did not act in good faith and in a manner that the Indemnitee believed to be in or not opposed to the best interests of the Partnership or that the Indemnitee’s conduct constituted fraud, willful misconduct, gross negligence, a material breach of this Agreement, a breach of its fiduciary duty or, with respect to any criminal action or proceeding, an Indemnitee had no reasonable cause to believe his conduct was unlawful. Any indemnification pursuant to this Section 6.3 shall be made only out of the assets of the Partnership.

(b)    The Partnership shall reimburse an Indemnitee for reasonable expenses incurred by an Indemnitee who is a party to a proceeding in advance of the final disposition of the proceeding upon receipt by the Partnership of (i) a written affirmation by the Indemnitee of the Indemnitee’s good faith belief that the standard of conduct necessary for indemnification by the Partnership as authorized in this Section 6.3 has been met, and (ii) a written undertaking by or on behalf of the Indemnitee to repay the amount if it shall ultimately be determined that the standard of conduct has not been met.

(c)    The indemnification provided by this Section 6.3 shall be in addition to any other rights to which an Indemnitee or any other Person may be entitled under any agreement, pursuant to any vote of the Partners, as a matter of law or otherwise, and shall continue as to an Indemnitee who has ceased to serve in such capacity.

(d)    The Partnership may purchase and maintain insurance, on behalf of the Indemnitees and such other Persons as the General Partner shall determine, against any liability that may be asserted against or expenses that may be incurred by such Person in connection with the Partnership’s activities, regardless of whether the Partnership would have the power to indemnify such Person against such liability under the provisions of this Agreement.

(e)    For purposes of this Section 6.3, the Partnership shall be deemed to have requested an Indemnitee to serve as fiduciary of an employee benefit plan whenever the performance by it of its duties to the Partnership also imposes duties on, or otherwise involves services by, it to the plan or participants or beneficiaries of the plan; excise taxes assessed on an Indemnitee with respect to an employee benefit plan pursuant to applicable law shall constitute fines within the meaning of this Section 6.3; and actions taken or omitted by the Indemnitee with respect to an employee benefit plan in the performance of its duties for a purpose reasonably believed by it to be in the interest of the participants and beneficiaries of the plan shall be deemed to be for a purpose which is not opposed to the best interests of the Partnership.

(f)    In no event may an Indemnitee subject the Limited Partners to personal liability by reason of the indemnification provisions set forth in this Agreement.

 

30


(g)    An Indemnitee shall not be denied indemnification in whole or in part under this Section 6.3 because the Indemnitee had an interest in the transaction with respect to which the indemnification applies if the transaction was otherwise permitted by the terms of this Agreement and the Charter.

(h)    The provisions of this Section 6.3 are for the benefit of the Indemnitees, their heirs, successors, assigns and administrators and shall not be deemed to create any rights for the benefit of any other Persons.

6.4.    Liability and Obligations of the General Partner.

(a)    Notwithstanding anything to the contrary set forth in this Agreement, the General Partner shall not be liable for monetary damages to the Partnership or any Partners for losses sustained or liabilities incurred as a result of errors in judgment or of any act or omission not amounting to willful misconduct or gross negligence. The General Partner shall not be in breach of any duty that the General Partner may owe to the Limited Partners or the Partnership or any other Persons under this Agreement or of any duty stated or implied by law or equity if the General Partner, acting in good faith, abides by the terms of this Agreement.

(b)    The Limited Partners expressly acknowledge that the General Partner is acting on behalf of the Partnership, itself and its stockholders collectively, and that neither the General Partner nor its Board of Directors is under any obligation to consider the separate interests of the Limited Partners (including, without limitation, the tax consequences to Limited Partners or the tax consequences of some, but not all, of the Limited Partners) in deciding whether to cause the Partnership to take (or decline to take) any actions. In the event of a conflict between the interests of its stockholders on one hand and the Limited Partners on the other, the General Partner shall endeavor in good faith to resolve the conflict in a manner not adverse to either its stockholders or the Limited Partners; provided, however, that for so long as the General Partner directly owns a controlling interest in the Partnership, any such conflict that the General Partner, in its sole and absolute discretion, determines cannot be resolved in a manner not adverse to either its stockholders or any Limited Partner shall be resolved in favor of the stockholders. The General Partner shall not be liable for monetary damages for losses sustained, liabilities incurred, or benefits not derived by Limited Partners in connection with such decisions, provided that the General Partner has acted in good faith.

(c)    Subject to its obligations and duties as General Partner set forth in Section 6.1 hereof, the General Partner may exercise any of the powers granted to it under this Agreement and perform any of the duties imposed upon it hereunder either directly or by or through its agents. The General Partner shall not be responsible for any misconduct or negligence on the part of any such agent appointed by it in good faith.

(d)    Notwithstanding any other provisions of this Agreement or the Act, any action of the General Partner on behalf of the Partnership or any decision of the General Partner to refrain from acting on behalf of the Partnership, undertaken in the good faith belief that such action or omission is necessary or advisable in order (i) to protect the ability of the General Partner to continue to qualify as a REIT and as a domestically controlled qualified investment entity within the meaning of Section 897(h)(4) of the Code or the Partnership to be taxed as a partnership, (ii) to prevent the General Partner from incurring any taxes under Section 857, Section 4981 or any other provision of the Code, (iii) to ensure that the Partnership will not be classified as a “publicly traded partnership” under section 7704 of the Code, (iv) for the General Partner to otherwise satisfy the REIT Requirements or the Partnership to satisfy the “qualifying income” requirement of Code Section 7704(c) or (v) for any Affiliate to continue to qualify as a “qualified REIT subsidiary” within the meaning of Code Section 956(i)(2), is expressly authorized under this Agreement and is deemed approved by all of the Limited Partners (including, without limitation, making prepayments on loans and borrowing money to permit the Partnership to make distributions to the Partners in such amounts as will permit the General Partner to prevent the imposition of any federal income tax on General Partner (including, for this purpose, any excise tax pursuant to Code Section 4981), to make distributions to its stockholders and payments to any taxing authority sufficient to permit the General Partner to maintain REIT status or otherwise to satisfy the REIT Requirements).

 

31


(e)    Any amendment, modification or repeal of this Section 6.4 or any provision hereof shall be prospective only and shall not in any way affect the limitations on the General Partner’s liability to the Partnership and the Limited Partners under this Section 6.4 as in effect immediately prior to such amendment, modification or repeal with respect to matters occurring, in whole or in part, prior to such amendment, modification or repeal, regardless of when claims relating to such matters may arise or be asserted.

6.5.    Reimbursement of General Partner.

(a)    Except as provided in this Section 6.5 and elsewhere in this Agreement (including the provisions of Articles 5 and 6 regarding distributions, payments and allocations to which it may be entitled), the General Partner shall not be compensated for its services as general partner of the Partnership.

(b)    The General Partner shall be reimbursed on a monthly basis, or such other basis as the General Partner may determine in its sole and absolute discretion, for all Administrative Expenses incurred by the General Partner.

6.6.    Outside Activities.

(a)    Subject to Section 6.7 hereof, the Charter and any agreements entered into by the General Partner or its Affiliates with the Partnership or any of its Subsidiaries, any officer, director, employee, agent, trustee, Affiliate or stockholder of the General Partner shall be entitled to and may have, directly or indirectly, business interests and engage in business activities in addition to those relating to the Partnership, including business interests and activities substantially similar or identical to those of the Partnership. Neither the Partnership nor any of the Limited Partners shall have any rights by virtue of this Agreement in any such business ventures, interests or activities. None of the Limited Partners nor any other Person shall have any rights by virtue of this Agreement or the partnership relationship established hereby in any such business ventures, interests or activities, and the General Partner shall have no obligation pursuant to this Agreement to communicate or offer any opportunities or interest in any such business ventures, interests and activities to the Partnership or any Limited Partner, even if such opportunity is of a character which, if presented to the Partnership or any Limited Partner, could be taken by such Person, even if it may raise a conflict of interest with the Limited Partners or the Partnership. The General Partner will not be liable for breach of any fiduciary or other duty by reason of the fact that such party pursues or acquires for, or directs such opportunity or interest to another Person or does not communicate or offer such opportunity or interest to the Partnership.

(b)    No Limited Partner shall, by reason of being a Limited Partner in the Partnership, have any right to participate in any manner in any profits or income earned or derived by or accruing to the General Partner and its respective Affiliates, or the respective members, partners, officers, directors, employees, stockholders, agents or representatives thereof from the conduct of any business other than the business of the Partnership or from any transaction in instruments effected by the General Partner and its Affiliates or the respective members, partners, stockholders, officers, directors, employees or agents thereof for any account other than that of the Partnership.

6.7.    Transactions With Affiliates.

(a)    Any Affiliate of the General Partner or the Adviser may be employed or retained by the Partnership and may otherwise deal with the Partnership (whether as a buyer, lessor, lessee, manager, furnisher of goods or services, broker, agent, lender or otherwise) and may receive from the Partnership any compensation, price or other payment therefor which the General Partner determines to be fair and reasonable.

 

32


(b)    The Partnership may lend or contribute to its Subsidiaries or other Persons in which it has an equity investment, and such Persons may borrow funds from the Partnership, on terms and conditions established in the sole and absolute discretion of the General Partner. The foregoing authority shall not create any right or benefit in favor of any Subsidiary or any other Person.

(c)    The Partnership may transfer assets to Joint Ventures, other partnerships, corporations or other business entities in which it is or thereby becomes a participant, and in which any of its Affiliates may or may not be a participant, upon such terms and subject to such conditions as the General Partner deems are consistent with this Agreement, applicable law, the Charter and the REIT status of the General Partner.

(d)    Except as expressly permitted by this Agreement, neither the General Partner nor any of its Affiliates shall sell, transfer or convey any property to, or purchase any property from, the Partnership, directly or indirectly, except pursuant to transactions that are, in the General Partner’s sole discretion, on terms that are fair and reasonable to the Partnership and in compliance with the Charter, the Advisory Agreement and the investment guidelines as established from time to time by the Board of Directors of the General Partner.

6.8.    Title to Partnership Assets. Title to Partnership assets, whether real, personal or mixed and whether tangible or intangible, shall be deemed to be owned by the Partnership as an entity, and no Partner, individually or collectively, shall have any ownership interest in such Partnership assets or any portion thereof. Title to any or all of the Partnership assets may be held in the name of the Partnership, the General Partner or one or more nominees, as the General Partner may determine, including Affiliates of the General Partner. The General Partner hereby declares and warrants that any Partnership assets for which legal title is held in the name of the General Partner or any nominee or Affiliate of the General Partner shall be held by the General Partner for the use and benefit of the Partnership in accordance with the provisions of this Agreement; provided, however, that the General Partner shall use its best efforts to cause beneficial and record title to such assets to be vested in the Partnership as soon as reasonably practicable. All Partnership assets shall be recorded as the Property of the Partnership in its books and records, irrespective of the name in which legal title to such Partnership assets is held.

6.9.    Repurchases and Exchanges of REIT Shares.

(a)    Repurchases. If the General Partner repurchases any REIT Shares (other than REIT Shares repurchased with proceeds received from the issuance of other REIT Shares), then the General Partner shall cause the Partnership to purchase from the General Partner a number of Partnership Units having the same Class designation as the redeemed REIT Shares for that Class of Partnership Units on the same terms that the General Partner repurchased such REIT Shares (including any applicable discount to Net Asset Value).

(b)    Exchanges. If the General Partner exchanges any REIT Shares of any Class (“Exchanged REIT Shares”) for, or converts any REIT Shares of any Class to, REIT Shares of a different Class (“Received REIT Shares”), then the General Partner shall, and shall cause the Partnership to, exchange or convert a number of Partnership Units having the same Class designation as the Exchanged REIT Shares, for Partnership Units having the same Class designation as the Received REIT Shares on the same terms that the General Partner exchanged or converted the Exchanged REIT Shares. The exchange of Partnership Units shall occur automatically after the close of business on the applicable date of the exchange of REIT Shares, as of which time the holder of a Class of Partnership Units having the same designation as the Exchanged REIT Shares shall be credited on the books and records of the Partnership with the issuance, as of the opening of business on the next day, of the applicable number of Partnership Units having the same designation as the Received REIT Shares.

 

33


6.10.    No Duplication of Fees or Expenses. The Partnership may not incur or be responsible for any fee or expense (in connection with an Offering or otherwise) that would be duplicative of fees and expenses paid by the General Partner.

ARTICLE 7

CHANGES IN GENERAL PARTNER

7.1.    Transfer of the General Partners Partnership Interest.

(a)    The General Partner shall not Transfer all or any portion of its General Partnership Interest or withdraw as General Partner except as provided in, or in connection with a transaction contemplated by, Section 7.1(b), (c) or (d).

(b)    Except as otherwise provided in this Section 7.1 or Section 7.4 hereof, the General Partner shall not engage in any merger, consolidation or other combination with or into another Person or sale of all or substantially all of its assets (other than in connection with a change in the General Partner’s state of incorporation or organizational form), in each case which results in a change of control of the General Partner (a “Transaction”), unless:

(i)    the consent of Limited Partners holding more than 50% of the Percentage Interests of the Limited Partners is obtained;

(ii)    as a result of such Transaction all Limited Partners will receive for each Partnership Unit of each Class an amount of cash, securities or other property equal to the greatest amount of cash, securities or other property paid in the Transaction to a holder of one REIT Share having the same Class designation as that Partnership Unit in consideration of such REIT Share; provided, that if in connection with the Transaction, a purchase, tender or exchange offer (“Offer”) shall have been made to and accepted by the holders of more than 50% of the outstanding REIT Shares, each holder of Partnership Units shall be given the option to exchange its Partnership Units for the greatest amount of cash, securities or other property which a Limited Partner holding Partnership Units would have received had it (1) exercised its Redemption Right and (2) sold, tendered or exchanged pursuant to the Offer the REIT Shares received upon exercise of the Redemption Right immediately prior to the expiration of the Offer; or

(iii)    the General Partner is the surviving entity in the Transaction and either (A) the holders of REIT Shares do not receive cash, securities or other property in the Transaction or (B) all Limited Partners receive in exchange for their Partnership Units of each Class, an amount of cash, securities or other property (expressed as an amount per REIT Share) that is no less than the greatest amount of cash, securities or other property (expressed as an amount per REIT Share) received in the Transaction by any holder of REIT Shares having the same Class designation as the Partnership Units being exchanged.

(c)    Notwithstanding Section 7.1(b), the General Partner may merge with or into or consolidate with another entity if immediately after such merger or consolidation (i) substantially all of the assets of the successor or surviving entity (the “Survivor”), other than Partnership Units held by the General Partner, are contributed, directly or indirectly, to the Partnership as a Capital Contribution in exchange for Partnership Units with a fair market value equal to the value of the assets so contributed as determined by the Survivor in good faith and (ii) the Survivor expressly agrees to assume all obligations of the General Partner, as appropriate, hereunder. Upon such contribution and assumption, the Survivor shall have the right and duty to amend this Agreement as set forth in this Section 7.1(c). The Survivor shall in good faith arrive at a new method for the calculation of the Cash Amount and the REIT Shares Amount after any such

 

34


merger or consolidation so as to approximate the existing method for such calculation as closely as reasonably possible. Such calculation shall take into account, among other things, the kind and amount of securities, cash and other property that was receivable upon such merger or consolidation by a holder of REIT Shares of each Class or options, warrants or other rights relating thereto, and which a holder of Partnership Units of any Class could have acquired had such Partnership Units been exchanged immediately prior to such merger or consolidation. Such amendment to this Agreement shall provide for adjustment to such method of calculation, which shall be as nearly equivalent as may be practicable to the adjustments provided for in Section 4.3(a)(ii). The Survivor also shall in good faith modify the definition of REIT Shares and make such amendments to Section 8.5 so as to approximate the existing rights and obligations set forth in Section 8.5 as closely as reasonably possible. The above provisions of this Section 7.1(c) shall similarly apply to successive mergers or consolidations permitted hereunder.

In respect of any transaction described in the preceding paragraph, the General Partner is required to use its commercially reasonable efforts to structure such transaction to avoid causing the Limited Partners to recognize a gain for federal income tax purposes by virtue of the occurrence of or their participation in such transaction; provided that such efforts are consistent with the exercise of the Board of Directors’ fiduciary duties to the stockholders of the General Partner under applicable law.

(d)    Notwithstanding Section 7.1(b), a General Partner may Transfer all or any portion of its General Partnership Interest to (i) a wholly-owned Subsidiary of such General Partner or (ii) the owner of all of the ownership interests of such General Partner, and following a Transfer of all of its General Partnership Interest, may withdraw as General Partner.

7.2.    Admission of a Substitute or Additional General Partner. A Person shall be admitted as a substitute or additional General Partner of the Partnership only if the following terms and conditions are satisfied:

(a)    the Person to be admitted as a substitute or additional General Partner shall have accepted and agreed to be bound by all the terms and provisions of this Agreement by executing a counterpart thereof and such other documents or instruments as may be required or appropriate in order to effect the admission of such Person as a General Partner, and a Certificate evidencing the admission of such Person as a General Partner shall have been filed for recordation and all other actions required by Section 2.5 in connection with such admission shall have been performed;

(b)    if the Person to be admitted as a substitute or additional General Partner is a corporation or a partnership it shall have provided the Partnership with evidence satisfactory to counsel for the Partnership of such Person’s authority to become a General Partner and to be bound by the terms and provisions of this Agreement; and

(c)    counsel for the Partnership shall have rendered an opinion (relying on such opinions from other counsel and the state or any other jurisdiction as may be necessary) that (x) the admission of the Person to be admitted as a substitute or additional General Partner is in conformity with the Act and (y) none of the actions taken in connection with the admission of such Person as a substitute or additional General Partner will cause (i) the Partnership to be classified other than as a partnership for federal tax purposes or (ii) the loss of any Limited Partner’s limited liability.

7.3.    Effect of Bankruptcy, Withdrawal, Death or Dissolution of the sole remaining General Partner.

(a)    Upon the occurrence of an Event of Bankruptcy as to the sole remaining General Partner (and its removal pursuant to Section 7.4(a)) or the death, withdrawal, removal or dissolution of the sole remaining General Partner (except that, if the sole remaining General Partner is on the date of such

 

35


occurrence a partnership, the withdrawal, death, dissolution, Event of Bankruptcy as to, or removal of a partner in, such partnership shall be deemed not to be a dissolution of such General Partner if the business of such General Partner is continued by the remaining partner or partners), the Partnership shall be dissolved and terminated unless the Partnership is continued pursuant to Section 7.3(b). The merger of the General Partner with or into any entity that is admitted as a substitute or successor General Partner pursuant to Section 7.2 shall not be deemed to be the withdrawal, dissolution or removal of the General Partner.

(b)    Following the occurrence of an Event of Bankruptcy as to the sole remaining General Partner (and its removal pursuant to Section 7.4(a) hereof) or the death, withdrawal, removal or dissolution of the sole remaining General Partner (except that, if the sole remaining General Partner is, on the date of such occurrence, a partnership, the withdrawal of, death, dissolution, Event of Bankruptcy as to, or removal of a partner in, such partnership shall be deemed not to be a dissolution of such General Partner if the business of such General Partner is continued by the remaining partner or partners), the Limited Partners, within 90 days after such occurrence, may elect to continue the business of the Partnership by selecting, subject to Section 7.2 and any other provisions of this Agreement, a substitute General Partner by consent of the Limited Partners holding a majority of the Percentage Interests of all Limited Partners. If the Limited Partners elect to continue the business of the Partnership and admit a substitute General Partner, the relationship with the Partners and of any Person who has acquired a Partnership Interest of a Partner in the Partnership shall be governed by this Agreement.

7.4.    Removal of a General Partner.

(a)    Upon the occurrence of an Event of Bankruptcy as to, or the dissolution of, a General Partner, such General Partner shall be deemed to be removed automatically; provided, however, that if a General Partner is on the date of such occurrence a partnership, the withdrawal, death or dissolution of, Event of Bankruptcy as to, or removal of, a partner in, such partnership shall be deemed not to be a dissolution of the General Partner if the business of such General Partner is continued by the remaining partner or partners. The Limited Partners may not remove the General Partner, with or without cause.

(b)    If a General Partner has been removed pursuant to this Section 7.4 and the Partnership is continued pursuant to Section 7.3, such General Partner shall promptly Transfer and assign its General Partnership Interest in the Partnership to the substitute General Partner approved by the Limited Partners in accordance with Section 7.3(b) and otherwise admitted to the Partnership in accordance with Section 7.2. At the time of assignment, the removed General Partner shall be entitled to receive from the substitute General Partner the fair market value of the General Partnership Interest of such removed General Partner as reduced by any damages caused to the Partnership by such General Partner. Such fair market value shall be determined by an appraiser mutually agreed upon by the General Partner and the Limited Partners holding a majority of the Percentage Interests of all Limited Partners within 10 days following the removal of the General Partner. If the parties are unable to agree upon an appraiser, the removed General Partner and the Limited Partners holding a majority of the Percentage Interests of all Limited Partners each shall select an appraiser. Each such appraiser shall complete an appraisal of the fair market value of the removed General Partner’s General Partnership Interest within 30 days of the General Partner’s removal, and the fair market value of the removed General Partner’s General Partnership Interest shall be the average of the two appraisals; provided, however, that if the higher appraisal exceeds the lower appraisal by more than 20% of the amount of the lower appraisal, the two appraisers, no later than 40 days after the removal of the General Partner, shall select a third appraiser who shall complete an appraisal of the fair market value of the removed General Partner’s General Partnership Interest no later than 60 days after the removal of the General Partner. In such case, the fair market value of the removed General Partner’s General Partnership Interest shall be the average of the two appraisals closest in value.

 

36


(c)    The General Partnership Interest of a removed General Partner, during the time after default until Transfer under Section 7.4(b), shall be converted to that of a special Limited Partner; provided, however, such removed General Partner shall not have any rights to participate in the management and affairs of the Partnership, and shall not be entitled to any portion of the income, expense, profit, gain or loss allocations or cash distributions allocable or payable, as the case may be, to the Limited Partners. Instead, such removed General Partner shall receive and be entitled only to retain distributions or allocations of such items that it would have been entitled to receive in its capacity as General Partner, until the Transfer is effective pursuant to Section 7.4(b).

(d)    All Partners shall have given and hereby do give such consents, shall take such actions and shall execute such documents as shall be legally necessary, desirable and sufficient to effect all the foregoing provisions of this Section.

ARTICLE 8

RIGHTS AND OBLIGATIONS OF THE LIMITED PARTNERS

8.1.    Management of the Partnership. The Limited Partners shall not participate in the management or control of Partnership business nor shall they transact any business for the Partnership, nor shall they have the power to sign for or bind the Partnership, such powers being vested solely and exclusively in the General Partner.

8.2.    Power of Attorney. Each Limited Partner hereby irrevocably appoints the General Partner its true and lawful attorney-in-fact, who may act for each Limited Partner and in its name, place and stead, and for its use and benefit, to sign, acknowledge, swear to, deliver, file or record, at the appropriate public offices, any and all documents, certificates and instruments as may be deemed necessary or desirable by the General Partner to carry out fully the provisions of this Agreement and the Act in accordance with their terms, which power of attorney is coupled with an interest and shall survive the death, dissolution or legal incapacity of the Limited Partner, or the Transfer by the Limited Partner of any part or all of its Partnership Interest.

8.3.    Limitation on Liability of Limited Partners. No Limited Partner shall be liable for any Debts, liabilities, contracts or obligations of the Partnership. A Limited Partner shall be liable to the Partnership only to make payments of its Capital Contribution, if any, as and when due pursuant to the terms of this Agreement. After its Capital Contribution is fully paid, no Limited Partner shall, except as otherwise required by the Act, be required to make any further Capital Contributions or other payments or lend any funds to the Partnership.

8.4.    Ownership by Limited Partner of Corporate General Partner or Affiliate. No Limited Partner shall at any time, either directly or indirectly, own any stock or other interest in the General Partner or in any Affiliate thereof, if such ownership by itself or in conjunction with other stock or other interests owned by other Limited Partners would, in the opinion of counsel for the Partnership, jeopardize the classification of the Partnership as a partnership for federal tax purposes. The General Partner shall be entitled to make such reasonable inquiry of the Limited Partners as is required to establish compliance by the Limited Partners with the provisions of this Section.

8.5.    Redemption Right.

(a)    Subject to this Section 8.5 and the provisions of any agreements between the Partnership and one or more Limited Partners with respect to Partnership Units held by them, each Limited Partner other than the General Partner, after holding any Partnership Units for at least one year (or such shorter period as consented to by the General Partner in its sole discretion), shall have the right (subject to the terms

 

37


and conditions set forth herein) to require the Partnership to redeem (a “Redemption”) all or a portion of such Partnership Units (the “Tendered Units”) in exchange for REIT Shares issuable on, or the Cash Amount payable on, the Specified Redemption Date, as determined by the General Partner in its sole discretion (a “Redemption Right”). Any Redemption Right shall be exercised pursuant to a Notice of Redemption delivered to the Partnership (with a copy to the General Partner) by the Limited Partner exercising the Redemption Right (the “Tendering Party”). A Tendering Party shall be deemed to have offered to sell the Tendered Units described in the Notice of Redemption to the General Partner and the General Partner may, in its sole and absolute discretion, elect to purchase directly and acquire such Tendered Units by paying to the Tendering Party either the Cash Amount or the REIT Shares Amount. Within 15 days of receipt of a Notice of Redemption, the Partnership will send to the Limited Partner submitting the Notice of Redemption a response stating whether the General Partner has determined the applicable Partnership Units will be redeemed for REIT Shares or the Cash Amount or partially for REIT Shares and partially for a Cash Amount. In either case, the Limited Partner shall be entitled to withdraw the Notice of Redemption if (i) it provides notice to the Partnership that it wishes to withdraw the request and (ii) the Partnership receives the notice no less than two business days prior to the Specified Redemption Date. Notwithstanding the foregoing, the Special Limited Partner and the Adviser (or in the case of Partnership Units received in consideration for management fees, the Quarterly Allocation or the Year-End Allocation, the assignees of the Special Limited Partner and the Adviser) shall have the right to require the Partnership to redeem all or a portion of their Class E Units or Class I Units pursuant to this Section 8.5 at any time irrespective of the period such Partnership Units have been held by the Special Limited Partner or the Adviser. The Partnership shall redeem any such Class E Units or Class I Units of the Special Limited Partner or the Adviser for Class E REIT Shares or Class I REIT Shares or the Cash Amount (at the Adviser’s or Special Limited Partner’s election) unless the Board of Directors of the General Partner determines that any such redemption for cash would be prohibited by applicable law or this Agreement, in which case such Class E Units or Class I Units will be redeemed for an amount of Class E REIT Shares or Class I REIT Shares with an aggregate Net Asset Value equivalent to the aggregate Net Asset Value of such Partnership Units (subject to the satisfaction of the restrictions set forth in Section 8.5(c) and Section 8.5(e)).

No Limited Partner, other than the Special Limited Partner and the Adviser, may deliver more than two Notices of Redemption during each calendar year. A Limited Partner, other than the Special Limited Partner and the Adviser, may not exercise the Redemption Right for less than 1,000 Partnership Units or, if such Limited Partner holds less than 1,000 Partnership Units, all of the Partnership Units held by such Partner. The Tendering Party shall have no right, with respect to any Partnership Units so redeemed, to receive any distribution paid with respect to Partnership Units if the record date for such distribution is on or after the Specified Redemption Date.

(b)    If the General Partner elects to assume the obligation from the Partnership to redeem Tendered Units and agrees to acquire the Tendered Units for REIT Shares rather than cash, then the Partnership shall direct the General Partner to issue and deliver such REIT Shares to the Tendering Party pursuant to the terms set forth in this Section 8.5(b), in which case, (i) the General Partner, acting as a distinct legal entity, shall assume directly the obligation with respect thereto and shall satisfy the Tendering Party’s exercise of its Redemption Right, and (ii) such transaction shall be treated, for federal income tax purposes, as a Transfer by the Tendering Party of such Tendered Units to the General Partner in exchange for REIT Shares. The percentage of the Tendered Units tendered for Redemption by the Tendering Party for which the General Partner elects to issue REIT Shares (rather than the Cash Amount) is referred to as the “Applicable Percentage.” In making such election to acquire Tendered Units, the General Partner shall act in a fair, equitable and reasonable manner that neither prefers one group or class of Limited Partners over another nor discriminates against a group or class of Limited Partners. If, pursuant to the terms of this Section 8.5, the General Partner will acquire any number of Tendered Units for REIT Shares rather than the Cash Amount, on the Specified Redemption Date, the Tendering Party shall sell such number of the Tendered Units to the General Partner in exchange for a number of REIT Shares equal to the product of the

 

38


REIT Shares Amount and the Applicable Percentage. The product of the Applicable Percentage and the REIT Shares Amount, if applicable, shall be delivered by the General Partner as duly authorized, validly issued, fully paid and non-assessable REIT Shares free of any pledge, lien, encumbrance or restriction, other than the Aggregate Share Ownership Limit (as calculated in accordance with the Charter) and other restrictions provided in the Article of Incorporation, the bylaws of the General Partner, the Securities Act and relevant state securities or “blue sky” laws. No Tendering Party whose Tendered Units are acquired by the General Partner shall have any right to cause or require the General Partner to register or qualify such REIT Shares with any federal or state securities agency under the Securities Act or to list such REIT Shares on any stock exchange. Notwithstanding the provisions of Section 8.5(a) and this Section 8.5(b), the Tendering Parties shall have no rights under this Agreement that would otherwise be prohibited under the Charter.

(c)    In connection with an exercise of the Redemption Right pursuant to this Section 8.5, the Tendering Party shall submit the following to the General Partner, in addition to the Notice of Redemption:

(i)    A written affidavit, dated the same date as the Notice of Redemption, (a) disclosing the actual and constructive ownership, as determined for purposes of Code Sections 856(a)(6) and 856(h), of REIT Shares by (i) such Tendering Party and (ii) any Related Party and (b) representing that, after giving effect to the Redemption, neither the Tendering Party nor any Related Party will own REIT Shares in excess of the Aggregate Share Ownership Limit or the Common Share Ownership Limit (or, if applicable the Excepted Holder Limit);

(ii)    A written representation that neither the Tendering Party nor any Related Party has any intention to acquire any additional REIT Shares prior to the closing of the Redemption on the Specified Redemption Date

(iii)    An undertaking to certify, at and as a condition to the closing of the Redemption on the Specified Redemption Date, that either (a) the actual and constructive ownership of REIT Shares by the Tendering Party and any Related Party remain unchanged from that disclosed in the affidavit required by Section 8.5(c)(1) or (b) after giving effect to the Redemption, neither the Tendering Party nor any Related Party shall own REIT Shares in violation of the Aggregate Share Ownership Limit (or, if applicable, the Excepted Holder Limit); and

(iv)    Any other documents as the General Partner may reasonably require.

(d)    Any Cash Amount to be paid to a Tendering Party pursuant to this Section 8.5 shall be paid on the Specified Redemption Date; provided, however, that the General Partner may elect to cause the Specified Redemption Date to be delayed for up to an additional 180 days to the extent required for the Partnership or the General Partner to obtain financing to be used to make such payment of the Cash Amount, by causing additional REIT Shares to be issued or otherwise. Notwithstanding the foregoing, the General Partner agrees to use commercially reasonable efforts to cause the closing of the acquisition of Tendered Units hereunder to occur as quickly as reasonably possible.

(e)    Notwithstanding any other provision of this Agreement, the General Partner shall place appropriate restrictions on the ability of the Limited Partners to exercise their Redemption Rights to prevent, among other things, (a) any Person from owning shares in excess of the Common Share Ownership Limit, the Aggregate Share Ownership Limit and the Excepted Holder Limit or the General Partner failing to qualify as a domestically controlled qualified investment entity, (b) the REIT Shares from being owned by less than 100 persons and the General Partner from being “closely held” within the meaning of Section 856(h) of the Code, (c) as and if deemed necessary to ensure that the Partnership does not constitute a “publicly traded partnership” under Section 7704 of the Code, (d) the Partnership’s assets being considered “plan assets” with the meaning of ERISA or any regulations proposed or promulgated thereunder, (e) the

 

39


violation of the Securities Act or other comparable state law, (f) the registration of the Partnership as an investment company under the Investment Company Act, (g) the registration of the Partnership, the General Partner or any Affiliate thereof (that is not already registered as an investment adviser under the Advisers Act) as an investment adviser under the Advisers Act, (h) the termination of the Partnership’s status as a partnership for tax purposes, (i) the violation of any law, rule, regulation by such Limited Partner, the Partnership, the General Partner and their respective officers, directors, employers, shareholders, partners, members or any Affiliate thereof, and (j) a non-exempt prohibited transaction under ERISA. If and when the General Partner determines that imposing such restrictions is necessary, the General Partner shall give prompt written notice thereof to each of the Limited Partners holding Partnership Units, which notice shall be accompanied by a copy of an opinion of counsel to the Partnership which states that, in the opinion of such counsel, restrictions are necessary in order to avoid the foregoing, as applicable. In addition to any other appropriate restrictions placed by the General Partner pursuant to this Section 8.5(e), no Tendering Party (including, without limitation, the Special Limited Partner and the Adviser) shall be entitled to consummate a Redemption if the ownership of or delivery of REIT Shares to such Tendering Party on the Specified Redemption Date by the General Partner would (i) cause the occurrence of any of the circumstances described in clauses (a) through (d) of the first sentence of this Section 8.5(e), (ii) cause the General Partner to own, actually or constructively, 10% or more of the ownership interests in a tenant (other than a tenant that is a “taxable REIT subsidiary” (as defined in Section 856(l) of the Code)) of the General Partner’s, the Partnership’s or a Subsidiary’s real property, within the meaning of Section 856(d)(2)(B) of the Code, or (iii) otherwise cause the General Partner to fail to qualify as a REIT under the Code, including, but not limited to, as a result of any “eligible independent contractor” (as defined in Section 856(d)(9)(A) of the Code) that operates a “qualified lodging facility” (as defined in Section 856(d)(9)(D) of the Code) or a “qualified health care property” (as defined in Section 856(e)(6)(D)(i) of the Code) on behalf of a “taxable REIT subsidiary” (as defined in Section 856(l) of the Code) failing to qualify as such. The General Partner, in its sole and absolute discretion, may waive the restriction on redemption set forth in this Section 8.5(e), provided that the Tendering Party has submitted such information, certification or affidavit as the General Partner may reasonably require in connection with the application of the restrictions described in this Section 8.5(e). To the extent any attempted Redemption or exchange for REIT Shares would be in violation of this Section 8.5(e), it shall be null and void ab initio and such Tendering Party shall not acquire any rights or economic interest in any Cash Amount otherwise payable upon such Redemption or the REIT Shares otherwise issuable upon such exchange.

(f)    A redemption fee may be charged (other than to the Adviser, Special Limited Partner or their Affiliates) in connection with an exercise of Redemption Rights pursuant to this Section 8.5.

(g)    Notwithstanding anything herein to the contrary, the provisions of this Section 8.5 shall not apply with respect to the Initial Class E Units, and instead the provisions of the JPM Sponsor Subscription Agreement shall govern with respect to redemptions of Initial Class E Units by the Partnership.

8.6.    Required Redemption of Limited Partners.

The General Partner, in its sole discretion, may require a Limited Partner to surrender all or any portion of its Partnership Units and withdraw from the Partnership to the extent such redemption is in the best interest of the Partnership, as determined by the General Partner in good faith at any time for any reason or no reason with or without prior notice to such Limited Partner. A notice of mandatory redemption pursuant to this Section 8.6 shall have the same effect as a request for redemption by a Limited Partner given pursuant to Section 8.5; provided, that the mandatory redemption of all or any portion of such Limited Partner’s Partnership Units shall be effective on the date determined by the General Partner and indicated in such notice.

 

40


8.7.    Expenses Not Attributable to Class E Units .

(a) Distribution Fees, Advisory Fees, upfront selling commissions, upfront dealer manager fees and the Quarterly Allocation or Year-End Allocation shall be Class-specific expenses allocable to and borne by Classes of Partnership Units other than Class E Units.

ARTICLE 9

TRANSFERS OF LIMITED PARTNERSHIP INTERESTS

9.1.    Purchase for Investment.

(a)    Each Limited Partner hereby represents and warrants to the General Partner and to the Partnership that the acquisition of his Partnership Interest is made as a principal for his account for investment purposes only and not with a view to the resale or distribution of such Partnership Interest.

(b)    Each Limited Partner agrees that he will not sell, assign or otherwise Transfer his Partnership Interest or any fraction thereof, whether voluntarily or by operation of law or at judicial sale or otherwise, to any Person who does not make the representations and warranties to the General Partner set forth in Section 9.1(a) above and similarly agree not to sell, assign or Transfer such Partnership Interest or fraction thereof to any Person who does not similarly represent, warrant and agree.

9.2.    Restrictions on Transfer of Limited Partnership Interests.

(a)    Subject to the provisions of Section 9.2(b) and (c), no Limited Partner may offer, sell, assign, hypothecate, pledge or otherwise transfer all or any portion of his Limited Partnership Interest, or any of such Limited Partner’s economic rights as a Limited Partner, whether voluntarily or by operation of law or at judicial sale or otherwise (collectively, a “Transfer”) without the consent of the General Partner, which consent may be granted or withheld in its sole and absolute discretion; provided, that the Special Limited Partner may Transfer all or any portion of its Limited Partnership Interest, or any of its economic rights as a Limited Partner, to any of its Affiliates without the consent of the General Partner. Any such purported Transfer undertaken without such consent shall be considered to be null and void ab initio and shall not be given effect. The General Partner may require, as a condition of any Transfer to which it consents, that the transferor assume all costs incurred by the Partnership in connection therewith.

(b)    No Limited Partner may withdraw from the Partnership other than as a result of a permitted Transfer (i.e., a Transfer consented to as contemplated by clause (a) above or clause (c) below or a Transfer pursuant to Section 9.5 below) of all of its Partnership Interest pursuant to this Article 9 or pursuant to a Redemption of all of its Partnership Units pursuant to Section 8.5. Upon the permitted Transfer or Redemption of all of a Limited Partner’s Partnership Interest, such Limited Partner shall cease to be a Limited Partner.

(c)    Notwithstanding Section 9.2(a) and subject to Sections 9.2(d), (e) and (f) below, (i) a Limited Partner may Transfer, without the consent of the General Partner, all or a portion of its Partnership Interest to (A) a parent or parent’s spouse, natural or adopted descendant or descendants, spouse of such descendant, or brother or sister, or a trust created by such Limited Partner for the benefit of such Limited Partner and/or any such Person(s), of which trust such Limited Partner or any such Person(s) is a trustee, (B) a corporation controlled by a Person or Persons named in (A) above or (C) if the Limited Partner is an entity, its beneficial owners through a distribution in kind or otherwise and (ii) a holder of Initial Class E Units may Transfer, without the consent of the General Partner, all or any portion of such Initial Class E Units to an Affiliate of such holder.

 

41


(d)    No Limited Partner may effect a Transfer of its Limited Partnership Interest, in whole or in part, without the consent of the General Partner, which may be withheld in its sole and absolute discretion, if, in the opinion of legal counsel for the Partnership, such proposed Transfer would require the registration of the Limited Partnership Interest under the Securities Act, the registration of the Partnership as an investment company under, or would be in violation of, the Investment Company Act or any rules or regulations promulgated thereunder, the registration of the General Partner or any Affiliate thereof (that is not currently registered as an investment adviser under the Advisers Act, or cause the Partnership to be treated as a “publicly traded partnership” within the meaning of U.S. Code Section 7704(b), or would otherwise violate any applicable federal or state securities or blue sky laws (including investment suitability standards).

(e)    No Transfer by a Limited Partner of its Partnership Interest, in whole or in part, may be made to any Person without the consent of the General Partner, which may be withheld in its sole and absolute discretion, if (i) in the opinion of legal counsel for the Partnership, the Transfer would result in the Partnership’s being treated as an association taxable as a corporation (other than a qualified REIT subsidiary within the meaning of Section 856(i) of the Code and the General Partner determines such treatment would be in the best interest of the Partnership), (ii) in the opinion of legal counsel for the Partnership, it would adversely affect the ability of the General Partner to continue to qualify as a REIT or as a domestically controlled qualified investment entity or subject the General Partner to any additional taxes under Section 857 or Section 4981 of the Code, (iii) in the opinion of legal counsel for the Partnership, the Transfer would cause the Partnership not to qualify for the safe harbor described in Regulations Section 1.7704-1(h), (iv) the Transfer would result in the Partnership at any time during its taxable year having more than 100 partners, within the meaning of Section 1.7704-1(h)(1)(ii) of the Regulations (taking into account Section 1.7704-1(h)(3) of the Regulations), or (v) such Transfer is effectuated through an “established securities market” or a “secondary market (or the substantial equivalent thereof)” within the meaning of Section 7704 of the Code.

(f)    No Transfer by a Limited Partner of any Partnership Interest may be made to a lender to the Partnership or any Person who is related (within the meaning of Regulations Section 1.752-4(b)) to any lender to the Partnership whose loan constitutes a nonrecourse liability (within the meaning of Regulations Section 1.752-1(a)(2)), without the consent of the General Partner, which may be withheld in its sole and absolute discretion, provided that as a condition to such consent the lender may be required to enter into an arrangement with the Partnership and the General Partner to exchange or redeem for the Cash Amount any Partnership Units in which a security interest is held simultaneously with the time at which such lender would be deemed to be a Partner in the Partnership for purposes of allocating liabilities to such lender under Section 752 of the Code.

(g)    Any Transfer in contravention of any of the provisions of this Article 9 shall be void and ineffectual and shall not be binding upon, or recognized by, the Partnership.

(h)    Prior to the consummation of any Transfer under this Article 9, the transferor and/or the transferee shall deliver to the General Partner such opinions, certificates and other documents as the General Partner shall request in connection with such Transfer.

9.3.    Admission of Substitute Limited Partner.

(a)    Subject to the other provisions of this Article 9, an assignee of the Limited Partnership Interest of a Limited Partner (which shall be understood to include any purchaser, transferee, donee or other recipient of any disposition of such Limited Partnership Interest) shall be deemed admitted as a Limited Partner of the Partnership only with the consent of the General Partner and upon the satisfactory completion of the following:

(i)    The assignee shall have accepted and agreed to be bound by the terms and provisions of this Agreement by executing a counterpart or an amendment thereof and such other documents or instruments as the General Partner may require in order to effect the admission of such Person as a Limited Partner.

 

42


(ii)    To the extent required, an amended Certificate evidencing the admission of such Person as a Limited Partner shall have been signed, acknowledged and filed for record in accordance with the Act.

(iii)    The assignee shall have delivered a letter containing the representation set forth in Section 9.1(a) hereof and the agreement set forth in Section 9.1(b) hereof.

(iv)    If the assignee is a corporation, partnership or trust, the assignee shall have provided the General Partner with evidence satisfactory to counsel for the Partnership of the assignee’s authority to become a Limited Partner under the terms and provisions of this Agreement.

(v)    The assignee shall have executed a power of attorney containing the terms and provisions set forth in Section 8.2 hereof.

(vi)    The assignee shall have paid all legal fees and other expenses of the Partnership and the General Partner and filing and publication costs in connection with its substitution as a Limited Partner.

(vii)    The assignee has obtained the prior written consent of the General Partner to its admission as a Substitute Limited Partner, which consent may be given or denied in the exercise of the General Partner’s sole and absolute discretion.

(b)    For the purpose of allocating Profits and Losses and distributing cash received by the Partnership, a Substitute Limited Partner shall be treated as having become, and appearing in the records of the Partnership as, a Partner upon the filing of the Certificate described in Section 9.3(a)(ii) hereof or, if no such filing is required, the later of the date specified in the transfer documents or the date on which the General Partner has received all necessary instruments of transfer and substitution.

(c)    The General Partner shall cooperate with the Person seeking to become a Substitute Limited Partner by preparing the documentation required by this Section and making all official filings and publications. The Partnership shall take all such action as promptly as practicable after the satisfaction of the conditions in this Article 9 to the admission of such Person as a Limited Partner of the Partnership.

9.4.    Rights of Assignees of Partnership Interests.

(a)    Subject to the provisions of Sections 9.1 and 9.2 hereof, except as required by operation of law, the Partnership shall not be obligated for any purposes whatsoever to recognize the assignment by any Limited Partner of its Partnership Interest until the Partnership has received notice thereof.

(b)    Any Person who is the assignee of all or any portion of a Limited Partner’s Limited Partnership Interest, but does not become a Substitute Limited Partner and desires to make a further assignment of such Limited Partnership Interest, shall be subject to all the provisions of this Article 9 to the same extent and in the same manner as any Limited Partner desiring to make an assignment of its Limited Partnership Interest.

9.5.    Effect of Bankruptcy, Death, Incompetence or Termination of a Limited Partner. The occurrence of an Event of Bankruptcy as to a Limited Partner, the death of a Limited Partner or a final

 

43


adjudication that a Limited Partner is incompetent (which term shall include, but not be limited to, insanity) shall not cause the termination or dissolution of the Partnership, and the business of the Partnership shall continue if an order for relief in a bankruptcy proceeding is entered against a Limited Partner, the trustee or receiver of his estate or, if he dies, his executor, administrator or trustee, or, if he is finally adjudicated incompetent, his committee, guardian or conservator, shall have the rights of such Limited Partner for the purpose of settling or managing his estate property and such power as the bankrupt, deceased or incompetent Limited Partner possessed to assign all or any part of his Partnership Interest and to join with the assignee in satisfying conditions precedent to the admission of the assignee as a Substitute Limited Partner.

9.6.    Joint Ownership of Interests. A Partnership Interest may be acquired by two individuals as joint tenants with right of survivorship, provided, that such individuals either are married or are related and share the same home as tenants in common. The written consent or vote of both owners of any such jointly held Partnership Interest shall be required to constitute the action of the owners of such Partnership Interest; provided, however, that the written consent of only one joint owner will be required if the Partnership has been provided with evidence satisfactory to the counsel for the Partnership that the actions of a single joint owner can bind both owners under the applicable laws of the state of residence of such joint owners. Upon the death of one owner of a Partnership Interest held in a joint tenancy with a right of survivorship, the Partnership Interest shall become owned solely by the survivor as a Limited Partner and not as an assignee. The Partnership need not recognize the death of one of the owners of a jointly-held Partnership Interest until it shall have received notice of such death. Upon notice to the General Partner from either owner, the General Partner shall cause the Partnership Interest to be divided into two equal Partnership Interests, which shall thereafter be owned separately by each of the former owners.

ARTICLE 10

BOOKS AND RECORDS; ACCOUNTING; TAX MATTERS

10.1.    Books and Records. At all times during the continuance of the Partnership, the Partners shall keep or cause to be kept at the Partnership’s specified office true and complete books of account in accordance with GAAP, including: (a) a current list of the full name and last known business address of each Partner, (b) a copy of the Certificate of Limited Partnership and all Certificates of amendment thereto, (c) copies of the Partnership’s federal, state and local income tax returns and reports, (d) copies of this Agreement and amendments thereto and any financial statements of the Partnership for the three most recent years and (e) all documents and information required under the Act. Any Partner or its duly authorized representative, upon paying the costs of collection, duplication and mailing, shall be entitled to inspect or copy such records during ordinary business hours.

10.2.    Custody of Partnership Funds; Bank Accounts.

(a)    All funds of the Partnership not otherwise invested shall be deposited in one or more accounts maintained in such banking or brokerage institutions as the General Partner shall determine, and withdrawals shall be made only on such signature or signatures as the General Partner may, from time to time, determine.

(b)    All deposits and other funds not needed in the operation of the business of the Partnership may be invested in any manner determined by the General Partner in its sole discretion. The funds of the Partnership shall not be commingled with the funds of any other Person except for such commingling as may necessarily result from an investment permitted by this Section 10.2(b).

10.3.    Fiscal and Taxable Year. The fiscal and taxable year of the Partnership shall be the calendar year.

 

44


10.4.    Annual Tax Information and Report. The General Partner will endeavor to furnish within 180 days after the end of each fiscal year of the Partnership (subject to reasonable delays in the event of the late receipt of any necessary financial statements of the Person in which the Partnership holds an interest), to each Person who was a Limited Partner at any time during a fiscal year of the Partnership, the tax information necessary to file such Limited Partner’s individual tax returns as required by law.

10.5.    Partnership Representation; Tax Elections; Special Basis Adjustments.

(a)    The General Partner shall act as or appoint the “partnership representative” within the meaning of Section 6223(a) of the Code (the “Partnership Representative”) and the equivalent for applicable state and local tax purposes. As Partnership Representative, the General Partner (or its appointee) shall have the right and obligation to take all actions authorized and required, respectively, by the Code for the Partnership Representative. The General Partner (or its appointee) shall have the right to retain professional assistance in respect of any audit of the Partnership by the Service and all out-of-pocket expenses and fees incurred by the General Partner (or its appointee) on behalf of the Partnership as Partnership Representative shall constitute Partnership expenses.

(b)    All elections required or permitted to be made by the Partnership under the Code or any applicable state, local or foreign tax law shall be made by the General Partner in its sole and absolute discretion.

(c)    The Partnership Representative is authorized, but not required:

(i)    to enter into any settlement with the Service with respect to any administrative or judicial proceedings for the adjustment of Partnership items required to be taken into account by a Partner for income tax purposes (such administrative proceedings being referred to as a “tax audit” and such judicial proceedings being referred to as “judicial review”). In the settlement agreement with respect to any such proceedings, the Partnership Representative may expressly state that such agreement shall bind all Partners;

(ii)    in the event that a notice of final partnership adjustment (a “Final Adjustment”) is mailed to the Partnership Representative, to seek judicial review of such Final Adjustment, including the filing of a petition for readjustment with the United States Tax Court or the United States Claims Court, or the filing of a complaint for refund with the District Court of the United States for the district in which the Partnership’s principal place of business is located;

(iii)    to file a request for an administrative adjustment with the Service at any time and, if any part of such request is not allowed by the IRS, to file an appropriate pleading (petition or complaint) for judicial review with respect to such request;

(iv)    to enter into an agreement with the Service to extend the period for assessing any tax that is attributable to any item required to be taken into account by a Partner for tax purposes, or an item affected by such item; and

(v)    to take any other action on behalf of the Partners or any of them in connection with any tax audit or judicial review proceeding to the extent permitted by applicable law or regulations.

The taking of any action and the incurring of any expense by the Partnership Representative in connection with any such proceeding, except to the extent required by law, is a matter in the sole and absolute discretion of the Partnership Representative and the provisions relating to indemnification of the General Partner set forth in Section 6.3 hereof shall be fully applicable to the Partnership Representative in its capacity as such.

 

45


In the case of the payment by the Partnership of an assessed imputed underpayment, the Partnership Representative is authorized to allocate the assessed amount among the Partners in a manner it deems equitable in its sole discretion so that each Partner economically bears any taxes paid by the Partnership allocable to such Partners.

(d)    In the event of a Transfer of all or any part of the Partnership Interest of any Partner, the Partnership, at the option of the General Partner, may elect pursuant to Section 754 of the Code to adjust the basis of the Partnership’s assets. Notwithstanding anything contained in Article 5, any adjustments made pursuant to Section 754 of the Code shall affect only the successor in interest to the transferring Partner and in no event shall be taken into account in establishing, maintaining or computing Capital Accounts for the other Partners for any purpose under this Agreement. Each Partner will furnish the Partnership with all information necessary to give effect to such election.

10.6.    Reports to Limited Partners. As soon as practicable after the close of each fiscal year, but in no event later than the date on which the General Partner mails its annual report to holders of the REIT Shares, the General Partner shall cause to be mailed to each Limited Partner an annual report containing financial statements of the Partnership, or of the General Partner if such statements are prepared solely on a consolidated basis with the General Partner, for such fiscal year, presented in accordance with GAAP. The annual financial statements shall be audited by accountants selected by the General Partner.

ARTICLE 11

AMENDMENT OF AGREEMENT; MERGER

11.1.    Partner Consent Requirements. The General Partner’s consent shall be required for any amendment to this Agreement. The General Partner, without the consent of the Limited Partners, may amend this Agreement in any respect or merge or consolidate the Partnership with or into any other partnership or business entity (as defined in Section 17-211 of the Act) in a transaction pursuant to Section 7.1(b), (c) or (d) hereof; provided, however, that the following amendments and any other merger or consolidation of the Partnership shall require the consent of Limited Partners holding more than 50% of the Percentage Interests of the Limited Partners:

(a)    any amendment affecting the operation of the Redemption Right (except as provided in Section 8.5(d), 7.1(b) or 7.1(c)) in a manner adverse to the Limited Partners;

(b)    any amendment that would adversely affect the rights of the Limited Partners to receive the distributions payable to them hereunder, other than with respect to the issuance of additional Partnership Units pursuant to Section 4.3;

(c)    any amendment that would alter the Partnership’s allocations of Profit and Loss to the Limited Partners, other than with respect to the issuance of additional Partnership Units pursuant to Section 4.3;

(d)    any amendment that would impose on the Limited Partners any obligation to make additional Capital Contributions to the Partnership; or

(e)    any amendment that would amend the definition of “BHC Act” or “BHC Partner” or modify or amend Section 11.3 in a manner adverse to the BHC Partners without the written consent of each BHC Partner.

 

46


11.2.    Amendments; No Limited Partner Consent Required. Notwithstanding the foregoing, the General Partner, without the consent of any Limited Partner, may amend this Agreement for any of the following purposes:

(1)    to add to the obligations of the General Partner or surrender any right or power granted to the General Partner or any Affiliate of the General Partner for the benefit of the Limited Partners;

(2)    to reflect issuance of additional Partnership Units in accordance with the terms of this Agreement, the admission, substitution, termination or withdrawal of Partners, the Transfer of any Partnership Interest in accordance with this Agreement, and to amend the Partnership Register in connection with such admission, substitution, withdrawal, Transfer or adjustment;

(3)    to reflect a change that is of an inconsequential nature or does not adversely affect the Limited Partners in any material economic respect, or to cure any ambiguity, correct or supplement any provision in this Agreement not inconsistent with law or with other provisions, or make other changes with respect to matters arising under this Agreement that will not be inconsistent with law or with the provisions of this Agreement;

(4)    to set forth or amend the designations, preferences, conversion or other rights, voting powers, restrictions, limitations as to distributions, qualifications or terms or conditions of redemption of the Holders of any additional Partnership Interests issued pursuant to Article 4, including, without limitation, amending Articles 5 and 8 hereof, to appropriately reflect the distributions, allocations, partnership rights and rights upon liquidation (including any preference, priority or subordination thereof) of the additional Partnership Interests so issued in accordance with the terms thereof;

(5)    to satisfy any requirements, conditions or guidelines contained in any order, directive, opinion, ruling or regulation of a federal or state agency or contained in federal or state law;

(6)    (a) to reflect such changes as are reasonably necessary for the General Partner to maintain its status as a REIT or as a domestically controlled qualified investment entity or to satisfy the REIT Requirements, (b) to reflect the Transfer of all or any part of a Partnership Interest between the General Partner and any Person controlled by the General Partner or (c) to ensure that the Partnership will not be classified as a “publicly traded partnership” under Code Section 7704;

(7)    to modify either or both of the manner in which items of Profit or Loss are allocated pursuant to Article 5 or the manner in which Capital Accounts are adjusted, computed or maintained (but in each case only to the extent otherwise provided in this Agreement and as may be permitted under applicable law);

(8)    to reflect the issuance of additional Partnership Interests in accordance with Article 4;

(9)    to reflect any modification to this Agreement as is necessary or desirable (as determined by the General Partner in its sole and absolute discretion) in connection with any merger or consolidation of the Partnership with and into the General Partner or any wholly-owned subsidiary of the General Partner, or any Transfer by the General Partner of its interest in the Partnership to any wholly-owned subsidiary of the General Partner;

(10)    to reflect any other modification to this Agreement as is reasonably necessary for the business or operations of the Partnership or the General Partner;

(11)    to effect or facilitate a Transaction that, in accordance with Section 7.1(b) and/or 7.1(c), does not require the consent of any Limited Partner and, if the Partnership is the Survivor in any Transaction, to modify Section 8.5 or any related definitions to provide that the holders of interests in such Survivor have rights that are consistent with Section 7.1; and

 

47


(12)    to reflect modifications as is necessary or desirable to (i) cause the number of Partnership Units issued and outstanding of each Class to equal the number of REIT Shares having the same Class designation as such Class of Partnership Units, (ii) include a provision whereby the distributions made on each Partnership Unit of a given Class shall be the same as distributions made on each REIT Share of the same Class, (iii) include a provision to ensure that the Net Asset Value Per Partnership Unit of a given Class will at all times be equal or substantially equal to the Net Asset Value Per REIT Share of the same Class and (iv) include a provision whereby the General Partner will be issued a Partnership Unit of a particular Class each time it issues a REIT Share of the same Class and contributes (or is deemed to have contributed) the gross proceeds from the issuance of such REIT Share to the Partnership.

11.3.    BHC Partners.

(a)    Notwithstanding any other provision of this Agreement, all BHC Partners shall be subject to the limitations on voting set forth in this Section 11.3. If at any time a BHC Partner holds an interest in the Partnership that would otherwise represent 5% or more of the total voting interests in the Partnership, such BHC Partner may not vote any portion of its interest in the Partnership representing in excess of 4.99% of the interests in the Partnership entitled to vote. Whenever the vote, consent or decision of a Limited Partner is required or permitted pursuant to this Agreement, a BHC Partner shall not be entitled to participate in such vote or consent, or to make such decision, with respect to the portion of such BHC Partner’s interest in excess of 4.99% (or such other amount as may be permitted by applicable regulations to be held by a BHC Partner as voting securities without reference to section 4(k) of the BHC Act) of the interests in the Partnership, and such vote, consent or decision shall be tabulated or made as if such BHC Partner were not a Partner with respect to such BHC Partner’s interest in excess of 4.99% (or such other amount as may be permitted by applicable regulations to be held by a BHC Partner as voting securities without reference to section 4(k) of the BHC Act) of the interests in the Partnership. Notwithstanding the foregoing, a BHC Partner will not be subject to the 4.99% voting limitation with respect to any vote, consent or decision that would be permitted for “nonvoting securities” as defined under the BHC Act and its implementing regulations (12 C.F.R. § 225.2(q)(2)), including any vote for the removal of the General Partner in accordance with this Agreement, or to replace the General Partner due to incapacitation or following the removal of the General Partner in accordance with this Agreement.

(b)    In the event that two or more BHC Partners are affiliated, the limitations of this Section 11.3 shall apply to the aggregate interests in the Partnership held by such BHC Partners and each such BHC Partner shall be entitled to vote its pro rata portion of 4.99% (or such other amount as may be permitted by applicable regulations to be held by a BHC Partner as voting securities without reference to section 4(k) of the BHC Act) of the interests in the Partnership entitled to vote. Except as provided in this Section 11.3, any interest of a BHC Partner held as a non-voting interest shall be identical in all respects to the interests of the other Limited Partners. Any such interest held as a non-voting interest shall remain a non-voting interest in the event that the BHC Partner holding such interest ceases to be a BHC Partner and shall continue as a non-voting interest with respect to any assignee or other transferee of such interest. Notwithstanding the foregoing, any BHC Partner may elect in writing upon its admission to the Partnership for this Section 11.3 not to apply to its interest in the Partnership. Any such election by a BHC Partner may be rescinded at any time by written notice to the General Partner, provided that any such rescission shall be irrevocable.

(c)     If at any time, as a result of any withdrawals by Limited Partners or distributions to other Limited Partners, or for any other reason, the General Partner expects the Capital Contribution of any BHC Partner (individually or in the aggregate with any of its “affiliates”) to exceed 24.99% of the total Capital

 

48


Contributions of all Partners, the General Partner shall immediately notify such BHC Partner and permit such BHC Partner to immediately withdraw from the Partnership to the extent necessary to reduce such BHC Partner’s Capital Contribution to 24.99% of the total Capital Contribution of all Partners; provided, that this Section 11.3(c) shall not apply with respect to the Initial Class E Units, and instead the provisions of the JPM Sponsor Subscription Agreement shall govern with respect to withdrawal of Initial Class E Units by the Partnership.

ARTICLE 12

GENERAL PROVISIONS

12.1.    Notices. All communications required or permitted under this Agreement shall be in writing and shall be deemed to have been given when delivered personally or upon deposit in the United States mail, registered, postage prepaid return receipt requested, to the Partners at the addresses set forth on the Partnership’s books and records; provided, however, that any Partner may specify a different address by notifying the General Partner in writing of such different address. Notices to the Partnership shall be delivered at or mailed to its specified office.

12.2.    Survival of Rights. Subject to the provisions hereof limiting Transfers, this Agreement shall be binding upon and inure to the benefit of the Partners and the Partnership and their respective legal representatives, successors, transferees and assigns.

12.3.    Additional Documents. Each Partner agrees to perform all further acts and execute, swear to, acknowledge and deliver all further documents which may be reasonable, necessary, appropriate or desirable to carry out the provisions of this Agreement or the Act.

12.4.    Severability. If any provision of this Agreement shall be declared illegal, invalid or unenforceable in any jurisdiction, then such provision shall be deemed to be severable from this Agreement (to the extent permitted by law) and in any event such illegality, invalidity or unenforceability shall not affect the remainder hereof.

12.5.    Side Letters. Notwithstanding anything to the contrary contained herein, it is hereby acknowledged and agreed that the General Partner, on its own behalf or on behalf of the Partnership, and without the approval of any Limited Partner or any other Person, may enter into a side letter or similar agreement (collectively, “Side Letters”) with one or more Limited Partners which has the effect of establishing rights under, or altering or supplementing the terms hereof. As a result of such Side Letters, certain Limited Partners may receive additional benefits, which may be more favorable than those offered to any other Partners. The parties hereto agree that any terms contained in a Side Letter with one or more such Persons shall govern with respect to such Persons notwithstanding anything to the contrary contained herein. Except as required by applicable law, the General Partner will not be required to notify all Limited Partners of any such Side Letters or any of the rights or terms or provisions thereof, and will not be required to offer such additional or different rights or terms to all Limited Partners..

12.6.    Entire Agreement. This Agreement, the exhibits attached hereto and any Side Letters constitute the entire Agreement of the Partners and supersede all prior written agreements and prior and contemporaneous oral agreements, understandings and negotiations with respect to the subject matter hereof.

12.7.    Pronouns and Plurals. When the context in which words are used in the Agreement indicates that such is the intent, words in the singular number shall include the plural and the masculine gender shall include the neuter or female gender as the context may require.

 

49


12.8.    Headings. The Article headings or sections in this Agreement are for convenience only and shall not be used in construing the scope of this Agreement or any particular Article.

12.9.    Counterparts. This Agreement may be executed in several counterparts, each of which shall be deemed to be an original copy and all of which together shall constitute one and the same instrument binding on all parties hereto, notwithstanding that all parties shall not have signed the same counterpart. For the avoidance of doubt, a Person’s execution and delivery of this Agreement by electronic signature and electronic transmission (jointly, an “Electronic Signature”), including via Docusign or other similar method, shall constitute the execution and delivery of a counterpart of this Agreement by or on behalf of such Person and shall bind such Person to the terms of this Agreement. The Partners hereto agree that this Agreement and any additional information incidental hereto may be maintained as electronic records. Any Person executing and delivering this Agreement by Electronic Signature further agrees to take any and all reasonable additional actions, if any, evidencing its intent to be bound by the terms of this Agreement, as may be reasonably requested by the General Partner.

12.10.    Governing Law. This Agreement shall be governed by and construed in accordance with the laws of the State of Delaware.

12.11.    No Partition. No Partner nor any successor-in-interest to a Partner shall have the right while this Agreement remains in effect to have any property of the Partnership partitioned, or to file a complaint or institute any proceeding at law or in equity to have such Property of the Partnership partitioned, and each Partner, on behalf of itself and its successors and assigns hereby waives any such right. It is the intention of the Partners that the rights of the parties hereto and their successors-in-interest to Partnership Property, as among themselves, shall be governed by the terms of this Agreement and that the rights of the Partners and their respective successors-in-interest shall be subject to the limitations and restrictions as set forth in this Agreement.

12.12.    No Rights as Stockholders. Nothing contained in this Agreement shall be construed as conferring upon the holders of Partnership Units any rights whatsoever as stockholders of the General Partner, including without limitation any right to receive dividends or other distributions made to stockholders of the General Partner or to vote or to consent or receive notice as stockholders in respect of any meeting of stockholders of the General Partner for the election of directors of the General Partner or any other matter.

[Signature Page Follows]

 

50


IN WITNESS WHEREOF, the parties hereto have hereunder affixed their signatures to this Agreement of Limited Partnership, all as of the date first set forth above.

 

GENERAL PARTNER:
J.P. MORGAN REAL ESTATE INCOME TRUST, INC.
           By:  

 

    Name:   Michael P. Kelly
    Title:   President
SPECIAL LIMITED PARTNER:
J.P. MORGAN REIT OP SPECIAL LIMITED PARTNER, L.P.
BY: J.P. MORGAN SLP GP, LLC, ITS GENERAL PARTNER
BY: [                    ]
  By:  

 

    Name:  
    Title:  
LIMITED PARTNER:
J.P. MORGAN REAL ESTATE INCOME TRUST, INC.
  By:  

 

    Name:   Michael P. Kelly
    Title:   President

 

51


EXHIBIT A

NOTICE OF EXERCISE OF REDEMPTION RIGHT

In accordance with Section 8.5 of the Limited Partnership Agreement (the “Agreement”) of J.P. Morgan REIT Operating Partnership, L.P. (the “Partnership”), the undersigned hereby irrevocably (i) presents for redemption Partnership Units (as defined in the Agreement) in the Partnership in accordance with the terms of the Agreement and the Redemption Right (as defined in the Agreement) referred to in Section 8.5 thereof, (ii) surrenders such Partnership Units and all right, title and interest therein and (iii) directs that the Cash Amount or REIT Shares Amount (each, as defined in the Agreement) as determined by the General Partner deliverable upon exercise of the Redemption Right be delivered to the address specified below, and if REIT Shares (as defined in the Agreement) are to be delivered, such REIT Shares be registered or placed in the name(s) and at the address(es) specified below.

Dated:

 

 

(Name of Limited Partner)

 

(Signature of Limited Partner)

 

(Mailing Address)

 

(City) (State) (Zip Code)

 

Signature Guaranteed by:

If REIT Shares are to be issued, issue to:

 

Name:    

 

Social Security or

 

Tax I.D. Number:

   

 

A-1

EX-10.3

Exhibit 10.3

SUBSCRIPTION AGREEMENT

 

To:

J.P. Morgan Real Estate Income Trust, Inc.

277 Park Avenue

New York, NY 10172

 

  Re:

Subscription Agreement for the Purchase of Shares of Common Stock and/or OP Units (this “Subscription Agreement”)

J.P. Morgan Investment Management Inc., a Delaware corporation (“JPMIM”), as of the 23rd day of February, 2022, agrees to purchase a number of shares of Class E common stock, par value $0.01 per share (such shares to be purchased and any subsequent shares of common stock of the Corporation (as defined below) received by JPMIM in connection with a conversion of Units (as defined below), collectively referred to herein as, the “Shares”), of J.P. Morgan Real Estate Income Trust, Inc., a Maryland corporation (the “Corporation”), or Class E units representing limited partnership interests (such units to be purchased referred to herein as, the “Units” and, together with the Shares, referred to herein as, the “Securities”) of J.P. Morgan REIT Operating Partnership, L.P., a Delaware limited partnership (the “Operating Partnership”), or a combination thereof, in an aggregate amount of $100 million, subject to reduction to an amount not less than $25 million (the “Commitment”), pursuant to the terms and conditions of this Subscription Agreement. JPMIM also acts as the Corporation’s external investment adviser.

JPMIM acknowledges that the Corporation will not register the issuance of the Securities under the Securities Act of 1933, as amended (the “Securities Act”), or any state securities laws (the “State Acts”) in reliance upon exemptions from registration contained in the Securities Act and the State Acts, and that the Corporation relies upon these exemptions, in part, because of JPMIM’s representations, warranties and agreements contained in this Subscription Agreement.

The parties hereto represent, warrant and agree as follows:

1.    On or prior to the date (such date referred to as, the “IPO Commencement Date”) on which the Corporation’s registration statement on Form S-11 (the “Registration Statement”) for its continuous public offering of shares of its common stock (the “Public Offering”) is declared effective by the Securities and Exchange Commission (the “SEC”), JPMIM hereby agrees to purchase from time to time an aggregate of $100 million in Shares or Units, or a combination thereof, subject to the following additional provisions:

a.    As of the date on which the Corporation accepts capital commitments for the purchase of Securities from investors unaffiliated with JPMIM in an aggregate amount exceeding $100 million pursuant to binding subscription agreements (“Other Seed Investor Commitments”), the Commitment may be reduced, in JPMIM’s discretion, by an amount equal to the following: (1) the aggregate amount of Other Seed Investor Commitments, minus (2) $100 million (the “Reduction Amount”); provided, that the Reduction Amount shall not exceed $75 million. Nothing herein shall prohibit JPMIM, in its sole discretion, from electing to make a Capital Contribution in an amount exceeding the obligation set forth herein if requested by the Corporation.

b.    The Corporation shall provide at least five (5) business days prior notice (each, a “Contribution Notice”) when the Corporation requires a capital contribution from JPMIM pursuant to this Subscription Agreement (a “Capital Contribution”). The Contribution Notice shall include the amount of the Capital Contribution (the “Capital Contribution Amount”) and the date by which such amount shall be paid to the Corporation (the “Contribution Date”).

 

1


c.    JPMIM shall make all Capital Contributions pursuant to the terms of this Subscription Agreement in U.S. dollars by wire transfer of immediately available funds on the applicable Contribution Date.

d.    In exchange for each Capital Contribution pursuant to the terms of this Subscription Agreement, the Corporation shall issue to JPMIM a number of Shares or Units, or a combination thereof, pursuant to JPMIM’s written instructions equal to the applicable Capital Contribution Amount divided by a per Share/Unit price equal to either (i) where the Corporation has not yet purchased its first investment in real estate or real estate debt, a per Share/Unit price equal to $10.00 or (ii) after the date on which the Corporation purchases its first investment in real estate or real estate debt, a per Share/Unit price equal to the most recently determined net asset value (“NAV”) of each Share/Unit immediately prior to the Contribution Date, as determined by JPMIM and consistent with the valuation procedures described in the Registration Statement.

2.    JPMIM hereby represents and warrants to each of the Corporation and the Operating Partnership as follows:

a.    JPMIM has carefully read this Subscription Agreement and, to the extent it believes necessary, has discussed with its counsel the representations, warranties and agreements that it makes by signing this Subscription Agreement and acknowledges and agrees to all of the limitations set forth herein relating to the repurchase by the Corporation or the Operating Partnership, as applicable, of such Securities.

b.    JPMIM is a legal entity duly organized, validly existing and in good standing under the laws of the state, commonwealth or other jurisdiction wherein it was organized or established. JPMIM has all requisite power and authority to purchase the Securities, execute and deliver this Subscription Agreement and to perform all of the obligations required to be performed by JPMIM hereunder, and such purchase and performance will not violate or contravene any law, rule or regulation binding on or applicable to JPMIM or any investment guideline or restriction applicable to JPMIM. The person executing this Subscription Agreement on behalf of JPMIM is duly authorized to do so in the capacity in which such person is executing this Subscription Agreement. This Subscription Agreement and any other documents executed and delivered by JPMIM in connection herewith have been duly authorized, executed, and delivered by JPMIM, and are the legal, valid, and binding obligations of JPMIM, enforceable against JPMIM in accordance with their respective terms, except to the extent that enforceability may be limited by bankruptcy, insolvency, fraudulent transfer, reorganization, moratorium, and similar laws of general application related to or affecting creditors’ rights and by general equitable principles.

c.    JPMIM is purchasing the Securities for its own account, with the intention of holding the Securities for investment and with no present intention of dividing or allowing others to participate in this investment or of reselling or otherwise participating, directly or indirectly, in a distribution of the Securities. JPMIM will not make any sale, transfer or other disposition of the Securities without registration under the Securities Act and the State Acts unless an exemption from registration is available under the Securities Act and the State Acts. JPMIM acknowledges that JPMIM and its affiliates have no right to require the Corporation, the Operating Partnership or any other party to seek such registration of the Securities. JPMIM acknowledges that the Corporation has no obligation to comply with the conditions of Rule 144 promulgated under the Securities Act or to take any other action necessary in order to make available any exemption for the resale of the Securities without registration. JPMIM further acknowledges that (i) the Shares will be subject to significant restrictions on transferability and ownership as set forth from time to time in the Corporation’s charter (the “Charter”) and (ii) the Units will be subject to significant restrictions on transferability as set forth from time to time in the Operating Partnership’s limited partnership agreement (as amended from time to time, the “Operating Partnership Agreement”).

 

2


d.    JPMIM is familiar with the business in which the Corporation is or will be engaged, and based upon its knowledge and experience in financial and business matters, it is familiar with the investments of the type that it is agreeing to undertake in this Subscription Agreement; it is fully aware of the problems and risks involved in making investments of this type; and it is capable of evaluating the merits and risks of such investments.

e.    JPMIM is not relying on any communication (written or oral) of the Corporation, the Operating Partnership or any of their respective affiliates as investment or tax advice or as a recommendation to purchase the Securities. JPMIM acknowledges that no U.S. federal or state or non-U.S. agency has passed upon the merits or risks of an investment in the Securities or made any finding or determination concerning the fairness or advisability of an investment in the Securities.

f.    JPMIM has such knowledge, skill and experience in business, financial and investment matters that JPMIM is capable of evaluating the merits and risks of an investment in the Securities and making an informed investment decision with respect thereto. JPMIM has made an independent legal, tax, accounting and financial evaluation of the merits and risks of an investment in the Securities. JPMIM is able to bear the substantial economic risks related to an investment in the Securities for an indefinite period of time, has no need for liquidity in such investment, and can afford a complete loss of such investment.

g.    JPMIM is an “accredited investor” as defined in Regulation D under the Securities Act. JPMIM agrees to furnish additional information reasonably requested by the Corporation to assure compliance with applicable securities laws, rules and regulations in connection with the purchase and sale of the Securities.

h.    JPMIM acknowledges that neither the Corporation nor any other person offered to sell the Securities by means of, and JPMIM is not investing in the Securities as a result of, any form of general solicitation or advertising, including but not limited to: (a) any advertisement, article, notice or other communication published in any newspaper, magazine or similar media or broadcast over television or radio or (b) any seminar or meeting whose attendees were invited by any general solicitation or general advertising.

i.    Except as otherwise disclosed to the Corporation, JPMIM hereby certifies that none of the disqualifying events or conditions (each, a “Rule 506(d) Event”) described in Rule 506(d) under Regulation D promulgated under the Securities Act has occurred or is true as of the date hereof with respect to (a) JPMIM or (b) any beneficial owner of JPMIM which indirectly holds 20% or more of the total outstanding shares of the Corporation. JPMIM shall promptly notify the Corporation, in the event that, after the date hereof, the foregoing sentence is no longer accurate.

j.    JPMIM acknowledges that neither the Corporation nor the Operating Partnership will issue physical certificates for the Securities. Instead, the Securities will be recorded on the books and records of the Corporation or the Corporation’s transfer agent or the books and records of the Operating Partnership, as applicable.

k.    JPMIM acknowledges that the representations made by JPMIM herein shall be continuing and must be valid as of each Contribution Date. If there is any material change to the facts or circumstances underlying the representations made by JPMIM herein such that the representations would become false, inaccurate or misleading, JPMIM agrees to promptly notify the Corporation and the Operating Partnership of such material change.

 

3


3.    The Corporation and the Operating Partnership hereby represent and warrant to JPMIM as follows:

a.    The Corporation is a legal entity duly organized, validly existing and in good standing under the laws of the state of Maryland. The Operating Partnership is a legal entity duly organized, validly existing and in good standing under the laws of the state of Delaware. Each of the Corporation and the Operating Partnership has all requisite power and authority to execute and deliver this Subscription Agreement and to perform all of the obligations required to be performed by it hereunder, and such performance will not violate or contravene any law, rule or regulation binding on or applicable to the Corporation or the Operating Partnership. The person executing this Subscription Agreement on behalf of each of the Corporation and the Operating Partnership is duly authorized to do so in the capacity in which such person is executing this Subscription Agreement. This Subscription Agreement and any other documents executed and delivered by each of the Corporation and the Operating Partnership in connection herewith have been duly authorized, executed, and delivered by the Corporation and the Operating Partnership, as applicable, and are the legal, valid, and binding obligations of the Corporation and the Operating Partnership, enforceable against the Corporation and the Operating Partnership, as applicable, in accordance with their respective terms, except to the extent that enforceability may be limited by bankruptcy, insolvency, fraudulent transfer, reorganization, moratorium, and similar laws of general application related to or affecting creditors’ rights and by general equitable principles.

b.    Neither the offer and sale of the Securities nor the execution and delivery by the Corporation or the Operating Partnership of, and the performance by the Corporation and the Operating Partnership of their respective obligations under, this Subscription Agreement will result in a violation or default of, or the imposition of any lien upon any property or assets of the Corporation or the Operating Partnership or any of their respective subsidiaries pursuant to (a) any provision of applicable law, (b) their respective organizational documents, (c) the organizational documents, each as amended, of any subsidiary of the Corporation or the Operating Partnership, (d) any agreement or other instrument binding upon the Corporation or the Operating Partnership or any subsidiary of the Corporation or the Operating Partnership or (e) any order any governmental entity, agency or court having jurisdiction over the Corporation or the Operating Partnership or any subsidiary of the Corporation or the Operating Partnership or any of their properties, except in the case of clauses (a), (c), (d) and (e) for any such violation, default or lien that would not, individually or in the aggregate, reasonably be expected to materially and adversely affect the Corporation’s or the Operating Partnership’s business, financial condition or results of operations or the Corporation’s or the Operating Partnership’s ability to perform its obligations under this Subscription Agreement.

c.    No consent, approval, authorization, order, registration, qualification or filing of or with any governmental entity by the Corporation or the Operating Partnership is required in connection with the transactions contemplated herein, except such as may be required under the Securities Act or State Acts. No consent, approval, or authorization of any other person is required to be obtained by the Corporation or the Operating Partnership in connection with the transactions contemplated herein, except for any such consent, approval or authorization that would not reasonably be expected to materially and adversely affect the Corporation’s or the Operating Partnership’s business, financial condition or results of operations or the Corporation’s or the Operating Partnership’s ability to perform its obligations under this Subscription Agreement.

 

4


d.    The Securities to be issued pursuant to the terms of this Subscription Agreement will, when issued, paid for and delivered, be duly and validly authorized, issued and delivered and shall be fully paid and non-assessable, and such Securities will be free and clear of all taxes, liens (other than transfer restrictions imposed hereunder, under the Charter or the Operating Partnership Agreement or by applicable law), preemptive rights, subscription and similar rights.

e.    As of the date hereof, there is no action, suit or proceeding before or by any court or governmental agency or body, now pending, or, to the knowledge of the Corporation or the Operating Partnership, threatened against the Corporation or the Operating Partnership or any of their respective subsidiaries, which would have a material adverse effect on or would materially and adversely affect the properties or assets of the Corporation or the Operating Partnership or which might materially and adversely affect the Corporation’s or the Operating Partnership’s ability to perform its obligations under this Subscription Agreement.

f.    Each of the Corporation and the Operating Partnership acknowledge that the representations made by it herein shall be continuing and must be valid as of each Contribution Date.

4.    The Securities purchased by JPMIM described herein shall be subject to the following repurchase terms:

a.    Subject to the terms and conditions set forth in this Section 4, following the end of each month after the earlier of (x) the date on which the Corporation’s NAV reaches $1.5 billion and (y) the third anniversary of the IPO Commencement Date, the Corporation and/or the Operating Partnership shall automatically, and without any further action by the Corporation, JPMIM or any affiliate thereof, repurchase or redeem, as applicable, from JPMIM a number of Securities in an amount equal to any remaining availability of repurchases under the Corporation’s share repurchase plan for public stockholders as described in the Registration Statement, as amended from time to time (the “Share Repurchase Plan”), after fulfilling any third party stockholder requests with respect to such month pursuant thereto (any such repurchase or redemption, a “JPM Mandatory Repurchase”), until such time as the Corporation and Operating Partnership have repurchased or redeemed, as applicable, all of the Securities owned by JPMIM. In addition, subject to the limitations set forth in this Section 4, at any time after the first anniversary of the IPO Commencement Date where the aggregate NAV of the shares of the Corporation’s common stock and units representing limited partnership interests in the Operating Partnership owned by JPMIM, together with any such shares and units owned by its affiliates, represent a 24.99% or greater interest in the Corporation and the Operating Partnership, on a fully diluted basis (such percentage referred to herein as the “JPM Interest”), the Corporation or the Operating Partnership, at the Corporation’s election, shall automatically, and without any further action by the Corporation, JPMIM or any such affiliate, repurchase or redeem, as applicable, an amount of Securities such that the JPM Interest is equal to approximately 24.99% after giving effect to the repurchase or redemption (any such repurchase or redemption, a “JPM Regulatory Repurchase” and, referred to collectively with any JPM Optional Repurchase, a “JPM Repurchase”).

b.    The price per Share or Unit for each JPM Repurchase shall be equal to the then-current NAV per Share or per Unit, as applicable, of the corresponding class of Share or Unit that is the subject of the JPM Repurchase, as determined monthly and in effect at the time of such JPM Repurchase.

c.    For so long as JPMIM or its affiliate acts as investment adviser to the Corporation, the Corporation and/or the Operating Partnership, as applicable, shall not effect any JPM Mandatory Repurchase with respect to any month in which either (i) the full amount of all shares of the Corporation’s common stock requested to be repurchased under the Share Repurchase Plan are not repurchased or (ii) the Share Repurchase Plan has been suspended.

 

5


d.    Should any JPM Repurchase, in the Corporation’s judgment, place an undue burden on the Corporation’s liquidity, adversely affect the Corporation’s operations or risk having an adverse impact on the Corporation as a whole, the Corporation may elect not to redeem or repurchase from JPMIM, or may offer to purchase or redeem less than the amount of the JPM Repurchase.

e.    The Corporation may in its sole discretion determine to suspend purchases or redemptions under this repurchase arrangement if it is prohibited from purchasing the Securities by a legal, contractual or regulatory restriction applicable to it or its affiliates.

f.    For so long as JPMIM or its affiliate acts as investment adviser to the Corporation, JPMIM will not request that Shares be repurchased under the Share Repurchase Plan.

5.    JPMIM agrees that it will not vote any of the Shares of the Corporation that it owns regarding (i) the removal of it or any of its affiliates as the Corporation’s investment adviser or (ii) any transaction between JPMIM or any of its affiliates and the Corporation; provided, however, that the forgoing voting restrictions will cease to apply beginning on and continuing from the date on which JPMIM or any of its affiliates no longer serves as the Corporation’s investment adviser.

6.    The principal office of JPMIM is at the address shown under its signature on the signature page of this Subscription Agreement.

7.    This Subscription Agreement shall be governed by and construed in accordance with the laws of the State of New York without giving effect to the conflict of laws provisions therein.

8.    This Subscription Agreement contains the entire agreement between the parties with respect to the subject matter thereof. The provisions of this Subscription Agreement may not be modified or waived except in a writing signed by both parties.

9.    This Subscription Agreement and the rights, powers and duties set forth herein shall, except as set forth herein, bind and inure to the benefit of the heirs, executors, administrators, legal representatives, successors and assigns of the parties hereto. The parties hereto may not assign any of their respective rights or interests in and under this Subscription Agreement without the prior written consent of the other party, and any attempted assignment without such consent shall be void and without effect.

10.    If any part of this Subscription Agreement is held by a court of competent jurisdiction to be unenforceable, illegal or invalid, the balance of this Subscription Agreement shall remain in effect and unaffected by such unenforceability, illegality or invalidity.

[Signature Page Follows]

 

6


IN WITNESS WHEREOF, the parties have executed this Subscription Agreement as of the date first above written.

 

JPMIM:

J.P. MORGAN INVESTMENT MANAGEMENT INC.,

a Delaware corporation

By:   /s/ Beverly Hoyng
Name:   Beverly Hoyng
Title:   Managing Director
Address:  

    1111 Polaris Pkwy, Floor 3F

    Columbus, OH 43240

EIN:       13-3200244
Acknowledged by:
THE CORPORATION:

J.P. MORGAN REAL ESTATE INCOME TRUST, INC.,

a Maryland corporation

By:   /s/ Christian Porwoll
Name:   Christian Porwoll
Title:   Secretary
THE OPERATING PARTNERSHIP:

J.P. MORGAN REIT OPERATING PARTNERSHIP, L.P.,

a Delaware limited partnership

By: J.P. Morgan Real Estate Income Trust, Inc., its general partner
By:   /s/ Christian Porwoll
Name:   Christian Porwoll
Title:   Secretary

[Signature Page to JPM Subscription Agreement]

 

7

EX-10.5

Exhibit 10.5

FORM OF INDEMNIFICATION AGREEMENT

THIS INDEMNIFICATION AGREEMENT (“Agreement”) is made and entered into as of the _____ day of _______________, 2022, by and between J.P. Morgan Real Estate Income Trust, Inc., a Maryland corporation (the “Company”), and _________________________ (“Indemnitee”).

WHEREAS, at the request of the Company, Indemnitee currently serves or will serve as a director or officer of the Company and may, therefore, be subjected to claims, suits or proceedings arising as a result of such service;

WHEREAS, as an inducement to Indemnitee to serve or continue to serve in such capacity, the Company has agreed to indemnify Indemnitee and to advance expenses and costs incurred by Indemnitee in connection with any such claims, suits or proceedings; and

WHEREAS, the parties by this Agreement desire to set forth their agreement regarding indemnification and advance of expenses;

NOW, THEREFORE, in consideration of the premises and the covenants contained herein, the Company and Indemnitee do hereby covenant and agree as follows:

Section 1.    Definitions. For purposes of this Agreement:

(a)    “Applicable Legal Rate” means a fixed rate of interest equal to the applicable federal rate for mid-term debt instruments as of the day that it is determined that Indemnitee must repay any advanced expenses.

(b)    “Change in Control” means a change in control of the Company occurring after the Effective Date of a nature that would be required to be reported in response to Item 6(e) of Schedule 14A of Regulation 14A (or in response to any similar item on any similar schedule or form) promulgated under the Securities Exchange Act of 1934, as amended (the “Exchange Act”), whether or not the Company is then subject to such reporting requirement; provided, however, that, without limitation, such a Change in Control shall be deemed to have occurred if, after the Effective Date, (i) any “person” (as such term is used in Sections 13(d) and 14(d) of the Exchange Act) is or becomes the “beneficial owner” (as defined in Rule 13d-3 under the Exchange Act), directly or indirectly, of securities of the Company representing 15% or more of the combined voting power of all of the Company’s then-outstanding securities entitled to vote generally in the election of directors without the prior approval of at least two-thirds of the members of the Board of Directors in office immediately prior to such person’s attaining such percentage interest; (ii) the Company is a party to a merger, consolidation, sale of assets, plan of liquidation or other reorganization not approved by at least two-thirds of the members of the Board of Directors then in office, as a consequence of which members of the Board of Directors in office immediately prior to such transaction or event constitute less than a majority of the Board of Directors thereafter; or (iii) at any time, a majority of the members of the Board of Directors are not individuals (A) who were directors as of the Effective Date or (B) whose election by the Board of Directors or nomination for election by the Company’s stockholders was approved or recommended (1) by the affirmative vote of at least two-thirds of the directors

 

-1-


then in office who were directors as of the Effective Date or (2) by a committee of the Board of Directors consisting of at least two-thirds of the directors then in office who were directors as of the Effective Date or, in the case of clause (1) or (2), whose election or nomination for election was previously so approved or recommended.

(c)    “Corporate Status” means the status of a person as a present or former director, officer, employee or agent of the Company or as a director, trustee, officer, partner, manager, managing member, fiduciary, employee or agent of any other foreign or domestic corporation, real estate investment trust, partnership, limited liability company, joint venture, trust, employee benefit plan or other enterprise that such person is or was serving in such capacity at the request of the Company. As a clarification and without limiting the circumstances in which Indemnitee may be serving at the request of the Company, service by Indemnitee shall be deemed to be at the request of the Company: (i) if Indemnitee serves or served as a director, trustee, officer, partner, manager, managing member, fiduciary, employee or agent of any corporation, partnership, limited liability company, joint venture, trust or other enterprise (A) of which a majority of the voting power or equity interest is or was owned directly or indirectly by the Company or (B) the management of which is controlled directly or indirectly by the Company and (ii) if, as a result of Indemnitee’s service to the Company or any of its affiliated entities, Indemnitee is subject to duties to, or required to perform services for, an employee benefit plan or its participants or beneficiaries, including as a deemed fiduciary thereof.

(d)    “Disinterested Director” means a director of the Company who is not and was not a party to the Proceeding in respect of which indemnification and/or advance of Expenses is sought by Indemnitee.

(e)    “Effective Date” means the date set forth in the first paragraph of this Agreement.

(f)    “Expenses” means any and all reasonable and out-of-pocket attorneys’ fees and costs, retainers, court costs, arbitration and mediation costs, transcript costs, fees of experts, witness fees, travel expenses, duplicating costs, printing and binding costs, telephone charges, postage, delivery service fees, federal, state, local or foreign taxes imposed on Indemnitee as a result of the actual or deemed receipt of any payments under this Agreement, ERISA excise taxes and penalties and any other disbursements or expenses incurred in connection with prosecuting, defending, preparing to prosecute or defend, investigating, being or preparing to be a witness in or otherwise participating in a Proceeding. Expenses shall also include Expenses incurred in connection with any appeal resulting from any Proceeding including, without limitation, the premium for, security for and other costs relating to any cost bond, supersedeas bond or other appeal bond or its equivalent.

(g)    “Independent Counsel” means a law firm, or a member of a law firm, that is experienced in matters of corporation law and neither is, nor in the past five years has been, retained to represent: (i) the Company or Indemnitee in any matter material to either such party (other than with respect to matters concerning Indemnitee under this Agreement or of other indemnitees under similar indemnification agreements), or (ii) any other party to or participant or witness in the Proceeding giving rise to a claim for indemnification or advance of Expenses

 

-2-


hereunder. Notwithstanding the foregoing, the term “Independent Counsel” shall not include any person who, under the applicable standards of professional conduct then prevailing, would have a conflict of interest in representing either the Company or Indemnitee in an action to determine Indemnitee’s rights under this Agreement.

(h)    “Proceeding” means any threatened, pending or completed action, suit, arbitration, alternate dispute resolution mechanism, investigation, inquiry, administrative hearing, claim, demand or discovery request or any other actual, threatened or completed proceeding, whether brought by or in the right of the Company or otherwise and whether of a civil (including intentional or unintentional tort claims), criminal, administrative or investigative (formal or informal) nature, including any appeal therefrom, except one pending or completed on or before the Effective Date, unless otherwise specifically agreed in writing by the Company and Indemnitee. If Indemnitee reasonably believes that a given situation may lead to or culminate in the institution of a Proceeding, such situation shall also be considered a Proceeding.

Section 2.    Services by Indemnitee. Indemnitee serves or will serve as a director or officer of the Company. However, this Agreement shall not impose any independent obligation on Indemnitee or the Company to continue Indemnitee’s service to the Company. This Agreement shall not be deemed an employment contract between the Company (or any other entity) and Indemnitee.

Section 3.    General. Subject to the limitations in Section 5, the Company shall indemnify, and advance Expenses to, Indemnitee (a) as provided in this Agreement and (b) as otherwise permitted by Maryland law in effect on the Effective Date and as amended from time to time; provided, however, that no change in Maryland law shall have the effect of reducing the benefits available to Indemnitee hereunder based on Maryland law as in effect on the Effective Date. Subject to the limitations in Section 5, the rights of Indemnitee provided in this Section 3 shall include, without limitation, the rights set forth in the other sections of this Agreement, including any additional indemnification permitted by the Maryland General Corporation Law (the “MGCL”), including, without limitation, Section 2-418 of the MGCL.

Section 4.    Standard for Indemnification. Subject to the limitations in Section 5, if, by reason of service in Indemnitee’s Corporate Status, Indemnitee is, or is threatened to be, made a party to any Proceeding, the Company shall indemnify Indemnitee against all judgments, penalties, fines and amounts paid in settlement and all Expenses actually and reasonably incurred by Indemnitee or on Indemnitee’s behalf in connection with any such Proceeding unless it is established by clear and convincing evidence that (a) the act or omission of Indemnitee was material to the matter giving rise to the Proceeding and (i) was committed in bad faith or (ii) was the result of active and deliberate dishonesty, (b) Indemnitee actually received an improper personal benefit in money, property or services or (c) in the case of any criminal Proceeding, Indemnitee had reasonable cause to believe that Indemnitee’s conduct was unlawful.

Section 5.    Certain Limits on Indemnification. Notwithstanding any other provision of this Agreement (other than Section 6), Indemnitee shall not be entitled to:

(a)    indemnification for any loss or liability unless all of the following conditions are met: (i) Indemnitee has determined, in good faith, that the course of conduct that

 

-3-


caused the loss or liability was in the best interests of the Company; (ii) Indemnitee was acting on behalf of or performing services for the Company; (iii) such loss or liability was not the result of (A) gross negligence or willful misconduct in the case of an Indemnitee who is an independent director of the Company or (B) negligence or misconduct in the case of an Indemnitee who is not an independent director of the Company; and (iv) such indemnification is recoverable only out of the Company’s net assets and not from the Company’s stockholders;

(b)    indemnification for any loss or liability arising from an alleged violation of federal or state securities laws unless one or more of the following conditions are met: (i) there has been a successful adjudication on the merits of each count involving alleged securities law violations as to Indemnitee; (ii) such claims have been dismissed with prejudice on the merits by a court of competent jurisdiction as to Indemnitee; or (iii) a court of competent jurisdiction approves a settlement of the claims against Indemnitee and finds that indemnification of the settlement and the related costs should be made, and the court considering the request for indemnification has been advised of the position of the Securities and Exchange Commission and of the published position of any state securities regulatory authority in which securities of the Company were offered or sold as to indemnification for violations of securities laws;

(c)     indemnification hereunder if the Proceeding was one by or in the right of the Company and Indemnitee is adjudged, in a final adjudication of the Proceeding not subject to further appeal, to be liable to the Company;

(d)    indemnification hereunder if Indemnitee is adjudged, in a final adjudication of the Proceeding not subject to further appeal, to be liable on the basis that personal benefit in money, property or services was improperly received in any Proceeding charging improper personal benefit to Indemnitee, whether or not involving action in Indemnitee’s Corporate Status; or

(e)     indemnification or advance of Expenses hereunder if the Proceeding was brought by Indemnitee, unless: (i) the Proceeding was brought to enforce indemnification under this Agreement, and then only to the extent in accordance with and as authorized by Section 12 of this Agreement, or (ii) the Company’s charter or Bylaws, a resolution of the stockholders entitled to vote generally in the election of directors or of the Board of Directors or an agreement approved by the Board of Directors to which the Company is a party expressly provide otherwise.

Section 6.    Court-Ordered Indemnification. Subject to the limitations in Section 5(a) and (b), a court of appropriate jurisdiction, upon application of Indemnitee and such notice as the court shall require, may order indemnification of Indemnitee by the Company in the following circumstances:

(a)    if such court determines that Indemnitee is entitled to reimbursement under Section 2-418(d)(1) of the MGCL, the court shall order indemnification, in which case Indemnitee shall be entitled to recover the Expenses of securing such reimbursement; or

(b)    if such court determines that Indemnitee is fairly and reasonably entitled to indemnification in view of all the relevant circumstances, whether or not Indemnitee (i) has

 

-4-


met the standards of conduct set forth in Section 2-418(b) of the MGCL or (ii) has been adjudged liable for receipt of an improper personal benefit under Section 2-418(c) of the MGCL, the court may order such indemnification as the court shall deem proper without regard to any limitation on such court-ordered indemnification contemplated by Section 2-418(d)(2)(ii) of the MGCL.

Section 7.    Indemnification for Expenses of an Indemnitee Who is Wholly or Partially Successful. Subject to the limitations in Section 5, to the extent that Indemnitee was or is, by reason of service in Indemnitee’s Corporate Status, made a party to (or otherwise becomes a participant in) any Proceeding and is successful, on the merits or otherwise, in the defense of such Proceeding, the Company shall indemnify Indemnitee for all Expenses actually and reasonably incurred by Indemnitee or on Indemnitee’s behalf in connection therewith. If Indemnitee is not wholly successful in such Proceeding but is successful, on the merits or otherwise, as to one or more but less than all claims, issues or matters in such Proceeding, the Company shall indemnify Indemnitee under this Section 7 for all Expenses actually and reasonably incurred by Indemnitee or on Indemnitee’s behalf in connection with each such claim, issue or matter, allocated on a reasonable and proportionate basis. For purposes of this Section 7, and without limitation, the termination of any claim, issue or matter in such a Proceeding by dismissal, with or without prejudice, shall be deemed to be a successful result as to such claim, issue or matter.

Section 8.    Advance of Expenses for Indemnitee. If, by reason of service in Indemnitee’s Corporate Status, Indemnitee is, or is threatened to be, made a party to any Proceeding, the Company shall, without requiring a preliminary determination of Indemnitee’s ultimate entitlement to indemnification hereunder, advance all Expenses incurred by or on behalf of Indemnitee in connection with (a) such Proceeding which is initiated by a third party who is not a stockholder of the Company or (b) such Proceeding which is initiated by a stockholder of the Company acting in his or her capacity as such and for which a court of competent jurisdiction specifically approves such advancement, and which relates to acts or omissions with respect to the performance of duties or services on behalf of the Company. The Company shall make such advance or advances of incurred Expenses within ten days after the receipt by the Company of a statement or statements requesting such advance from time to time, whether prior to or after final disposition of such Proceeding, which advance may be in the form of, in the reasonable discretion of Indemnitee (but without duplication), (a) payment of such Expenses directly to third parties on behalf of Indemnitee, (b) advance of funds to Indemnitee in an amount sufficient to pay such Expenses or (c) reimbursement to Indemnitee for Indemnitee’s payment of such Expenses. Such statement or statements shall reasonably evidence the Expenses incurred by Indemnitee and shall include or be preceded or accompanied by a written affirmation by Indemnitee and a written undertaking by or on behalf of Indemnitee, in substantially the form attached hereto as Exhibit A or in such form as may be required under applicable law as in effect at the time of the execution thereof. To the extent that Expenses advanced to Indemnitee do not relate to a specific claim, issue or matter in the Proceeding, such Expenses shall be allocated on a reasonable and proportionate basis. The undertaking required by this Section 8 shall be an unlimited general obligation by or on behalf of Indemnitee and shall be accepted without reference to Indemnitee’s financial ability to repay such advanced Expenses and without any requirement to post security therefor.

 

-5-


Section 9.    Indemnification and Advance of Expenses as a Witness or Other Participant. Subject to the limitations in Section 5, to the extent that Indemnitee is or may be, by reason of service in Indemnitee’s Corporate Status, made a witness or otherwise asked to participate in any Proceeding, whether instituted by the Company or any other person, and to which Indemnitee is not a party, Indemnitee shall be advanced and indemnified against all Expenses actually and reasonably incurred by Indemnitee or on Indemnitee’s behalf in connection therewith within ten days after the receipt by the Company of a statement or statements requesting any such advance or indemnification from time to time, whether prior to or after final disposition of such Proceeding. Such statement or statements shall reasonably evidence the Expenses incurred by Indemnitee. In connection with any such advance of Expenses, the Company may require Indemnitee to provide an affirmation and undertaking substantially in the form attached hereto as Exhibit A or in such form as may be required under applicable law as in effect at the time of execution thereof.

Section 10.    Procedure for Determination of Entitlement to Indemnification.

(a)    To obtain indemnification under this Agreement, Indemnitee shall submit to the Company a written request, including therein or therewith such documentation and information as is reasonably available to Indemnitee and is reasonably necessary or appropriate to determine whether and to what extent Indemnitee is entitled to indemnification. Indemnitee may submit one or more such requests from time to time and at such time(s) as Indemnitee deems appropriate in Indemnitee’s sole discretion. The officer of the Company receiving any such request from Indemnitee shall, promptly upon receipt of such a request for indemnification, advise the Board of Directors in writing that Indemnitee has requested indemnification.

(b)    Upon written request by Indemnitee for indemnification pursuant to Section 10(a) above, a determination, if required by applicable law, with respect to Indemnitee’s entitlement thereto shall promptly be made in the specific case: (i) if a Change in Control has occurred, by Independent Counsel, in a written opinion to the Board of Directors, a copy of which shall be delivered to Indemnitee, which Independent Counsel shall be selected by Indemnitee and approved by the Board of Directors in accordance with Section 2-418(e)(2)(ii) of the MGCL, which approval shall not be unreasonably withheld; or (ii) if a Change in Control has not occurred, (A) by the Board of Directors by a majority vote of a quorum consisting of the Disinterested Directors or by a majority vote of a committee of the Board of Directors consisting of one or more Disinterested Directors designated to act in the matter by a majority vote of the Disinterested Directors, (B) if Independent Counsel has been selected by the Board of Directors in accordance with Section 2-418(e)(2)(ii) of the MGCL and approved by Indemnitee, which approval shall not be unreasonably withheld or delayed, by Independent Counsel, in a written opinion to the Board of Directors, a copy of which shall be delivered to Indemnitee or (C) if so directed by the Board of Directors, by the stockholders of the Company, other than directors or officers who are parties to the Proceeding. If it is so determined that Indemnitee is entitled to indemnification, the Company shall make payment to Indemnitee within ten days after such determination. Indemnitee shall cooperate with the person, persons or entity making such determination with respect to Indemnitee’s entitlement to indemnification, including providing to such person, persons or entity upon reasonable advance request any documentation or information which is not privileged or otherwise protected from disclosure and which is reasonably available to Indemnitee and reasonably necessary or appropriate to such

 

-6-


determination in the discretion of the Board of Directors or Independent Counsel if retained pursuant to clause (ii)(B) of this Section 10(b). Any Expenses incurred by Indemnitee in so cooperating with the person, persons or entity making such determination shall be borne by the Company (irrespective of the determination as to Indemnitee’s entitlement to indemnification) and the Company shall indemnify and hold Indemnitee harmless therefrom.

(c)    The Company shall pay the reasonable fees and expenses of Independent Counsel, if one is appointed.

Section 11.    Presumptions and Effect of Certain Proceedings.

(a)    In making any determination with respect to entitlement to indemnification hereunder, the person or persons (including any court having jurisdiction over the matter) making such determination shall presume that Indemnitee is entitled to indemnification under this Agreement if Indemnitee has submitted a request for indemnification in accordance with Section 10(a) of this Agreement, and the Company shall have the burden of overcoming that presumption in connection with the making of any determination contrary to that presumption.

(b)    The termination of any Proceeding or of any claim, issue or matter therein, by judgment, order, settlement or conviction, upon a plea of nolo contendere or its equivalent, or entry of an order of probation prior to judgment, does not create a presumption that Indemnitee did not meet the requisite standard of conduct described herein for indemnification.

(c)    The knowledge and/or actions, or failure to act, of any other director, officer, employee or agent of the Company or any other director, trustee, officer, partner, manager, managing member, fiduciary, employee or agent of any other foreign or domestic corporation, real estate investment trust, partnership, limited liability company, joint venture, trust, employee benefit plan or other enterprise shall not be imputed to Indemnitee for purposes of determining any other right to indemnification under this Agreement.

Section 12.    Remedies of Indemnitee.

(a)    If (i) a determination is made pursuant to Section 10(b) of this Agreement that Indemnitee is not entitled to indemnification under this Agreement, (ii) advance of Expenses is not timely made pursuant to Section 8 or 9 of this Agreement, (iii) no determination of entitlement to indemnification shall have been made pursuant to Section 10(b) of this Agreement within 60 days after receipt by the Company of the request for indemnification, (iv) payment of indemnification is not made pursuant to Section 7 or 9 of this Agreement within ten days after receipt by the Company of a written request therefor, or (v) payment of indemnification pursuant to any other section of this Agreement or the charter or Bylaws of the Company is not made within ten days after a determination has been made that Indemnitee is entitled to indemnification, Indemnitee shall be entitled to an adjudication in an appropriate court located in the State of Maryland, or in any other court of competent jurisdiction, or in an arbitration conducted by a single arbitrator pursuant to the Commercial Arbitration Rules of the American Arbitration Association, of Indemnitee’s entitlement to indemnification or advance of Expenses. Indemnitee shall commence a proceeding seeking an adjudication or an award in arbitration

 

-7-


within 180 days following the date on which Indemnitee first has the right to commence such proceeding pursuant to this Section 12(a); provided, however, that the foregoing clause shall not apply to a proceeding brought by Indemnitee to enforce Indemnitee’s rights under Section 7 of this Agreement. Except as set forth herein, the provisions of Maryland law (without regard to its conflicts of laws rules) shall apply to any such arbitration. The Company shall not oppose Indemnitee’s right to seek any such adjudication or award in arbitration.

(b)    In any judicial proceeding or arbitration commenced pursuant to this Section 12, Indemnitee shall be presumed to be entitled to indemnification or advance of Expenses, as the case may be, under this Agreement and the Company shall have the burden of proving that Indemnitee is not entitled to indemnification or advance of Expenses, as the case may be. If Indemnitee commences a judicial proceeding or arbitration pursuant to this Section 12, Indemnitee shall not be required to reimburse the Company for any advances pursuant to Section 8 of this Agreement until a final determination is made with respect to Indemnitee’s entitlement to indemnification (as to which all rights of appeal have been exhausted or lapsed). The Company shall, to the fullest extent not prohibited by law, be precluded from asserting in any judicial proceeding or arbitration commenced pursuant to this Section 12 that the procedures and presumptions of this Agreement are not valid, binding and enforceable and shall stipulate in any such court or before any such arbitrator that the Company is bound by all of the provisions of this Agreement.

(c)    If a determination shall have been made pursuant to Section 10(b) of this Agreement that Indemnitee is entitled to indemnification, the Company shall be bound by such determination in any judicial proceeding or arbitration commenced pursuant to this Section 12, absent a misstatement by Indemnitee of a material fact, or an omission of a material fact necessary to make Indemnitee’s statement not materially misleading, in connection with the request for indemnification that was not disclosed in connection with the determination.

(d)    In the event that Indemnitee is successful in seeking, pursuant to this Section 12, a judicial adjudication of or an award in arbitration to enforce Indemnitee’s rights under, or to recover damages for breach of, this Agreement, Indemnitee shall be entitled to recover from the Company, and shall be indemnified by the Company for, any and all Expenses actually and reasonably incurred by Indemnitee in such judicial adjudication or arbitration. If it shall be determined in such judicial adjudication or arbitration that Indemnitee is entitled to receive part but not all of the indemnification or advance of Expenses sought, the Expenses incurred by Indemnitee in connection with such judicial adjudication or arbitration shall be appropriately prorated.

(e)    Interest shall be paid by the Company to Indemnitee at the maximum rate allowed to be charged for judgments under the Courts and Judicial Proceedings Article of the Annotated Code of Maryland for amounts which the Company pays or is obligated to pay for the period (i) commencing with either the tenth day after the date on which the Company was requested to advance Expenses in accordance with Section 8 or 9 of this Agreement or the 60th day after the date on which the Company was requested to make the determination of entitlement to indemnification under Section 10(b) of this Agreement, as applicable, and (ii) ending on the date such payment is made to Indemnitee by the Company.

 

-8-


Section 13.    Defense of the Underlying Proceeding.

(a)    Indemnitee shall notify the Company promptly in writing upon being served with any summons, citation, subpoena, complaint, indictment, request or other document relating to any Proceeding which may result in the right to indemnification or the advance of Expenses hereunder and shall include with such notice a description of the nature of the Proceeding and a summary of the facts underlying the Proceeding. The failure to give any such notice shall not disqualify Indemnitee from the right, or otherwise affect in any manner any right of Indemnitee, to indemnification or the advance of Expenses under this Agreement unless the Company’s ability to defend in such Proceeding or to obtain proceeds under any insurance policy is materially and adversely prejudiced thereby, and then only to the extent the Company is thereby actually so prejudiced.

(b)    Subject to the provisions of the last sentence of this Section 13(b) and of Section 13(c) below, the Company shall have the right to defend Indemnitee in any Proceeding which may give rise to indemnification hereunder; provided, however, that the Company shall notify Indemnitee of any such decision to defend within 15 days following receipt of notice of any such Proceeding under Section 13(a) above. The Company shall not, without the prior written consent of Indemnitee, which shall not be unreasonably withheld or delayed, consent to the entry of any judgment against Indemnitee or enter into any settlement or compromise with respect to Indemnitee which (i) includes an admission of fault of Indemnitee, (ii) does not include, as an unconditional term thereof, the full release of Indemnitee from all liability in respect of such Proceeding, which release shall be in form and substance reasonably satisfactory to Indemnitee, or (iii) would impose any Expense, judgment, fine, penalty or limitation on Indemnitee. This Section 13(b) shall not apply to a Proceeding brought by Indemnitee under Section 12 of this Agreement.

(c)    Notwithstanding the provisions of Section 13(b) above, if in a Proceeding to which Indemnitee is a party by reason of service in Indemnitee’s Corporate Status, (i) Indemnitee reasonably concludes, based upon an opinion of counsel approved by the Company, which approval shall not be unreasonably withheld or delayed, that Indemnitee may have separate defenses or counterclaims to assert with respect to any issue which may not be consistent with other defendants in such Proceeding, (ii) Indemnitee reasonably concludes, based upon an opinion of counsel approved by the Company, which approval shall not be unreasonably withheld or delayed, that an actual or apparent conflict of interest or potential conflict of interest exists between Indemnitee and the Company, or (iii) if the Company fails to assume the defense of such Proceeding in a timely manner, Indemnitee shall be entitled to be represented by separate legal counsel of Indemnitee’s choice, subject to the prior approval of the Company, which approval shall not be unreasonably withheld or delayed, at the expense of the Company. In addition, if the Company fails to comply with any of its obligations under this Agreement or in the event that the Company or any other person takes any action to declare this Agreement void or unenforceable, or institutes any Proceeding to deny or to recover from Indemnitee the benefits intended to be provided to Indemnitee hereunder, Indemnitee shall have the right to retain counsel of Indemnitee’s choice, subject to the prior approval of the Company, which approval shall not be unreasonably withheld or delayed, at the expense of the Company (subject to Section 12(d) of this Agreement), to represent Indemnitee in connection with any such matter.

 

-9-


Section 14.    Non-Exclusivity; Survival of Rights; Subrogation.

(a)    The rights of indemnification and advance of Expenses as provided by this Agreement shall not be deemed exclusive of any other rights to which Indemnitee may at any time be entitled under applicable law, the charter or Bylaws of the Company, any agreement or a resolution of the stockholders entitled to vote generally in the election of directors or of the Board of Directors, or otherwise. Unless consented to in writing by Indemnitee, no amendment, alteration or repeal of the charter or Bylaws of the Company, this Agreement or of any provision hereof shall limit or restrict any right of Indemnitee under this Agreement in respect of any action taken or omitted by such Indemnitee in Indemnitee’s Corporate Status prior to such amendment, alteration or repeal, regardless of whether a claim with respect to such action or inaction is raised prior or subsequent to such amendment, alteration or repeal. No right or remedy herein conferred is intended to be exclusive of any other right or remedy, and every other right or remedy shall be cumulative and in addition to every other right or remedy given hereunder or now or hereafter existing at law or in equity or otherwise. The assertion of any right or remedy hereunder, or otherwise, shall not prohibit the concurrent assertion or employment of any other right or remedy.

(b)    In the event of any payment under this Agreement, the Company shall be subrogated to the extent of such payment to all of the rights of recovery of Indemnitee, who shall execute all papers required and take all action necessary to secure such rights, including execution of such documents as are necessary to enable the Company to bring suit to enforce such rights.

Section 15.    Insurance.

(a)     The Company will use its reasonable best efforts to acquire directors and officers liability insurance, on terms and conditions deemed appropriate by the Board of Directors, with the advice of counsel, covering Indemnitee or any claim made against Indemnitee by reason of service in Indemnitee’s Corporate Status and covering the Company for any indemnification or advance of Expenses made by the Company to Indemnitee for any claims made against Indemnitee by reason of service in Indemnitee’s Corporate Status. In the event of a Change in Control, the Company shall maintain in force any and all directors and officers liability insurance policies that were maintained by the Company immediately prior to the Change in Control for a period of six years with the insurance carrier or carriers and through the insurance broker in place at the time of the Change in Control; provided, however, (i) if the carriers will not offer the same policy and an expiring policy needs to be replaced, a policy substantially comparable in scope and amount shall be obtained and (ii) if any replacement insurance carrier is necessary to obtain a policy substantially comparable in scope and amount, such insurance carrier shall have an AM Best rating that is the same or better than the AM Best rating of the existing insurance carrier; provided, further, however, in no event shall the Company be required to expend in the aggregate in excess of 300% of the annual premium or premiums paid by the Company for directors and officers liability insurance in effect on the date of the Change in Control. In the event that 300% of the annual premium paid by the Company for such existing directors and officers liability insurance is insufficient for such coverage, the Company shall spend up to that amount to purchase such lesser coverage as may be obtained with such amount.

 

-10-


(b)     Without in any way limiting any other obligation under this Agreement, the Company shall indemnify Indemnitee for any payment by Indemnitee which would otherwise be indemnifiable hereunder arising out of the amount of any deductible or retention and the amount of any excess of the aggregate of all judgments, penalties, fines, settlements and Expenses incurred by Indemnitee in connection with a Proceeding over the coverage of any insurance referred to in Section 15(a). The purchase, establishment and maintenance of any such insurance shall not in any way limit or affect the rights or obligations of the Company or Indemnitee under this Agreement except as expressly provided herein, and the execution and delivery of this Agreement by the Company and Indemnitee shall not in any way limit or affect the rights or obligations of the Company under any such insurance policies. If, at the time the Company receives notice from any source of a Proceeding to which Indemnitee is a party or a participant (as a witness or otherwise), the Company has director and officer liability insurance in effect, the Company shall give prompt notice of such Proceeding to the insurers in accordance with the procedures set forth in the respective policies.

(c)    Indemnitee shall cooperate with the Company or any insurance carrier of the Company with respect to any Proceeding.

Section 16.    Coordination of Payments. The Company shall not be liable under this Agreement to make any payment of amounts otherwise indemnifiable or payable or reimbursable as Expenses hereunder if and to the extent that Indemnitee has otherwise actually received such payment under any insurance policy, contract, agreement or otherwise.

Section 17.    Contribution. If the indemnification provided in this Agreement is unavailable in whole or in part and may not be paid to Indemnitee for any reason, other than for failure to satisfy the standard of conduct set forth in Section 4 or due to the provisions of Section 5, then, with respect to any Proceeding in which the Company is jointly liable with Indemnitee (or would be if joined in such Proceeding), to the fullest extent permissible under applicable law, the Company, in lieu of indemnifying and holding harmless Indemnitee, shall pay, in the first instance, the entire amount incurred by Indemnitee, whether for Expenses, judgments, penalties, and/or amounts paid or to be paid in settlement, in connection with any Proceeding without requiring Indemnitee to contribute to such payment, and the Company hereby waives and relinquishes any right of contribution it may have at any time against Indemnitee.

Section 18.    Reports to Stockholders. To the extent required by the MGCL, the Company shall report in writing to its stockholders the payment of any amounts for indemnification of, or advance of Expenses to, Indemnitee under this Agreement arising out of a Proceeding by or in the right of the Company with the notice of the meeting of stockholders of the Company next following the date of the payment of any such indemnification or advance of Expenses or prior to such meeting.

Section 19.    Duration of Agreement; Binding Effect.

(a)    This Agreement shall continue until and terminate on the later of (i) the date that Indemnitee shall have ceased to serve as a director, officer, employee or agent of the Company or as a director, trustee, officer, partner, manager, managing member, fiduciary, employee or agent of any other foreign or domestic corporation, real estate investment trust,

 

-11-


partnership, limited liability company, joint venture, trust, employee benefit plan or other enterprise that such person is or was serving in such capacity at the request of the Company and (ii) the date that Indemnitee is no longer subject to any actual or possible Proceeding (including any rights of appeal thereto and any Proceeding commenced by Indemnitee pursuant to Section 12 of this Agreement).

(b)    The indemnification and advance of Expenses provided by, or granted pursuant to, this Agreement shall be binding upon and be enforceable by the parties hereto and their respective successors and assigns (including any direct or indirect successor by purchase, merger, consolidation or otherwise to all or substantially all of the business or assets of the Company), shall continue as to an Indemnitee who has ceased to be a director, officer, employee or agent of the Company or a director, trustee, officer, partner, manager, managing member, fiduciary, employee or agent of any other foreign or domestic corporation, real estate investment trust, partnership, limited liability company, joint venture, trust, employee benefit plan or other enterprise that such person is or was serving in such capacity at the request of the Company, and shall inure to the benefit of Indemnitee and Indemnitee’s spouse, assigns, heirs, devisees, executors and administrators and other legal representatives.

(c)    The Company shall require and cause any successor (whether direct or indirect by purchase, merger, consolidation or otherwise) to all, substantially all or a substantial part, of the business and/or assets of the Company, by written agreement in form and substance satisfactory to Indemnitee, expressly to assume and agree to perform this Agreement in the same manner and to the same extent that the Company would be required to perform if no such succession had taken place.

(d)    The Company and Indemnitee agree that a monetary remedy for breach of this Agreement, at some later date, may be inadequate, impracticable and difficult of proof, and further agree that such breach may cause Indemnitee irreparable harm. Accordingly, the parties hereto agree that Indemnitee may enforce this Agreement by seeking injunctive relief and/or specific performance hereof, without any necessity of showing actual damage or irreparable harm and that by seeking injunctive relief and/or specific performance, Indemnitee shall not be precluded from seeking or obtaining any other relief to which Indemnitee may be entitled. Indemnitee shall further be entitled to such specific performance and injunctive relief, including temporary restraining orders, preliminary injunctions and permanent injunctions, without the necessity of posting bonds or other undertakings in connection therewith. The Company acknowledges that, in the absence of a waiver, a bond or undertaking may be required of Indemnitee by a court, and the Company hereby waives any such requirement of such a bond or undertaking.

Section 20.    Severability. If any provision or provisions of this Agreement shall be held to be invalid, void, illegal or otherwise unenforceable for any reason whatsoever: (a) the validity, legality and enforceability of the remaining provisions of this Agreement (including, without limitation, each portion of any Section, paragraph or sentence of this Agreement containing any such provision held to be invalid, void, illegal or otherwise unenforceable that is not itself invalid, void, illegal or otherwise unenforceable) shall not in any way be affected or impaired thereby and shall remain enforceable to the fullest extent permitted by law; (b) such provision or provisions shall be deemed reformed to the extent necessary to conform to

 

-12-


applicable law and to give the maximum effect to the intent of the parties hereto; and (c) to the fullest extent possible, the provisions of this Agreement (including, without limitation, each portion of any Section, paragraph or sentence of this Agreement containing any such provision held to be invalid, void, illegal or otherwise unenforceable, that is not itself invalid, void, illegal or otherwise unenforceable) shall be construed so as to give effect to the intent manifested thereby.

Section 21.    Counterparts. This Agreement may be executed in one or more counterparts (delivery of which may be by facsimile or via e-mail as a portable document format (.pdf) or other electronic format), each of which will be deemed to be an original, and it will not be necessary in making proof of this Agreement or the terms of this Agreement to produce or account for more than one such counterpart. One such counterpart signed by the party against whom enforceability is sought shall be sufficient to evidence the existence of this Agreement.

Section 22.    Headings. The headings of the paragraphs of this Agreement are inserted for convenience only and shall not be deemed to constitute part of this Agreement or to affect the construction thereof.

Section 23.    Modification and Waiver. No supplement, modification or amendment of this Agreement shall be binding unless executed in writing by both of the parties hereto. No waiver of any of the provisions of this Agreement shall be deemed or shall constitute a waiver of any other provisions hereof (whether or not similar) nor, unless otherwise expressly stated, shall such waiver constitute a continuing waiver.

Section 24.    Notices. All notices, requests, demands and other communications hereunder shall be in writing and shall be deemed to have been duly given if (i) delivered by hand and receipted for by the party to whom said notice or other communication shall have been directed, on the day of such delivery, or (ii) mailed by certified or registered mail with postage prepaid, on the third business day after the date on which it is so mailed:

(a)    If to Indemnitee, to the address set forth on the signature page hereto.

(b)    If to the Company, to:

 J.P. Morgan Real Estate Income Trust, Inc.

 277 Park Avenue

 New York, NY 10172

 Attn: Secretary

or to such other address as may have been furnished in writing to Indemnitee by the Company or to the Company by Indemnitee, as the case may be.

 

-13-


Section 25.    Governing Law. This Agreement shall be governed by, and construed and enforced in accordance with, the laws of the State of Maryland, without regard to its conflicts of laws rules.

[SIGNATURE PAGE FOLLOWS]

 

-14-


IN WITNESS WHEREOF, the parties hereto have executed this Agreement as of the day and year first above written.

 

J.P. MORGAN REAL ESTATE INCOME TRUST, INC.
By:  

 

  Name:
  Title:

 

-15-


INDEMNITEE

 

Name:
Address:

[Signature Page to Indemnification Agreement]


EXHIBIT A

AFFIRMATION AND UNDERTAKING TO REPAY EXPENSES ADVANCED

To: The Board of Directors of J.P. Morgan Real Estate Income Trust, Inc.

Re: Affirmation and Undertaking

Ladies and Gentlemen:

This Affirmation and Undertaking is being provided pursuant to that certain Indemnification Agreement, dated the _____ day of _______________, 2021, by and between J.P. Morgan Real Estate Income Trust, Inc., a Maryland corporation (the “Company”), and the undersigned Indemnitee (the “Indemnification Agreement”), pursuant to which I am entitled to advance of Expenses in connection with [Description of Proceeding] (the “Proceeding”).

Terms used herein and not otherwise defined shall have the meanings specified in the Indemnification Agreement.

I am subject to the Proceeding by reason of service in my Corporate Status. I hereby affirm my good faith belief that at all times, insofar as I was involved as a director or officer of the Company, in any of the facts or events giving rise to the Proceeding, I (1) did not act with bad faith or active or deliberate dishonesty, (2) did not receive any improper personal benefit in money, property or services, (3) in the case of any criminal proceeding, had no reasonable cause to believe that any act or omission by me was unlawful, (4) was acting on behalf of or performing services for the Company, (5) acted in the best interests of the Company and (6) [did not act with gross negligence or engage in willful misconduct][did not act with negligence or engage in misconduct] [Use first bracketed alternative for independent directors and second bracketed alternative for all other indemnitees.].

In consideration of the advance by the Company for Expenses incurred by me in connection with the Proceeding (the “Advanced Expenses”), I hereby agree that if, in connection with the Proceeding, it is established that (1) an act or omission by me was material to the matter giving rise to the Proceeding and (a) was committed in bad faith or (b) was the result of active and deliberate dishonesty, (2) I actually received an improper personal benefit in money, property or services, (3) in the case of any criminal proceeding, I had reasonable cause to believe that the act or omission was unlawful, (4) an act or omission by me (a) was not in service of the Company, (b) was not in the best interests of the Company or (c) [constituted gross negligence or willful misconduct] [constituted negligence or misconduct] [Use first bracketed alternative for independent directors and second bracketed alternative for all other indemnitees.] or (5) in the case of any alleged federal or state securities law violation by me, (a) there was not a successful adjudication on the merits of each count involving alleged securities law violations, (b) such claims were not dismissed with prejudice on the merits by a court of competent jurisdiction or (c) a court of competent jurisdiction, which had been advised of the position of the Securities and Exchange Commission and of the published position of any state securities regulatory authority in which securities of the Company were offered or sold as to indemnification for violations of securities laws, did not approve a settlement of such claims and


find that indemnification of the settlement and related costs should be made, then I shall promptly reimburse the portion of the Advanced Expenses, together with the Applicable Legal Rate of interest thereon, relating to the claims, issues or matters in the Proceeding as to which the foregoing findings have been established.

IN WITNESS WHEREOF, I have executed this Affirmation and Undertaking on this _____ day of _______________, 20____.

 

 

Name:

 

A-2